Гравировка печатных плат в подробностях

Аватара пользователя
AndyBig
Мастер
Сообщения: 3971
Зарегистрирован: 07 мар 2014, 04:01
Репутация: 1121
Откуда: юг России
Контактная информация:

Гравировка печатных плат в подробностях

Сообщение AndyBig »

Думал, думал - в каком форуме разместить... Так и не придумал :) Создам тут - вроде как достаточно специфичная обработка фольгированного текстолита получается :)
Опишу как я делаю печатные платы на станке. Способов, конечно, много, хотя в целом процесс одинаков, но есть некоторые нюансы, которые я и постараюсь осветить тут.
Используемые мною программы: P-CAD 2006, Coppercam, pcbzcorrect и Mach 3.
Итак, есть проект печатной платы в какой-то программе и нужно получить ее в «натуре» :)

1. Подготовка
Лично я пользуюсь P-CAD 2006, поэтому на ее примере и буду показывать. Но то же самое можно сделать почти в любой другой программе для разработки и подготовки к производству печатных плат. Подготовка сводится к трем процедурам:
А) проверка зазоров и толщин всех линий
Б) упрощение некоторых площадок для падов (pads)
В) создание двух «прицельных» отверстий в углах платы сверху или снизу
Первая процедура понятна – зазоры и толщины должны соответствовать возможностям станка. Чем он жестче и точнее, тем тоньше линии и зазоры можно получить при большей скорости обработки. В среднем, 0.25/0.25 мм доступны почти любому более-менее нормальному станку при небольшой скорости обработки (я получаю это на китайском фрезере 6040). На хорошем станке можно получить и 0.15/0.15 мм, но станок должен быть действительно жестким. Шпиндель должен обеспечивать достаточно высокую скорость вращения для работы мелкими граверами, это тоже само собой :)
Вторая процедура вызвана особенностями используемой мною программы подготовки G-кода – Coppercam. По каким-то причинам эта программа плохо воспринимает сложные пады. К примеру, пад с площадкой в виде скругленного прямоугольника со сдвинутым относительно центра отверстием:
2.jpg
2.jpg (6.65 КБ) 88185 просмотров
3.jpg (88185 просмотров) <a class='original' href='./download/file.php?id=66466&mode=view' target=_blank>Загрузить оригинал (41.56 КБ)</a>
А может быть это P-CAD плохо выводит в гербер такие пады :) В общем, их нужно заменить на что-то другое. Например на прямоугольный пад с отверстием по центру:
4.jpg
4.jpg (4.58 КБ) 88185 просмотров
Третья процедура служит для того, чтобы после переворота платы на вторую сторону можно было достаточно точно проверить возможное смещение. Отверстий должно быть два и они должны находиться на одной линии по горизонтали симметрично центра платы. Например, левое в 2 мм от левого края платы и правое в 3 мм от правого края платы. В этом случае после переворота платы правое отверстие займет место левого и будет иметь те же координаты. По нему можно будет проверить не сместилась ли плата после переворота и при необходимости внести поправку в текущие координаты станка.
Само собой, что рисунок верхнего слоя должен находиться в верхнем слое (Top), дорожки нижнего слоя – в нижнем (Bottom), и внешний контур платы – в слое контура платы (Board) :)
Итак, плата готова:
6.jpg (88185 просмотров) <a class='original' href='./download/file.php?id=66470&mode=view' target=_blank>Загрузить оригинал (168.51 КБ)</a>
Переходим к следующему этапу.
2. Экспорт в гербер
Здесь речь пойдет конкретно про P-CAD, но все параметры можно по аналогии подобрать и для любой другой программы, умеющей гербер. Главное – формат гербера должен быть с поддержкой RS-274X и слои нужно выводить без зеркалирования.
Выбираем в меню экспорт в гербер:
7.jpg (88185 просмотров) <a class='original' href='./download/file.php?id=66471&mode=view' target=_blank>Загрузить оригинал (55.37 КБ)</a>
Открывается окно экспорта.
9.jpg (88185 просмотров) <a class='original' href='./download/file.php?id=66473&mode=view' target=_blank>Загрузить оригинал (41.95 КБ)</a>
Сначала жмем “Gerber Format…” и в появившемся окошке выбираем миллиметры, формат 5.3 и - самое главное – RS-274X. Можно отметить и другие галочки, а можно и не отмечать, все равно работает :)
8.jpg
8.jpg (24.34 КБ) 88185 просмотров
Закрываем этот диалог и жмем в предыдущем кнопку “Setup Output Files”. В «File Extension” пишем “TOP”, в “Layers” отмечаем Top и Board (с зажатой Ctrl), ставим галочки “Pads”, “Vias”, “Pad/Via Holes” и жмем кнопку “Add”. В левом списке должно появиться название платы с расширением .TOP
Теперь в «File Extension” пишем “BOT”, в “Layers” отмечаем только Bottom, оставляем отмеченными галочки “Pads”, “Vias”, “Pad/Via Holes” и жмем кнопку “Add”. В левом списке должно добавиться название платы с расширением .BOT:
10.jpg (88185 просмотров) <a class='original' href='./download/file.php?id=66474&mode=view' target=_blank>Загрузить оригинал (64.6 КБ)</a>
Можете настроить путь куда будут экспортироваться файлы гербера – “Output Path”.
Жмем “Close” и выходим в предыдущее окно. Нажимаем “Apertures”:
11.jpg (88185 просмотров) <a class='original' href='./download/file.php?id=66475&mode=view' target=_blank>Загрузить оригинал (63.65 КБ)</a>
Отмечаем внизу все галочки и жмем “Auto”. Закрываем.
Теперь нажимаем “Set All” и “Generate Output Files”. Все, у Вас должно появиться два файла с именем Вашей платы и расширениями .TOP и .BOT.
3. Генерация G-кода
Запускаем программу Coppercam. При первом запуске можно настроить ее по своему вкусу – Parameters->Length units и Parameters->Speed units. Кроме того нужно внести в ее базу инструментов граверы, сверла и фрезы, которыми Вы будете пользоваться. Это несложно – выбираете номер инструмента, который Вам не нужен и меняете его параметры и название на имеющийся у Вас инструмент. Или выбираете пустой номер и вносите в него свои данные. Всего можно внести до 50 инструментов. Есть небольшой косяк – нельзя поменять порядок следования инструментов, значит нельзя упорядочить их по типам. Но можно, например, просто отвести первые 20 номеров под граверы, с 20 по 29 – сверла, с 30 по 39 – фрезы.
Небольшой ликбез по панели инструментов:
21.jpg (88185 просмотров) <a class='original' href='./download/file.php?id=66485&mode=view' target=_blank>Загрузить оригинал (83.67 КБ)</a>
Причем почти под каждой кнопкой скрываются вложенные кнопки, расширяющие работу этой кнопки.
Теперь нажимаем File->Open->New circuit… или кнопку открытия на панели:
12.jpg
12.jpg (18.32 КБ) 88185 просмотров
Выбираем файл гербера с расширением .TOP и появляется диалог с подтверждением того, что внешний контур платы определен верно:
13.jpg (88185 просмотров) <a class='original' href='./download/file.php?id=66477&mode=view' target=_blank>Загрузить оригинал (38.68 КБ)</a>
Иногда перед этим может выскочить предупреждение, что какие-то из апертур определены неверно:
14.jpg (88185 просмотров) <a class='original' href='./download/file.php?id=66478&mode=view' target=_blank>Загрузить оригинал (24.49 КБ)</a>
Это значит, что программа или не уверена в правильности определение какой-то из апертур или вообще не смогла определить ее параметры. После этого предупреждения будет выведено окно с параметрами апертур:
15.jpg (88185 просмотров) <a class='original' href='./download/file.php?id=66479&mode=view' target=_blank>Загрузить оригинал (67.52 КБ)</a>
Нужно просто пробежаться по всем апертурам, убедиться, что для каждой из них программа подсвечивает красным соответствующие площадки и убедиться в отсутствии явных косяков в форме этих площадок. Если какая-то из апертур не подсвечивает никакие площадки, а в ее размерах стоят нули, значит программа не смогла определить эту апертуру и нужно руками вбить размер и форму площадки.
Теперь открываем второй слой: File->Open->Additional layer… или кнопка на панели:
16.jpg
16.jpg (19.25 КБ) 88185 просмотров
Диалог с предупреждением может повториться как для первого слоя. Если все было сделано правильно, то слои должны совпасть идеально – это как можно проверить по отверстиям или углам платы, увеличиваем угол с прицельным отверстием и проверяем:
17.jpg (88185 просмотров) <a class='original' href='./download/file.php?id=66481&mode=view' target=_blank>Загрузить оригинал (15.48 КБ)</a>
Если не попали? Есть решение :)
Например, у нас получилось так:
23.jpg (88185 просмотров) <a class='original' href='./download/file.php?id=66490&mode=view' target=_blank>Загрузить оригинал (60.2 КБ)</a>
Слои смещены относительно друг друга. Что делать? Во-первых нужно определить площадки какого пада мы используем для выравнивания. В данном случае я использовал «прицелочное» отверстие. Нажимаем на панели нструментов левую кнопку точек выравнивания:
24.jpg
24.jpg (10.41 КБ) 88185 просмотров
Теперь отмечаем площадку выбранного пада на текущем слое:
25.jpg (88185 просмотров) <a class='original' href='./download/file.php?id=66492&mode=view' target=_blank>Загрузить оригинал (18.25 КБ)</a>
Площадка стала сиреневой. Текущим слоем у нас был второй, теперь делаем текущим первый:
27.jpg
27.jpg (8.48 КБ) 88185 просмотров
Нажимаем на панели инструментов правую кнопку прицелочных точек:
26.jpg
26.jpg (9.75 КБ) 88185 просмотров
И отмечаем площадку выбранного пада на текущем (первом) первом слое:
28.jpg (88185 просмотров) <a class='original' href='./download/file.php?id=66495&mode=view' target=_blank>Загрузить оригинал (20.3 КБ)</a>
Площадка стала синей. Теперь на этой синей площадке кликаем правой кнопкой мыши и в меню выбираем «Adjust to reference pad #1”:
29.jpg (88185 просмотров) <a class='original' href='./download/file.php?id=66496&mode=view' target=_blank>Загрузить оригинал (22.69 КБ)</a>
И у нас идеально совмещенные слои! :)
30.jpg (88185 просмотров) <a class='original' href='./download/file.php?id=66497&mode=view' target=_blank>Загрузить оригинал (25.39 КБ)</a>
Теперь при необходимости можно обрезать рабочее поле до нужных размеров – File->Dimensions… :
18.jpg (88185 просмотров) <a class='original' href='./download/file.php?id=66482&mode=view' target=_blank>Загрузить оригинал (27.31 КБ)</a>
Тут задается толщина платы и размеры заготовки. Причем можно как прямо указать размер заготовки, так и дать команду «Оставить такой-то размер вокруг краев платы» - галочкой “Reframe around existing circuitry”. Нам нужен именно второй вариант, чтобы плата была строго по центру заготовки. Я как правило оставляю ширину на 0.5 мм больше диаметра фрезы, которой буду резать по контуру.
Установим ноль заготовки – File->Origin. Обычно он находится по координатам 0,0.
Теперь зададим инструменты, которыми плата будет обрабатываться – Parameters->Selected tools…:
19.jpg (88185 просмотров) <a class='original' href='./download/file.php?id=66483&mode=view' target=_blank>Загрузить оригинал (118.49 КБ)</a>
В левой части окна:
“ENGRAVING TOOL” – каким инструментов будут гравироваться контуры дорожек, площадок.
“HATCHING TOOL” – каким инструментом будут освобождаться от меди большие полигоны.
В этих разделах можно выставить подачу, глубину и отступ. Глубину рекомендую ставить 0.04-0.06 мм. Это зависит от толщины меди на текстолите и степени остроты гравера. При стандартных 18 микронах толщины меди и новом остром гравере глубина 0.04 вполне достаточна и дает отличный результат. Со слегка затупившимся гравером глубину стоит увеличить до 0.05-0.06 мм. С изменением глубины программа будет сразу же рассчитывать и показывать реальный радиус реза поверхности, учитывая ширину и угол гравера.
Подача зависит от станка – чем жестче станок тем бОльшую подачу можно дать (в пределах рабочих режимов гравера или фрезы, конечно).
Оступ, равный нулю означает, что траектория гравера будет идеальной, то есть дорожка получится именно той толщины, которой она определена на плате. Соответственно отступ, отличный от нуля, сместит идеальную траекторию на указанную величину.
Вот пример с отступами 0, +0.3 и -0.3:
20.jpg (88185 просмотров) <a class='original' href='./download/file.php?id=66484&mode=view' target=_blank>Загрузить оригинал (168.54 КБ)</a>
”CENTERING TOOL” – точно не знаю, но скорее всего каким инструментом будут делаться центровочные отверстия, которые можно выставить на плате прямо в этой программе. Тут можно задать глубину и подачу.
“DRILLING TOOLS” – какие сверла будут использованы в этой плате.
Тут можно настроить не только типы используемых в этой работе сверел, но и тип сверления ими:
“Use one single tool for all drills, with circular boring” – использовать одно сверло для всех отверстий, расфрезеровывая им большие отверстия до нужного диаметра. К примеру, если на плате есть отверстия с диаметрами 0.5, 0.8 и 1.3 мм и выбрать этот пункт, указав сверло диаметром 0.8 мм, то отверстия 0.5 и 0.8 мм будут просто просверлены, а 1.3 мм будут дополнительно отфрезерованы этим сверлом до своего диаметра 1.3 мм.
“Use for each drill the closest smaller tool, with circular borin” – использовать для каждого отверстия сверло, наиболее подходящее из заданных в меньшую сторону, при необходимости расфрезеровывая до нужного диаметра. К примеру, если на плате есть отверстия с диаметрами 0.5, 0.8 и 1.3 мм и выбрать этот пункт, задав два сверла 0.6 и 1.0 мм, то отверстия 0.5 мм будут просто просверлены сверлом 0.6 мм, отверстия 0.8 мм будут просверлены и отфрезерованы до своего диаметра тем же сверлом 0.6 мм, а 1.3 мм будут просверлены и отфрезерованы сверлом 1.0 мм.
“Use for each drill the closest greater tool, without circular borin” - использовать для каждого отверстия сверло, наиболее подходящее из заданных в бОльшую сторону без фрезерования. К примеру, если на плате есть отверстия с диаметрами 0.5, 0.8 и 1.3 мм и выбрать этот пункт, задав два сверла 0.9 и 1.2 мм, то отверстия 0.5 и 0.8 мм будут просверлены сверлом 0.9 мм, а отверстия 1.3 мм будут просверлены сверлом 1.2 мм.
В любых вариантах в дальнейшем можно (и нужно) самому переопределить какие из отверстий платы каким из выбранных инструментов сверлить. Это делается по кнопке панели инструментов:
31.jpg
31.jpg (6.01 КБ) 88185 просмотров
Заходим сюда и либо убеждаемся в адекватности стратегии программы, либо меняем ее на другую. Все очень просто – каждому типу отверстий, имеющихся в печатной плате, сопоставляем нужное сверло:
32.jpg (88185 просмотров) <a class='original' href='./download/file.php?id=66499&mode=view' target=_blank>Загрузить оригинал (52.79 КБ)</a>
Доступны будут только те сверла, которые были выбраны ранее в Parameters->Selected tools…
Создаем траектории гравировки по контурам. Нажимаем кнопку расчета контурной гравировки:
33.jpg
33.jpg (5.82 КБ) 88185 просмотров
Откроется диалог с параметрами гравировки:
34.jpg (88185 просмотров) <a class='original' href='./download/file.php?id=66501&mode=view' target=_blank>Загрузить оригинал (31.91 КБ)</a>
Здесь задается количество проходов по контурам и количество дополнительных проходов вокруг площадок (но не вокруг дорожек). Каждый дополнительный проход расширяет зону очистки, а не углубляет. Обычно я выбираю 2 общих прохода без дополнительных проходов вокруг площадок если гравер мелкий (0.1-0.2 мм) или 1 проход при более широком гравере.
“Force isolation between close pads” – сделать проход между площадками даже если на плате между ними слишком мало места для выбранного инструмента. Это может слегка уменьшить размер площадок, но гарантирует отсутствие замыканий между ними даже при минимальных зазорах.
“Apply to all layers” – создать траетории для всех слоев, не только для текущего.
Жмем “Ok” и ждем пока обработается. Если расчет идет слишком долго – значит есть полигоны, образованные не замкнутым контуром, а отдельными линиями по всей площади. Обычно расчет не занимает больше 10 секунд на простых платах. По окончании расчета программа сразу выведет предпросмотр результата:
35.jpg (88185 просмотров) <a class='original' href='./download/file.php?id=66502&mode=view' target=_blank>Загрузить оригинал (133.3 КБ)</a>
Показана даже обрезка по контуру :) Для отключения вида симуляции нажать кнопку на панели:
36.jpg
36.jpg (5.17 КБ) 88185 просмотров
Теперь если нужно очистить от меди частично или всю плату нажимаем на панели кнопку расчета очистки от меди:
37.jpg
37.jpg (6.29 КБ) 88185 просмотров
В появившемся диалоге можно выбрать что и как очищать:
38.jpg (88185 просмотров) <a class='original' href='./download/file.php?id=66505&mode=view' target=_blank>Загрузить оригинал (39.04 КБ)</a>
Очистить можно всю заготовку, плату внутри контура, выбранные регионы и т.д. Способ очистки – горизонтальными проходами, вертикальными или оптимальными.
Обычно я оставляю медь, она не мешает. На этой плате, например, я поставлю очистку только в зоне краевого разъема, чтобы при одевании его контакты не замыкали между собой или не попали на медь при небольшом промахе:
41.jpg (88185 просмотров) <a class='original' href='./download/file.php?id=66508&mode=view' target=_blank>Загрузить оригинал (45.86 КБ)</a>
При необходимости можно дополнительно настроить параметры обрезки по контуру – обрезать по внешней или по внутренней траектории и указать где и какие мостики оставить для поддержки платы, чтобы она не вылетела из заготовки в конце реза. Это все скрывается под кнопкой панели:
49.jpg
49.jpg (7.84 КБ) 88185 просмотров
Осталось сгенерировать и сохранить G-код. Для этого используется меню Machine->Mill или кнопка генерации кода:
42.jpg
42.jpg (5.87 КБ) 88185 просмотров
В появившемся диалоге нам предлагается выбрать этапы работы и их порядок. Важно, чтобы тут были выбраны опции “South-West corner” и “Circuit surface”. Первое нужно для более точного совпадения при перевороте платы, а второе – для дальнейшей компенсации неровности платы. Именно из-за этой компенсации работа и разбивается на несколько этапов.
Если не использовать компенсацию, то можно сразу вывести в один файл все этапы – сверловка, гравировка обеих сторон и обрезка контура. Последовательность обычно такая: сверловка, обработка первого слоя, обработка второго слоя, обрезка по контуру. Сверловку и гравировку можно и поменять местами, но при тонких ободках вокруг отверстий сверла иногда могут подрывать эти ободки, так что лучше сначала засверлить. При этом нужно обязательно установить галочки “Flip” напротив гравировки и выборки меди второго слоя (который будет доступен после переворота платы):
44.jpg (88185 просмотров) <a class='original' href='./download/file.php?id=66512&mode=view' target=_blank>Загрузить оригинал (68.68 КБ)</a>
Но я использую компенсацию. Поэтому сначала выбираем только сверловку всеми сверлами, которые были заложены в обработку:
43.jpg (88185 просмотров) <a class='original' href='./download/file.php?id=66511&mode=view' target=_blank>Загрузить оригинал (64.63 КБ)</a>
Жмем ”OK” и получаем G-код выбранных операций в текстовом редакторе по умолчанию (у меня это Блокнот). Сохраняем файл в нужное место под нужным именем.
Опять открываем диалог генерации кода и выбираем операции обработки первого слоя:
45.jpg (88185 просмотров) <a class='original' href='./download/file.php?id=66513&mode=view' target=_blank>Загрузить оригинал (60.84 КБ)</a>
Жмем Ок, получаем код, сохраняем…
Опять диалог генерации кода, выбираем операции обработки второго слоя, не забывая поставить галочки ”Flip”:
46.jpg (88185 просмотров) <a class='original' href='./download/file.php?id=66514&mode=view' target=_blank>Загрузить оригинал (63.89 КБ)</a>
"Ок", получили код, сохраняем…
В последний раз жмем кнопку генерации кода и выбираем операцию обрезки платы по контуру:
47.jpg (88185 просмотров) <a class='original' href='./download/file.php?id=66515&mode=view' target=_blank>Загрузить оригинал (62.86 КБ)</a>
"Ок", получили, сохранили.
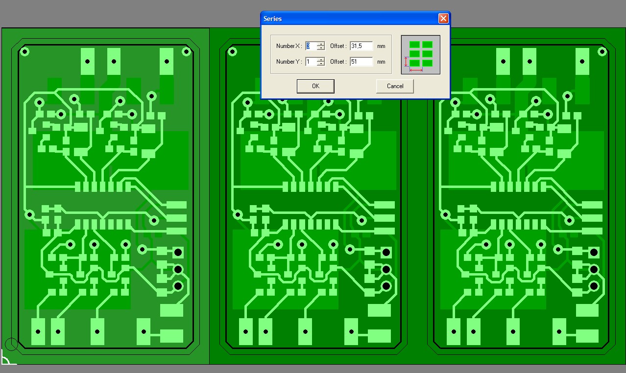
Что еще следует упомянуть – это возможность «мультиплатной» работы – гравировки партии одинаковых плат. Для этого жмем меню Machine->Multimill.
Диалог выбора операций точно такой же, все описанное выше применяется и сюда, но после нажатия ”OK” не выдается сразу код, а появляется диалог параметров мультиплатности:
48.jpg (88185 просмотров) <a class='original' href='./download/file.php?id=66516&mode=view' target=_blank>Загрузить оригинал (128.82 КБ)</a>
Здесь предлагается указать массив плат – сколько по горизонтали и сколько по вертикали, а так же расстояние между платами. Точнее, расстояние не между платами, а между левыми краями заготовок. По умолчанию там стоят размеры текущей заготовки, в этом случае заготовки будут расположены вплотную друг к другу. Например, моя плата имеет размер 26.5х46 мм, при уменьшении размеров заготовки я указал, что вокруг платы должно остаться по 2.5мм, соответственно итоговая размер заготовки получился 31.5х51 мм (что и показано в диалоге) и при таком расстоянии между левыми краями заготовок расстояние между контурами плат в массиве получается по 5 мм. После обрезки плат 2 мм фрезой между платами останутся мостики по 1 мм.
Объяснил запутанно, но надеюсь, что поняли :)

Это была часть, посвященная в основном работе в Coppercam. Завтра я продолжу, напишу как посадить самолет, в котором вы сегодня взлетели про компенсацию неровности платы и про собственно сам процесс гравировки с двух сторон :)
Последний раз редактировалось AndyBig 20 дек 2015, 01:51, всего редактировалось 1 раз.
Аватара пользователя
ukr-sasha
Мастер
Сообщения: 3401
Зарегистрирован: 21 мар 2011, 07:47
Репутация: 2181
Настоящее имя: Украинец Александр Григорьевич
Откуда: Киев, Украина
Контактная информация:

Re: Гравировка печатных плат в подробностях

Сообщение ukr-sasha »

Нужно упомянуть. что часто Coppercam довольно таки сильно тормозит. Просчет траектории может часами делать.
Аватара пользователя
AndyBig
Мастер
Сообщения: 3971
Зарегистрирован: 07 мар 2014, 04:01
Репутация: 1121
Откуда: юг России
Контактная информация:

Re: Гравировка печатных плат в подробностях

Сообщение AndyBig »

У меня такое было только если на плате были полигоны, созданные из линий. Например, вот плата:
60.jpg (88133 просмотра) <a class='original' href='./download/file.php?id=66537&mode=view' target=_blank>Загрузить оригинал (57.38 КБ)</a>
А вот ее фрагмент в режиме линий:
61.jpg (88133 просмотра) <a class='original' href='./download/file.php?id=66538&mode=view' target=_blank>Загрузить оригинал (271.79 КБ)</a>
Заливка, как видно, выполнена отдельными тонкими линиями (P-CAD таким образом делает заливки, соединенные с каким-либо соединением (Net) - Copper Pour). Тут Коперкаму приходится обрабатывать на порядок (а то и на несколько порядков в более сложных платах) больше линий.
Аватара пользователя
ukr-sasha
Мастер
Сообщения: 3401
Зарегистрирован: 21 мар 2011, 07:47
Репутация: 2181
Настоящее имя: Украинец Александр Григорьевич
Откуда: Киев, Украина
Контактная информация:

Re: Гравировка печатных плат в подробностях

Сообщение ukr-sasha »

AndyBig писал(а):Заливка, как видно, выполнена отдельными тонкими линиями (P-CAD таким образом делает заливки, соединенные с каким-либо соединением (Net) - Copper Pour). Тут Коперкаму приходится обрабатывать на порядок (а то и на несколько порядков в более сложных платах) больше линий.
Согласен.
DipTrace так же делает.
Аватара пользователя
AndyBig
Мастер
Сообщения: 3971
Зарегистрирован: 07 мар 2014, 04:01
Репутация: 1121
Откуда: юг России
Контактная информация:

Re: Гравировка печатных плат в подробностях

Сообщение AndyBig »

Итак, продолжаем работу над платой :)
У нас уже есть 4 файла с G-кодом для вот такого массива из трех плат:
62.jpg (87967 просмотров) <a class='original' href='./download/file.php?id=66593&mode=view' target=_blank>Загрузить оригинал (214.96 КБ)</a>
1. Сверловка
2. Обработка первого слоя
3. Обработка второго слоя
4. Обрезка по контуру
Теперь второй и третий файлы (обработка слоев – гравировка и выборка меди) нужно обработать утилитой pcbzcorrect – она служит для внесения в G-код коррекции кривизны текстолита. Работает очень просто – в G-код добавляется сканирование платы с сохранением результатов в переменные и затем все координаты по Z модифицируются с использованием этих переменных. Честно говоря, не вникал как она интерполирует высоту между точками сканирования, но результат получается нормальным. Преимущество такого метода – полученный G-код без лишних движений будет работать с любой заготовкой, обмеряя каждую на предмет кривизны. То есть не нужно после смены заготовки запускать какой-то отдельный процесс сканирования и обработки результата.
Утилита написана на Java и является весьма кривой, однако лучшей альтернативы для работы с Мач я не нашел.
Запускаем:
60.jpg (87967 просмотров) <a class='original' href='./download/file.php?id=66591&mode=view' target=_blank>Загрузить оригинал (33.99 КБ)</a>
В ”Files of Type” сразу выбираем “All Files” иначе она не будет показывать каталоги и перейти куда-то кроме как в верхний каталог не выйдет :)
Теперь находим и открываем наш файл с кодом обработки первой стороны, появляется вот такое окно:
61.jpg (87967 просмотров) <a class='original' href='./download/file.php?id=66592&mode=view' target=_blank>Загрузить оригинал (26.6 КБ)</a>
Левое поле ввода – количество точек в сетке сканирования по горизонтали. Правое – количество точек в сетке сканирования по вертикали. Общее число точек сканирования – произведение этих двух чисел. Чем больше точек поставить – тем точнее будет учитываться кривизна, но тем дольше будет длиться сканирование. Я обычно ставлю такое число, чтобы сканирование шло примерно через каждый сантиметр. В данном случае общий размер заготовки - 94.5х51 мм, поэтому я ставлю числа 10 и 6.
Никаких галочек отмечать не надо, жмем ”start”, ждем несколько секунд и получаем сообщение об успешном завершении обработки:
63.jpg (87967 просмотров) <a class='original' href='./download/file.php?id=66594&mode=view' target=_blank>Загрузить оригинал (46.05 КБ)</a>
Есть еще одно замечание в копилку глюков этой программы – иногда она виснет на обработке кода. Если утилита не отвечает больше 20 секунд – закрывайте ее. Поможет поворот платы. Да-да, утилита может виснуть если ширина платы меньше длины или наоборот, и нормально обработать эту же плату если ее повернуть на 90 градусов.
В окне утилита показывает границы обработки и определившиеся размеры обрабатываемой поверхности. Результат она сохранила рядом с оригинальным файлом, добавив к его имени/расширению ”_zprobed.ngc”:
64.jpg (87967 просмотров) <a class='original' href='./download/file.php?id=66595&mode=view' target=_blank>Загрузить оригинал (47.68 КБ)</a>
Размер файла, как видно, тоже изрядно вырос. После нажатия “OK” утилита закроется.
Теперь открываем этот файл текстовым редактором и правим его:
65.jpg (87967 просмотров) <a class='original' href='./download/file.php?id=66596&mode=view' target=_blank>Загрузить оригинал (77.59 КБ)</a>
Кстати, я сейчас удивлен – обычно эта утилита ставит мне дюймы и все параметры указывает в них :)
Итак, красным – проверить обязательно, что стоят миллиметры (G21), а не дюймы (G20), если, конечно, Вы не работаете в дюймовой системе :)
Зеленым – поправить по желанию:
1# - безопасная высота, можно оставить
2# - высота над поверхностью, на которой будет перемещаться между точками инструмент. Лучше сделать поменьше, чтобы не ждать долго каждого касания. Меняем на 0.5 (если текстолит совсем кривой – ставьте 1).
3# - смещение нуля по Z, оставляем 0
4# - глубина, на которую инструмент опустится в поисках контакта с заготовкой, можно поставить -1.
5# - подача, на которой инструмент будет опускаться до касания. 400 мм/мин – вполне вероятная смерть граверу или тонкому сверлу, не говоря уже о никакой точности, меняем на 40.
Итог:
66.jpg (87967 просмотров) <a class='original' href='./download/file.php?id=66597&mode=view' target=_blank>Загрузить оригинал (51.03 КБ)</a>
Теперь переходим в конец кода сканирования:
67.jpg (87967 просмотров) <a class='original' href='./download/file.php?id=66598&mode=view' target=_blank>Загрузить оригинал (80.11 КБ)</a>
Меняем строку
G00 Z[#2]
На
G00 Z[#1] F600
Во-первых этим мы поднимаем инструмент после сканирования на безопасную высоту, а не на высоту прохождения между точками, а во-вторых задаем скорость рабочей подачи поболее той, на которой у нас инструмент касался поверхности. Можно вписать свою скорость подачи и свою высоту.
Сохраняем файл, по желанию меняем ему расширение на любимое :)
Опять открываем утилиту pcbzcorrect, аналогичным образом обрабатываем файл кода для второй стороны, проверяем/изменяем файл с результатом.
Перед работой непосредственно со станком осталось подготовить еще один код – вырезать из текстолита заготовку точного размера. Это нужно только при гравировке с двух сторон, для более-менее точного совмещения сторон. Если гравировать только с одной стороны - можно пропустить этот этап.
Тут я расписывать не буду – каждый сделает это удобным для него способом. В результате нужно получить вырезанный кусок текстолита, точно соответствующий размеру заготовки в Coppercam плюс один миллиметр по высоте и ширине. Почему кусок должен соответствовать размерам заготовки? Потому что мы будем переворачивать плату для гравировки второй стороны и нужно, чтобы при укладки платы на то же место после переворота все совместилось с первой стороной. Почему плюс по два миллиметра? Потому что pcbzcorrect может начать сканировать прямо по границе заготовки и при малейшей неровности края текстолита точка может выйти за пределы фольги и касания не будет или оно будет стороной гравера явно ниже поверхности. А добавив миллиметр к размеру мы получаем по пол-миллиметра запаса на сторону :)
Все готово, теперь резать, сверлить, и гравировать :)
Сейчас я этим и займусь, делая фотографии и поясняя процесс, а позже все это добавлю :)
Последний раз редактировалось AndyBig 20 дек 2015, 01:53, всего редактировалось 2 раза.
Аватара пользователя
megagad
Почётный участник
Почётный участник
Сообщения: 3208
Зарегистрирован: 05 апр 2014, 18:57
Репутация: 712
Откуда: Реуспублика Крым, Бахчисарай.
Контактная информация:

Re: Гравировка печатных плат в подробностях

Сообщение megagad »

AndyBig писал(а):Теперь второй и третий файлы (обработка слоев – гравировка и выборка меди) нужно обработать утилитой pcbzcorrect – она служит для внесения в G-код коррекции кривизны текстолита. Работает очень просто – в G-код добавляется сканирование платы с сохранением результатов в переменные и затем все координаты по Z модифицируются с использованием этих переменных. Честно говоря, не вникал как она интерполирует высоту между точками сканирования, но результат получается нормальным. Преимущество такого метода – полученный G-код без лишних движений будет работать с любой заготовкой, обмеряя каждую на предмет кривизны. То есть не нужно после смены заготовки запускать какой-то отдельный процесс сканирования и обработки результата.
Утилита написана на Java и является весьма кривой, однако лучшей альтернативы для работы с Мач я не нашел.
вопрос на засыпку - откуда берутся данные сканирования? Или программа в тело Г-кода впихивает макрос сканирования и макрос "искривления", а мач уже своими силами всё сам "доделывает"?
We Do What We Must, Because We Can!
Причинять добро, наносить пользу и подвергать ласке.
Аватара пользователя
grakun
Мастер
Сообщения: 273
Зарегистрирован: 30 сен 2015, 02:47
Репутация: 53
Настоящее имя: Гракун
Откуда: г.Саратов
Контактная информация:

Re: Гравировка печатных плат в подробностях

Сообщение grakun »

Очень здорово!. Бывает делаю на станке по несколько разных плат в день, технология правда немного другая. Было очень интересно познакомится как Вы делаете, понравилось. Подготовлю и выложу тоже свой вариант. Самое главное что бы без химии. С 1978 года я протравил столько плат, что наверно, получился бы небольшой водоем из хлорного железа. Несколько лет назад стал делать на станке и теперь уже никогда не вернусь к травлению плат в квартире.
Аватара пользователя
grakun
Мастер
Сообщения: 273
Зарегистрирован: 30 сен 2015, 02:47
Репутация: 53
Настоящее имя: Гракун
Откуда: г.Саратов
Контактная информация:

Re: Гравировка печатных плат в подробностях

Сообщение grakun »

AndyBig писал(а):Работает очень просто – в G-код добавляется сканирование платы с сохранением результатов в переменные и затем все координаты по Z
Сканирование я заменяю идеально ровной подложкой. На рабочий стол ложу пвх или что то похожее и выравниваю фрезой поверхность. Потом на нее ложится стеклотекстолит, получается очень быстро. Хватает на неделю работы.
Morroc
Мастер
Сообщения: 202
Зарегистрирован: 22 ноя 2015, 03:17
Репутация: 22
Настоящее имя: Александр
Контактная информация:

Re: Гравировка печатных плат в подробностях

Сообщение Morroc »

Так ведь сам текстолит не факт, что ровный.
Аватара пользователя
AndyBig
Мастер
Сообщения: 3971
Зарегистрирован: 07 мар 2014, 04:01
Репутация: 1121
Откуда: юг России
Контактная информация:

Re: Гравировка печатных плат в подробностях

Сообщение AndyBig »

megagad писал(а):Или программа в тело Г-кода впихивает макрос сканирования и макрос "искривления"
Именно так. Утилита впихивает макрос сканирования с сохранением результатов в переменные, затем в основной программе проходит по всем строкам и везде меняет координату Z на Z+(поправка по результатам сканирования). При этом если длина перехода по G01 больше промежутка сканирования, то она этот переход разобъет на несколько отрезков с коррекцией высоты в каждой конечной точке :)
grakun писал(а):Сканирование я заменяю идеально ровной подложкой. На рабочий стол ложу пвх или что то похожее и выравниваю фрезой поверхность.
Я дальше опишу процесс гравировки, он практически такой как Вы описали - лист 2мм-ПВХ, выровненный фрезой... Но проблема может быть в текстолите, в скотче, еще в чем-то. А тут пара даже соток заметно влияют на результат :)
Сейчас гравируется первая сторона. Вылез косяк по моей вине - обновил Coppercam, а он, как оказалось, после обновления чхать хотел на ту левую лицензию, что я ему подпихивал :)) И отгравировал мне ограниченное нелицензией количество полигонов :) Откатил его на старую версию и заново вывел код, теперь гравирую повторно...
Как отгравируется - пофотографирую процесс переворачивания и начала гравировки второй стороны. И если мой рабочий комп считает фотки с фотоаппарата, то сразу дополню тему до конца. Если нет - сделаю это уже дома, попозже.
Последний раз редактировалось AndyBig 19 дек 2015, 20:48, всего редактировалось 1 раз.
Аватара пользователя
grakun
Мастер
Сообщения: 273
Зарегистрирован: 30 сен 2015, 02:47
Репутация: 53
Настоящее имя: Гракун
Откуда: г.Саратов
Контактная информация:

Re: Гравировка печатных плат в подробностях

Сообщение grakun »

Morroc писал(а):Так ведь сам текстолит не факт, что ровный.
Достаточно ровный что бы сделать плату с глубиной обработки 0.1 с одного прохода. Можно сделать запас 0.05 или даже столько же 0.1.(Правда не всегда)
Последний раз редактировалось grakun 19 дек 2015, 20:55, всего редактировалось 1 раз.
Аватара пользователя
grakun
Мастер
Сообщения: 273
Зарегистрирован: 30 сен 2015, 02:47
Репутация: 53
Настоящее имя: Гракун
Откуда: г.Саратов
Контактная информация:

Re: Гравировка печатных плат в подробностях

Сообщение grakun »

Раньше по ГОСТУ отклонение доходило до 0.3 для толщины 2мм,сейчас не знаю. Я применяю 1мм проблем не было.
Аватара пользователя
grakun
Мастер
Сообщения: 273
Зарегистрирован: 30 сен 2015, 02:47
Репутация: 53
Настоящее имя: Гракун
Откуда: г.Саратов
Контактная информация:

Re: Гравировка печатных плат в подробностях

Сообщение grakun »

AndyBig писал(а):Но проблема может быть в текстолите, в скотче,
У меня ни разу со скотчем не получалось нормально. Прижимаю прижимами по периметру, проверяю что бы середина не приподнималась. Ноль выставляю по центру.
Аватара пользователя
AndyBig
Мастер
Сообщения: 3971
Зарегистрирован: 07 мар 2014, 04:01
Репутация: 1121
Откуда: юг России
Контактная информация:

Re: Гравировка печатных плат в подробностях

Сообщение AndyBig »

grakun писал(а):с глубиной обработки 0.1
Многовато... Идеал - 0.03-0.05 :)
grakun писал(а):У меня ни разу со скотчем не получалось нормально.
А что не получалось?
Аватара пользователя
grakun
Мастер
Сообщения: 273
Зарегистрирован: 30 сен 2015, 02:47
Репутация: 53
Настоящее имя: Гракун
Откуда: г.Саратов
Контактная информация:

Re: Гравировка печатных плат в подробностях

Сообщение grakun »

AndyBig писал(а):А что не получалось?
Проблемы были с z . Или скотч был не такой или не так приклеивал, прижимал не так, но бросил я эту затею. У меня платы в основном максимум под DIP, зазор получается 0.2 -0.5 между дорожками меня это устраивает. (фреза 45 градусов). Если надо зазор 0.1 делаю отдельно(громко сказано делаю, лишние 2 минуты программа и коррекция нуля z минута) для локального участка программу.
Аватара пользователя
grakun
Мастер
Сообщения: 273
Зарегистрирован: 30 сен 2015, 02:47
Репутация: 53
Настоящее имя: Гракун
Откуда: г.Саратов
Контактная информация:

Re: Гравировка печатных плат в подробностях

Сообщение grakun »

AndyBig писал(а):Многовато... Идеал - 0.03-0.05 :)
Согласен, но для шага сетки 2.5 ошибка приемлема. Если cmd 0.625 там отдельный подход.
Аватара пользователя
AndyBig
Мастер
Сообщения: 3971
Зарегистрирован: 07 мар 2014, 04:01
Репутация: 1121
Откуда: юг России
Контактная информация:

Re: Гравировка печатных плат в подробностях

Сообщение AndyBig »

Для DIP - согласен, можно и без коррекции обойтись :) Но почему бы не сделать этот процесс стандартным? Прибавит еще пару минут к работе = это же копейки :) Зато резаться будет более аккуратно, и меньше текстолита перепадет граверу :)
Аватара пользователя
grakun
Мастер
Сообщения: 273
Зарегистрирован: 30 сен 2015, 02:47
Репутация: 53
Настоящее имя: Гракун
Откуда: г.Саратов
Контактная информация:

Re: Гравировка печатных плат в подробностях

Сообщение grakun »

AndyBig писал(а):Для DIP - согласен, можно и без коррекции обойтись :) Но почему бы не сделать этот процесс стандартным?
Да хочется сделать, но у меня всего на предприятии три специалиста, включая меня. Платы делаем для себя СВЧ по несколько тысяч, в месяц бывает до десятка позиций, разных. На станках работают все , монтажники , слесаря ... в общем все кто не занят. Управление простое поставил плату нажал пуск. Закончилось, пропылесосил поставил заготовку опять нажал пуск. Про установку нуля инструкций нет, устанавливается раз в день.Поэтому у меня как бы два подхода. Есть массовка и есть эксклюзив , где хочу попробовать применить Ваш опыт.
Кстати если у Вас найдется время протестировать эту систему, я могу прислать свою разработку контроллера. у меня их осталось (бесплатных )два. Все станки на нашем предприятии (сейчас 5) управляются именно этими контролерами.
Аватара пользователя
AndyBig
Мастер
Сообщения: 3971
Зарегистрирован: 07 мар 2014, 04:01
Репутация: 1121
Откуда: юг России
Контактная информация:

Re: Гравировка печатных плат в подробностях

Сообщение AndyBig »

grakun писал(а):Есть массовка и есть эксклюзив , где хочу попробовать применить Ваш опыт.
А, ну на потоке это действительно может быть слишком трудозатратным. Я-то в основном описываю опыт изготовления плат для себя. Вернее, делаю-то их для коммерции, но единичные опытные образцы перед тем как заказывать сотнями на производстве :) Это тогда действительно только в качестве эксклюзива при особом требовании к параметрам или качеству...
grakun писал(а):если у Вас найдется время протестировать эту систему, я могу прислать свою разработку контроллера. у меня их осталось (бесплатных )два.
Огромное спасибо за предложение, очень заманчиво :) Но откровенно скажу - тестер из меня будет никакой, т.к. станок у меня простаивает большую часть времени. Для тестирования лучше бы найти того, кто как сможет погонять контроллер как следует, а не раз в неделю по случаю :)
Аватара пользователя
AndyBig
Мастер
Сообщения: 3971
Зарегистрирован: 07 мар 2014, 04:01
Репутация: 1121
Откуда: юг России
Контактная информация:

Re: Гравировка печатных плат в подробностях

Сообщение AndyBig »

Блин, хотел перенести все в первое сообщение, но "Достигнут лимит по вложениям" :) Ладно...
Непосредственно изготовление.
Для точной и аккуратной работы понадобится какая-либо подложка под плату. Ее размер должен слегка превышать размер заготовки платы. Я использую ПВХ 2 мм, можно использовать любой другой дешевый материал, который хорошо фрезеруется и не слишком мягкий – дерево, МДФ, оргстекло и т.п.
Эту подложку нужно закрепить на жертвенном или рабочем столе станка и отфрезеровать в ней карман глубиной 0.5-0.8 мм таким образом, чтобы две стороны кармана были открыты (выходили за пределы подложки), а остальные две – закрыты. Должна получиться чуть более тонкая подложка с угловым выступом. К этому угловому выступу будет прижиматься двумя сторонами плата для точного позиционирования. В углу, кстати, следует сделать выборку, чтобы угол платы не упирался в закругленный угол фрезерованного кармана.
После фрезеровки кармана подложку уже нельзя снимать – это гарантирует абсолютную параллельность выступов осям станка. Если все-таки пришлось снять – для следующих плат клеим и фрезеруем новый кусок подложки. Кроме того, отфрезерованная поверхность дает максимально ровную по высоте плоскость.
Я креплю подложку на обычный тонкий двухсторонний скотч (не на тканевой основе), бывает прозрачный или белый:
IMG_7370.jpg (87963 просмотра) <a class='original' href='./download/file.php?id=66599&mode=view' target=_blank>Загрузить оригинал (179.48 КБ)</a>
Приклеиваем к жертвенному столу. Особо стараться выровнять не нужно – карман после фрезеровки все равно будет выровнен идеально:
IMG_7371.jpg (87963 просмотра) <a class='original' href='./download/file.php?id=66600&mode=view' target=_blank>Загрузить оригинал (148.62 КБ)</a>
Второй кусок ПВХ служит для вырезания на нем заготовок нужного размера из текстолита. Вырезая на нем, я не порчу жертвенник и не опасаюсь за фрезу, а стоит эта ПВХ копейки, особенно учитывая, что резать на нем можно пока он не измочалится вконец :)
Под ПВХ на жертвенном столе у меня малярный скотч – с него потом несложно отодрать приклеенные куски ПВХ, и на столе не остается следов от скотча.
Фрезеруем карман (программу для этого можно сделать в любом удобном CAD, это элементарная вещь):
IMG_7372.jpg (87963 просмотра) <a class='original' href='./download/file.php?id=66601&mode=view' target=_blank>Загрузить оригинал (182.3 КБ)</a>
И вот наша основа для выравнивания плат готова:
IMG_7375.jpg (87963 просмотра) <a class='original' href='./download/file.php?id=66602&mode=view' target=_blank>Загрузить оригинал (148.83 КБ)</a>
Плата кладется на фрезерованную плоскость, прижимаясь в угол кармана. Потом, перевернув ее, мы сможем уложить ее с довольно высокой точностью в то же самое положение, избежав смещения или поворота. Именно для этого и нужно было два прицельных отверстия на плате на одинаковом расстоянии от левой и правой сторон, и для этого же нужно было в Coppercam ставить плату в центр заготовки. Теперь, перевернув плату после обработки первой стороны, не нужно корректировать координаты станка. Если не спешить и аккуратно укладывать плату второй стороной в угол, координаты смогут убежать максимум на 0.1 мм, да и это можно откорректировать по прицелочным отверстиям.
Вырезаем заготовку нужного размера из куска текстолита:
IMG_7376.jpg (87963 просмотра) <a class='original' href='./download/file.php?id=66603&mode=view' target=_blank>Загрузить оригинал (149.94 КБ)</a>
Текстолит я креплю тем же скотчем. Держит он очень хорошо, а для снятия его с подложки достаточно прогреть феном текстолит до температуры 40-50 градусов и он легко отрывается.
IMG_7378.jpg (87963 просмотра) <a class='original' href='./download/file.php?id=66605&mode=view' target=_blank>Загрузить оригинал (161.32 КБ)</a>
IMG_7379.jpg (87963 просмотра) <a class='original' href='./download/file.php?id=66606&mode=view' target=_blank>Загрузить оригинал (131.48 КБ)</a>
Повторю еще раз, что размер заготовки текстолита должен быть на 1 мм больше по ширине и длине, чем размер заготовки в Coppercam – это связано с особенностями компенсации неровностей, я уже писал об этом.
Вырезали заготовку, теперь крепим ее на отфрезерованную плоскость кармана, прижимая ее в угол и следя, чтобы плата была ровно прижата обеими сторонами к выступам кармана:
IMG_7380.jpg (87963 просмотра) <a class='original' href='./download/file.php?id=66607&mode=view' target=_blank>Загрузить оригинал (149.74 КБ)</a>
IMG_7381.jpg (87963 просмотра) <a class='original' href='./download/file.php?id=66608&mode=view' target=_blank>Загрузить оригинал (145.12 КБ)</a>
IMG_7382.jpg (87963 просмотра) <a class='original' href='./download/file.php?id=66609&mode=view' target=_blank>Загрузить оригинал (135.16 КБ)</a>
Между выступами и платой нигде не должно быть заметных зазоров.
IMG_7383.jpg (87963 просмотра) <a class='original' href='./download/file.php?id=66610&mode=view' target=_blank>Загрузить оригинал (108.5 КБ)</a>
IMG_7385.jpg (87963 просмотра) <a class='original' href='./download/file.php?id=66612&mode=view' target=_blank>Загрузить оригинал (128.03 КБ)</a>
IMG_7384.jpg (87963 просмотра) <a class='original' href='./download/file.php?id=66611&mode=view' target=_blank>Загрузить оригинал (123.69 КБ)</a>
Теперь заправляем в шпиндель сверло и выводим его центр сначала на левую сторону платы:
IMG_7386.jpg (87963 просмотра) <a class='original' href='./download/file.php?id=66613&mode=view' target=_blank>Загрузить оригинал (112.6 КБ)</a>
Ставим в соответствующую координату станка 0.5 мм (это тот лишний миллиметр в размере заготовки, поделенный пополам). Выводим на нижнюю сторону платы:
IMG_7388.jpg (87963 просмотра) <a class='original' href='./download/file.php?id=66614&mode=view' target=_blank>Загрузить оригинал (127.01 КБ)</a>
Ставим во вторую координату станка 0.5 мм.
От точности этих операций зависит последующая точность после переворота. Тем не менее, потом можно будет и подкорректировать возможную погрешность, так что не нужно пытаться вылавливать тут микроны :)
Теперь выставляем ноль по Z:
IMG_7389.jpg (87963 просмотра) <a class='original' href='./download/file.php?id=66615&mode=view' target=_blank>Загрузить оригинал (173.18 КБ)</a>
Загружаем программу сверловки и запускаем ее :)
Вот мое сегодняшнее видео:
https://www.youtube.com/watch?v=9GhT1foyg4E

Если использованы несколько диаметров сверел – меняем их (Мач будет останавливаться для замены инструмента и подсказывать какой инструмент нужен) и сверлим, меняем и сверлим… :)
После того как все посверлили, загружаем программу обработки первого слоя и ставим в шпиндель нужный гравер. Выставляем еще раз датчиком ось Z, готовимся помочь в станку в сканировании поверхности и запускаем программу. В видео будет понятно как и зачем ему помогать. В принципе, можно к уголку заготовки припаять проводок и второй контакт датчика цеплять к нему, но нужно быть уверенным в том, что при сканировании гравер не попадет на паянную часть заготовки, и перед переворотом платы нужно будет отпаять провод и тщательно собрать с заготовки остатки припоя. Мне проще пару минут постоять у станка, главное – держать пальцы подальше от инструмента, а то мало ли… :)
Простите за грязные ногти и отсутствие звука :D Если за ногти я сам виноват (возился перед этим с железяками), то звук имеющийся у меня конвертер ни в какую не хочет переносить из оригинала при конвертировании :(
https://www.youtube.com/watch?v=muBuaYV7y94

После сканирования Мач остановится и подождет нажатия ”Start” перед тем как включить шпиндель и начать гравировку, так что можно не нервничать и не спешить.
Первая сторона отгравирована:
IMG_7395.jpg (87963 просмотра) <a class='original' href='./download/file.php?id=66616&mode=view' target=_blank>Загрузить оригинал (177.6 КБ)</a>
Прогреваем феном плату, отрываем ее от подложки, сдираем скотч и очищаем подложку и плату от остатков скотча. С этим, кстати, отлично справляется «Обезжириватель», продается в строительных магазинах в прозрачных ПЭТ-бутылках разной емкости с какой-то красно-белой (кажется) этикеткой.
Теперь лепим скотч на гравированную сторону, переворачиваем плату по горизонтали и аккуратно укладываем ее в карман, так же как и перед обработкой первой стороны – прижимая плату в угол и к выступам, чтобы стороны платы плотно прилегали к ним:
IMG_7400.jpg (87963 просмотра) <a class='original' href='./download/file.php?id=66618&mode=view' target=_blank>Загрузить оригинал (148.05 КБ)</a>
Можно на всякий случай удостовериться в том, что смещения нет. Или подкорректировать его если оно есть. Для этого ставим опять мелкое сверло и подводим его к прицельному отверстию:
IMG_7397.jpg (87963 просмотра) <a class='original' href='./download/file.php?id=66617&mode=view' target=_blank>Загрузить оригинал (115.73 КБ)</a>
Координаты должны совпадать с координатами располагавшегося до переворота здесь же центровочного отверстия. Если не совсем совпадают – корректируем их в Маче. У меня, например, разница получилась 0.06 мм и я забил на нее, решив, что это входит в пределы погрешности глазомера :)
Ставим обратно гравер (если ставили сверло для проверки), и действуем как и с первой стороной - выставляем по датчику Z, загружаем обработку второй стороны, готовимся помочь станку и запускаем программу. После сканирования убираем датчик и жмем «Старт» для начала гравировки.
Вторая сторона готова:
IMG_7403.jpg (87963 просмотра) <a class='original' href='./download/file.php?id=66619&mode=view' target=_blank>Загрузить оригинал (206.46 КБ)</a>
Обратите снимание как мало стружки – текстолит под медью затронут совсем неглубоко, это как раз заслуга компенсации неровностей. И то, это я еще пожадничал и заглубил на 0.06, хотя можно было работать и на 0.04 мм :)
Как видно на некоторых переходных – небольшое смещение все-таки присутствует, но совершенно незначительное. И это без тщательного выравнивания после переворота.
Ставим фрезу для обрезки по контуру, загружаем соответствующую программу, выставляем Z и запускаем на исполнение. Меньше минуты – и платы обрезаны:
IMG_7405.jpg (87963 просмотра) <a class='original' href='./download/file.php?id=66620&mode=view' target=_blank>Загрузить оригинал (131.95 КБ)</a>
С глубиной я слегка поскромничал. А может быть это текстолит толще 1.5 мм, потому что при вырезании заготовки тоже много меди осталось непрорезанной на нижней стороне…
Прогреваем, снимаем и очищаем от скотча. Ни одного гравера, сверла или фрезы не пострадало :) Хотя вру, гравер заметно затупился, под микроскопом это видно… Нужно купить парочку хороших граверов, попробовать как они будут держаться.
Платы получились отлично. Тут я уже пошоркал им ребра напильником - имейте в виду, что они очень, очень острые. Порезы появляются на пальцах от малейшего усилия, причем совершенно незаметно.
IMG_7406.jpg (87963 просмотра) <a class='original' href='./download/file.php?id=66621&mode=view' target=_blank>Загрузить оригинал (202.42 КБ)</a>
IMG_7407.jpg (87963 просмотра) <a class='original' href='./download/file.php?id=66622&mode=view' target=_blank>Загрузить оригинал (164.98 КБ)</a>
Под микроскопом:
IMG_7410.jpg (87963 просмотра) <a class='original' href='./download/file.php?id=66623&mode=view' target=_blank>Загрузить оригинал (242.02 КБ)</a>
Хотя ничего особо тонкого на них и не было. Дорожки – 0.35, зазоры – 0.25 минимум, микросхема – обычный SOIC, рассыпуха – в основном 0603 и SOT23. На верхней стороне забыл отменить гравировку прицельных отверстий :)

На этом все. Долго описывать и долго читать, на деле это все происходит гораздо быстрее :)
Ответить

Вернуться в «Материалы»