Программа позволяет генерировать G-код, для фрезерных, лазерных, гравировальных станков, с учетом их особенностей, согласно правилам синтаксиса:
http://selenur.ru/?page_id=516 <
Источником данных могут быть:
[*]Текст введенный пользователем, файл шрифта может быть встроенным в ОС, так и внешний из файла.
[*]PLT файл получаемого из программы COREL DRAW
[*]Рисунок, выполняется анализ изображения, и вычисляется контур изображения (jpg, jpeg, gif, bmp, png).
[*]Рисунок, выполняется генерация G-кода для выжигания лазером (jpg, jpeg, gif, bmp, png).
[*]DXF файл.
Программа находится в процессе разработки, и конечно содержит не мало ошибок, но я её решил выложить, что-бы ещё на стадии разработки, совместно с пользователями сделать максимально простой, и интуитивно понятной.
Программа абсолютно бесплатная, и платной не станет, но любой кто имеет желание и возможность, поддержать финансово, может в справке "О программе", узнать как это сделать 
Более подробно под спойлером:
(для просмотра содержимого нажмите на ссылку)Вот 2 видео примера создания G-кода из текста, и рисунков, с последующим открытием G-кода в программе Planet-CNC
https://www.youtube.com/watch?v=K_h2KEQm4ag
https://www.youtube.com/watch?v=sUMc9mvYs88
Обновление программы от 2016-10-30 версия 20 -->>
- v20.rar
- (469.97 КБ) 2369 скачиваний
Обновление программы от 2016-11-28 версия 21 -->>
- v21.rar
- (523.59 КБ) 1317 скачиваний
Обновление программы от 2016-11-29 версия 22 -->>
- v22.rar
- (519.08 КБ) 1303 скачивания
Обновление программы от 2016-12-07 версия 24 -->>
- v24.rar
- (419.18 КБ) 3879 скачиваний
Обновление программы от 2016-12-30 версия 26 -->>
https://github.com/selenur/ToolsGenGkod ... 26/v26.zip
Добавлена генерация изображения с градациями серого, для выжигания.
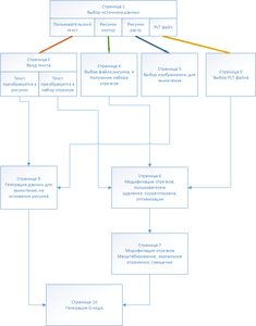
Интерфейс программы реализован, в виде набора страниц, которые отображаются в определенной последовательности, и только те страницы, которые необходимы, для получения результата.
Начальные данные могут быть 2-х вариантов, это рисунок, или некий набор отрезков, точек. В конце эти данные преобразуются в необходимые данные, для получения G-кода.
Порядок следования страниц следующий:
Вот изображения возможных станиц:
!!! Лишь под некоторыми страницами будет описание элементов, т.к. остальное должно быть понятно и так
Страница 1
Страница 2
Страница 3
Страница 4
Для получения контуров, рисунок необходимо преобразовать в 2-х цветный рисунок, из цветного, для этого с помощью коэффициента подбирается желаемый результат, после подбора, можно поставив флажок, инвертировать получаемое 2-х цветное изображение. После этого можно запустить получение контура.
Страница 5
Страница 6
Первая кнопка с сбросом позволяет отменить все манипуляции, проведенные с отрезками и точками. Нажатие второй кнопки, или изменение числа, вызывает оптимизацию траектории.
Третья кнопка - замыкает каждый из отрезков, что-бы начальная и конечная точка совпадала.
Четвертая кнопка - выполняет поиск оптимальной последовательности движения.
Пятая кнопка - соединяет несколько отрезков в один, если точки одного отрезка начала/окончания совпадают с точками другого отрезка начала/окончания.
И последняя точка позволяет удалить выбранную точку или отрезок.
Страница 7
Первая кнопка сбрасывает все выполненные манипуляции на данной странице, вторая и третья кнопка, выполняют зеркальный переворот, следующее числовое поле, с кнопкой выполняет поворот на заданный угол, если угол поворота задан был неверно, то желательно выполнить сброс изменений, и повторно повернуть. Если в разделе "конвертирование размеров", ничего не трогать, то размер не измениться.
Флаг "Добавление отступов" приведет к переходу на 8-ю страницу, но она пока не готова, поэтому данным флагом пока не стоит пользоваться.
Страница 9
В разделе время прожига значение в данном поле, будет помещаться в параметр "P" при генерации G-кода
Так-же на данной странице обязательно необходимо вводит желаемый размер!!!
Страница 10
В связи с появившемся пожеланиями и задачами, сейчас ведется разработка новой 3-й версии программы, она будет содержать все прошлые наработки, и иметь новые:
1) Возможность при выборе изображения изменять яркость.
2) Возможность выборочного повторения траекторий, с возможностью изменения значения Z - с заданным шагом, в пределах указанных границ.
3) Возможность добавления рамок, обрамлений, контуров обрезки для сгенерированных траекторий.
4) Добавить возможность создания новой траектории относительно выбранной, с внешней/внутренней стороны с нужным отступом
5) Возможность использования нескольких источников данных одновременно, например рисунок для гравировки + введеный текст + рамка из DXF файла
6) Добавление окошка с выводом информации о процессе выполнения вычислений, с возможностью остановки выполнения.
7) Расчет предположительного времени выполнения сгенерированного G-кода.
8) Добавление источника данных "набор траекторий"
9) Добавление источника данных GERBER файлы
10) Добавление источника данных файлы DRL - сверловки.
11) Возможность на любом шаге формирования траекторий для G-кода сохранять в файл "набор траекторий"
12) Возможность настройки индивидуальной последовательности, нужных пользователю страниц.
13) Добавить получение скелетизации на основании траекторий.