Настраиваем контроллер to_pci.
-
T00T
- Мастер
- Сообщения: 742
- Зарегистрирован: 16 дек 2011, 12:07
- Репутация: 100
- Контактная информация:
Re: Настраиваем контроллер to_pci.
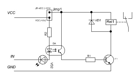
Да всё верно, схема вашей платы реле такая:
Для выходов 9-16 предусматривалась схема, где оптроны соединяются анодами, а тут катодами.
Можно подавать сигнал на вход платы реле с 9-16 выходов платы IO ,но тогда они будут инвертированы.
Можно подавать сигнал на вход платы реле с 9-16 выходов платы IO ,но тогда они будут инвертированы.
Я не волшебник я пока учусь......
-
MGG
- Мастер
- Сообщения: 3673
- Зарегистрирован: 08 фев 2016, 16:33
- Репутация: 1010
- Настоящее имя: Манн Геннадий Геннадьевич
- Откуда: Москва
- Контактная информация:
Re: Настраиваем контроллер to_pci.
Товарищи, может тут кто поможет разобраться -
Мне прислали схему как это подключить, во вложении, но проблема в том, что я нифига не понимаю, если кто может палочками и кружочками показать, а что куда идет?
Просто я вижу это все примерно вот так "สหายที่สามารถช่วยให้คุณเข้าใจ"
Благодарю!
Мне прислали схему как это подключить, во вложении, но проблема в том, что я нифига не понимаю, если кто может палочками и кружочками показать, а что куда идет?
Просто я вижу это все примерно вот так "สหายที่สามารถช่วยให้คุณเข้าใจ"
Благодарю!
http://www.cnc-club.ru/forum/viewtopic. ... 76#p304076 Поставки оборудования для ваших станков
https://www.instagram.com/dtw.moscow/
dtw.moscow@gmail.com
https://www.instagram.com/dtw.moscow/
dtw.moscow@gmail.com
-
T00T
- Мастер
- Сообщения: 742
- Зарегистрирован: 16 дек 2011, 12:07
- Репутация: 100
- Контактная информация:
Re: Настраиваем контроллер to_pci.
Давайте где то ещё обсуждать такие вопросы, в какой нибудь другой теме. Создайте тему в разделе электроника.
Может не я один смогу помочь.
Проверьте тестером что контакты, обозначенные цифрой 1 замкнуты между собой.
Если это так, то к одному из них вы подводите +12в,а те контакты от которых идут линии вниз - подключаете к выходам на плате, дальше по схеме.
Может не я один смогу помочь.
Проверьте тестером что контакты, обозначенные цифрой 1 замкнуты между собой.
Если это так, то к одному из них вы подводите +12в,а те контакты от которых идут линии вниз - подключаете к выходам на плате, дальше по схеме.
Я не волшебник я пока учусь......
-
T00T
- Мастер
- Сообщения: 742
- Зарегистрирован: 16 дек 2011, 12:07
- Репутация: 100
- Контактная информация:
Re: Настраиваем контроллер to_pci.
Есть у кого нибудь новости, может кто запустил ещё какой-нибудь станок?
Я не волшебник я пока учусь......
-
MGG
- Мастер
- Сообщения: 3673
- Зарегистрирован: 08 фев 2016, 16:33
- Репутация: 1010
- Настоящее имя: Манн Геннадий Геннадьевич
- Откуда: Москва
- Контактная информация:
Re: Настраиваем контроллер to_pci.
Товарищи, а есть кто настраивал фрезер, поделитесь HAL поглядеть
http://www.cnc-club.ru/forum/viewtopic. ... 76#p304076 Поставки оборудования для ваших станков
https://www.instagram.com/dtw.moscow/
dtw.moscow@gmail.com
https://www.instagram.com/dtw.moscow/
dtw.moscow@gmail.com
-
Фрост
- Мастер
- Сообщения: 393
- Зарегистрирован: 28 окт 2013, 00:18
- Репутация: 23
- Настоящее имя: Сергей
- Контактная информация:
Re: Настраиваем контроллер to_pci.
При установке драйвера предупреждение
Это нормально?
Код: Выделить всё
warning: ISO C90 forbids mixed declarations and code [-Wdeclaration-after-statement]- Serg
- Мастер
- Сообщения: 21923
- Зарегистрирован: 17 апр 2012, 14:58
- Репутация: 5183
- Заслуга: c781c134843e0c1a3de9
- Настоящее имя: Сергей
- Откуда: Москва
- Контактная информация:
Re: Настраиваем контроллер to_pci.
Просто код написан с отступлением от стандартов... В некоторых случаях компилятор/оптимизатор могут не понять, что от них хотят и сделают так, как посчитают правильным, а не так, как хотел программист...Фрост писал(а):Это нормально?
Я не Христос, рыбу не раздаю, но могу научить, как сделать удочку...
-
sergey_s
- Опытный
- Сообщения: 158
- Зарегистрирован: 06 янв 2016, 00:31
- Репутация: 6
- Настоящее имя: Сергей
- Контактная информация:
Re: Настраиваем контроллер to_pci.
Вот мой hal и ini сдирайте, двоечники 
-
Фрост
- Мастер
- Сообщения: 393
- Зарегистрирован: 28 окт 2013, 00:18
- Репутация: 23
- Настоящее имя: Сергей
- Контактная информация:
Re: Настраиваем контроллер to_pci.
можно ли блок реле https://ru.aliexpress.com/item/8-Channe ... 841b296780 запитать от блока питания компа, или лучше отдельный, чтоб не было помех при включениях?
-
T00T
- Мастер
- Сообщения: 742
- Зарегистрирован: 16 дек 2011, 12:07
- Репутация: 100
- Контактная информация:
Re: Настраиваем контроллер to_pci.
Думаю особой разницы нет, диоды на плате стоят защитные. Так что больших бросков напряжения не должно быть. Отдельный блок, он и для гальванической развязки, что-бы оптроны зря не стояли 
Я не волшебник я пока учусь......
-
T00T
- Мастер
- Сообщения: 742
- Зарегистрирован: 16 дек 2011, 12:07
- Репутация: 100
- Контактная информация:
Re: Настраиваем контроллер to_pci.
Яж говорю, только учусь.UAVpilot писал(а):росто код написан с отступлением от стандартов... В некоторых случаях компилятор/оптимизатор могут не понять, что от них хотят и сделают так, как посчитают правильным, а не так, как хотел программист...
Не понимаю на что он ругается, но работает всё правильно.
UAVpilot, подскажи на что он ругается.
Думаю что то ему не нравиться в объявлении структуры.
Я не волшебник я пока учусь......
- Serg
- Мастер
- Сообщения: 21923
- Зарегистрирован: 17 апр 2012, 14:58
- Репутация: 5183
- Заслуга: c781c134843e0c1a3de9
- Настоящее имя: Сергей
- Откуда: Москва
- Контактная информация:
Re: Настраиваем контроллер to_pci.
Например на такое:
По стандарту надо писать так:
Из этой-же серии:
например в некоторых компиляторах переменная, объявленная внутри тела цикла будет не видна за его пределами, а в некоторых будет видна...
Язык C - это ассемблер высокого уровня, что на нём напишешь, то и получишь...
Например вот такой код:
Как это ни странно, но для большинства компиляторов тут нет синтаксической ошибки и этот код будет работать правильно (напечатает 5), но вот как будет работать последующий код - очень интересный вопрос... 
Код: Выделить всё
void func(void) {
int a = 5;
printf("a=%i\n", a);
int b = 6;
printf("b=%i\n", b);
}Код: Выделить всё
void func(void) {
int a = 5;
int b = 6;
printf("a=%i\n", a);
printf("b=%i\n", b);
}например в некоторых компиляторах переменная, объявленная внутри тела цикла будет не видна за его пределами, а в некоторых будет видна...
Язык C - это ассемблер высокого уровня, что на нём напишешь, то и получишь...
Например вот такой код:
Код: Выделить всё
int a = 5;
printf("a=%i\n"), a;
Я не Христос, рыбу не раздаю, но могу научить, как сделать удочку...
-
Фрост
- Мастер
- Сообщения: 393
- Зарегистрирован: 28 окт 2013, 00:18
- Репутация: 23
- Настоящее имя: Сергей
- Контактная информация:
Re: Настраиваем контроллер to_pci.
Можно поступить с шлейфами таким варварским способом? (влияние на помехозащищенность?)
-
botcman
- Мастер
- Сообщения: 557
- Зарегистрирован: 04 мар 2016, 20:22
- Репутация: 1
- Настоящее имя: Андрей
- Контактная информация:
Re: Настраиваем контроллер to_pci.
Пришла пора запускать плату. Установил последнюю версию ЛинуксЦНЦ, скачал драйвер контроллера на флешку. Дальше одни вопросы. Где находится этот HAL файл, как подключить модуль этого драйвера и функцию обновления значений? Как скопировать этот драйвер в папку /homе? Где взять программу Halcompile? Где открывать терминал? Понимаю, все эти вопросы тупы, но ответы брать негде. С Линуксом на Вы и надеюсь на помощь форума.
-
botcman
- Мастер
- Сообщения: 557
- Зарегистрирован: 04 мар 2016, 20:22
- Репутация: 1
- Настоящее имя: Андрей
- Контактная информация:
Re: Настраиваем контроллер to_pci.
Набрал в терминале, нажал ввод. Вот что получилось. Просит пароль, но при этом ничего не вводится
-
MGG
- Мастер
- Сообщения: 3673
- Зарегистрирован: 08 фев 2016, 16:33
- Репутация: 1010
- Настоящее имя: Манн Геннадий Геннадьевич
- Откуда: Москва
- Контактная информация:
Re: Настраиваем контроллер to_pci.
Он не показывает, но при этом пароль набирает. Набираете и жмете ентер
http://www.cnc-club.ru/forum/viewtopic. ... 76#p304076 Поставки оборудования для ваших станков
https://www.instagram.com/dtw.moscow/
dtw.moscow@gmail.com
https://www.instagram.com/dtw.moscow/
dtw.moscow@gmail.com
-
botcman
- Мастер
- Сообщения: 557
- Зарегистрирован: 04 мар 2016, 20:22
- Репутация: 1
- Настоящее имя: Андрей
- Контактная информация:
Re: Настраиваем контроллер to_pci.
Похоже, много раз нажимал. Нужно удалить ненужное? Как и что?