SprutCAM

Обсуждение аспектов работы с CAМ программами, подготовка моделей, настройка постпроцессоров, настройка параметров инструментов, обсуждение стратегий обработки, симуляция обработки. Вопросы по G-коду.
Аватара пользователя
SacS
Новичок
Сообщения: 20
Зарегистрирован: 02 апр 2015, 15:41
Репутация: 6
Настоящее имя: Николай
Контактная информация:

Re: SprutCAM

Сообщение SacS »

Бармалей писал(а):Кстати. А учитываются где-либо такие параметры инструмента, как макс. глубина и т.п.?
В окне Инструмент есть параметр Длина. По сути это длина рабочей части фрезы сверла итд. Она и ограничивает максимальную глубину обработки этим инструментом. Бывают моменты когда сверло не доходит до конца отверстия, в первую очередь нужно проверить именно этот параметр.
Аватара пользователя
DoodleJump
Новичок
Сообщения: 38
Зарегистрирован: 22 июн 2015, 11:50
Репутация: 7
Настоящее имя: ДВ
Контактная информация:

Re: SprutCAM

Сообщение DoodleJump »

Всем добрый вечер. создаю операции через новая, открывается окно, выбираю послойную, или 2д-контур.
а тут чето дернуло нажать на стрелку рядом.
Выплыло какое-то FBM...Сразу возникает вопрос - почему она недоступна через общие вкладки (прям пасхальное яйцо блин)...
пока не понял как работать с ней ...
Что за FBM и как его едеят (10230 просмотров) <a class='original' href='./download/file.php?id=81879&mode=view' target=_blank>Загрузить оригинал (230.55 КБ)</a>
Что за FBM и как его едеят
кто-нибудь имел дело с такой штукой?
Аватара пользователя
SacS
Новичок
Сообщения: 20
Зарегистрирован: 02 апр 2015, 15:41
Репутация: 6
Настоящее имя: Николай
Контактная информация:

Re: SprutCAM

Сообщение SacS »

Даже не пробуй, это от лукавого. Есть старая добрая метода работы, выбираешь операцию, задаешь что делать, параметры обработки и получаешь траекторию. А в FBM все наоборот, сначала выбираешь что делать, а SprutCAМ тебе предлагает техпроцесс обработки. Но там не все так просто, сначала нужно провести обучение SprutCAМа, ну а уж потом как бы все автоматом. Не верю.
Хотя... разберись, потом научишь, чем черт не шутит :thinking: :D
Аватара пользователя
SacS
Новичок
Сообщения: 20
Зарегистрирован: 02 апр 2015, 15:41
Репутация: 6
Настоящее имя: Николай
Контактная информация:

Re: SprutCAM

Сообщение SacS »

DoodleJump писал(а):Всем добрый вечер. создаю операции через новая, открывается окно, выбираю послойную, или 2д-контур.
FBM-вопрос2.PNG
А ты смотрел операцию Морфинг в десятке, как тебе?
Аватара пользователя
DoodleJump
Новичок
Сообщения: 38
Зарегистрирован: 22 июн 2015, 11:50
Репутация: 7
Настоящее имя: ДВ
Контактная информация:

Re: SprutCAM

Сообщение DoodleJump »

Не, я морфинг не пробовал. Я вообще думал, что она только для 5ти осей. Мне чаще 2д-конутр приходится. Ротационную пробовал, есть кое-где что не устраивает (приходится в следующей операции угол поворотной оси выставлять близкий к последнему значению, а иначе наматывает такие круги... (хотя подозреваю, что дело только в симуляции). но интригу породили, засеяли зерна сомнения насчет морфинга. разобраться с ней надо бы..
Аватара пользователя
odekolon
Мастер
Сообщения: 1125
Зарегистрирован: 05 ноя 2014, 14:53
Репутация: 360
Настоящее имя: Борис
Контактная информация:

SprutCAM токарная обработка

Сообщение odekolon »

спрут 7
никак не могу совладать с токаркой
станок выбран токарный ZX
деталь - заготовка грузятся как положено
1.png (10017 просмотров) <a class='original' href='./download/file.php?id=87291&mode=view' target=_blank>Загрузить оригинал (33.15 КБ)</a>
как только делаю "обработка торца"
создается заготовка
вращением детали по оси X
2.png (10017 просмотров) <a class='original' href='./download/file.php?id=87292&mode=view' target=_blank>Загрузить оригинал (74.07 КБ)</a>
и совладать с этим не могу...
"Капиталистом стать можно лишь тогда, когда обогатишь свою память знанием всех тех богатств, которые выработало человечество"
Аватара пользователя
odekolon
Мастер
Сообщения: 1125
Зарегистрирован: 05 ноя 2014, 14:53
Репутация: 360
Настоящее имя: Борис
Контактная информация:

Re: SprutCAM

Сообщение odekolon »

ковырялся-ковырялся весь вечер

сперва догадался чего нужно править, потом принялся ковырять xml файл с описанием станка
то есть создал файл myLatheZX.xml на основе готвого, а потом начал его править.

потом нашел темуhttp://www.cnc-club.ru/forum/viewtopic.php?f=16&t=2506
там файлик интересный, но явно кастрированный от большого мануала

согласно ему, ось вращения нужно создавать как дочернюю от линейной оси
пробовал и так и этак :cheesy:

ничего не получется: ось вращения всегда - X
а инструмент ездит по Y

Может кто чего посоветует...


желающие могут ознакомиться с кодом:

Код: Выделить всё

<?xml version="1.0" encoding="UTF-8" ?>
<SCCollection>
	<SCNameSpace ID="MachineRegistrator">
		<SCType ID="RegmyLatheXZ" Caption="myLatheXZ" type="TRegisterMachineRecord" Enabled="True">
			<TypeName DefaultValue="myLatheXZ"/>
		</SCType>
	</SCNameSpace>

	<SCType ID="myLatheXZ" Caption="myLathe ZX" type="AbstractMachine" Enabled="true">
		<GUID DefaultValue="{C0C2EBB3-050A-41A1-A63E-57182DD9AEF5}"/>
		<Priority DefaultValue="9"/>

		<Name DefaultValue="myLathe ZX"/>
		<Comment DefaultValue="myLathe ZX"/>
		<Image DefaultValue="Images\TurnZX.bmp"/>
		<Icon DefaultValue="Images\Lathe_ico.bmp"/>
		<Group DefaultValue="Lathe"/>
		<ControlData>
			<UseArcInYZ DefaultValue="false"/>
			<UseArcInZX DefaultValue="true"/>
		</ControlData>
		<Origin>
			<OriginLCS DefaultValue="WorkpieceLCS"/>
			<InitialX DefaultValue="Zero"/>
			<InitialY DefaultValue="Zero"/>
			<InitialZ DefaultValue="MinZ"/>
		</Origin>
		<MachineStateParameters>
			<SCType ID="AxisZPos" type="TAxisZPosition">
				<InitialValue DefaultValue="100"/>
			</SCType>
			<SCType ID="AxisXPos" type="TAxisXPosition">
				<InitialValue DefaultValue="100"/>
			</SCType>
			<SCType ID="AxisYPos" type="TAxisYPosition"/>
			<SCType ID="AxisCPos" type="TAxisCPosition"/>
		</MachineStateParameters>
		<Schema>
			<Matrix>
				<SCType ID="T1" type="TRotateZ" DefaultValue="0"/>
				<SCType ID="T2" type="TRotateY" DefaultValue="0"/>
			</Matrix>
				<SCType ID="AxisZ" Caption="Axis Z" type="TToolAxisZ">
					
					<SCType ID="AxisC" Caption="Axis C" type="TLatheSpindle">
						
					</SCType>
				</SCType>

					<SCType ID="AxisX" Caption="Axis X" type="TToolAxisX">
					<SCType ID="Tool" Caption="Lathe Tool" type="TLatheCutterHolder"/>	
					</SCType>
				
			
		</Schema>
	</SCType>

</SCCollection>
"Капиталистом стать можно лишь тогда, когда обогатишь свою память знанием всех тех богатств, которые выработало человечество"
Аватара пользователя
DoodleJump
Новичок
Сообщения: 38
Зарегистрирован: 22 июн 2015, 11:50
Репутация: 7
Настоящее имя: ДВ
Контактная информация:

Re: SprutCAM

Сообщение DoodleJump »

Тройной привет :)
Конечно, оно звучит нелогично, но наверно самый простой вариант (на мой взгляд), сделать преобразование модели.
Т.е поскольку ты сам написал, что все вращение идет вокруг оси X, то надо на закладке 3д-модель сориентировать деталь вдоль оси X.

Лично как я понял, на 3д-модели - моделиь располагается в общегеометрических системах координат (большие стрелки осей)
А вот на закладке технология вступают в дело уже станочные. ( малые стрелки осей)
За 7ую версию не скажу, но в 9ке именно так.
filosofix
Новичок
Сообщения: 1
Зарегистрирован: 21 сен 2016, 12:12
Репутация: 0
Контактная информация:

Re: SprutCAM

Сообщение filosofix »

Может кто использует построцессор по 5-осевую обработку для фрезера? Поделитесь, пожалуйста.
Аватара пользователя
DoodleJump
Новичок
Сообщения: 38
Зарегистрирован: 22 июн 2015, 11:50
Репутация: 7
Настоящее имя: ДВ
Контактная информация:

Re: SprutCAM

Сообщение DoodleJump »

5ти осевые посты они ведь разные, от типа системы ЧПУ зависит, от типа осей.. Под мач3 чтоли надо? Если под SprutCAM - то даже в демке было 2 поста под фанук 30й и по синумерик.
А вот в практие их нет..
Аватара пользователя
asp116
Новичок
Сообщения: 10
Зарегистрирован: 18 фев 2015, 15:26
Репутация: 4
Настоящее имя: Александр Петров
Контактная информация:

Re: SprutCAM

Сообщение asp116 »

Если кому интересно.. презентация по SprutCAM10 "Практик"
Вложения
SprutCAM ПРАКТИК презентация.pdf
(1.94 МБ) 1361 скачивание
Аватара пользователя
dinkata
Мастер
Сообщения: 1029
Зарегистрирован: 05 сен 2014, 09:07
Репутация: 391
Настоящее имя: Диньо
Откуда: Болгария
Контактная информация:

Re: SprutCAM

Сообщение dinkata »

odekolon писал(а):никак не могу совладать с токаркой
Установил SprutCAM 7 , хотел протестироват , пока начал изучат .
Встретил етот проблем .Решение нашел ?
Простите ошибки, я иностранец.У моя клавиатура нету "э" и "ы"
Аватара пользователя
Loituma
Мастер
Сообщения: 512
Зарегистрирован: 28 ноя 2011, 21:45
Репутация: 57
Контактная информация:

Re: SprutCAM

Сообщение Loituma »

тем кто с токаркой мучается: вкладка станок в операциях, и задать смещение по плоскости

тем кто с хмл мучается: ищи в 10м или 9м похожий станок что бы был как у тебя и его постпроцессор правь
если перепутанны координаты, то надо править постпроцессор, но сложного особо нет, если модель более или менее подходит
я свой 6р13ф3 запустил на каком то импортном и ни че бегает и модель показывает и станок
Бармалей
Мастер
Сообщения: 1205
Зарегистрирован: 14 янв 2013, 16:46
Репутация: 144
Контактная информация:

Re: SprutCAM

Сообщение Бармалей »

как мне задать обработку только одной поверхности? Торца, выделенного зеленым.
Clipboard01.jpg (8650 просмотров) <a class='original' href='./download/file.php?id=113530&mode=view' target=_blank>Загрузить оригинал (99.42 КБ)</a>
Операции либо обходят всю заготовку,
либо не двигаются вообще(обработка стенок):
Clipboard02.jpg (8650 просмотров) <a class='original' href='./download/file.php?id=113531&mode=view' target=_blank>Загрузить оригинал (65.55 КБ)</a>
Если первое мне понятно, то второе вообще нет. Как эту операцию заставить работать-то?
Аватара пользователя
MX_Master
Мастер
Сообщения: 7490
Зарегистрирован: 27 июн 2015, 19:45
Репутация: 3113
Настоящее имя: Михаил
Откуда: Алматы
Контактная информация:

Re: SprutCAM

Сообщение MX_Master »

Может проще "2Д контур" использовать? Указать грань стенки и настроить кол-во проходов вниз и в бок.
Бармалей
Мастер
Сообщения: 1205
Зарегистрирован: 14 янв 2013, 16:46
Репутация: 144
Контактная информация:

Re: SprutCAM

Сообщение Бармалей »

проще. А как вообще тогда операция обработка стенок работает?
Аватара пользователя
MX_Master
Мастер
Сообщения: 7490
Зарегистрирован: 27 июн 2015, 19:45
Репутация: 3113
Настоящее имя: Михаил
Откуда: Алматы
Контактная информация:

Re: SprutCAM

Сообщение MX_Master »

Бармалей писал(а):проще. А как вообще тогда операция обработка стенок работает?
Можно на их сайте почитать в онлайн инструкции

http://www.sprut.ru/files/SprutCAM11/do ... index.html

http://www.sprut.ru/files/SprutCAM9/doc ... index.html


Но я так скажу - в спруте при сложных задачах первые пол часа или даже час уходит на поиск нужной операции методом научного тыка. Только 2 операции делают ровно то, что у них в названии - 2Д контур и 3Д контур. Остальные, не смотря на названия, очень тяжело заставить работать как нужно. То объект вырождается, то просто нет путей для фрезы после генерации. И нигде нет подсказок почему и как правильно. Приходится пол часа сидеть перебирать операции, пока что-то дельное не появится на экране. А потом ещё пол часа настраивать операцию, чтобы получить приемлемый вариант обработки.

Так что я уже давно не смотрю на названия операций в спруте. Выбираю только знакомые и проверенные, которые не отнимут у меня 2 часа на настройку.
Аватара пользователя
Сергей Саныч
Мастер
Сообщения: 9116
Зарегистрирован: 30 май 2012, 14:20
Репутация: 2858
Откуда: Тюмень
Контактная информация:

Re: SprutCAM

Сообщение Сергей Саныч »

MX_Master писал(а):в спруте при сложных задачах первые пол часа или даже час уходит на поиск нужной операции методом научного тыка.
Есть такое :(
В плюс спрутовцам скажу, что у них достаточно отзывчивая и адекватная русскоязычная техподдержка.
В минус - слишком лаконичная документация.

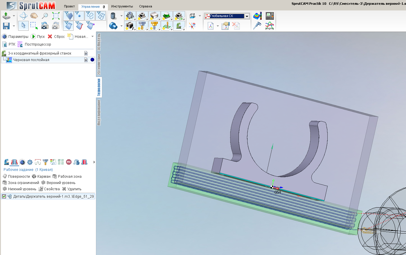
Что до конкретного случая - тут можно задать зону обработки
Делаем так:
- задаем операцию "черновая послойная"
- задаем параметры обработки
- выделяем нужное ребро на модели (не поверхность! возможно, потребуется включить возможность выбора ребра)
- в рабочем задании выбираем "Рабочая зона". В списке появится кривая. Щелкаем по ней два раза, чтобы задать свойства объекта. Ставим касание инструмента - внутри.
- жмем Пуск
2017-06-08_121655.png (8596 просмотров) <a class='original' href='./download/file.php?id=113578&mode=view' target=_blank>Загрузить оригинал (255.19 КБ)</a>
Чудес не бывает. Бывают фокусы.
Аватара пользователя
Loituma
Мастер
Сообщения: 512
Зарегистрирован: 28 ноя 2011, 21:45
Репутация: 57
Контактная информация:

Re: SprutCAM

Сообщение Loituma »

Ой, тут сам мучился со спрутом ))) все делал через 3д контур...
Аватара пользователя
SacS
Новичок
Сообщения: 20
Зарегистрирован: 02 апр 2015, 15:41
Репутация: 6
Настоящее имя: Николай
Контактная информация:

Re: SprutCAM

Сообщение SacS »

Loituma писал(а):Ой, тут сам мучился со спрутом ))) все делал через 3д контур...
Не... 3D контур это узкая операция, коррекция на радиус там не задается, вместо дуги ломаная...Лучше пользоваться операцией 2D контур.
Покрывает 70-80 процентов всех хотелок, вплоть до обработки по цилиндру.
Ответить

Вернуться в «CAM пакеты»