Вопрос по линейкам и комплектации станка

Тяжелые фрезерные станки по металлу.
Аватара пользователя
ukr-sasha
Мастер
Сообщения: 3401
Зарегистрирован: 21 мар 2011, 07:47
Репутация: 2181
Настоящее имя: Украинец Александр Григорьевич
Откуда: Киев, Украина
Контактная информация:

Re: Вопрос по линейкам и комплектации станка

Сообщение ukr-sasha »

Если будете ставить линейки то ремни не помеха.
Если обратная связь по энкодеру двигателя то напрямую ставить двигатель.
Аватара пользователя
frezeryga
Почётный участник
Почётный участник
Сообщения: 13713
Зарегистрирован: 18 авг 2013, 16:08
Репутация: 5069
Откуда: Жуковский
Контактная информация:

Re: Вопрос по линейкам и комплектации станка

Сообщение frezeryga »

какие ванночки и битум? нет ничего лутше цельного куска. из 80ки отлично у самого наклевывалась плита 90мм смотрите в начале моей темы даже рисовал под нее чтото.
Аватара пользователя
Serg
Мастер
Сообщения: 21923
Зарегистрирован: 17 апр 2012, 14:58
Репутация: 5183
Заслуга: c781c134843e0c1a3de9
Настоящее имя: Сергей
Откуда: Москва
Контактная информация:

Re: Вопрос по линейкам и комплектации станка

Сообщение Serg »

nanthony писал(а):Можно еще просверлить отверстия и залить их чем-то (глицерином или маслом) и заглушить. (не моя идея, конечно, но мне кажется не плохой).
Правда считаешь, что плотность (вес) у глицерина или масла больше, чем у цельного металла?.. :)
Я не Христос, рыбу не раздаю, но могу научить, как сделать удочку...
aftaev
Зачётный участник
Зачётный участник
Сообщения: 34042
Зарегистрирован: 04 апр 2010, 19:22
Репутация: 6194
Откуда: Казахстан.
Контактная информация:

Re: Вопрос по линейкам и комплектации станка

Сообщение aftaev »

nanthony писал(а):С ремнями, а мне нет повода сомневаться в знаниях господина aftaev:
у меня нет сомнений на счет ремней. Посмотрел что стало с шкивавими и ремнем за 3-4 года эксплуатации моего станка. Шкивы схавало наверно на 1мм, ремню тоже скоро кирдык.
И что интересно ремни хавает меньше если они стоят там где вращение постоянно(шпиндель) и хавает больше когда есть постоянный реверс (оси станка).
Дилетанту сложные вещи кажутся очень простыми, и только профессионал понимает насколько сложна самая простая вещь
Кто хочет - ищет возможности, кто не хочет - ищет оправдание.
Найди работу по душе и тебе не придется работать.
Аватара пользователя
Serg
Мастер
Сообщения: 21923
Зарегистрирован: 17 апр 2012, 14:58
Репутация: 5183
Заслуга: c781c134843e0c1a3de9
Настоящее имя: Сергей
Откуда: Москва
Контактная информация:

Re: Вопрос по линейкам и комплектации станка

Сообщение Serg »

aftaev писал(а):и хавает больше когда есть постоянный реверс (оси станка).
Значит профиль шкивов не соответствует профилю ремня.
На множестве пром.станков используются ремни в приводах, например вот: Re: AG-400. Пересадка мозга. #2
Я не Христос, рыбу не раздаю, но могу научить, как сделать удочку...
nik1
Мастер
Сообщения: 8408
Зарегистрирован: 02 окт 2012, 07:37
Репутация: 3629
Откуда: Красногорск
Контактная информация:

Re: Вопрос по линейкам и комплектации станка

Сообщение nik1 »

у меня тоже ремни и шкивы прошли прилично, но даже намека нет на износ
Аватара пользователя
nanthony
Мастер
Сообщения: 492
Зарегистрирован: 06 ноя 2013, 18:58
Репутация: 310
Настоящее имя: Антон Никифоров
Откуда: Москва
Контактная информация:

Re: Вопрос по линейкам и комплектации станка

Сообщение nanthony »

UAVpilot писал(а):Правда считаешь, что плотность (вес) у глицерина или масла больше, чем у цельного металла?..
Я думал, что правильно заданный вопрос содержит ответ. А оказывается еще и оценку интеллектуальных способностей оппонента. :lol:
Даже и не знаю как теперь отвечать.... наверное ожидаемым ответом было бы "Иа-Иа-Иа", но я отвечу "нет, я правда так не считаю, а лишь думаю, что это поможет немного избавиться от высокочастотных колебаний".
frezeryga писал(а):какие ванночки и битум?
Из 40ки - зашибись? Так? Лучше еще толще? Так? Я и собираюсь делать из 80ки. Она в 2 раза толще, в 2 раза тяжелее и в 2 в какой-то там степени жестче. И это будет "не слишком, но круче чем в прототипе". Есть запас. И, если выбрать пазы снизу, то, естественно, вес дюраля уменьшится, но появится место для заливки автомобильной шумоизоляции (той что как бетон прочная и как дюраль тяжелая и как говно липкая).
ukr-sasha писал(а):Если будете ставить линейки то ремни не помеха.
Вот. Вот она сермяга-то! Чтобы было зашибись надо линейки ко всем уже задуманным прибамбасам.
Знаю, что и без линеек заработает. Знаю что ремни всем хороши и уже столетия используются для передач.
Но, собственно, это и было началом темы. "Линейки и комплектация станка"
Т.е. если линейки и не ставить сразу, но надо точно понимать куда их приляпать потом и какие.
Лужу! Паяю! ЭВМ починяю! Дюралем фарцую! Наношу всякую другую неизгладимую пользу населению :)
Аватара пользователя
frezeryga
Почётный участник
Почётный участник
Сообщения: 13713
Зарегистрирован: 18 авг 2013, 16:08
Репутация: 5069
Откуда: Жуковский
Контактная информация:

Re: Вопрос по линейкам и комплектации станка

Сообщение frezeryga »

чем больше выгрызете карманов тем больше ие поведет. цельный лист лутшее решение станина неподвижна больший вес только плюс. а стол из 60мм цельный будет бегать также легко как пенопластовый для сервы 400вт это не нагрузка. непридумывайте сами себе проблем и сложностей там где они ненужны и кроме гемороя ничего недадут.
Аватара пользователя
Serg
Мастер
Сообщения: 21923
Зарегистрирован: 17 апр 2012, 14:58
Репутация: 5183
Заслуга: c781c134843e0c1a3de9
Настоящее имя: Сергей
Откуда: Москва
Контактная информация:

Re: Вопрос по линейкам и комплектации станка

Сообщение Serg »

nanthony писал(а):Даже и не знаю как теперь отвечать.... наверное ожидаемым ответом было бы "Иа-Иа-Иа", но я отвечу "нет, я правда так не считаю, а лишь думаю, что это поможет немного избавиться от высокочастотных колебаний".
От них избавит увеличение массы детали. Вернее сместит частоту резонанса вниз. Соотв. уменьшение массы сместит частоту вверх.
Любые неоднородности уменьшают добротность колебательной системы - уменьшают амплитуду резонанса и "растягивают" диапазон частот резонанса.
В принципе заполнение полостей в металле более лёгким веществом амплитуду резонанса уменьшит и растянет резонансные частоты, ширина полосы частот увеличится пропорционально соотнощению масс металла и заполнителя. Но тут есть нюанс: например средняя частота цельной железяки скажем 200 Гц, полостями, заполненными неважно чем мы расширяем её на 30Гц в каждую сторону. Теперь если заполняем полости лёгким маслом, то средняя частота резонанса смещается вверх скажем на 50Гц и диапазон частот резонанса становится 220-280Гц, т.е. +/-12%.
Теперь если заполняем полости чем-то тяжёлым (например свинцом), то средняя частота резонанса смещается вниз, пусть на те-же 50Гц и диапазон частот резонанса становится 120-180Гц, т.е. уже на +/-20%. Надеюсь разница заметна?.. :)
Я не Христос, рыбу не раздаю, но могу научить, как сделать удочку...
Аватара пользователя
nanthony
Мастер
Сообщения: 492
Зарегистрирован: 06 ноя 2013, 18:58
Репутация: 310
Настоящее имя: Антон Никифоров
Откуда: Москва
Контактная информация:

Re: Вопрос по линейкам и комплектации станка

Сообщение nanthony »

Нашел место для станка. Надеюсь аренда будет не очень высокой, обещали разумную цену сделать.
На этом месте стоял пресс. Хотели сравнять пол и снести этот подиум. Я вовремя подсуетился. Говорят, что там сваи из двутавра и бетона кубов 10 (я видел как соседний подиум выкарчевывали, не врут). Еще стальной лист по верху 20ка лежит.
Ремонтик, конечно, нужен, но помещение приличное 3.1м*3.1м и подиум 1.6м*1.6м, вытяжку есть куда выводить. Можно на тележке с улицы заехать без порогов и ступенек. Шуметь можно сколько влезет. Ввод от распределителя подстанции кабелем 4*35 и контур заземления. Стены в 4 кирпича кладка 1862 года. Вроде подходяще.

Вот только вопрос, если станок будущий (текущая иллюзия, что он будет из 80ки) будет весить по моим прикидкам 400кило с хвостом. А с оборудованием + обвес - пол тонны. Из чего делать ножки? Ясно что стальной профиль, но какой выдержит такую махину? (для станка мелкий, тот пресс, что там стоял весил больше 8 тонн, но для меня - многовато кажется).
Или сделать из того-же дюраля "обрешетку" как на прототипе по-выше и сразу в нее ввернуть ножки? Хотя высота получится ни туда и ни сюда. Скажем сама основа 80+26+80 - это 186мм до поверхности стола. Еще, положим 180 если профиль 80 на ребро - 366мм и еще подиум 200мм - 566мм и ножки - пусть 600мм высота стола будет. Как-то не очень удобно? Или тяжелые заготовки как раз не поднимать высоко?
Или ножки не мутить и болтами к полу при... делать?
В прототипе-то место для отвала стружки классное. И шкафчики все на эту конструкцию крепятся.
Вложения
Будущее местечко для станка (2353 просмотра) <a class='original' href='./download/file.php?id=41612&sid=1c29ec83ca519cfd803eac8d707c00ad&mode=view' target=_blank>Загрузить оригинал (195.25 КБ)</a>
Будущее местечко для станка
Лужу! Паяю! ЭВМ починяю! Дюралем фарцую! Наношу всякую другую неизгладимую пользу населению :)
Mihaill
Мастер
Сообщения: 238
Зарегистрирован: 02 июн 2014, 12:06
Репутация: 68
Откуда: Ярославль
Контактная информация:

Re: Вопрос по линейкам и комплектации станка

Сообщение Mihaill »

nanthony писал(а):Таскать 200кг дюраля. Если я правильно понимаю, то плита д16*40*1000*1000 весит 114кг, и остальное столько же.
Антон добрый вечер, а почему вы не хотите чуть упростить себе задачу судя по ниже выложенной картинке раскрой не так уж и сложен за исключением пары деталей, пила есть, дело за малым, грамотно размечаешь лист дабы избежать неэкономного расхода метала и в путь. Преимущества данного метода очевидны, во первых не надо таскать неподъемный лист, во вторых сэкономишь на времени обработки (обработать торец 1-2мм это не тоже самое что вырезать из куска), да и самое интересное станочек то подойдет и поменьше.
Аватара пользователя
nanthony
Мастер
Сообщения: 492
Зарегистрирован: 06 ноя 2013, 18:58
Репутация: 310
Настоящее имя: Антон Никифоров
Откуда: Москва
Контактная информация:

Re: Вопрос по линейкам и комплектации станка

Сообщение nanthony »

Ну, детальки тут не децкие. Даже такую "мелочь" размером 80*900*240 не очень-то обработаешь на мелком станке. А как торец обработать на станине - 80*900*900? Я вообще мало понимаю.
Скажем панельку для Z я смогу сам сделать на том, что есть. А остальное - это уже что-то сильно крупнее. Фланцы тоже смогу, крепление шпинделя, может быть.
И как по-Вашему резать материал толщиной 80мм пилой которая умеет резать 75? :) И, что еще веселее, как плиту эту вообще куда-либо перенести для распила? Она же целая весит что танк.
Не, тут так просто не выйдет. Придется кого-то уговаривать/оплачивать.
Лужу! Паяю! ЭВМ починяю! Дюралем фарцую! Наношу всякую другую неизгладимую пользу населению :)
Аватара пользователя
nanthony
Мастер
Сообщения: 492
Зарегистрирован: 06 ноя 2013, 18:58
Репутация: 310
Настоящее имя: Антон Никифоров
Откуда: Москва
Контактная информация:

Re: Вопрос по линейкам и комплектации станка

Сообщение nanthony »

Двух мышей стоптал пока научился худо и бедно рисовать 3Д :)
Но сразу встают вопросы. Пока по балке-перекладине X.
Если ее делать от края до края (как на картинке - 900мм длина, 240 высота и 80 толщина) и класть сверху на 2 опоры (опоры - просто параллелепипеды, не рисовал еще "красоту", эти для того чтобы вопрос показать), то:
поле сильно больше, ибо ничего не мешает каретке X/Z заезжать за край стола. Т.е. до упора практически. Тогда со стороны противоположенной двигателю размещается датчик высоты стационарный и, возможно, когда-нибудь, гнездо для смены инструмента.
Но сомнительно крепление такой балки к опорам.
Болтом длиной 260мм + что там на резьбу уйдет? - фуфел.
Шип-паз? - сомнительно и фрезеровать в торце, это какой станок 900мм вертикально возьмет?
Ласточкин хвост? - это вообще только на ОЦ. Под углом фрезеровать. Ну или фрезой "ласточкиной" формы. Тот же вопрос - кто деталь высотой 900мм профрезерует? (ну или у кого шпиндель "за угол" умеет стрелять?
Или плоская пластина снаружи и болты в мясо стоек и самой перекладины? На чугунный мост будет похоже, но, кажется, самое реальное решение.
Или укорачивать перекладину и крепить болтами сбоку, но к цельной стойке с выборкой под эту балку?
Короче будет, не доедет до краю, зато прочнее всех других решений.
Помогите пожалуйста решиться.

Цилиндры, торчащие на рисунках рядом с BF/BK подшипниками - это индуктивные датчики (немного длинноваты :hehehe: ), на самой X пластине ответный "болт". Что-то как-то не очень решенице. Хотел датчики поставить на стационарную деталь, чтобы хоть чуть меньше проводов гнулось в тракторах.

Линейку чтобы туда запихнуть надо... надо ее иметь :) Но, делать выше балку не хочется, сместить от центра ШВП - будет место, конечно, но тогда датчикам точно некуда деваться.
Вопросов больше чем ответов. Помогите пожалуйста.

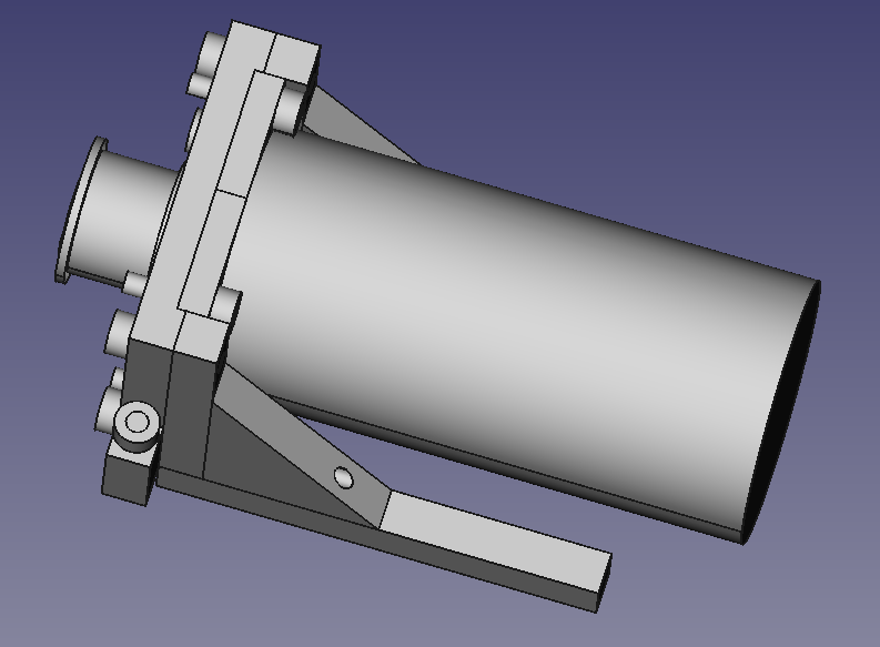
И вот еще апдэйт - регулируемый фланец для серводвигателя для натяга ремня. Боковые винты вкручиваются и "упираются" во что-то, поднимая фланец по пазам винтов (длина паза 10мм, т.е. регулировка +/- 5мм). Все сделано из дюраля 10ки. Два прямых угла с укосиной - это одна целая деталь. Хоть на картинке и есть линия.

Способ применения: прикрутил к фланцу двигатель со стороны двигателя винтами М5 (во фланце 4 отв. М5 под это).
Потом наживил винты через пазы к уголкам.
Упер боковые винты в поверхность и натянул ремень.
Затянул винты крепления фланца к уголкам.
Вложения
Xsupport.png (2280 просмотров) <a class='original' href='./download/file.php?id=41668&sid=1c29ec83ca519cfd803eac8d707c00ad&mode=view' target=_blank>Загрузить оригинал (20.23 КБ)</a>
Xback01.png (2280 просмотров) <a class='original' href='./download/file.php?id=41669&sid=1c29ec83ca519cfd803eac8d707c00ad&mode=view' target=_blank>Загрузить оригинал (14.81 КБ)</a>
Xfront01.png (2280 просмотров) <a class='original' href='./download/file.php?id=41670&sid=1c29ec83ca519cfd803eac8d707c00ad&mode=view' target=_blank>Загрузить оригинал (29.33 КБ)</a>
servo-support02.png (2274 просмотра) <a class='original' href='./download/file.php?id=41671&sid=1c29ec83ca519cfd803eac8d707c00ad&mode=view' target=_blank>Загрузить оригинал (35.01 КБ)</a>
Регулируемы фланец серводвигателя (2274 просмотра) <a class='original' href='./download/file.php?id=41672&sid=1c29ec83ca519cfd803eac8d707c00ad&mode=view' target=_blank>Загрузить оригинал (43.37 КБ)</a>
Регулируемы фланец серводвигателя
Лужу! Паяю! ЭВМ починяю! Дюралем фарцую! Наношу всякую другую неизгладимую пользу населению :)
Mihaill
Мастер
Сообщения: 238
Зарегистрирован: 02 июн 2014, 12:06
Репутация: 68
Откуда: Ярославль
Контактная информация:

Re: Вопрос по линейкам и комплектации станка

Сообщение Mihaill »

nanthony писал(а):И как по-Вашему резать материал толщиной 80мм пилой которая умеет резать 75?
А с двух сторон слабо?
nanthony писал(а): И, что еще веселее, как плиту эту вообще куда-либо перенести для распила
Попробуй принести пилу к плите.
Mihaill
Мастер
Сообщения: 238
Зарегистрирован: 02 июн 2014, 12:06
Репутация: 68
Откуда: Ярославль
Контактная информация:

Re: Вопрос по линейкам и комплектации станка

Сообщение Mihaill »

nanthony писал(а):Но сомнительно крепление такой балки к опорам
Прикрепить то можно, сделать нашлепки по боковой поверхности стоек и к торцу Х, но лучще не надо, тебе важно связать портал сверху максимально надежно.
Аватара пользователя
nanthony
Мастер
Сообщения: 492
Зарегистрирован: 06 ноя 2013, 18:58
Репутация: 310
Настоящее имя: Антон Никифоров
Откуда: Москва
Контактная информация:

Re: Вопрос по линейкам и комплектации станка

Сообщение nanthony »

Mihaill писал(а):Попробуй принести пилу к плите.
Там где плита - там этих пил как собак, на любой вкус. Как раз в логистике и вопрос, а не в распиле. На базе отрежут в размер, но потом везти на фрезеровку. Вопрос куда, что за фрезеровщика искать с каким станком? И как, транспортной компанией или самому справиться призвав крепких парней?
Mihaill писал(а):тебе важно связать портал сверху максимально надежно
Вот и я о том же. Т.е. надо выбирать в стойках "четверть" чтобы это были целиковые детали. И еще лучше, что X вставлялся в паз.
Лужу! Паяю! ЭВМ починяю! Дюралем фарцую! Наношу всякую другую неизгладимую пользу населению :)
Аватара пользователя
nanthony
Мастер
Сообщения: 492
Зарегистрирован: 06 ноя 2013, 18:58
Репутация: 310
Настоящее имя: Антон Никифоров
Откуда: Москва
Контактная информация:

Re: Вопрос по линейкам и комплектации станка

Сообщение nanthony »

Приветствую Вас, Господа!
Понимаю, что к теме интерес потерян, но продолжу постить процесс и вопросы. Вдруг у кого-то найдется минутка посмотреть и дать добрый совет?

Итак, после 3х суток без сна и отдыха, а также после как минимум 5 итераций коррекции всей конструкции от кончика фрезы до стола и обратно, получилось то, что на картинках. И это учитывая то, что я с прототипа срисовываю, а не выдумываю....

Вопросы, ну, кроме общего, вдруг кто-то заметит косяк, таковы:
1. Паз под линейуку и датчик этой линейки. Все хорошо, но, если, ставить стол, то первое, что нужно попасть и ОЧЕНЬ точно - это именно линейка и ее датчик. Более того, датчик должен быть привернут к столу первым.
Отсюда вытекает вопрос либо "как поставить стол на место максимально точно и без перекосов" или "как поменять комплектацию, чтобы датчик можно было прикрутить потом?

2. По оси запас хода 50мм. Т.е., при условии того, что от края основания стол "стоит" в позиции 40мм изначально и может уехать на 420 вдаль, то физически рельсы и линейка позволяют ему быть в позиции 0 и уехать на 500, но при этом он снесет БКшки. Если, даже, эти БКшки и линейку сделать длиннее - он все едино ее снесет рано или поздно. Вот как бы организовать "железные" ограничения? И стоит ли? Или датчиков-концевиков, которые "последняя линия обороны" будет достаточно?

3. Каретки и масленки. Хотел поставить "наоборот", т.е. каретки стационарно на основание, а рельсы на стол, но, ясное дело не выйдет. Или получится коррида. От рельсов убегать вечно. Посему вопрос: куда упихать трактор со шлангами подачи масла и проводами датчиков и линеек? Под него придется пропилить изрядно. Т.е. самый мелкий трактор будет занимать объем 90мм в высоту, 45 в ширину и 500 в длину. Учитывая разницу высот в 28мм, выходит что паз в столе и в основании будет по 31мм. Стол получается на половину пропилить (он 60мм толщиной).

4. Т-слот выбрал "8ку". Тут просто вопрос к Вашему опыту? Не мало? Больший размер сильно "пропиливает" стол. Меньший - выглядит "хлипко".
5. Шпиндель "умеет" объезжать стол вокруг на 6мм. Т.е. может фрезой 12 стол "торцануть". Это просто инфа. Когда будет Z готов - там будут свои вопросы.
Вложения
Y и стол
Y и стол
Y-0005.png (9.01 КБ) 2173 просмотра
Y и стол (2173 просмотра) <a class='original' href='./download/file.php?id=41787&sid=1c29ec83ca519cfd803eac8d707c00ad&mode=view' target=_blank>Загрузить оригинал (20.74 КБ)</a>
Y и стол
Y и стол (2173 просмотра) <a class='original' href='./download/file.php?id=41788&sid=1c29ec83ca519cfd803eac8d707c00ad&mode=view' target=_blank>Загрузить оригинал (13.04 КБ)</a>
Y и стол
Y и стол (2173 просмотра) <a class='original' href='./download/file.php?id=41789&sid=1c29ec83ca519cfd803eac8d707c00ad&mode=view' target=_blank>Загрузить оригинал (27.46 КБ)</a>
Y и стол
Y и стол (2173 просмотра) <a class='original' href='./download/file.php?id=41790&sid=1c29ec83ca519cfd803eac8d707c00ad&mode=view' target=_blank>Загрузить оригинал (22.06 КБ)</a>
Y и стол
Лужу! Паяю! ЭВМ починяю! Дюралем фарцую! Наношу всякую другую неизгладимую пользу населению :)
Аватара пользователя
frezeryga
Почётный участник
Почётный участник
Сообщения: 13713
Зарегистрирован: 18 авг 2013, 16:08
Репутация: 5069
Откуда: Жуковский
Контактная информация:

Re: Вопрос по линейкам и комплектации станка

Сообщение frezeryga »

Убрать углубления под стойки портала. Точно всеравно не отфрезеруете поетому оставьте возможность выставить портал потом по индикатору за счет небольшого смещения.
Аватара пользователя
nanthony
Мастер
Сообщения: 492
Зарегистрирован: 06 ноя 2013, 18:58
Репутация: 310
Настоящее имя: Антон Никифоров
Откуда: Москва
Контактная информация:

Re: Вопрос по линейкам и комплектации станка

Сообщение nanthony »

А потом сверлить отверстия под резьбу по-месту?
Лужу! Паяю! ЭВМ починяю! Дюралем фарцую! Наношу всякую другую неизгладимую пользу населению :)
Аватара пользователя
frezeryga
Почётный участник
Почётный участник
Сообщения: 13713
Зарегистрирован: 18 авг 2013, 16:08
Репутация: 5069
Откуда: Жуковский
Контактная информация:

Re: Вопрос по линейкам и комплектации станка

Сообщение frezeryga »

Сверлить все отверстия на чпу. Отверстие под болт на 0.5мм больше болта везде. Засчет этого зазора можно немного смещать. Также этот зазор нужен потомучто болты кривые.
Ответить

Вернуться в «Фрезерные станки по металлам»