Его не надо переключать. Он должен так стоять.CybSys писал(а):джампер тоже переключал, не реагирует
StepMaster ver 2.5
- shalek
- Почётный участник

- Сообщения: 3023
- Зарегистрирован: 25 авг 2014, 10:40
- Репутация: 2583
- Настоящее имя: Александр
- Откуда: РБ Бобруйск
- Контактная информация:
Re: StepMaster ver 2.5
Если ты не можешь решить проблему, значит это не твоя проблема!
Мой канал на YouTube: YouTube
ЧПУ "Бобр" 600x500 мм
shalek64@gmail.com
Мой канал на YouTube: YouTube
ЧПУ "Бобр" 600x500 мм
shalek64@gmail.com
- shalek
- Почётный участник

- Сообщения: 3023
- Зарегистрирован: 25 авг 2014, 10:40
- Репутация: 2583
- Настоящее имя: Александр
- Откуда: РБ Бобруйск
- Контактная информация:
Re: StepMaster ver 2.5
Выложи настройки частотника. Посмотрим что там наставил.
Если ты не можешь решить проблему, значит это не твоя проблема!
Мой канал на YouTube: YouTube
ЧПУ "Бобр" 600x500 мм
shalek64@gmail.com
Мой канал на YouTube: YouTube
ЧПУ "Бобр" 600x500 мм
shalek64@gmail.com
- CybSys
- Почётный участник

- Сообщения: 480
- Зарегистрирован: 07 июн 2013, 10:02
- Репутация: 121
- Откуда: Иваново
- Контактная информация:
Re: StepMaster ver 2.5
в настройках изменял только PD070 на 0 по умолчанию стоял 1
Мой канал: https://www.youtube.com/c/CybernetSystems
Мой ВК: https://vk.com/cybsys
Мой instagram: https://instagram.com/cybsystems?utm_medium=copy_link
Мой сайт: https://www.ivdetal.ru
Мой ВК: https://vk.com/cybsys
Мой instagram: https://instagram.com/cybsystems?utm_medium=copy_link
Мой сайт: https://www.ivdetal.ru
- CybSys
- Почётный участник

- Сообщения: 480
- Зарегистрирован: 07 июн 2013, 10:02
- Репутация: 121
- Откуда: Иваново
- Контактная информация:
Re: StepMaster ver 2.5
джампер так и стоит в этом положении как у вас на фото
Мой канал: https://www.youtube.com/c/CybernetSystems
Мой ВК: https://vk.com/cybsys
Мой instagram: https://instagram.com/cybsystems?utm_medium=copy_link
Мой сайт: https://www.ivdetal.ru
Мой ВК: https://vk.com/cybsys
Мой instagram: https://instagram.com/cybsystems?utm_medium=copy_link
Мой сайт: https://www.ivdetal.ru
- shalek
- Почётный участник

- Сообщения: 3023
- Зарегистрирован: 25 авг 2014, 10:40
- Репутация: 2583
- Настоящее имя: Александр
- Откуда: РБ Бобруйск
- Контактная информация:
Re: StepMaster ver 2.5
ну не хочешь - как хочешь.CybSys писал(а):в настройках изменял только PD070 на 0 по умолчанию стоял 1
Вот джампер, мне кажется, не так стоит как должен.
твой: и мой:
Если ты не можешь решить проблему, значит это не твоя проблема!
Мой канал на YouTube: YouTube
ЧПУ "Бобр" 600x500 мм
shalek64@gmail.com
Мой канал на YouTube: YouTube
ЧПУ "Бобр" 600x500 мм
shalek64@gmail.com
-
Smlua
- Мастер
- Сообщения: 806
- Зарегистрирован: 15 май 2017, 16:29
- Репутация: 374
- Настоящее имя: Mikhail
- Контактная информация:
Re: StepMaster ver 2.5
Михаил, во первых, еще раз спасибо за плату, работает шикарно. Во сторых - есть вопрос, как бы к ней подключить сингнал с сервопривода аларм, так что б останавлавал работу? и можно ли сделать так чтоб при отключении питания на плате срабатывал Е-стоп для НС в частности?
- CybSys
- Почётный участник

- Сообщения: 480
- Зарегистрирован: 07 июн 2013, 10:02
- Репутация: 121
- Откуда: Иваново
- Контактная информация:
Re: StepMaster ver 2.5
Всем спасибо, все работает, изначально подключил все правильно, надо было просто на частотнике нажать кнопку Run.
Но всплыла еще такая штука: я использую RussianScreenset и при нажатии кнопки хоум, движение по оси Х осуществляется только одним двигателем, а у меня с осью Х синхронизирована ось А. При нажатии на стрелочку движения оси Х, все нормально и вращаются оба двигателя, а при возврате домой только один.
Но всплыла еще такая штука: я использую RussianScreenset и при нажатии кнопки хоум, движение по оси Х осуществляется только одним двигателем, а у меня с осью Х синхронизирована ось А. При нажатии на стрелочку движения оси Х, все нормально и вращаются оба двигателя, а при возврате домой только один.
Мой канал: https://www.youtube.com/c/CybernetSystems
Мой ВК: https://vk.com/cybsys
Мой instagram: https://instagram.com/cybsystems?utm_medium=copy_link
Мой сайт: https://www.ivdetal.ru
Мой ВК: https://vk.com/cybsys
Мой instagram: https://instagram.com/cybsystems?utm_medium=copy_link
Мой сайт: https://www.ivdetal.ru
- michael-yurov
- Почётный участник

- Сообщения: 11731
- Зарегистрирован: 26 июл 2012, 00:10
- Репутация: 4703
- Настоящее имя: Михаил Львович
- Откуда: Новоуральск
- Контактная информация:
Re: StepMaster ver 2.5
Например, ко входу Estop подключить. Схема входов есть в инструкции. Возможно, потребуется дополнительная оптопара PC817 и резистор.Smlua писал(а):Во сторых - есть вопрос, как бы к ней подключить сингнал с сервопривода аларм, так что б останавлавал работу?
Ncstudio останавливает обработку при срабатывании любого из датчиков. Отдельного входа Estop у нее нет.
При работе от LPT - как настроишь так и будет работать. Тут уж кому как нравится.
Можно. Например, с помощью реле (так проще объяснить). Но можно и без реле, только настройкой программы и способом подключения датчиков ко входам (но тут уже нужно подумать, как именно, и учесть много возможных ситуаций).Smlua писал(а):и можно ли сделать так чтоб при отключении питания на плате срабатывал Е-стоп для НС в частности?
- michael-yurov
- Почётный участник

- Сообщения: 11731
- Зарегистрирован: 26 июл 2012, 00:10
- Репутация: 4703
- Настоящее имя: Михаил Львович
- Откуда: Новоуральск
- Контактная информация:
Re: StepMaster ver 2.5
Обычно для запуска шпинделя используют реле на плате. Ручное управление с панельки при этом не используют.CybSys писал(а):надо было просто на частотнике нажать кнопку Run.
Скрипт этой кнопки можно изменить так, как требуется. Как именно - не знаю. Нужно разбираться. Проще всего скопировать оттуда, где кнопка работает так, как хочется.CybSys писал(а):Но всплыла еще такая штука: я использую RussianScreenset и при нажатии кнопки хоум, движение по оси Х осуществляется только одним двигателем, а у меня с осью Х синхронизирована ось А. При нажатии на стрелочку движения оси Х, все нормально и вращаются оба двигателя, а при возврате домой только один.
-
Smlua
- Мастер
- Сообщения: 806
- Зарегистрирован: 15 май 2017, 16:29
- Репутация: 374
- Настоящее имя: Mikhail
- Контактная информация:
Re: StepMaster ver 2.5
спасибо. скину схему в личку, может поможете подключить)michael-yurov писал(а):Например, ко входу Estop подключить. Схема входов есть в инструкции. Возможно, потребуется дополнительная оптопара PC817 и резистор.Smlua писал(а):Во сторых - есть вопрос, как бы к ней подключить сингнал с сервопривода аларм, так что б останавлавал работу?
Ncstudio останавливает обработку при срабатывании любого из датчиков. Отдельного входа Estop у нее нет.
При работе от LPT - как настроишь так и будет работать. Тут уж кому как нравится.
Можно. Например, с помощью реле (так проще объяснить). Но можно и без реле, только настройкой программы и способом подключения датчиков ко входам (но тут уже нужно подумать, как именно, и учесть много возможных ситуаций).Smlua писал(а):и можно ли сделать так чтоб при отключении питания на плате срабатывал Е-стоп для НС в частности?
- michael-yurov
- Почётный участник

- Сообщения: 11731
- Зарегистрирован: 26 июл 2012, 00:10
- Репутация: 4703
- Настоящее имя: Михаил Львович
- Откуда: Новоуральск
- Контактная информация:
Re: StepMaster ver 2.5
Маловероятно.Smlua писал(а):спасибо. скину схему в личку, может поможете подключить)
-
Ил76
- Новичок
- Сообщения: 6
- Зарегистрирован: 20 ноя 2017, 16:53
- Репутация: 7
- Настоящее имя: Илья
- Контактная информация:
Re: StepMaster ver 2.5
Доброго здравия, Всем участникам. Собрал шкаф управления для ЧПУ и как обещал Михаилу - пару слов о плате . В принципе все понравилось -сборка ,функциональность - все работает ( хотя ума не приложу как функционирует умножение сигналов по кинематическим законам - , но ведь работает).
Большое спасибо Михаил за данную плату. Но есть и нюансы - во первых попал на те-же грабли , что и некоторые участники данного форума - при включении шпинделя выбивает е-стоп . стал искать причину - проблема оказалась в наводке паразитного импульса при включении ЧП по проводам аналогового входа.
Переключать е -стоп на нормально открытые контакты как-то не очень по безопасности - поэтому стал искать решение проблемы ( да если помеха выбивает е-стоп возможно она же где-то еще вредит). Вижу три пути решения проблемы: 1. поставить промышленное устройство гальванической развязки сигнала ( жутко дорого). 2. Спаять самодельное устройство - в инете есть достаточно схем на операционниках с оптопарой в обратной связи для получения линейного сигнала
на выходе.( дешевле , но времени долго). 3. поставить фильтр на аналоговый вход - дешево и сердито ( мне помогло).
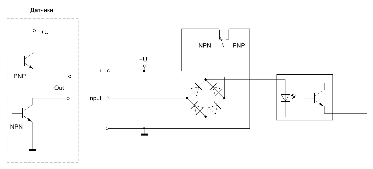
Фильтр намотал витой парой на ферритовой трубке витков 15-20 ( индуктивность одной обмотки около 2 мГн) и конденсатор от 0.1мкФ до 1 мкФ под зажим в разъеме. Ну и по входам есть предложения - во первых убрать маломощный преобразователь ( дорого да и жгут его судя по отзывам часто) - все равно многие переходят на внешние БП ( у себя изначально его выпаял и поставил внешний БП мощнее и с защитой по КЗ). и добавить на входах по диодному мостику с коммутацией входа под ПНП и НПН - , а то подключение датчиков ПНП не совсем правильное .
Извиняюсь за много буковок - И Всех с наступающим НГ.
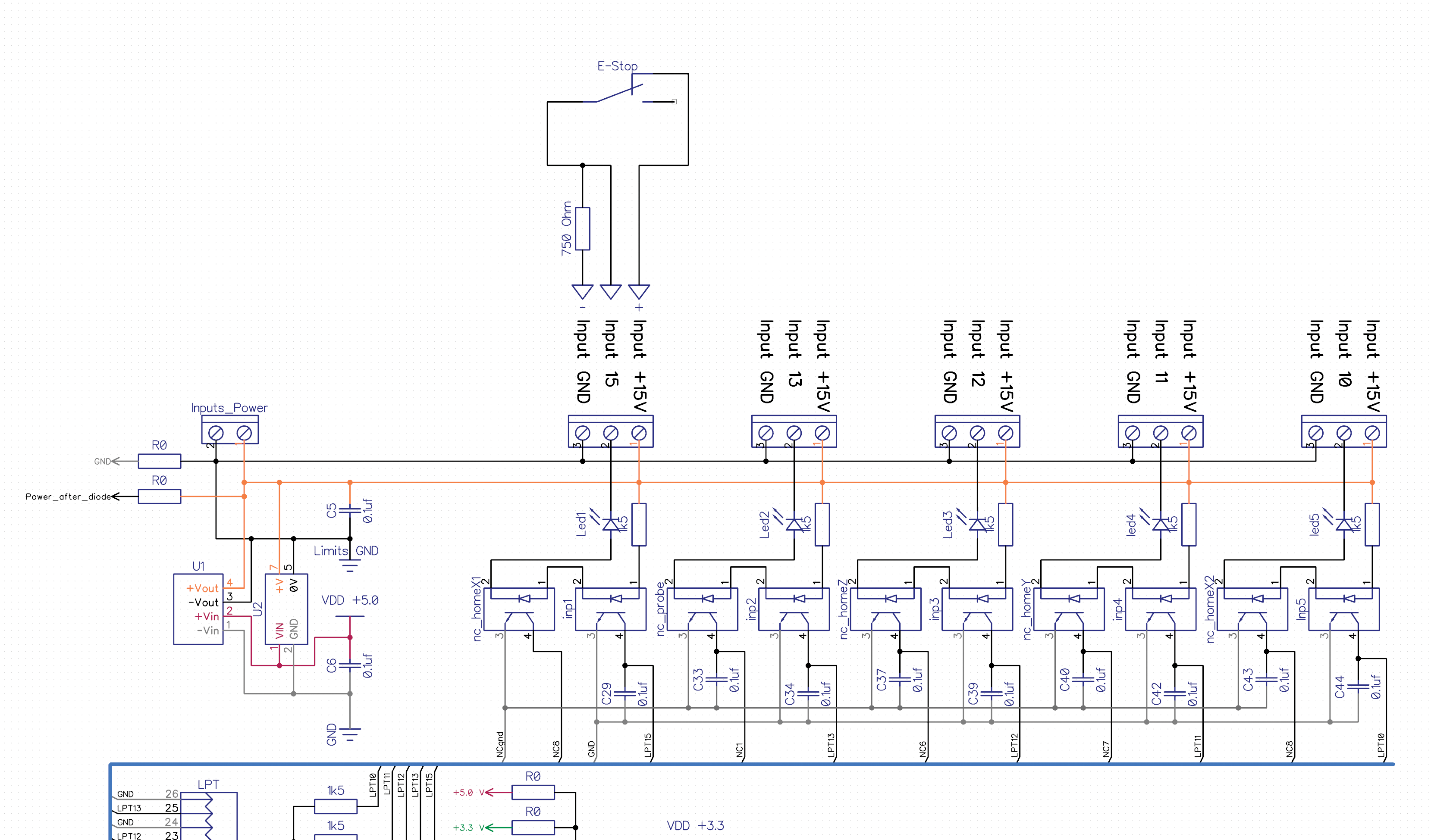
По просьбе selsey888 выложу схемку по входам ( к сожалению в личке пока не могу отправить).
В принципе так делаются входные цепи ЧП и БВВ так что самостоятельно переделывать плату я бы не рекомендовал это к производителю ( то бишь к Михаилу). -еще предупреждаю что схема показывает только принцип коммутации (нет токоограничевающих резисторов и входных защитных цепочек -RC, варисторов , стабилитронов).
Большое спасибо Михаил за данную плату. Но есть и нюансы - во первых попал на те-же грабли , что и некоторые участники данного форума - при включении шпинделя выбивает е-стоп . стал искать причину - проблема оказалась в наводке паразитного импульса при включении ЧП по проводам аналогового входа.
Переключать е -стоп на нормально открытые контакты как-то не очень по безопасности - поэтому стал искать решение проблемы ( да если помеха выбивает е-стоп возможно она же где-то еще вредит). Вижу три пути решения проблемы: 1. поставить промышленное устройство гальванической развязки сигнала ( жутко дорого). 2. Спаять самодельное устройство - в инете есть достаточно схем на операционниках с оптопарой в обратной связи для получения линейного сигнала
на выходе.( дешевле , но времени долго). 3. поставить фильтр на аналоговый вход - дешево и сердито ( мне помогло).
Фильтр намотал витой парой на ферритовой трубке витков 15-20 ( индуктивность одной обмотки около 2 мГн) и конденсатор от 0.1мкФ до 1 мкФ под зажим в разъеме. Ну и по входам есть предложения - во первых убрать маломощный преобразователь ( дорого да и жгут его судя по отзывам часто) - все равно многие переходят на внешние БП ( у себя изначально его выпаял и поставил внешний БП мощнее и с защитой по КЗ). и добавить на входах по диодному мостику с коммутацией входа под ПНП и НПН - , а то подключение датчиков ПНП не совсем правильное .
Извиняюсь за много буковок - И Всех с наступающим НГ.
По просьбе selsey888 выложу схемку по входам ( к сожалению в личке пока не могу отправить).
В принципе так делаются входные цепи ЧП и БВВ так что самостоятельно переделывать плату я бы не рекомендовал это к производителю ( то бишь к Михаилу). -еще предупреждаю что схема показывает только принцип коммутации (нет токоограничевающих резисторов и входных защитных цепочек -RC, варисторов , стабилитронов).
-
Ил76
- Новичок
- Сообщения: 6
- Зарегистрирован: 20 ноя 2017, 16:53
- Репутация: 7
- Настоящее имя: Илья
- Контактная информация:
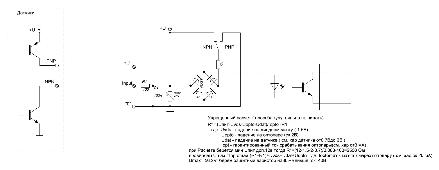
Re: StepMaster ver 2.5
По просьбе selsey888 схемка с расчетами деталек ( просьба гуру сильно не пинать расчет упрощен . но работать будет).
-
dima138
- Опытный
- Сообщения: 114
- Зарегистрирован: 30 ноя 2017, 14:15
- Репутация: 130
- Настоящее имя: Дмитрий
- Контактная информация:
Re: StepMaster ver 2.5
Сегодня получил плату Михаила!!! Очень доволен качеством изготовления. Плата сделана на 5++++ Михаилу респект!!!!
Посылка не дошла а долетела до Ростова на Дону за 5 дней несмотря на праздники.
Посылка не дошла а долетела до Ростова на Дону за 5 дней несмотря на праздники.
- michael-yurov
- Почётный участник

- Сообщения: 11731
- Зарегистрирован: 26 июл 2012, 00:10
- Репутация: 4703
- Настоящее имя: Михаил Львович
- Откуда: Новоуральск
- Контактная информация:
Re: StepMaster ver 2.5
Скорее всего корпус шпинделя, заземление в инверторе и заземление системного блока не объединены. Обычно, достаточно воткнуть вилки в общий удлинитель / сетевой фильтр с общей клеммой заземления для всех розеток. Даже если сам удлинитель подключен к сети без реального заземления.Ил76 писал(а):Но есть и нюансы - во первых попал на те-же грабли , что и некоторые участники данного форума - при включении шпинделя выбивает е-стоп . стал искать причину - проблема оказалась в наводке паразитного импульса при включении ЧП по проводам аналогового входа.
Из за этого при работе инвертора / шпинделя между инвертором и системным блоком компьютера протекают значительные паразитные токи через плату степмастера и LPT кабель (что и приводит к срабатыванию Estop).
Возможно, проблему усугубляет связь входов с корпусом шпинделя (возможно, не подключенного к клемме заземления) из за использования контактного датчика длины инструмента.
Это не правда и я уже объяснял почему: http://www.cnc-club.ru/forum/viewtopic. ... 80#p402947Ил76 писал(а):Переключать е -стоп на нормально открытые контакты как-то не очень по безопасности
Горячие споры на эту тему (о том, что "в случае обрыва...") напоминают мне действия моей бабушки, которая для самоуспокоения отсчитывает, сколько раз она нажала дверную ручку, после того, как закрыла входную дверь на ключ.
Если очень хочется - можно подключить и нормально замкнутую кнопку:
Я бы рекомендовал разобраться с подключением к общему заземлению компьютера, инвертора и корпуса шпинделя.Ил76 писал(а):Вижу три пути решения проблемы: 1. поставить промышленное устройство гальванической развязки сигнала ( жутко дорого). 2. Спаять самодельное устройство - в инете есть достаточно схем на операционниках с оптопарой в обратной связи для получения линейного сигнала
на выходе.( дешевле , но времени долго). 3. поставить фильтр на аналоговый вход - дешево и сердито ( мне помогло).
Или использовать RS485 для управления инвертором.
Или использовать программную фильтрацию сигналов с датчиков (у mach3 есть такая настройка).
Преобразователь любой желающий может отломить. Многие переходят на внешние блоки питания для входов (примерно 5% пользователей). Мне не хотелось бы создавать проблемы остальным 95%.Ил76 писал(а):Ну и по входам есть предложения - во первых убрать маломощный преобразователь ( дорого да и жгут его судя по отзывам часто) - все равно многие переходят на внешние БП ( у себя изначально его выпаял и поставил внешний БП мощнее и с защитой по КЗ). и добавить на входах по диодному мостику с коммутацией входа под ПНП и НПН - , а то подключение датчиков ПНП не совсем правильное .
Диодные мостики ставить не буду.
Во первых, можно сделать схему значительно проще (диодные мосты не нужны, а вот от 5 джамперов избавиться намного сложнее, но можно),
а во вторых такое изменение в плате очень дорого обойдется и мне и пользователям (изменение разводки, документации, изображений, схем, элементной базы, повлекут огромные расходы).
Плата предполагает использование датчиков NPN NO.
Если очень хочется использовать PNP - можно поставить три резистора (у меня так и работает много лет). Это намного дешевле, чем менять плату.
-
Argentum47
- Мастер
- Сообщения: 911
- Зарегистрирован: 05 июн 2015, 10:00
- Репутация: 110
- Откуда: Саратов
- Контактная информация:
Re: StepMaster ver 2.5
Может тупо четвёртый контакт шпинделя который висит в воздухе. Поэтому нет связи земли шпинделя и частотника. Я всегда проверяю новые шпиндели на этот прикол.michael-yurov писал(а): Я бы рекомендовал разобраться с подключением к общему заземлению компьютера, инвертора и корпуса шпинделя.
Или использовать RS485 для управления инвертором.
Или использовать программную фильтрацию сигналов с датчиков (у mach3 есть такая настройка).
- inFamous
- Мастер
- Сообщения: 801
- Зарегистрирован: 04 янв 2018, 15:33
- Репутация: 278
- Контактная информация:
Re: StepMaster ver 2.5
Добрый день, есть вопрос - объясните нормальным языком, что дает эта плата вообще? В чем ее отличие от того же Smoothsteppera, например? Т.е., какая выгода от того, что я поставлю ее, а не тот же Smoothstepper, например.
-
Argentum47
- Мастер
- Сообщения: 911
- Зарегистрирован: 05 июн 2015, 10:00
- Репутация: 110
- Откуда: Саратов
- Контактная информация:
Re: StepMaster ver 2.5
Никакой выгоды, это разные вещи и смузстеппер по меньшей мере в два раза дороже.inFamous писал(а):Добрый день, есть вопрос - объясните нормальным языком, что дает эта плата вообще? В чем ее отличие от того же Smoothsteppera, например? Т.е., какая выгода от того, что я поставлю ее, а не тот же Smoothstepper, например.
P.S Сегодня как раз убил три-четыре часа на то чтобы законнектить мач с ESS, все настройки сетевые, все сетевухи перетряс, а оказалось что заново законнектить его могёт только их фирменная утилита, которая настраивает непойми что и непойми как, но потом всё работает... Однако в документации никакого акцента на ней не ставят и нигде не говорится что без неё плагин плату в упор не будет видеть, хоть ты прям в неё весь комп адресами уткни. Извините за бомбёжку, жёпа как пригорело просто, пришёл коллеге сетку между рабочими компами сделать, через пять минут не работала ни сетка, не инет, ни смузстеппер, целый день потерял. Вот за что я люблю LPT решения - там тупо негде такие грабли разложить. Ну и ещё раз доказал себе что бомжовское сетевое оборудование вроде D-link'ов и TP-link'ов надо сразу сжигать как только увидишь - так оно не испортит тебе жизнь.
- michael-yurov
- Почётный участник

- Сообщения: 11731
- Зарегистрирован: 26 июл 2012, 00:10
- Репутация: 4703
- Настоящее имя: Михаил Львович
- Откуда: Новоуральск
- Контактная информация:
Re: StepMaster ver 2.5
Из своего опыта могу сказать, что у D-link,а дешевое оборудование и правда жуткое, но есть много прекрасного железа в более высоком ценовом диапазоне.Argentum47 писал(а):Ну и ещё раз доказал себе что бомжовское сетевое оборудование вроде D-link'ов и TP-link'ов надо сразу сжигать как только увидишь - так оно не испортит тебе жизнь.
- inFamous
- Мастер
- Сообщения: 801
- Зарегистрирован: 04 янв 2018, 15:33
- Репутация: 278
- Контактная информация:
Re: StepMaster ver 2.5
Ну я спрашиваю потому, что раз можно эту плату подключить к компу с ЛПТ без никаких внешних контроллеров, и рулить нормально напрямую с Mach3, то я возьму именно ее. Я хочу услышать от автора платы, только не техническим описанием, а нормальным, что я получу от данной платы.Argentum47 писал(а):Никакой выгоды, это разные вещи и смузстеппер по меньшей мере в два раза дороже.inFamous писал(а):Добрый день, есть вопрос - объясните нормальным языком, что дает эта плата вообще? В чем ее отличие от того же Smoothsteppera, например? Т.е., какая выгода от того, что я поставлю ее, а не тот же Smoothstepper, например.
P.S Сегодня как раз убил три-четыре часа на то чтобы законнектить мач с ESS, все настройки сетевые, все сетевухи перетряс, а оказалось что заново законнектить его могёт только их фирменная утилита, которая настраивает непойми что и непойми как, но потом всё работает... Однако в документации никакого акцента на ней не ставят и нигде не говорится что без неё плагин плату в упор не будет видеть, хоть ты прям в неё весь комп адресами уткни. Извините за бомбёжку, жёпа как пригорело просто, пришёл коллеге сетку между рабочими компами сделать, через пять минут не работала ни сетка, не инет, ни смузстеппер, целый день потерял. Вот за что я люблю LPT решения - там тупо негде такие грабли разложить. Ну и ещё раз доказал себе что бомжовское сетевое оборудование вроде D-link'ов и TP-link'ов надо сразу сжигать как только увидишь - так оно не испортит тебе жизнь.