Японец BROTHER TC-229

Тяжелые фрезерные станки по металлу.
Duhas
Мастер
Сообщения: 1961
Зарегистрирован: 10 окт 2015, 23:25
Репутация: 285
Настоящее имя: Андрей
Откуда: Красноярск
Контактная информация:

Re: Японец BROTHER TC-229

Сообщение Duhas »

а также читать форум нужно вдумчиво и внимательно:

пост 354 -
Lunatic писал(а): "Цифровой" транзистор, ничего не сгорит
пост 355 -
UAVpilot писал(а):А подумать?..
ПС упрощения на схемах, особенно схемах картинках в разговоре, присутствуют всегда, и вместо ехидных комментариев лучше раздавать полезные советы.
Аватара пользователя
Serg
Мастер
Сообщения: 21923
Зарегистрирован: 17 апр 2012, 14:58
Репутация: 5183
Заслуга: c781c134843e0c1a3de9
Настоящее имя: Сергей
Откуда: Москва
Контактная информация:

Re: Японец BROTHER TC-229

Сообщение Serg »

Duhas писал(а):ПС упрощения на схемах, особенно схемах картинках в разговоре, присутствуют всегда, и вместо ехидных комментариев лучше раздавать полезные советы.
Чего уж там, давайте в разговоре упростим схему до простого квадратика - любой может посмотреть учебники и даташиты и понять что у этого квадратика должно быть внутри... :)
Кстати в том-же даташите даны примеры обозначения.
Я не Христос, рыбу не раздаю, но могу научить, как сделать удочку...
Lunatic
Мастер
Сообщения: 460
Зарегистрирован: 09 мар 2015, 20:25
Репутация: 75
Настоящее имя: Дмитрий
Контактная информация:

Re: Японец BROTHER TC-229

Сообщение Lunatic »

john1987887 писал(а): Только я не понял, какая разница, подавать через общий провод землю или питание. Во всех статьях для лучшего понимания рекомендуют представлять транзистор как обычные контакты реле. Если так сделать, то ведь получается без разницы земля там или питание, НПН или ПНП, ведь контакты замкнулись, ток пошел, оптопара сработала, мозг увидел...
Транзистор как контакты рисуют для упрощения.
PNP транзистор коммутирует +Напряжение, NPN коммутирует Землю (-Напряжение) - это если упростить. Поэтому всегда можно догадаться, если транзистор ключевой и одна нога на земле или на +Питании, то он будет NPN или PNP соответственно.
john1987887
Мастер
Сообщения: 3296
Зарегистрирован: 08 сен 2013, 17:26
Репутация: 1802
Контактная информация:

Re: Японец BROTHER TC-229

Сообщение john1987887 »

Как понять выделенную фразу из мануала? Если перевести дословно, то получается "Выключается (открывается) при возникновении аварии".

На АЛАРМ идет обычная транзисторная оптопара. Это значит, что выход оптопары нормально ОТКРЫТ, а при аварии ЗАМЫКАЕТСЯ?

Или все-таки наоборот? Выход нормально ЗАКРЫТ, т.е. всегда пропускает напругу, а при аварии размыкается?
Вложения
Безымянный.jpg (3116 просмотров) <a class='original' href='./download/file.php?id=148683&mode=view' target=_blank>Загрузить оригинал (181.35 КБ)</a>
Безымянный2.jpg (3116 просмотров) <a class='original' href='./download/file.php?id=148684&mode=view' target=_blank>Загрузить оригинал (145.07 КБ)</a>
Duhas
Мастер
Сообщения: 1961
Зарегистрирован: 10 окт 2015, 23:25
Репутация: 285
Настоящее имя: Андрей
Откуда: Красноярск
Контактная информация:

Re: Японец BROTHER TC-229

Сообщение Duhas »

john1987887 писал(а):Или все-таки наоборот? Выход нормально ЗАКРЫТ, т.е. всегда пропускает напругу, а при аварии размыкается?
именно - при аварии - размыкается
MGG
Мастер
Сообщения: 3673
Зарегистрирован: 08 фев 2016, 16:33
Репутация: 1010
Настоящее имя: Манн Геннадий Геннадьевич
Откуда: Москва
Контактная информация:

Re: Японец BROTHER TC-229

Сообщение MGG »

По умолчанию должен быть НЗ, но можно инвертировать.
http://www.cnc-club.ru/forum/viewtopic. ... 76#p304076 Поставки оборудования для ваших станков
https://www.instagram.com/dtw.moscow/
dtw.moscow@gmail.com
Аватара пользователя
mikehv
Мастер
Сообщения: 2115
Зарегистрирован: 14 авг 2013, 10:10
Репутация: 1175
Откуда: Иваново
Контактная информация:

Re: Японец BROTHER TC-229

Сообщение mikehv »

При аварии размыкается. Соединять надо все сервы и частотники с кнопками е-стоп последовательно. Тогда при срабатывании любой из защит вырубит всю цепь.
john1987887
Мастер
Сообщения: 3296
Зарегистрирован: 08 сен 2013, 17:26
Репутация: 1802
Контактная информация:

Re: Японец BROTHER TC-229

Сообщение john1987887 »

mikehv писал(а):Соединять надо все сервы и частотники с кнопками е-стоп последовательно.
Спасибо. Тоже сразу так подумал. Однако сервы идут с НЗ контактами на АЛАРМ, а вот драйвер шпинделя идет с НО контактами на аварию, и по этой причине сожрет отдельный вход у контроллера. Обидно однако.
MGG
Мастер
Сообщения: 3673
Зарегистрирован: 08 фев 2016, 16:33
Репутация: 1010
Настоящее имя: Манн Геннадий Геннадьевич
Откуда: Москва
Контактная информация:

Re: Японец BROTHER TC-229

Сообщение MGG »

john1987887 писал(а):, а вот драйвер шпинделя идет с НО контактами на аварию
А инвертировать?
http://www.cnc-club.ru/forum/viewtopic. ... 76#p304076 Поставки оборудования для ваших станков
https://www.instagram.com/dtw.moscow/
dtw.moscow@gmail.com
john1987887
Мастер
Сообщения: 3296
Зарегистрирован: 08 сен 2013, 17:26
Репутация: 1802
Контактная информация:

Re: Японец BROTHER TC-229

Сообщение john1987887 »

MGG писал(а):А инвертировать?
Не нашел. Похоже нельзя. Потому как "Normally open relay output". Возможно там реально стоит релюшка на выходе, а не оптопара и не транзистор...
3.jpg (3083 просмотра) <a class='original' href='./download/file.php?id=148686&mode=view' target=_blank>Загрузить оригинал (92.16 КБ)</a>
Безымянный 4.jpg (3083 просмотра) <a class='original' href='./download/file.php?id=148688&mode=view' target=_blank>Загрузить оригинал (119.81 КБ)</a>
З.Ы, Вот же блин, просмотрел. Оказывается можно инвертировать. Только непонятно, чтобы инвертировать, нужно пожертвовать 1 выход? Нельзя же в значение параметра вбить 128 и сразу же назначить, например 0 (АЛАРМ)?
Безымянный 5.jpg (3080 просмотров) <a class='original' href='./download/file.php?id=148692&mode=view' target=_blank>Загрузить оригинал (112.48 КБ)</a>
Duhas
Мастер
Сообщения: 1961
Зарегистрирован: 10 окт 2015, 23:25
Репутация: 285
Настоящее имя: Андрей
Откуда: Красноярск
Контактная информация:

Re: Японец BROTHER TC-229

Сообщение Duhas »

что-то я не уверен что программируемые выходы и аларм это одно и то же, дайте весь мануал.
MGG
Мастер
Сообщения: 3673
Зарегистрирован: 08 фев 2016, 16:33
Репутация: 1010
Настоящее имя: Манн Геннадий Геннадьевич
Откуда: Москва
Контактная информация:

Re: Японец BROTHER TC-229

Сообщение MGG »

Аларм оут в данном случае показывает ошибку драйвера. Может в этом недопонимание?
http://www.cnc-club.ru/forum/viewtopic. ... 76#p304076 Поставки оборудования для ваших станков
https://www.instagram.com/dtw.moscow/
dtw.moscow@gmail.com
john1987887
Мастер
Сообщения: 3296
Зарегистрирован: 08 сен 2013, 17:26
Репутация: 1802
Контактная информация:

Re: Японец BROTHER TC-229

Сообщение john1987887 »

Мануал приложил.
Duhas писал(а):что-то я не уверен что программируемые выходы и аларм это одно и то же
Других-то нету :)
Вложения
spindle servo Manual.pdf
(3.36 МБ) 694 скачивания
Duhas
Мастер
Сообщения: 1961
Зарегистрирован: 10 окт 2015, 23:25
Репутация: 285
Настоящее имя: Андрей
Откуда: Красноярск
Контактная информация:

Re: Японец BROTHER TC-229

Сообщение Duhas »

хм, они все программируемые.. китайцы, блин )

короче, если есть желание инвертировать - то надо добавить к значению 128, т.е. вместо 0 - 128, вместо 1 - 129 и т.д.
john1987887 писал(а):
Других-то нету :)
я про выход описанный как Arrester думал...
john1987887
Мастер
Сообщения: 3296
Зарегистрирован: 08 сен 2013, 17:26
Репутация: 1802
Контактная информация:

Re: Японец BROTHER TC-229

Сообщение john1987887 »

Duhas писал(а):если есть желание инвертировать - то надо добавить к значению 128, т.е. вместо 0 - 128, вместо 1 - 129 и т.д.
Спасибо! Сам бы не допер до такого... Впервые вижу такие выкрутасы.
Duhas
Мастер
Сообщения: 1961
Зарегистрирован: 10 окт 2015, 23:25
Репутация: 285
Настоящее имя: Андрей
Откуда: Красноярск
Контактная информация:

Re: Японец BROTHER TC-229

Сообщение Duhas »

да там вроде черным по белому написано, тут порой не надо думать что все сложно, обычно все довольно просто )

ПС kflop также работает с дискретными выходами, только имеет еще больше опций
john1987887
Мастер
Сообщения: 3296
Зарегистрирован: 08 сен 2013, 17:26
Репутация: 1802
Контактная информация:

Re: Японец BROTHER TC-229

Сообщение john1987887 »

Duhas писал(а):да там вроде черным по белому написано, тут порой не надо думать что все сложно, обычно все довольно просто )
Я просто не понял как записать параметр. То ли нужно записать 1280, то ли 0128. Оказывается просто 128 в случае с алармом. В нормальных мануалах дают пример записи в таких случаях.
john1987887
Мастер
Сообщения: 3296
Зарегистрирован: 08 сен 2013, 17:26
Репутация: 1802
Контактная информация:

Re: Японец BROTHER TC-229

Сообщение john1987887 »

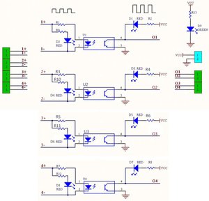
Возник вопрос с подключением датчика не к стандартным входным пинам, а к двунаправленным. Дело в том, что Смутстеппер на порту №2 и №3 может использовать пины №2-9 как для входных, так и для выходных сигналов. Уровень сигналов 5В. Все датчики и прочее используют 24В для сигналов, соответственно подать эти 24В на вход в Смутстеппер нельзя, нужно городить опторазвязку.

Могу ли я использовать плату по ссылке, чтобы организовать это дело? Смущает, что, судя по схеме платы, на выходной пин постоянно идет 5В через светодиод. Или я не прав? Получается, что это плата с инвертированным сигналом? Когда оптопара открывается, на выходе 0В, когда она закрыта, на выходе 5В?
Безымянный.jpg (2889 просмотров) <a class='original' href='./download/file.php?id=150042&mode=view' target=_blank>Загрузить оригинал (82.75 КБ)</a>
https://ru.aliexpress.com/item/PLC-Sign ... Title=true
Lunatic
Мастер
Сообщения: 460
Зарегистрирован: 09 мар 2015, 20:25
Репутация: 75
Настоящее имя: Дмитрий
Контактная информация:

Re: Японец BROTHER TC-229

Сообщение Lunatic »

В описании на Ali нарисованы варианты подключения с общим анодом и общим катодом, у них разные (прямая и инверсная) логики работы (таблицы в описании).
john1987887
Мастер
Сообщения: 3296
Зарегистрирован: 08 сен 2013, 17:26
Репутация: 1802
Контактная информация:

Re: Японец BROTHER TC-229

Сообщение john1987887 »

Меня интересует вариант подключения "Differential signal input", у него инверсная логика работы, согласно таблице в описании. Если честно, не могу понять, почему общий катод и общий анод меняют логику работы платы. Можно на пальцах объяснить?

Какая разница, подводим мы к оптопаре общий 24В или общий 0В, с другой стороны оптопары результат будет один - откроется NPN транзистор и ток потечет через диод световой индикации на землю и на выходном пине будет 0В...
Ответить

Вернуться в «Фрезерные станки по металлам»