Fusion 360

Обсуждение аспектов работы с CAD программами, моделирование, расчеты, симуляция.
Аватара пользователя
NKS
Мастер
Сообщения: 2516
Зарегистрирован: 30 окт 2014, 21:36
Репутация: 1233
Настоящее имя: Сергей
Откуда: Волгоград
Контактная информация:

Re: Fusion 360

Сообщение NKS »

cncmybox писал(а):Спасибо. А как-таки сделать угол не конусом? У меня есть образец, на котором угол острый.
Можно попробовать инструмент "Trace", выделив только линию этого угла
Аватара пользователя
Taganrog
Мастер
Сообщения: 1238
Зарегистрирован: 15 апр 2015, 16:32
Репутация: 284
Настоящее имя: Евгений
Откуда: Брянск
Контактная информация:

Re: Fusion 360

Сообщение Taganrog »

Сталкивался ктонибудь с таким косяком. пытаюсь обработать поднутрение на модели. Fusion делает вместо вогнутой выпулкую траекторию. Словно в зеркальном отображении.
Скриншот 2017-09-26 11.19.42.png (5286 просмотров) <a class='original' href='./download/file.php?id=121028&mode=view' target=_blank>Загрузить оригинал (37.19 КБ)</a>
Сделал тестовую заготовку сделал теже режимы и такуюже операцию- все отрабатывает правильно.
Скриншот 2017-09-26 11.17.59.png (5286 просмотров) <a class='original' href='./download/file.php?id=121029&mode=view' target=_blank>Загрузить оригинал (128.72 КБ)</a>
Может какая проблема в модели ? как это определить ?
Аватара пользователя
NKS
Мастер
Сообщения: 2516
Зарегистрирован: 30 окт 2014, 21:36
Репутация: 1233
Настоящее имя: Сергей
Откуда: Волгоград
Контактная информация:

Re: Fusion 360

Сообщение NKS »

Taganrog писал(а):Fusion делает вместо вогнутой выпулкую траекторию. Словно в зеркальном отображении.
Думаю, стоит проверить направления нормалей поверхностей.
Аватара пользователя
Taganrog
Мастер
Сообщения: 1238
Зарегистрирован: 15 апр 2015, 16:32
Репутация: 284
Настоящее имя: Евгений
Откуда: Брянск
Контактная информация:

Re: Fusion 360

Сообщение Taganrog »

NKS писал(а): стоит проверить направления нормалей поверхностей.
Подскажи пожалуйста где это искать.

П.С. вопрос походу снимается. На симуляции все нормально а отображение траектории кривое. Вот теперь незнаю что именно он экспортирует в G-code .вобщем проверять надо на практике.
Скриншот 2017-09-26 12.49.43.png (5267 просмотров) <a class='original' href='./download/file.php?id=121033&mode=view' target=_blank>Загрузить оригинал (115.7 КБ)</a>
Последний раз редактировалось Taganrog 26 сен 2017, 12:51, всего редактировалось 1 раз.
Аватара пользователя
NKS
Мастер
Сообщения: 2516
Зарегистрирован: 30 окт 2014, 21:36
Репутация: 1233
Настоящее имя: Сергей
Откуда: Волгоград
Контактная информация:

Re: Fusion 360

Сообщение NKS »

Taganrog писал(а):
NKS писал(а): стоит проверить направления нормалей поверхностей.
Подскажи пожалуйста где это искать.
Чтобы изменить направление нормали, похоже придётся через экспорт/импорт делать, в среде PATCH:
patch.jpg (5268 просмотров) <a class='original' href='./download/file.php?id=121032&mode=view' target=_blank>Загрузить оригинал (238.78 КБ)</a>
Проще решения пока не нашёл. Не было надобности. Попробую вечером поковырять ещё и попробовать.
Razer
Новичок
Сообщения: 26
Зарегистрирован: 20 фев 2015, 11:39
Репутация: 1
Настоящее имя: Кирилл
Контактная информация:

4 ось по не постоянному радиусу

Сообщение Razer »

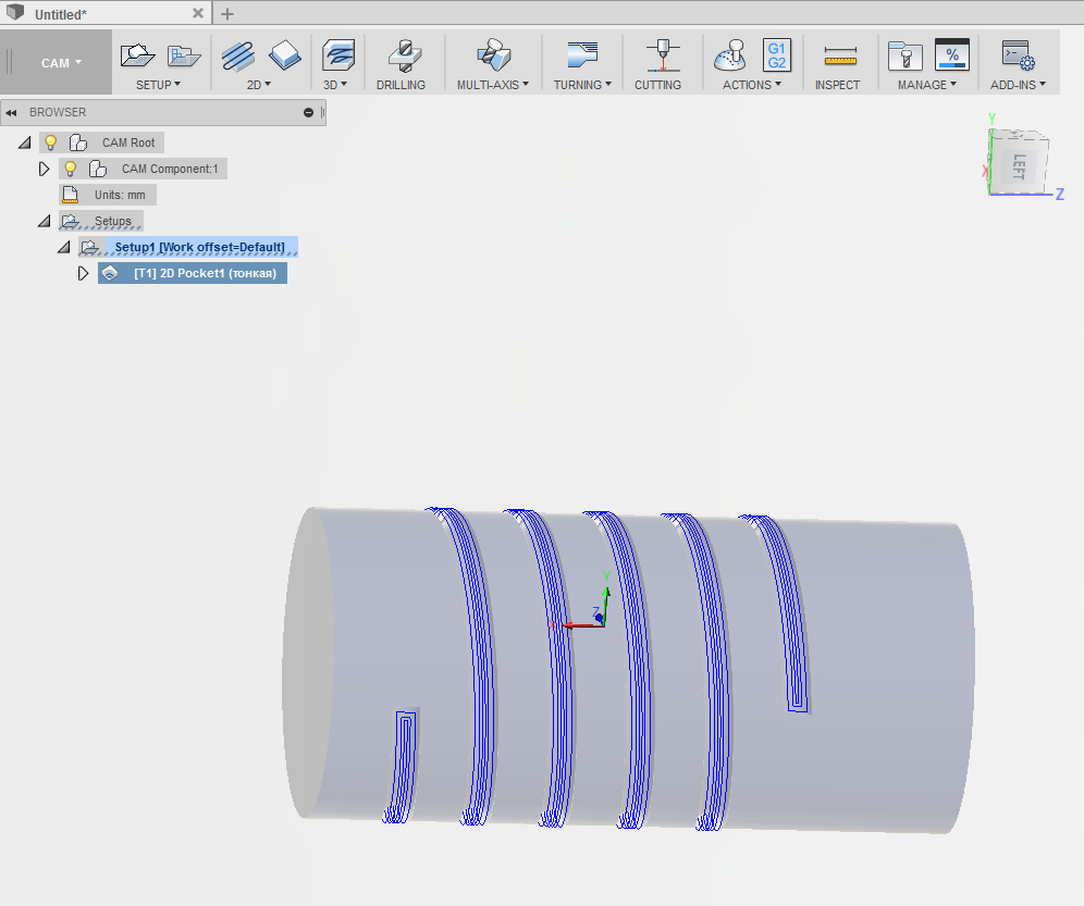
Всех приветсвтую. Есть задача для 4-х осевой обработки по фрезеровке гофровала.
tree.jpg (5243 просмотра) <a class='original' href='./download/file.php?id=121045&mode=view' target=_blank>Загрузить оригинал (274.57 КБ)</a>
Есть множество уроков где народ делает обработку в 4 оси деталей у которых в основе обрабатываемых поверхностей лежит цилиндрическая поверхность (криво сказал но вот картинка):
one.jpg (5243 просмотра) <a class='original' href='./download/file.php?id=121042&mode=view' target=_blank>Загрузить оригинал (50.23 КБ)</a>
Сделано это через адаптивную 2D обработку с включенной настройкой wrap toolpath
two.jpg (5243 просмотра) <a class='original' href='./download/file.php?id=121043&mode=view' target=_blank>Загрузить оригинал (28.2 КБ)</a>
У меня же задача постоянно вращать заготовку постепенно смещаясь по оси Х формируя таким образом сферической фрезой нужный профиль. Может кто подсказать как это реализовать в Fusion 360?
Аватара пользователя
Taganrog
Мастер
Сообщения: 1238
Зарегистрирован: 15 апр 2015, 16:32
Репутация: 284
Настоящее имя: Евгений
Откуда: Брянск
Контактная информация:

Re: Fusion 360

Сообщение Taganrog »

Razer писал(а):постоянно вращать заготовку постепенно смещаясь по оси Х формируя таким образом сферической фрезой нужный профиль.
Так, как если б резьбу нарезал ?
Скриншот 2017-09-26 16.53.42.png (5236 просмотров) <a class='original' href='./download/file.php?id=121046&mode=view' target=_blank>Загрузить оригинал (106.56 КБ)</a>
Razer
Новичок
Сообщения: 26
Зарегистрирован: 20 фев 2015, 11:39
Репутация: 1
Настоящее имя: Кирилл
Контактная информация:

Re: Fusion 360

Сообщение Razer »

Проблема в том что тут есть конкретный внутренний диаметр резьбы и как сформировать такую траекторию как раз понятно. в моём случае внутренний диаметр постоянно меняется. но суть такая да, чтоб можно было спиралью обработать всю внешнюю криволинейную поверхность.
Аватара пользователя
aegis
Мастер
Сообщения: 3171
Зарегистрирован: 22 мар 2012, 06:59
Репутация: 1810
Настоящее имя: Михайло
Откуда: Україна, Конотоп=>Запоріжжя=>Харьків

Re: Fusion 360

Сообщение aegis »

я такие вещи вручную пишу)))
нікому нічого не нав'язую.
Аватара пользователя
Taganrog
Мастер
Сообщения: 1238
Зарегистрирован: 15 апр 2015, 16:32
Репутация: 284
Настоящее имя: Евгений
Откуда: Брянск
Контактная информация:

Re: Fusion 360

Сообщение Taganrog »

Действительно, а как во fusion выполнить простую токарную обработку фрезой ?
Аватара пользователя
igorvpetrov
Мастер
Сообщения: 317
Зарегистрирован: 27 май 2015, 13:33
Репутация: 64
Настоящее имя: Игорь
Контактная информация:

Re: Fusion 360

Сообщение igorvpetrov »

Taganrog писал(а):Действительно, а как во fusion выполнить простую токарную обработку фрезой ?
Без танцев с бубном и костылей - пока никак. По крайней мере на буржуйских форумах рецепта не нашёл.
Втайне надеюсь, что придёт MX_Master и станет все просто и понятно :D

P.s. Народ извращается
https://youtu.be/YUgATlg9vW4
Аватара пользователя
MX_Master
Мастер
Сообщения: 7490
Зарегистрирован: 27 июн 2015, 19:45
Репутация: 3113
Настоящее имя: Михаил
Откуда: Алматы
Контактная информация:

Re: Fusion 360

Сообщение MX_Master »

Razer писал(а):Есть задача для 4-х осевой обработки по фрезеровке гофровала. У меня же задача постоянно вращать заготовку постепенно смещаясь по оси Х формируя таким образом сферической фрезой нужный профиль. Может кто подсказать как это реализовать в Fusion 360?
F360 так не умеет. Обычно, я такое делаю в SprutCAM'e. А в F360 можно попробовать только вдоль зубьев резать. Но не факт, что получится. Там как минимум придётся воевать со сменой системы координат для обработки каждого зуба. И не каждый постпроцессор такое сможет переварить.

Хотя, казалось бы, задача пустяковая..
Razer
Новичок
Сообщения: 26
Зарегистрирован: 20 фев 2015, 11:39
Репутация: 1
Настоящее имя: Кирилл
Контактная информация:

Re: Fusion 360

Сообщение Razer »

MX_Master писал(а):Там как минимум придётся воевать со сменой системы координат для обработки каждого зуба.
Паттерном операции это делается легко. С постпроцессором вот вопрос - да .
novodk
Опытный
Сообщения: 138
Зарегистрирован: 30 мар 2017, 09:46
Репутация: 37
Настоящее имя: Дмитрий
Откуда: Новосибирск
Контактная информация:

Re: Fusion 360

Сообщение novodk »

Задача снять 3мм с поверхности заготовки, применяю Face. После этого нужно в заготовке вырезать карман, применяю 2D Pocket. При выполнении 2D Pocket фреза сначала режет воздух 3мм а только потом начинает резать карман. Как сделать так чтобы не резала воздух?
Аватара пользователя
igorvpetrov
Мастер
Сообщения: 317
Зарегистрирован: 27 май 2015, 13:33
Репутация: 64
Настоящее имя: Игорь
Контактная информация:

Re: Fusion 360

Сообщение igorvpetrov »

novodk писал(а):Задача снять 3мм с поверхности заготовки, применяю Face. После этого нужно в заготовке вырезать карман, применяю 2D Pocket. При выполнении 2D Pocket фреза сначала режет воздух 3мм а только потом начинает резать карман. Как сделать так чтобы не резала воздух?
В 2d pocket на вкладке heights посмотри. Там и рабочая высота и высота отскока и быстрых перемещений.
novodk
Опытный
Сообщения: 138
Зарегистрирован: 30 мар 2017, 09:46
Репутация: 37
Настоящее имя: Дмитрий
Откуда: Новосибирск
Контактная информация:

Re: Fusion 360

Сообщение novodk »

Точно, сразу не нашёл, спасибо.
alexx.bit
Кандидат
Сообщения: 41
Зарегистрирован: 27 авг 2016, 09:33
Репутация: 3
Настоящее имя: Алексей
Контактная информация:

Re: Fusion 360

Сообщение alexx.bit »

Как научить Fusion 360 сначала поднимать фрезу вверх, а лишь потом перемещаться по X Y?
Вот самое начало моей программы сверления нескольких отверстий. Пост процессор GBRL

Код: Выделить всё

%
(sverlo_grbl)
(T1  D=1.5 CR=0 TAPER=118deg - ZMIN=-20 - drill)
(T2  D=3 CR=0 - ZMIN=-20 - flat end mill)
G90 G94
G17
G21
(Drill1)
M9
T1 M6
(drill 1.5 mm)
S3000 M3
G54
M9
G0 X-35 Y0
Z15
Z5
G1 Z-20 F300
G0 Z5
X-28.316 Y20.572
G1 Z-20 F300
G0 Z5
...
Вот здесь каждый раз приходиться менять местами Z15 и X-35 Y0.

Код: Выделить всё

G0 X-35 Y0
Z15
Аватара пользователя
MX_Master
Мастер
Сообщения: 7490
Зарегистрирован: 27 июн 2015, 19:45
Репутация: 3113
Настоящее имя: Михаил
Откуда: Алматы
Контактная информация:

Re: Fusion 360

Сообщение MX_Master »

alexx.bit писал(а):Как научить Fusion 360 сначала поднимать фрезу вверх, а лишь потом перемещаться по X Y?
Попробуйте с другим постпроцессором. Например, для LinuxCNC. Если с другим постом G код будет выглядеть правильно, то пост для GRBL придётся легонца подправить.
alexx.bit
Кандидат
Сообщения: 41
Зарегистрирован: 27 авг 2016, 09:33
Репутация: 3
Настоящее имя: Алексей
Контактная информация:

Re: Fusion 360

Сообщение alexx.bit »

GRBL полегче читать)
А с постпроцессором для LCNC тоже не всё так просто. У станка верх это Z150, а Fusion думает, что верх это Z0. И каждый раз где встречается N20 G53 G0 Z0., приходиться руками править на N20 G53 G0 Z100.
Аватара пользователя
Serg
Мастер
Сообщения: 21923
Зарегистрирован: 17 апр 2012, 14:58
Репутация: 5183
Заслуга: c781c134843e0c1a3de9
Настоящее имя: Сергей
Откуда: Москва
Контактная информация:

Re: Fusion 360

Сообщение Serg »

alexx.bit писал(а):У станка верх это Z150, а Fusion думает, что верх это Z0.
Сделайте на станке как у всех - вверху Z0. А то он ещё и в конце работы будет фрезу в стол "парковать".
Я не Христос, рыбу не раздаю, но могу научить, как сделать удочку...
Ответить

Вернуться в «CAD пакеты»