Совместная разработка системы ЧПУ.
-
sidor094
- Мастер
- Сообщения: 826
- Зарегистрирован: 20 фев 2014, 09:13
- Репутация: 81
- Настоящее имя: Сергей
- Откуда: Москва
- Контактная информация:
Re: Совместная разработка системы ЧПУ.
алгоритм
получение следующего задания
получение следующего задания
- MX_Master
- Мастер
- Сообщения: 7490
- Зарегистрирован: 27 июн 2015, 19:45
- Репутация: 3113
- Настоящее имя: Михаил
- Откуда: Алматы
- Контактная информация:
Re: Совместная разработка системы ЧПУ.
Добавил.sidor094 писал(а): алгоритм
получение следующего задания
Если нужны права на прямой доступ к репам https://github.com/ncbox, напиши, пожалуйста, свой ник (на гитхабе)
-
sidor094
- Мастер
- Сообщения: 826
- Зарегистрирован: 20 фев 2014, 09:13
- Репутация: 81
- Настоящее имя: Сергей
- Откуда: Москва
- Контактная информация:
Re: Совместная разработка системы ЧПУ.
А что значит ник?
- MX_Master
- Мастер
- Сообщения: 7490
- Зарегистрирован: 27 июн 2015, 19:45
- Репутация: 3113
- Настоящее имя: Михаил
- Откуда: Алматы
- Контактная информация:
Re: Совместная разработка системы ЧПУ.
Имя пользователя, выбранное при регистрации на гитхабе 
-
sidor094
- Мастер
- Сообщения: 826
- Зарегистрирован: 20 фев 2014, 09:13
- Репутация: 81
- Настоящее имя: Сергей
- Откуда: Москва
- Контактная информация:
Re: Совместная разработка системы ЧПУ.
Понял.Я пока не регистрировался на гитхабе.Зарегистрируюсь,отпишусь.
-
sidor094
- Мастер
- Сообщения: 826
- Зарегистрирован: 20 фев 2014, 09:13
- Репутация: 81
- Настоящее имя: Сергей
- Откуда: Москва
- Контактная информация:
Re: Совместная разработка системы ЧПУ.
Схема платы ЧПУ для установки китайской платы с микроконтроллером.
https://aliexpress.ru/item/100500453279 ... 9499604519
Зарегестрировался на гитхабе.Ник sergeymycnc.
https://aliexpress.ru/item/100500453279 ... 9499604519
Зарегестрировался на гитхабе.Ник sergeymycnc.
-
sidor094
- Мастер
- Сообщения: 826
- Зарегистрирован: 20 фев 2014, 09:13
- Репутация: 81
- Настоящее имя: Сергей
- Откуда: Москва
- Контактная информация:
Re: Совместная разработка системы ЧПУ.
Почему-то качество картинки низкое.В оригинале все читаемо.Может как-то переправить на гитхаб?
-
sidor094
- Мастер
- Сообщения: 826
- Зарегистрирован: 20 фев 2014, 09:13
- Репутация: 81
- Настоящее имя: Сергей
- Откуда: Москва
- Контактная информация:
Re: Совместная разработка системы ЧПУ.
Михаил,Могу скинуть на гитхаб весь проект в KICAD е?
- MX_Master
- Мастер
- Сообщения: 7490
- Зарегистрирован: 27 июн 2015, 19:45
- Репутация: 3113
- Настоящее имя: Михаил
- Откуда: Алматы
- Контактная информация:
Re: Совместная разработка системы ЧПУ.
Отправил на гитхабе приглашение.sidor094 писал(а): Зарегестрировался на гитхабе.Ник sergeymycnc.
Да. Как примешь приглашение на гитхабе, создай отдельный репозиторий (внутри организации ncbox) и закидывай туда проект.sidor094 писал(а): Михаил,Могу скинуть на гитхаб весь проект в KICAD е?
Такие схемы желательно в PDF оставить (или где там они были в оригинале). Как растровые картинки такие схемы всегда будут неточные, мыльные. Лучше векторные форматы использовать.
-
vtgmfg
- Мастер
- Сообщения: 1828
- Зарегистрирован: 23 июн 2022, 14:13
- Репутация: 77
- Настоящее имя: Максим
- Контактная информация:
Re: Совместная разработка системы ЧПУ.
это каким драйверам нужен 485 для степов?
-
sidor094
- Мастер
- Сообщения: 826
- Зарегистрирован: 20 фев 2014, 09:13
- Репутация: 81
- Настоящее имя: Сергей
- Откуда: Москва
- Контактная информация:
Re: Совместная разработка системы ЧПУ.
плата в формате пдф.
-
vtgmfg
- Мастер
- Сообщения: 1828
- Зарегистрирован: 23 июн 2022, 14:13
- Репутация: 77
- Настоящее имя: Максим
- Контактная информация:
Re: Совместная разработка системы ЧПУ.
ээ.. то есть при работе по оптронному входу серводрайвер доумножает колво импульсов или просто не может развить полную скорость? просто непонятно накой в любительском станке разрешающая способность енкодера сервы..
-
sidor094
- Мастер
- Сообщения: 826
- Зарегистрирован: 20 фев 2014, 09:13
- Репутация: 81
- Настоящее имя: Сергей
- Откуда: Москва
- Контактная информация:
Re: Совместная разработка системы ЧПУ.
Просто поставил для совместимости при желании запросто подключить к диф входам.Кроме того запросто подключается к любому оптронному входу.Имеют мощную защиту выходов .Сам немного занимался приводами и ставил на них разные входа.Ну и какие еще варианты? Может открытый коллектор? На некоторых драйверах нужно более высокое напряжение на вход.Но тут вопрос выбора.Универсального варианта нет.Да и цена у этих драйверов достаточно низкая.
-
sidor094
- Мастер
- Сообщения: 826
- Зарегистрирован: 20 фев 2014, 09:13
- Репутация: 81
- Настоящее имя: Сергей
- Откуда: Москва
- Контактная информация:
Re: Совместная разработка системы ЧПУ.
При чем тут любительский станок? Серводрайвер что на любительском,что на профессиональном может быть один и тот же.На работе в основном используем дельту.Раньше пробовали еще омроны,но отказались от них.Дороже ,а по работе разницы не заметили.Нет смысла изучать разные драйвера .Проще пользоваться наиболее знакомыми.И на дельте и на омроне оптроны работают до 200 кгц.Все что выше- диф вход.Что по разрешн=ению энкодеров то не помню но достаточно высокое для мегагерцовых шагов на полной скорости.Нам пока хватает оптронов,
-
sidor094
- Мастер
- Сообщения: 826
- Зарегистрирован: 20 фев 2014, 09:13
- Репутация: 81
- Настоящее имя: Сергей
- Откуда: Москва
- Контактная информация:
Re: Совместная разработка системы ЧПУ.
Не совсем так.Высокое разрешение энкодера позволяет поднять все параметры привода.Но мы ,как правило программируем привод на минимальное разрешение системы чпу.На данный момент это микрон.Частота импульсов, в этом случае зависит от максимальной скорости перемещения.Например возьмем частоту в 200 кгц - это 200 мм.сек при микронном шаге, или 12 м/мин .Согласитесь,скорость высокая,но вполне реальная для некоторых станков.Например плазма.Правда на плазме микрон-лишнее,но в принципе,скорость вполне реальная.
-
sidor094
- Мастер
- Сообщения: 826
- Зарегистрирован: 20 фев 2014, 09:13
- Репутация: 81
- Настоящее имя: Сергей
- Откуда: Москва
- Контактная информация:
Re: Совместная разработка системы ЧПУ.
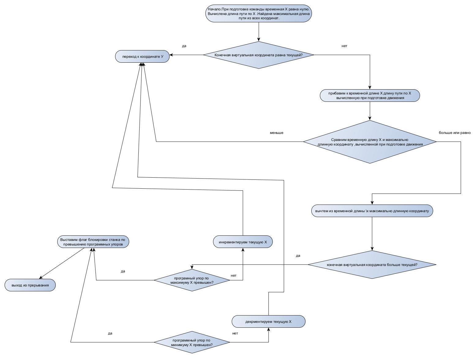
добавил алгоритм интерполяции.Начальные данные вычисляются при подготовке команды.Алгоритм получился достаточно сложным.А на деле код на С очень простой и короткий.
-
vtgmfg
- Мастер
- Сообщения: 1828
- Зарегистрирован: 23 июн 2022, 14:13
- Репутация: 77
- Настоящее имя: Максим
- Контактная информация:
Re: Совместная разработка системы ЧПУ.
под какую плату задумано?
Про лимиты(упоры) еще такой вопрос или хотелка которая в софте, что я юзаю тоже почему то категорически не хочет реализовываться..
после запуска софта ЧПУ он устанавливает предыдущие машинные координаты, хотя конечно они могут быть скручены руками. Но как правило они верные. Но лимиты не устанавливаются пока не сделан хоуминг. Почему так - может я чтото не понимаю? но отсутствие лимитов позволяет ручными перемещениями на полной скорости например поломать концевик. Есть ли в этом какой то смысл? почему не установить на этот период старые лимиты? раз уж старая G53 загружена?
есть и еще куча хотелок по поводу хоуминга которых мне очень не хватает у себя - да они бы всем практически пригодились. если уместно - напишу. а может у вас будет реализовано в итоге