Совместная разработка системы ЧПУ.

Mach, популярные и не очень CAD, CAM. Обсуждение и разработка программ для управления станками.
sidor094
Мастер
Сообщения: 826
Зарегистрирован: 20 фев 2014, 09:13
Репутация: 81
Настоящее имя: Сергей
Откуда: Москва
Контактная информация:

Re: Совместная разработка системы ЧПУ.

Сообщение sidor094 »

получение нового задания.jpg (981 просмотр) <a class='original' href='./download/file.php?id=205364&sid=65e394be200afec3fe0a3e2f1fb3f9e0&mode=view' target=_blank>Загрузить оригинал (72.81 КБ)</a>
алгоритм
получение следующего задания
sidor094
Мастер
Сообщения: 826
Зарегистрирован: 20 фев 2014, 09:13
Репутация: 81
Настоящее имя: Сергей
Откуда: Москва
Контактная информация:

Re: Совместная разработка системы ЧПУ.

Сообщение sidor094 »

vtgmfg писал(а): спс. у меня так пока невозможно. и вот возник вопрос зачем так.
Нуль и упоры могут не совпадать иногда при работе надо заезжать за ноль.Программный упор может быть за нулем.Аппаратный упор всегда за нулем ,или он не даст вам выйти в ноль.
Аватара пользователя
MX_Master
Мастер
Сообщения: 7490
Зарегистрирован: 27 июн 2015, 19:45
Репутация: 3113
Настоящее имя: Михаил
Откуда: Алматы
Контактная информация:

Re: Совместная разработка системы ЧПУ.

Сообщение MX_Master »

sidor094 писал(а): алгоритм
получение следующего задания
Добавил.

Если нужны права на прямой доступ к репам https://github.com/ncbox, напиши, пожалуйста, свой ник (на гитхабе)
sidor094
Мастер
Сообщения: 826
Зарегистрирован: 20 фев 2014, 09:13
Репутация: 81
Настоящее имя: Сергей
Откуда: Москва
Контактная информация:

Re: Совместная разработка системы ЧПУ.

Сообщение sidor094 »

А что значит ник?
Аватара пользователя
MX_Master
Мастер
Сообщения: 7490
Зарегистрирован: 27 июн 2015, 19:45
Репутация: 3113
Настоящее имя: Михаил
Откуда: Алматы
Контактная информация:

Re: Совместная разработка системы ЧПУ.

Сообщение MX_Master »

Имя пользователя, выбранное при регистрации на гитхабе :)
sidor094
Мастер
Сообщения: 826
Зарегистрирован: 20 фев 2014, 09:13
Репутация: 81
Настоящее имя: Сергей
Откуда: Москва
Контактная информация:

Re: Совместная разработка системы ЧПУ.

Сообщение sidor094 »

Понял.Я пока не регистрировался на гитхабе.Зарегистрируюсь,отпишусь.
sidor094
Мастер
Сообщения: 826
Зарегистрирован: 20 фев 2014, 09:13
Репутация: 81
Настоящее имя: Сергей
Откуда: Москва
Контактная информация:

Re: Совместная разработка системы ЧПУ.

Сообщение sidor094 »

Материнская плата процессора.jpg (899 просмотров) <a class='original' href='./download/file.php?id=205365&sid=65e394be200afec3fe0a3e2f1fb3f9e0&mode=view' target=_blank>Загрузить оригинал (1.31 МБ)</a>
Схема платы ЧПУ для установки китайской платы с микроконтроллером.
https://aliexpress.ru/item/100500453279 ... 9499604519
Зарегестрировался на гитхабе.Ник sergeymycnc.
sidor094
Мастер
Сообщения: 826
Зарегистрирован: 20 фев 2014, 09:13
Репутация: 81
Настоящее имя: Сергей
Откуда: Москва
Контактная информация:

Re: Совместная разработка системы ЧПУ.

Сообщение sidor094 »

Почему-то качество картинки низкое.В оригинале все читаемо.Может как-то переправить на гитхаб?
sidor094
Мастер
Сообщения: 826
Зарегистрирован: 20 фев 2014, 09:13
Репутация: 81
Настоящее имя: Сергей
Откуда: Москва
Контактная информация:

Re: Совместная разработка системы ЧПУ.

Сообщение sidor094 »

Михаил,Могу скинуть на гитхаб весь проект в KICAD е?
Аватара пользователя
MX_Master
Мастер
Сообщения: 7490
Зарегистрирован: 27 июн 2015, 19:45
Репутация: 3113
Настоящее имя: Михаил
Откуда: Алматы
Контактная информация:

Re: Совместная разработка системы ЧПУ.

Сообщение MX_Master »

sidor094 писал(а): Зарегестрировался на гитхабе.Ник sergeymycnc.
Отправил на гитхабе приглашение.

sidor094 писал(а): Михаил,Могу скинуть на гитхаб весь проект в KICAD е?
Да. Как примешь приглашение на гитхабе, создай отдельный репозиторий (внутри организации ncbox) и закидывай туда проект.

sidor094 писал(а): Схема платы ЧПУ для установки китайской платы с микроконтроллером.
sidor094 писал(а): Почему-то качество картинки низкое.В оригинале все читаемо.
Такие схемы желательно в PDF оставить (или где там они были в оригинале). Как растровые картинки такие схемы всегда будут неточные, мыльные. Лучше векторные форматы использовать.
vtgmfg
Мастер
Сообщения: 1824
Зарегистрирован: 23 июн 2022, 14:13
Репутация: 77
Настоящее имя: Максим
Контактная информация:

Re: Совместная разработка системы ЧПУ.

Сообщение vtgmfg »

это каким драйверам нужен 485 для степов?
sidor094
Мастер
Сообщения: 826
Зарегистрирован: 20 фев 2014, 09:13
Репутация: 81
Настоящее имя: Сергей
Откуда: Москва
Контактная информация:

Re: Совместная разработка системы ЧПУ.

Сообщение sidor094 »

Материнская плата процессора.pdf
(1.08 МБ) 120 скачиваний
плата в формате пдф.
sidor094
Мастер
Сообщения: 826
Зарегистрирован: 20 фев 2014, 09:13
Репутация: 81
Настоящее имя: Сергей
Откуда: Москва
Контактная информация:

Re: Совместная разработка системы ЧПУ.

Сообщение sidor094 »

vtgmfg писал(а): это каким драйверам нужен 485 для степов?
На сервоприводах часто 2 входа 1- низкоскоростной оптронный и 2 -высокоскоростной -диффиренциальный.А 485 легко подключается к любому из них напрямую.
vtgmfg
Мастер
Сообщения: 1824
Зарегистрирован: 23 июн 2022, 14:13
Репутация: 77
Настоящее имя: Максим
Контактная информация:

Re: Совместная разработка системы ЧПУ.

Сообщение vtgmfg »

ээ.. то есть при работе по оптронному входу серводрайвер доумножает колво импульсов или просто не может развить полную скорость? просто непонятно накой в любительском станке разрешающая способность енкодера сервы..
sidor094
Мастер
Сообщения: 826
Зарегистрирован: 20 фев 2014, 09:13
Репутация: 81
Настоящее имя: Сергей
Откуда: Москва
Контактная информация:

Re: Совместная разработка системы ЧПУ.

Сообщение sidor094 »

Просто поставил для совместимости при желании запросто подключить к диф входам.Кроме того запросто подключается к любому оптронному входу.Имеют мощную защиту выходов .Сам немного занимался приводами и ставил на них разные входа.Ну и какие еще варианты? Может открытый коллектор? На некоторых драйверах нужно более высокое напряжение на вход.Но тут вопрос выбора.Универсального варианта нет.Да и цена у этих драйверов достаточно низкая.
sidor094
Мастер
Сообщения: 826
Зарегистрирован: 20 фев 2014, 09:13
Репутация: 81
Настоящее имя: Сергей
Откуда: Москва
Контактная информация:

Re: Совместная разработка системы ЧПУ.

Сообщение sidor094 »

vtgmfg писал(а): то есть при работе по оптронному входу серводрайвер доумножает колво импульсов или просто не может развить полную скорость?
При чем тут любительский станок? Серводрайвер что на любительском,что на профессиональном может быть один и тот же.На работе в основном используем дельту.Раньше пробовали еще омроны,но отказались от них.Дороже ,а по работе разницы не заметили.Нет смысла изучать разные драйвера .Проще пользоваться наиболее знакомыми.И на дельте и на омроне оптроны работают до 200 кгц.Все что выше- диф вход.Что по разрешн=ению энкодеров то не помню но достаточно высокое для мегагерцовых шагов на полной скорости.Нам пока хватает оптронов,
vtgmfg
Мастер
Сообщения: 1824
Зарегистрирован: 23 июн 2022, 14:13
Репутация: 77
Настоящее имя: Максим
Контактная информация:

Re: Совместная разработка системы ЧПУ.

Сообщение vtgmfg »

sidor094 писал(а): При чем тут любительский станок?
высокое разрешение энкодера как бы предполагает высокую разрешающую способность там чето уже нанометры получаются, а та в свою очередь тянет за собой высокую частоту если хочется при этом еще и обороты развивать.
sidor094
Мастер
Сообщения: 826
Зарегистрирован: 20 фев 2014, 09:13
Репутация: 81
Настоящее имя: Сергей
Откуда: Москва
Контактная информация:

Re: Совместная разработка системы ЧПУ.

Сообщение sidor094 »

vtgmfg писал(а): высокое разрешение энкодера как бы предполагает высокую разрешающую способность там чето уже нанометры получаются
Не совсем так.Высокое разрешение энкодера позволяет поднять все параметры привода.Но мы ,как правило программируем привод на минимальное разрешение системы чпу.На данный момент это микрон.Частота импульсов, в этом случае зависит от максимальной скорости перемещения.Например возьмем частоту в 200 кгц - это 200 мм.сек при микронном шаге, или 12 м/мин .Согласитесь,скорость высокая,но вполне реальная для некоторых станков.Например плазма.Правда на плазме микрон-лишнее,но в принципе,скорость вполне реальная.
sidor094
Мастер
Сообщения: 826
Зарегистрирован: 20 фев 2014, 09:13
Репутация: 81
Настоящее имя: Сергей
Откуда: Москва
Контактная информация:

Re: Совместная разработка системы ЧПУ.

Сообщение sidor094 »

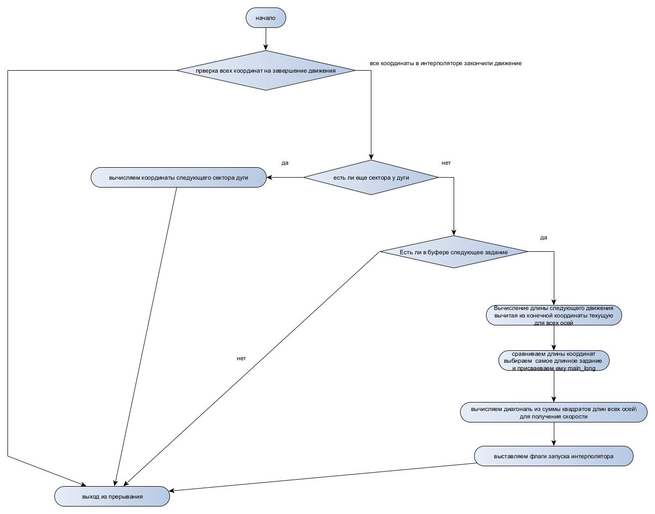
интерполятор.jpg (738 просмотров) <a class='original' href='./download/file.php?id=205394&sid=65e394be200afec3fe0a3e2f1fb3f9e0&mode=view' target=_blank>Загрузить оригинал (99.96 КБ)</a>
добавил алгоритм интерполяции.Начальные данные вычисляются при подготовке команды.Алгоритм получился достаточно сложным.А на деле код на С очень простой и короткий.
vtgmfg
Мастер
Сообщения: 1824
Зарегистрирован: 23 июн 2022, 14:13
Репутация: 77
Настоящее имя: Максим
Контактная информация:

Re: Совместная разработка системы ЧПУ.

Сообщение vtgmfg »

sidor094 писал(а): Схема платы ЧПУ для установки китайской платы с микроконтроллером.
под какую плату задумано?

Про лимиты(упоры) еще такой вопрос или хотелка которая в софте, что я юзаю тоже почему то категорически не хочет реализовываться..
после запуска софта ЧПУ он устанавливает предыдущие машинные координаты, хотя конечно они могут быть скручены руками. Но как правило они верные. Но лимиты не устанавливаются пока не сделан хоуминг. Почему так - может я чтото не понимаю? но отсутствие лимитов позволяет ручными перемещениями на полной скорости например поломать концевик. Есть ли в этом какой то смысл? почему не установить на этот период старые лимиты? раз уж старая G53 загружена?
есть и еще куча хотелок по поводу хоуминга которых мне очень не хватает у себя - да они бы всем практически пригодились. если уместно - напишу. а может у вас будет реализовано в итоге
Ответить

Вернуться в «Windows / Mach»