Mesa 7i80db linuxcnc ethernet Anything IO
- Serg
- Мастер
- Сообщения: 21923
- Зарегистрирован: 17 апр 2012, 14:58
- Репутация: 5183
- Заслуга: c781c134843e0c1a3de9
- Настоящее имя: Сергей
- Откуда: Москва
- Контактная информация:
Re: Mesa 7i80db linuxcnc ethernet Anything IO
типа такой платки https://www.aliexpress.com/item/32976869142.html
только с чипом https://www.analog.com/en/products/ltc1518.html (она не на 8 каналов, а на 4, ошибся)
только с чипом https://www.analog.com/en/products/ltc1518.html (она не на 8 каналов, а на 4, ошибся)
Я не Христос, рыбу не раздаю, но могу научить, как сделать удочку...
-
UT3GE
- Кандидат
- Сообщения: 62
- Зарегистрирован: 30 окт 2020, 14:21
- Репутация: 2
- Настоящее имя: Виталий
- Контактная информация:
Re: Mesa 7i80db linuxcnc ethernet Anything IO
Во как быстро форум https://forum.linuxcnc.org/27-driver-bo ... 76e-7i77x2 насыпал информации.
Приклею здесь файлик тот что подогнали на форуме. Может кому сгодится. Хотя есть по 7i76E отдельная ветка, на всякий случай кину и там бо Nick может и анафему наложить на наши здесь переписки.
Приклею здесь файлик тот что подогнали на форуме. Может кому сгодится. Хотя есть по 7i76E отдельная ветка, на всякий случай кину и там бо Nick может и анафему наложить на наши здесь переписки.
- Serg
- Мастер
- Сообщения: 21923
- Зарегистрирован: 17 апр 2012, 14:58
- Репутация: 5183
- Заслуга: c781c134843e0c1a3de9
- Настоящее имя: Сергей
- Откуда: Москва
- Контактная информация:
Re: Mesa 7i80db linuxcnc ethernet Anything IO
Поблагодарил-бы там Питера (PCW). Это его компания платы делает. 
Я не Христос, рыбу не раздаю, но могу научить, как сделать удочку...
-
D.L.
- Мастер
- Сообщения: 474
- Зарегистрирован: 25 авг 2018, 10:11
- Репутация: 152
- Настоящее имя: Дмитрий
- Откуда: Киров
- Контактная информация:
Re: Mesa 7i80db linuxcnc ethernet Anything IO
Небольшой фикс прошивки для новых ревизий 7i76e, выпущенных после 5го февраля 2020(было изменение в схеме платы, дополнительно использован C5 пин фпга):
Если не используете смарт сериал RS-422 интерфейс на TB3, то и прошивка предыдущей версии будет работать нормально.
-
UT3GE
- Кандидат
- Сообщения: 62
- Зарегистрирован: 30 окт 2020, 14:21
- Репутация: 2
- Настоящее имя: Виталий
- Контактная информация:
Re: Mesa 7i80db linuxcnc ethernet Anything IO
Послезавтра попробуем прошить его.D.L. писал(а): ↑13 дек 2020, 23:15 Небольшой фикс прошивки для новых ревизий 7i76e, выпущенных после 5го февраля 2020(было изменение в схеме платы, дополнительно использован C5 пин фпга):
7I76E_5ENC_D_V2.zip
Если не используете смарт сериал RS-422 интерфейс на TB3, то и прошивка предыдущей версии будет работать нормально.
А я так понял что с ядром RTAI прийдется распрощатся?
Сейчас LCNC 2.8.1 с ядром rtai 4.14.174 стоит.
При 12 шестеренках и двух ютубах HD, плюс перекидка
файла 1.2 G Latency 11300.
-
UT3GE
- Кандидат
- Сообщения: 62
- Зарегистрирован: 30 окт 2020, 14:21
- Репутация: 2
- Настоящее имя: Виталий
- Контактная информация:
Re: Mesa 7i80db linuxcnc ethernet Anything IO
Дима а где такую плату брал и как она называется правильно?
-
D.L.
- Мастер
- Сообщения: 474
- Зарегистрирован: 25 авг 2018, 10:11
- Репутация: 152
- Настоящее имя: Дмитрий
- Откуда: Киров
- Контактная информация:
Re: Mesa 7i80db linuxcnc ethernet Anything IO
Названия нет, а 4х-слойную печатную плату сделали китайцы.
Ни с одной месой схема не совпадает, но при доработке прошивки может быть любой месой, с количеством пинов не более 64.
-
UT3GE
- Кандидат
- Сообщения: 62
- Зарегистрирован: 30 окт 2020, 14:21
- Репутация: 2
- Настоящее имя: Виталий
- Контактная информация:
Re: Mesa 7i80db linuxcnc ethernet Anything IO
Сергей а как это физически будет выглядеть "Ну или сделать платку посложней с поддержкой мультиплексирования энкодеров и можно будет получить 6 физических энкодеров с одной платки, или 12 с двух." Это нужно будет задействовать оставшиеся пины RS-422 на колодках P1 и P2? Если это так то как LCNC поймет что это еще три энкодера??? Или где можно почитать про такой способ?Serg писал(а): ↑11 дек 2020, 22:52Один. И два медленных для MPG.
Да.
Нет, такой вариант не годится. Входы хоть и быстрые, но опрашиваться они будут с частотой всего 1 кГц.
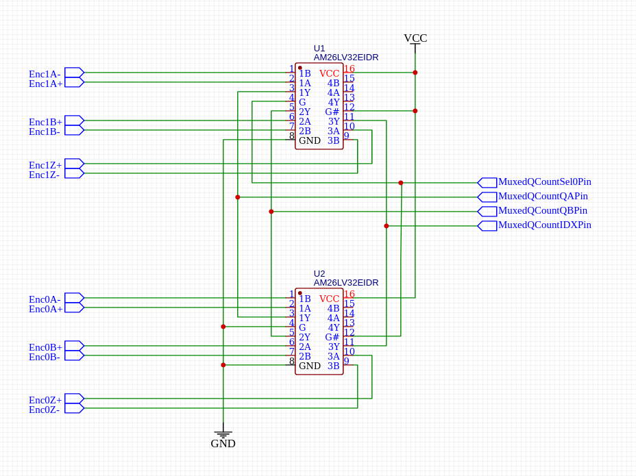
В предлагаемом варианте в плату загружается прошивка типа 7i76e_7i77x1 или 7i76e_7i77x2, в "распиновке" прошивки находятся выводы доп.разъёмов платы, которые у 7i77 используются для энкодеров - их там три набора по одному на два энкодера, и делается простая плата развязки в виде буферов и клеммников - В HAL получаем энкодерную часть платы 7i77 на 6 энкодеров которые попарно задублированы. Например encoder0 и encoder1 - это будет один и тот-же физический энкодер. Но т.к. таких платок можно подключить две, то получим 6 физических энкодеров. Ну или сделать платку посложней с поддержкой мультиплексирования энкодеров и можно будет получить 6 физических энкодеров с одной платки, или 12 с двух.
Собственно именно из-за двух доп. разъёмов предлагается 7i76e, а не 7i95.
- Serg
- Мастер
- Сообщения: 21923
- Зарегистрирован: 17 апр 2012, 14:58
- Репутация: 5183
- Заслуга: c781c134843e0c1a3de9
- Настоящее имя: Сергей
- Откуда: Москва
- Контактная информация:
Re: Mesa 7i80db linuxcnc ethernet Anything IO
Прошивка для 7i77 "организует" на разъёме три группы энкодерных входов и выход мультиплексирования, который управляет переключением (внешним мультиплексором) каждой группы входов между двумя физическими энкодерами.
Я не Христос, рыбу не раздаю, но могу научить, как сделать удочку...
-
UT3GE
- Кандидат
- Сообщения: 62
- Зарегистрирован: 30 окт 2020, 14:21
- Репутация: 2
- Настоящее имя: Виталий
- Контактная информация:
Re: Mesa 7i80db linuxcnc ethernet Anything IO
Спасибо Сергей за оперативность.
А какая частота тактирования пина "MuxedQCountSel0Pin"? Достаточно ли будет для нормальной работы энкодеров?
Получается 7i76E будет передавать в LCNC данные 6 энкодеров а мне нужно будет в HALe прописать эти энкодеры?
И еще один нюанс - у меня энкодеры без индекса просто две фазы А - В, не будет MESA или LCNC возмущаться?
-
D.L.
- Мастер
- Сообщения: 474
- Зарегистрирован: 25 авг 2018, 10:11
- Репутация: 152
- Настоящее имя: Дмитрий
- Откуда: Киров
- Контактная информация:
Re: Mesa 7i80db linuxcnc ethernet Anything IO
regmap писал(а): For multiplexed quadrature counters, the multiplex channel rate is 1/2 the
filter rate. Due to flat cable signal integrity and time of flight issues the
multiplex channel rate should not be higher than 16 MHz, with lower rates
needed with longer cable runs. This means that the filter rate should not
be set higher than 16 MHz. The hardware default for the multiplexed filter
rate register is set to divide by 4 which gives a multiplex rate of
4.166 MHz with a 33 MHz clklow and 6.25 MHz with a 50 MHZ clklow.
Код: Выделить всё
constant ClockLow76: integer := 100000000; -- 7I76E low speed clock
- Serg
- Мастер
- Сообщения: 21923
- Зарегистрирован: 17 апр 2012, 14:58
- Репутация: 5183
- Заслуга: c781c134843e0c1a3de9
- Настоящее имя: Сергей
- Откуда: Москва
- Контактная информация:
Re: Mesa 7i80db linuxcnc ethernet Anything IO
Они уже там будут.
Не будет, и микросхемы можно будет сэкономить. Но уточнения по индексу тоже не будет.
Я не Христос, рыбу не раздаю, но могу научить, как сделать удочку...
-
D.L.
- Мастер
- Сообщения: 474
- Зарегистрирован: 25 авг 2018, 10:11
- Репутация: 152
- Настоящее имя: Дмитрий
- Откуда: Киров
- Контактная информация:
Re: Mesa 7i80db linuxcnc ethernet Anything IO
+ небольшая доработка от меня, заметно только при запущенном lcnc, функционально от 7I76E_5ENC_D_V2 не отличается: Так выглядит прошивка 7I76E_5ENC_D в mesaflash: На названия портов и пинов не обращайте внимания, тестировал на своей плате, название платы лень было менять.
-
UT3GE
- Кандидат
- Сообщения: 62
- Зарегистрирован: 30 окт 2020, 14:21
- Репутация: 2
- Настоящее имя: Виталий
- Контактная информация:
Re: Mesa 7i80db linuxcnc ethernet Anything IO
А где можно почитать как 7i76E подключить к компу по ethernet? Интересует где и какие прописывать ip-адреса.
Питание на 7i76E должно быть подано и 5 вольт и 24 хотя бы для того что-бы комп увидел MESA?
Установлена версия : Linux debian 4.9.0-14-rt-amd64 #1 SMP PREEMPT RT Debian 4.9.240-2 (2020-10-30) x86_64 GNU/Linux
Linuxcnc 2.7.15.
С настройками сети очень ТУГО!!!
-
UT3GE
- Кандидат
- Сообщения: 62
- Зарегистрирован: 30 окт 2020, 14:21
- Репутация: 2
- Настоящее имя: Виталий
- Контактная информация:
Re: Mesa 7i80db linuxcnc ethernet Anything IO
Читал я ее, она во мне сделала чувство полного душевного опустошения. Когда в мануале пишут ip 192.168.1.121 а там указывают 10.10.10.11 то я ухожу в штопор!!! Сейчас пытаюсь найти должно ли быть питание +24 вольта, может если ей подключить 24 вольта то начнет опознаваться?
- Maxekb77
- Мастер
- Сообщения: 1658
- Зарегистрирован: 05 окт 2013, 00:04
- Репутация: 285
- Настоящее имя: Максим
- Откуда: Екатеринбург
- Контактная информация:
Re: Mesa 7i80db linuxcnc ethernet Anything IO
ей и 5 достаточно, в мануале пишут что джамперами ип адрес выставляется.
- Serg
- Мастер
- Сообщения: 21923
- Зарегистрирован: 17 апр 2012, 14:58
- Репутация: 5183
- Заслуга: c781c134843e0c1a3de9
- Настоящее имя: Сергей
- Откуда: Москва
- Контактная информация:
Re: Mesa 7i80db linuxcnc ethernet Anything IO
Только половина платы будет работать.
Способ получения адреса.
Я не Христос, рыбу не раздаю, но могу научить, как сделать удочку...