Необходимо настроить ЕМС под плазморез.

Обсуждение установки, настройки и использования LinuxCNC. Вопросы по Gкоду.
nkp
Мастер
Сообщения: 8340
Зарегистрирован: 28 ноя 2011, 00:25
Репутация: 1589
Контактная информация:

Re: Необходимо настроить ЕМС под плазморез.

Сообщение nkp »

может у вас фраза "включил плазму" - это просто подал куда то сигнал??????
а само включение не происходит??????
я думал "включилась плазма" - это дуга ,которая что то режет ;)
я же говорил - что в плазме я :monkey:
дежурная дуга - это как???
она не выдает сигнал о поджиге???
чуть чуть помногословней про это можно??
а то я в ваших терминах не разобрался
nkp
Мастер
Сообщения: 8340
Зарегистрирован: 28 ноя 2011, 00:25
Репутация: 1589
Контактная информация:

Re: Необходимо настроить ЕМС под плазморез.

Сообщение nkp »

самое основное что мне непонятно - дежурная дуга - это та дуга которая выдаёт сигнал о наличие дуги?
Аватара пользователя
solo
Мастер
Сообщения: 1374
Зарегистрирован: 20 окт 2011, 18:39
Репутация: 272
Настоящее имя: Юрий Соловьев
Откуда: Украина Харьков
Контактная информация:

Re: Необходимо настроить ЕМС под плазморез.

Сообщение solo »

на сколько я понимаю дуга в плазморезе зажигается в два этапа , первоначально подается высокое напряжение на электроды (может даже в несколько тысяч вольт) для создания ионизированого газа (воздуха) в зазоре дуги для облегчения поджига плазмы, а через небольшое время подается рабочий ток и напряжение на электроды которые уже и создают саму плазму в зазоре между электродами и скорее всего именно эту дугу и надо контролировать
nkp
Мастер
Сообщения: 8340
Зарегистрирован: 28 ноя 2011, 00:25
Репутация: 1589
Контактная информация:

Re: Необходимо настроить ЕМС под плазморез.

Сообщение nkp »

solo, спасибо за разъяснения -
но чтоб написать правильно ладдер с таймерами и контролем
solo писал(а):скорее всего
немного не достаточно
нужно точно знать когда появляется сигнал о наличие дуги ;)
Аватара пользователя
solo
Мастер
Сообщения: 1374
Зарегистрирован: 20 окт 2011, 18:39
Репутация: 272
Настоящее имя: Юрий Соловьев
Откуда: Украина Харьков
Контактная информация:

Re: Необходимо настроить ЕМС под плазморез.

Сообщение solo »

время появления сигнал зависит от многих причин как от атмосфеных (влажность, давление, запыленность воздуха и тд) так и от геметрии зазора в котором образовывается сама дуга (плазма), но в вашем случае ИМХО , это не приципиально вы можете контролировать сигнал наличия дуги после того как плазморез опустится в рабочее положение, то есть опуститься вниз при помощи пневмоцилиндра мне кажется что времени опускания пневмоцилиндра будет достаточно для того чтобы плазма разгорелась.
nkp
Мастер
Сообщения: 8340
Зарегистрирован: 28 ноя 2011, 00:25
Репутация: 1589
Контактная информация:

Re: Необходимо настроить ЕМС под плазморез.

Сообщение nkp »

в последнем варианте просто пневмоцилиндр начинает опускаться после сигнала наличия дуги
вот я тщетно и пытался выяснить у тс - дает ли дежурная дуга сигнал или нет
и второй дилетанский вопрос - можно ли без опускания пц дождаться сигнала с основной дуги?
или она по определению невозможна без металла (лист-заготовка)?
1240
Мастер
Сообщения: 972
Зарегистрирован: 25 янв 2013, 17:11
Репутация: 278
Откуда: Украина, Харьков.
Контактная информация:

Re: Необходимо настроить ЕМС под плазморез.

Сообщение 1240 »

http://www.advancedrobotic.com/video.html
видео уроки.
Сайт хороший, но или из за браузера или еще из за чего у меня сейчас не работает.

Пытаюсь наглядно объяснить суть процесса.

Определения.
а.) Источник плазмы:
Имеет:
1.) Вход "ПУСК" (два сухих контакта )замкнув которые мы переводим "Источник Плазмы" в работающее состояние.
2.) Выход "Рабочая дуга" (или разрешение движения)в разных источниках по разному.

В работающем состоянии возможны два рабочих режима (третий режим это просто "источник включен").
первый "ДЕЖУРНАЯ ДУГА"
В него источник переходит сразу после подачи команды "ПУСК"(если все остальные условия выполнены (наличие 380В, давления в сети, и тд)

Если плазмотрон с дежурной дугой поднести к листу металла (соединненый с массой источника (у нас это связано с событием сработал ПЦ))
то происходит перенос дежурной дуги на разрезаемый металл (возникает рабочая дуга(резко увеличивается ток,происходит резка)
источник плазмы плазмы выдает сигнал "Рабочая дуга" ("Разрешение движения" в разных источниках по разному))
Мы выполняем перемещения (резку) и следим за этим сигналом если он пропал (резка не происходит) то и движение остановить.
Последний раз редактировалось 1240 04 мар 2013, 22:43, всего редактировалось 1 раз.
1240
Мастер
Сообщения: 972
Зарегистрирован: 25 янв 2013, 17:11
Репутация: 278
Откуда: Украина, Харьков.
Контактная информация:

Re: Необходимо настроить ЕМС под плазморез.

Сообщение 1240 »

nkp писал(а):может у вас фраза "включил плазму" - это просто подал куда то сигнал??????
да "включил плазму" это просто включил плазму (источник плазмы)те я подал сигнал а он начал работать (но не резать) появилась "дежурная дуга".
1240
Мастер
Сообщения: 972
Зарегистрирован: 25 янв 2013, 17:11
Репутация: 278
Откуда: Украина, Харьков.
Контактная информация:

Re: Необходимо настроить ЕМС под плазморез.

Сообщение 1240 »

nkp писал(а):в последнем варианте просто пневмоцилиндр начинает опускаться после сигнала наличия дуги
НЕТ
ПЦ начинает опускаться после сигнала "включения плазмы" без каких либо дополнительных условий.
А вот, если есть, и сигнал "опускание ПЦ" и "рабочая дуга" тогда мы можем резать, (перемещаться)
Я даже где-то в середине темы предлагал, объединить эти два сигнала в один "Разрешение Движения" и использовать один вход.
nkp
Мастер
Сообщения: 8340
Зарегистрирован: 28 ноя 2011, 00:25
Репутация: 1589
Контактная информация:

Re: Необходимо настроить ЕМС под плазморез.

Сообщение nkp »

1240 писал(а):источник плазмы плазмы выдает сигнал "Рабочая дуга" ("Разрешение движения" в разных источниках по разному))
теперь все стало на свои места
то есть надо опуститься с включенной плазмой - и только потом получим сигнал с плазмы на 15 пин
1240
Мастер
Сообщения: 972
Зарегистрирован: 25 янв 2013, 17:11
Репутация: 278
Откуда: Украина, Харьков.
Контактная информация:

Re: Необходимо настроить ЕМС под плазморез.

Сообщение 1240 »

Таки да (и то, если все остальное в порядке).
nkp
Мастер
Сообщения: 8340
Зарегистрирован: 28 ноя 2011, 00:25
Репутация: 1589
Контактная информация:

Re: Необходимо настроить ЕМС под плазморез.

Сообщение nkp »

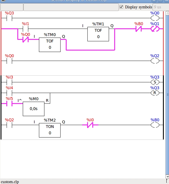
подправил:
Выделение(043).jpg (2045 просмотров) <a class='original' href='./download/file.php?id=12546&mode=view' target=_blank>Загрузить оригинал (101.11 КБ)</a>
custom.clp
(4.92 КБ) 1050 скачиваний
время ожидания опускания - 3с
время ожидания дуги - 3с
здесь по M04 G4 P5 останавливаемся на 5с (потом можно будет подкорректировать)
за это время вкл плазму
вкл опускание пц
если через 3с нет сигнала с дуги или нет сигнала с пц - стоим
остается 2с (пока для уверенного окончания процессов)
по их истечению - едем
Последний раз редактировалось nkp 04 мар 2013, 23:17, всего редактировалось 2 раза.
1240
Мастер
Сообщения: 972
Зарегистрирован: 25 янв 2013, 17:11
Репутация: 278
Откуда: Украина, Харьков.
Контактная информация:

Re: Необходимо настроить ЕМС под плазморез.

Сообщение 1240 »

nkp писал(а):и второй дилетанский вопрос - можно ли без опускания пц дождаться сигнала с основной дуги?
или она по определению невозможна без металла (лист-заготовка)?
рабочая дуга без основного металла не возможна (почти, те сильно кривой лист, сильно кривая станина (станок может начать пилить сам себя))
но это уже патология.
1240
Мастер
Сообщения: 972
Зарегистрирован: 25 янв 2013, 17:11
Репутация: 278
Откуда: Украина, Харьков.
Контактная информация:

Re: Необходимо настроить ЕМС под плазморез.

Сообщение 1240 »

Завтра пробую.
1240
Мастер
Сообщения: 972
Зарегистрирован: 25 янв 2013, 17:11
Репутация: 278
Откуда: Украина, Харьков.
Контактная информация:

Re: Необходимо настроить ЕМС под плазморез.

Сообщение 1240 »

В описании к источнику не нашел, но похоже (по экспериментам), что если в течение 3 сек рабочая дуга не появилась дежурная дуга гаснет (но инфа не 146%).
1240
Мастер
Сообщения: 972
Зарегистрирован: 25 янв 2013, 17:11
Репутация: 278
Откуда: Украина, Харьков.
Контактная информация:

Re: Необходимо настроить ЕМС под плазморез.

Сообщение 1240 »

Вы вводите обязательные паузы. Нужно не совсем так
например:
время ожидания опускания - 3с
не нужно ждать опускания (вернее не так опускание происходит за 0,2-0,5сек и если оно произошло то режем (немедленно) если не произошло то ждем до 3сек)

время ожидания дуги - 3с тоже самое
(дуга за три секунды успеет выжечь дырку и погаснуть) как правило она загорается за те же 0,2-0,5 сек те появилась дуга -режем немедленно

Под режем немедленно имеется ввиду Разрешение с обеих входов и "опускание ПЦ" и "Наличие дуги"
nkp
Мастер
Сообщения: 8340
Зарегистрирован: 28 ноя 2011, 00:25
Репутация: 1589
Контактная информация:

Re: Необходимо настроить ЕМС под плазморез.

Сообщение nkp »

А как работает схема на станке?
Вы включали ее?
1240
Мастер
Сообщения: 972
Зарегистрирован: 25 янв 2013, 17:11
Репутация: 278
Откуда: Украина, Харьков.
Контактная информация:

Re: Необходимо настроить ЕМС под плазморез.

Сообщение 1240 »

Письмо писал после запуска последней Вашей схемы
схема работает.
Все проблемы описаны в письме
Если лист чуть чуть подвинуть удержать плазму то дальше режет нормально
nkp
Мастер
Сообщения: 8340
Зарегистрирован: 28 ноя 2011, 00:25
Репутация: 1589
Контактная информация:

Re: Необходимо настроить ЕМС под плазморез.

Сообщение nkp »

а если задержки сейчас поставить очень близко к реальным??
можно для начала без изменения схемы в коде поставить G4 P3
(то есть уменьшить время на 2с)
если много - то уже в схеме уменьшать таймерами ...
Аватара пользователя
solo
Мастер
Сообщения: 1374
Зарегистрирован: 20 окт 2011, 18:39
Репутация: 272
Настоящее имя: Юрий Соловьев
Откуда: Украина Харьков
Контактная информация:

Re: Необходимо настроить ЕМС под плазморез.

Сообщение solo »

nkp подскажи пожалуста я просто учюсь писать хел и как вариант предлагаю такое решение посмотри и прокоментируй если не затруднит можно ли раелизовать функции управления плазмой в даннном случае вот так
в замен поста 301

Код: Выделить всё

loadrt and2 count=1
loadrt not count=1
loadrt or2 count=1

addf and2.0 servo-thread
addf not.0 servo-thread
addf or2.0 servo-thread

net fire_m4 motion.spindle-forward parport.0.pin-07-out # вкл пневмоцилиндра 
net fire_m4 parport.0.pin-09-out # вкл-выкл влазмы
net end1 and2.0.in0 parport.0.pin-15-in-not # сигнал наличия дуги
net end2 and2.0.in1 parport.0.pin-13-in-not  # сигнал с концевика ПЦ
net endfeed and2.0.out  not.0.in
net endnot not.0.out or2.0.in0 # начало реза
net or_m3 motion.spindle-reverse or2.0.in1 #переезд в начало реза
net feed or2.0.out motion.feed-hold  


#в замен пост 301 


Последний раз редактировалось solo 06 мар 2013, 11:08, всего редактировалось 1 раз.
Ответить

Вернуться в «LinuxCNC»