Теперь не совсем понятно...diman78 писал(а):скорость меняет хорошо но вот при перемещении встает колом выше добавил коммент
Есть ESC для РУ безколекторных моторов. (как у меня на станке)
И не работает должным образом?
У меня сигнальные провода к ESC слишком близко идут (параллельно) проводам ШД.
Из-за помех работает не стабильно и отказался от этой затеи.
Но у меня прошивка Марлин и там просто через команду "S" не получалось решить и я забросил дело.
Вот присматриваюсь теперь к GRBL для ардуино МЕГА на 5 осей. (Mega-5X)
https://www.youtube.com/watch?v=zuDK-uluB6g
И хотелось бы отказаться от ручного запуска шпинделя, но для регулировки оборотов нужен ШИМ для РУ сервы + М3 М5 - вкл. выкл.
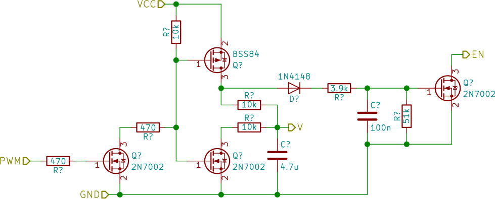
Вот и думаю, как решить вопрос. Наверное нужна какая-то переходная плата для сигнала, только для ESC ШИМ...
А городить из дополнительной ардуины переходной конверпер сигнала не целесообразно...
Было бы круто иметь вот такой но ещё с дополнительным выходом с ШИМ для ESC.
https://www.youtube.com/watch?v=hhlSpaA8an4
