Портальный 420x300 от ProfCNC

Фрезерные и гравировальные станки для обработки мягких материалов (дерево, пластики, мягкие металлы).
Аватара пользователя
sivolap36
Мастер
Сообщения: 489
Зарегистрирован: 17 дек 2016, 21:30
Репутация: 122
Настоящее имя: Сергей
Откуда: Воронеж
Контактная информация:

Re: Портальный 420x300 от ProfCNC

Сообщение sivolap36 »

Векторный режим есть?
Аватара пользователя
evgenymcp
Мастер
Сообщения: 1422
Зарегистрирован: 23 апр 2017, 05:37
Репутация: 328
Настоящее имя: Евгений
Откуда: Абакан,Хакасия
Контактная информация:

Re: Портальный 420x300 от ProfCNC

Сообщение evgenymcp »

Да, есть. На фото коробки и инструкции об этом написано.
Инструкция на сайте https://www.iek.ru/local/components/iek ... 28752b.pdf
Аватара пользователя
evgenymcp
Мастер
Сообщения: 1422
Зарегистрирован: 23 апр 2017, 05:37
Репутация: 328
Настоящее имя: Евгений
Откуда: Абакан,Хакасия
Контактная информация:

Re: Портальный 420x300 от ProfCNC

Сообщение evgenymcp »

Установил LinuxCNC 2.7 с официального сайте. Поддержка Debian Wheezy прекращена и сервера для установки программ и обновлений недоступны. Выход - переключиться на snapshot.debian.org. Правим файл /etc/apt/sources.list Комментируем или удаляем устаревшие репозитарии и прописываем новые. Содержимое моего sources.list

Код: Выделить всё

deb http://snapshot.debian.org/archive/debian/20181201T034814Z/ wheezy main contrib non-free
deb-src http://snapshot.debian.org/archive/debian/20181201T034814Z/ wheezy main contrib non-free
deb http://snapshot.debian.org/archive/debian-security/20190403T091303Z/ wheezy/updates main contrib non-free
deb-src http://snapshot.debian.org/archive/debian-security/20190403T091303Z/ wheezy/updates main contrib non-free
После этого sudo apt-get update && apt-get upgrade

Для автоматического входа в систему правим файл /etc/lightdm/lightdm.conf
sudo nano /etc/lightdm/lightdm.conf
Находим секцию [SeatDefaults] и раскоментируем две строчки
autologin-user= ВАШ ЛОГИН
autologin-user-timeout=0
Для запуска программы компенсации кривизны поверхности Autoleveler нужна Java 8
Инструкция по установке https://tecadmin.net/install-java-8-on-debian/ тут
Hugo
Мастер
Сообщения: 1369
Зарегистрирован: 15 окт 2018, 19:39
Репутация: 303
Настоящее имя: Юрий
Контактная информация:

Re: Портальный 420x300 от ProfCNC

Сообщение Hugo »

Linux это адова система, в начале кажется всё легко, а потом ньюансы начинает доставать... Windows это наше всё! Вспоминаю Linux как кошмарный сон:)))
Аватара пользователя
frezeryga
Почётный участник
Почётный участник
Сообщения: 13712
Зарегистрирован: 18 авг 2013, 16:08
Репутация: 5069
Откуда: Жуковский
Контактная информация:

Re: Портальный 420x300 от ProfCNC

Сообщение frezeryga »

Винда и станки не должны приближатся впринципе.
Аватара пользователя
evgenymcp
Мастер
Сообщения: 1422
Зарегистрирован: 23 апр 2017, 05:37
Репутация: 328
Настоящее имя: Евгений
Откуда: Абакан,Хакасия
Контактная информация:

Re: Портальный 420x300 от ProfCNC

Сообщение evgenymcp »

Hugo писал(а):Linux это адова система, в начале кажется всё легко, а потом ньюансы начинает доставать... Windows это наше всё! Вспоминаю Linux как кошмарный сон:)))
Можно не захламлять мою тему холиварами. Для этого есть отдельные темы на форуме. Никто не заставляет использовать профессиональные решения в любительских целях :-) Для меня, как и для многих других людей адовой системой является Windows. И мне проще в блокноте подправить прокоментированый конфиг за минуту, чем по веткам реестра лазить с завуалированными значениями.
Аватара пользователя
evgenymcp
Мастер
Сообщения: 1422
Зарегистрирован: 23 апр 2017, 05:37
Репутация: 328
Настоящее имя: Евгений
Откуда: Абакан,Хакасия
Контактная информация:

Re: Портальный 420x300 от ProfCNC

Сообщение evgenymcp »

Прикручиваю modbus
screen.png (2970 просмотров) <a class='original' href='./download/file.php?id=160347&mode=view' target=_blank>Загрузить оригинал (171.44 КБ)</a>
Аватара пользователя
iMaks-RS
Мастер
Сообщения: 1807
Зарегистрирован: 10 июл 2017, 09:25
Репутация: 205
Настоящее имя: Maks
Откуда: От туда.
Контактная информация:

Re: Портальный 420x300 от ProfCNC

Сообщение iMaks-RS »

Ты же вроде убунту на D525 водрузил, когда за джиттер боролся.. что заставило вернуться на дебиан?
Аватара пользователя
evgenymcp
Мастер
Сообщения: 1422
Зарегистрирован: 23 апр 2017, 05:37
Репутация: 328
Настоящее имя: Евгений
Откуда: Абакан,Хакасия
Контактная информация:

Re: Портальный 420x300 от ProfCNC

Сообщение evgenymcp »

iMaks-RS писал(а):Ты же вроде убунту на D525 водрузил, когда за джиттер боролся.. что заставило вернуться на дебиан?
Ничего не заставило. Снятый образ диска с отлаженной ubuntu 10.04+linuxcnc 2.7.14 лежит на всякий случай на большом компе. Экспериментировал с Modbus. На 10.04 Glade старой версии, но и там запустил вкладку управления шпинделем. Сейчас при микрошаге 8 скорость можно до 9000мм/мин получить. Если упрусь в микрошаг или скорость откачусь до Ubuntu.
Разницы между ubuntu и debian как таковой нет. На старой убунте ядро было 2.7. На старом железе шустрее работает.
Аватара пользователя
evgenymcp
Мастер
Сообщения: 1422
Зарегистрирован: 23 апр 2017, 05:37
Репутация: 328
Настоящее имя: Евгений
Откуда: Абакан,Хакасия
Контактная информация:

Re: Портальный 420x300 от ProfCNC

Сообщение evgenymcp »

Присмотрел вот такой шкаф 650x500x220
http://electroset19.ru/catalog/ekf_93/s ... rnm_3_ekf/
Сделал эскиз расположения компонентов внутри шкафа.
Шкаф.png
Шкаф.png (10.95 КБ) 2859 просмотров
Хотелось услышать мнение форумчан по компановке.
Аватара пользователя
evgenymcp
Мастер
Сообщения: 1422
Зарегистрирован: 23 апр 2017, 05:37
Репутация: 328
Настоящее имя: Евгений
Откуда: Абакан,Хакасия
Контактная информация:

Re: Портальный 420x300 от ProfCNC

Сообщение evgenymcp »

Раз уж никакой критики не поступило, приобрел шкаф :cheesy:
DSCF3002.JPG (2799 просмотров) <a class='original' href='./download/file.php?id=160427&mode=view' target=_blank>Загрузить оригинал (3.51 МБ)</a>
DSCF3009.JPG (2799 просмотров) <a class='original' href='./download/file.php?id=160426&mode=view' target=_blank>Загрузить оригинал (3.63 МБ)</a>
DSCF3005.JPG (2799 просмотров) <a class='original' href='./download/file.php?id=160428&mode=view' target=_blank>Загрузить оригинал (4.2 МБ)</a>
До первой стружки осталось совсем недолго - сервошаги :think:
Аватара пользователя
frezeryga
Почётный участник
Почётный участник
Сообщения: 13712
Зарегистрирован: 18 авг 2013, 16:08
Репутация: 5069
Откуда: Жуковский
Контактная информация:

Re: Портальный 420x300 от ProfCNC

Сообщение frezeryga »

Комп можно и на дверку вешать и я бы сразу ставил степмастер или хотябы место под него оставил.
Аватара пользователя
evgenymcp
Мастер
Сообщения: 1422
Зарегистрирован: 23 апр 2017, 05:37
Репутация: 328
Настоящее имя: Евгений
Откуда: Абакан,Хакасия
Контактная информация:

Re: Портальный 420x300 от ProfCNC

Сообщение evgenymcp »

frezeryga писал(а):Комп можно и на дверку вешать и я бы сразу ставил степмастер или хотябы место под него оставил.
Зачем его на дверку вешать? Вроде места хватает. Возможно на двери будет матрица с тачскрином. Степмастер при нормальных драйверах плацебо. Нормальные драйвера имеют на борту умножитель частоты STEP. Если бы у меня было лишних 7000руб. на Степмастер, я бы потратил их на покупку Mesa плыты за 11000руб. и получил бы Ethernet управление :hehehe: Тратьте деньги с умом :D
Аватара пользователя
frezeryga
Почётный участник
Почётный участник
Сообщения: 13712
Зарегистрирован: 18 авг 2013, 16:08
Репутация: 5069
Откуда: Жуковский
Контактная информация:

Re: Портальный 420x300 от ProfCNC

Сообщение frezeryga »

Монитор на таком большом гробу точно убожество.
Аватара пользователя
evgenymcp
Мастер
Сообщения: 1422
Зарегистрирован: 23 апр 2017, 05:37
Репутация: 328
Настоящее имя: Евгений
Откуда: Абакан,Хакасия
Контактная информация:

Re: Портальный 420x300 от ProfCNC

Сообщение evgenymcp »

frezeryga писал(а):Монитор на таком большом гробу точно убожество.
Ну Х.З. Я могу вертикально 19" повесить изнутри, а с боку для кнопок место оставить и будет очень даже хорошо. Но проблема в другом. Есть у меня сенсорная панель от платежного терминала 19". Она в своей раме стоит и чтобы её приделать нужно будет аккуратно резать дверцу и пластинами крепить стекло и матрицу. В общем в раздумьях. Нужна ли сенсорная панель вообще, нужна ли она в шкафу :-)
Аватара пользователя
evgenymcp
Мастер
Сообщения: 1422
Зарегистрирован: 23 апр 2017, 05:37
Репутация: 328
Настоящее имя: Евгений
Откуда: Абакан,Хакасия
Контактная информация:

Re: Портальный 420x300 от ProfCNC

Сообщение evgenymcp »

frezeryga писал(а):Монитор на таком большом гробу точно убожество.
Гроб вроде и большой, только установив ПЧ согласно документации с отступами от стенок получается "впритык" :-)
Аватара пользователя
frezeryga
Почётный участник
Почётный участник
Сообщения: 13712
Зарегистрирован: 18 авг 2013, 16:08
Репутация: 5069
Откуда: Жуковский
Контактная информация:

Re: Портальный 420x300 от ProfCNC

Сообщение frezeryga »

Потому большинство дружно на это забивают иначе шкаф больше станка.
Аватара пользователя
nickoass
Мастер
Сообщения: 248
Зарегистрирован: 15 сен 2014, 21:38
Репутация: 23
Настоящее имя: Николай
Откуда: Киров
Контактная информация:

Re: Портальный 420x300 от ProfCNC

Сообщение nickoass »

frezeryga писал(а):Потому большинство дружно на это забивают иначе шкаф больше станка.
Это верно. Тем более частотник не будет на полную мощь использоваться и количество тепла, выделяемое им не так уж и большое.
В моем ящике намного все плотнее. Стоял частотник Дельта впритык и ничего, нагрев в пределах нормы.
Аватара пользователя
evgenymcp
Мастер
Сообщения: 1422
Зарегистрирован: 23 апр 2017, 05:37
Репутация: 328
Настоящее имя: Евгений
Откуда: Абакан,Хакасия
Контактная информация:

Re: Портальный 420x300 от ProfCNC

Сообщение evgenymcp »

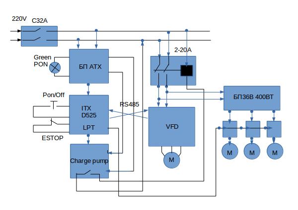
Набросал структурную схему. Хотелось бы услышать критики. В частности реализации E-STOP и взаимодействия с частотником на предмет нештатных ситуаций. На данный момент частотник сообщат системе ошибки по Modbus и в случае таймаута связи отключае шпиндель.
Алгоритм работы следующий - при автозагрузке ПК и автозапуске LinuxCNC активируется компонент charge pump который генерирует меандр на определенной ноге LPT порта. Специальная схема отслеживает появление сигнала и включает контактор, который в свою очередь подает питание на частотник и БП драйверов. В случае зависания ПК или закрытия программы, контактор размыкается. Так же на драйверах будет задействован сигнал ENABLE. В случае аварийного останова питания на двигателя снимается.
структурная.jpg (2655 просмотров) <a class='original' href='./download/file.php?id=160476&mode=view' target=_blank>Загрузить оригинал (24 КБ)</a>
Аватара пользователя
frezeryga
Почётный участник
Почётный участник
Сообщения: 13712
Зарегистрирован: 18 авг 2013, 16:08
Репутация: 5069
Откуда: Жуковский
Контактная информация:

Re: Портальный 420x300 от ProfCNC

Сообщение frezeryga »

Почему по естопу просто контактор не рубить?
Ответить

Вернуться в «Фрезерные станки по дереву и пластикам, гравировальные станки, роутеры»