Настольный прутковый токарный автомат

Токарные станки с ЧПУ.
Аватара пользователя
mikehv
Мастер
Сообщения: 2115
Зарегистрирован: 14 авг 2013, 10:10
Репутация: 1175
Откуда: Иваново
Контактная информация:

Настольный прутковый токарный автомат

Сообщение mikehv »

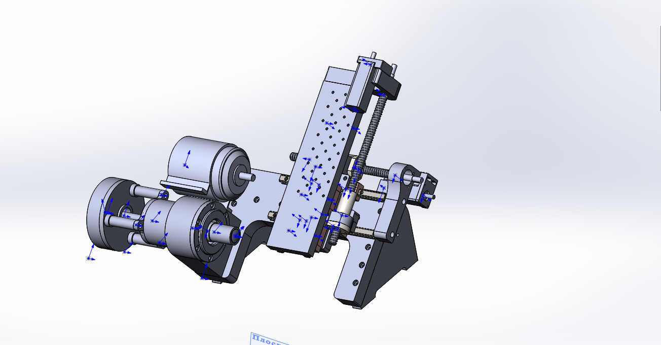
Появилась задача точить из латунного прутка макс диаметр 6мм всякую мелочевку. Точить надо в автоматическом режиме. Пока в ручную планируется только смена прутка. В дальнейшем будет барфидер.
Сначала хотел за основу взять станину от ТВ16, но потом сопоставив все переделки, решил что проще изготовить с нуля.
В итоге родился такой проект. Все плиты сделаны из стали Ст45. Все стыки отшлифовал на плоскошлифе. Да и плоскости для красоты тоже :) Упоры для рельс и кареток не делал, т.к. считаю, что в данном станке этого достаточно.
Станина и опоры винтов сделана из плиты толщиной 30 мм. всё остальное толщиной 20 мм.
Шпиндель купил готовый на Директлоте под цанги W20. Наружный корпус выточил сам. Спереди стоит дуплекс из радиально-упорных подшипников размером 68х40х15мм сзади два радиальных того же размера. Шпиндель еще не собирал, по нему позднее.
На станке планируется линейный магазин. Ход поперечки 200 мм чего надеюсь будет достаточно.
Компоновка станины с выносом шпиндельной бабки позволила спланировать жесткую защиту на ось Z. На Х тоже согну защиту из листа нержи. Для лучшего удаления стружки станину сделал наклонной.
Рельсы NSK с преднатягом 15 типоразмера.
Неделю назад начал фрезеровать и собирать. На данный момент имеем следующее
Сорри за бардак в мастерской) фоткаю в разгаре работы и не успеваю прибраться :)
Вложения
Безымянный.png (10476 просмотров) <a class='original' href='./download/file.php?id=152933&mode=view' target=_blank>Загрузить оригинал (227.01 КБ)</a>
Безымянный5.png (10476 просмотров) <a class='original' href='./download/file.php?id=152934&mode=view' target=_blank>Загрузить оригинал (482.56 КБ)</a>
Безымянный3.png (10476 просмотров) <a class='original' href='./download/file.php?id=152935&mode=view' target=_blank>Загрузить оригинал (329.97 КБ)</a>
Безымянный2.png (10476 просмотров) <a class='original' href='./download/file.php?id=152937&mode=view' target=_blank>Загрузить оригинал (273.67 КБ)</a>
IMG_20181211_222632.jpg (10476 просмотров) <a class='original' href='./download/file.php?id=152938&mode=view' target=_blank>Загрузить оригинал (3.21 МБ)</a>
IMG_20181212_170830.jpg (10476 просмотров) <a class='original' href='./download/file.php?id=152939&mode=view' target=_blank>Загрузить оригинал (4.17 МБ)</a>
IMG_20181214_143906.jpg (10476 просмотров) <a class='original' href='./download/file.php?id=152940&mode=view' target=_blank>Загрузить оригинал (3.31 МБ)</a>
IMG_20181214_155538.jpg (10476 просмотров) <a class='original' href='./download/file.php?id=152941&mode=view' target=_blank>Загрузить оригинал (3.02 МБ)</a>
IMG_20181214_191152.jpg (10476 просмотров) <a class='original' href='./download/file.php?id=152942&mode=view' target=_blank>Загрузить оригинал (1.84 МБ)</a>
IMG_20181218_141138.jpg (10476 просмотров) <a class='original' href='./download/file.php?id=152943&mode=view' target=_blank>Загрузить оригинал (3.09 МБ)</a>
IMG_20181218_183210.jpg (10476 просмотров) <a class='original' href='./download/file.php?id=152944&mode=view' target=_blank>Загрузить оригинал (3.09 МБ)</a>
Последний раз редактировалось mikehv 19 дек 2018, 12:59, всего редактировалось 1 раз.
Аватара пользователя
Nonstopich
Мастер
Сообщения: 1016
Зарегистрирован: 02 авг 2015, 19:46
Репутация: 284
Настоящее имя: Александр Абдулаев
Откуда: Москва, ФО Крым - Феодосия
Контактная информация:

Re: Настольный прутковый токарный автомат

Сообщение Nonstopich »

Зная, что ваш фрезер выстроен на полимергранитном основании, возникает закономерный вопрос:
почему в этом проекте рама не заливается из полимергранита?)

А то судя по кол-ву плит стоимость основания... выглядит намного дороже, чем изготовления того же самого и полимера.
Кайф!
Чехлы для телефонов с вышивкой: https://www.instagram.com/lumberry.brand/
Аватара пользователя
mikehv
Мастер
Сообщения: 2115
Зарегистрирован: 14 авг 2013, 10:10
Репутация: 1175
Откуда: Иваново
Контактная информация:

Re: Настольный прутковый токарный автомат

Сообщение mikehv »

Nonstopich писал(а):А то судя по кол-ву плит стоимость основания... выглядит намного дороже, чем изготовления того же самого и полимера.
Железо на 4 т.р. куплено. Работа своя вся. В таком размере проще и быстрее из стали. Оборудование позволяет делать это не напрягаясь.
Аватара пользователя
Nonstopich
Мастер
Сообщения: 1016
Зарегистрирован: 02 авг 2015, 19:46
Репутация: 284
Настоящее имя: Александр Абдулаев
Откуда: Москва, ФО Крым - Феодосия
Контактная информация:

Re: Настольный прутковый токарный автомат

Сообщение Nonstopich »

Попутно второй вопрос: защита планируется какая-то?
Чехлы для телефонов с вышивкой: https://www.instagram.com/lumberry.brand/
Аватара пользователя
mikehv
Мастер
Сообщения: 2115
Зарегистрирован: 14 авг 2013, 10:10
Репутация: 1175
Откуда: Иваново
Контактная информация:

Re: Настольный прутковый токарный автомат

Сообщение mikehv »

Защита конечно будет. Полностью все закрою щитками из нержавейки.
Аватара пользователя
Hanter
Мастер
Сообщения: 5414
Зарегистрирован: 27 янв 2012, 14:52
Репутация: 4338
Настоящее имя: Алексей
Откуда: Питер
Контактная информация:

Re: Настольный прутковый токарный автомат

Сообщение Hanter »

привод шпинделя со стороны цанги ?? хорошо прикрывать нада будет. а так прикольно. интересный. удачи!!
Опыт - это когда на смену вопросам: "Что? Где? Когда? Как? Почему?" Приходит единственный вопрос: "Нахрена?"
==========================================
фрезерная и токарная обработка на станках с чпу.
Резка, гибка, сварка и порошковая окраса.
Аватара пользователя
mikehv
Мастер
Сообщения: 2115
Зарегистрирован: 14 авг 2013, 10:10
Репутация: 1175
Откуда: Иваново
Контактная информация:

Re: Настольный прутковый токарный автомат

Сообщение mikehv »

Hanter писал(а):привод шпинделя со стороны цанги ?? хорошо прикрывать нада будет.
Да. Мне это жутко не нравится, но обусловлено конструкцией шпинделя. Сзади только резьба. Хотя можно попробовать сделать шкив-гайку, но это совсем какой то изврат. В общем пока думаю. На крайняк сделаю кожух хороший под ремень.
Аватара пользователя
Hanter
Мастер
Сообщения: 5414
Зарегистрирован: 27 янв 2012, 14:52
Репутация: 4338
Настоящее имя: Алексей
Откуда: Питер
Контактная информация:

Re: Настольный прутковый токарный автомат

Сообщение Hanter »

да не. не вижу проблем в таком решении. то что это обусловлено конструкцией шпинделя - понял. не думаю что была бы возможность поставить привод сзади - не воспользовались бы ей. :) Шкив-гайка - тоже решение такое... с двумя концами. я бы не делал. или как то дополнительно нада фиксировать его. иначе вы сами себе свинью подложите обрезав возможность крутить шпиндель в обратную сторону. а без этого здорово сокращается возможность по компоновке набора инструмента. хрен че поставишь на обратное вращение... Может что-нибудь вот такого плана туда впердолить ? https://www.ebay.com/itm/NEW-GMN-Non-Co ... rk:16:pf:0 .... https://www.ebay.com/itm/GMN-L42X55X10- ... :rk:1:pf:0 - это бесконтактные лабиринтные уплотнения. бывают на разные диаметры.стоят недорого. получится полностью изолированный привод.
Опыт - это когда на смену вопросам: "Что? Где? Когда? Как? Почему?" Приходит единственный вопрос: "Нахрена?"
==========================================
фрезерная и токарная обработка на станках с чпу.
Резка, гибка, сварка и порошковая окраса.
Аватара пользователя
mikehv
Мастер
Сообщения: 2115
Зарегистрирован: 14 авг 2013, 10:10
Репутация: 1175
Откуда: Иваново
Контактная информация:

Re: Настольный прутковый токарный автомат

Сообщение mikehv »

Hanter писал(а):Может что-нибудь вот такого плана туда впердолить ? https://www.ebay.com/itm/NEW-GMN-Non-Co ... rk:16:pf:0 .... https://www.ebay.com/itm/GMN-L42X55X10- ... :rk:1:pf:0 - это бесконтактные лабиринтные уплотнения. бывают на разные диаметры.стоят недорого. получится полностью изолированный привод.
Прикольный вариант :good:
Про лабиринт думал. Можно и самому выточить.
Надо еще как то энкодер меток на 100 приспособить. Надо резьбу будет резать.
ps ко мне на "ты" :)
Аватара пользователя
Hanter
Мастер
Сообщения: 5414
Зарегистрирован: 27 янв 2012, 14:52
Репутация: 4338
Настоящее имя: Алексей
Откуда: Питер
Контактная информация:

Re: Настольный прутковый токарный автомат

Сообщение Hanter »

mikehv писал(а):ps ко мне на "ты"
взаимно!
mikehv писал(а):Прикольный вариант. Про лабиринт думал. Можно и самому выточить.
да их помониторить - они бывает вообще по 5-7 баксов бывают. причем сделаны реально очень качественно. и масло и сож держат.
mikehv писал(а):Надо еще как то энкодер меток на 100 приспособить. Надо резьбу будет резать.
а габарит мотора какой ? у меня серва простенькая с дохлыми холлами валяется. примено на киловатт и 6 тыщ оборотов вроде. могу подарить. энкодер там на тыщу вроде.
Опыт - это когда на смену вопросам: "Что? Где? Когда? Как? Почему?" Приходит единственный вопрос: "Нахрена?"
==========================================
фрезерная и токарная обработка на станках с чпу.
Резка, гибка, сварка и порошковая окраса.
Аватара пользователя
mikehv
Мастер
Сообщения: 2115
Зарегистрирован: 14 авг 2013, 10:10
Репутация: 1175
Откуда: Иваново
Контактная информация:

Re: Настольный прутковый токарный автомат

Сообщение mikehv »

Hanter писал(а):а габарит мотора какой ? у меня серва простенькая с дохлыми холлами валяется. примено на киловатт и 6 тыщ оборотов вроде. могу подарить. энкодер там на тыщу вроде.
Да хотел асинхронник 0,37 х 3000 оборотов поставить. Тысяч до 5 крутится легко. И частотник есть под это дело. Или есть еще сервопривод от швейной машинки на 0,5 кВт 6500 оборотов максимально. У него плюс это остановка за 2 оборота с максимума до нуля, что по идее сэкономит немало времени в будущем. Пока тоже думаю.
Hanter писал(а):могу подарить
Не откажусь)
Аватара пользователя
Dimka
Мастер
Сообщения: 1400
Зарегистрирован: 14 июл 2016, 23:40
Репутация: 347
Настоящее имя: Дима
Откуда: Санкт-Петербург
Контактная информация:

Re: Настольный прутковый токарный автомат

Сообщение Dimka »

mikehv писал(а): сервопривод от швейной машинки на 0,5 кВт 6500 оборотов
А его можно к ЧПУ прикрутить, чтоб оборотами управлять?
Аватара пользователя
mikehv
Мастер
Сообщения: 2115
Зарегистрирован: 14 авг 2013, 10:10
Репутация: 1175
Откуда: Иваново
Контактная информация:

Re: Настольный прутковый токарный автомат

Сообщение mikehv »

Dimka_almighty писал(а):
mikehv писал(а): сервопривод от швейной машинки на 0,5 кВт 6500 оборотов
А его можно к ЧПУ прикрутить, чтоб оборотами управлять?
там в оригинале управление 0...+5В . Вот с реверсом не разбирался. Через менюшку реверсируется, а внешним сигналом не знаю как. Как небольшой плюс есть режим позоционирования при остановке. Для этого достаточно индуктивного датчика и метки для него.
Аватара пользователя
Hanter
Мастер
Сообщения: 5414
Зарегистрирован: 27 янв 2012, 14:52
Репутация: 4338
Настоящее имя: Алексей
Откуда: Питер
Контактная информация:

Re: Настольный прутковый токарный автомат

Сообщение Hanter »

mikehv писал(а):Да хотел асинхронник 0,37 х 3000 оборотов поставить. Тысяч до 5 крутится легко. И частотник есть под это дело. Или есть еще сервопривод от швейной машинки на 0,5 кВт 6500 оборотов максимально. У него плюс это остановка за 2 оборота с максимума до нуля, что по идее сэкономит немало времени в будущем. Пока тоже думаю.
асинхронник как мне думается - маловато будет. у меня на мелком - том что из 1д601 серва 400ка стоит и иногда ну прям хочется побольше. ну вот прям ну реально хочется хотя бы раза в 1.5... хотя с другой стороны - была бы серва помощнее - подозреваю что хотелось бы станину пожирнее.... :) По приводам от швейки - сам за ними слежу, но не пробовал. ничего не могу сказать. но народ вполне к ним доброжелательно относится. А насчет остановки за 2 оборота - не запаривайся. во первых с цангой можно не останавливать привод, а во вторых при таких режимах торможения работать всеравно не будешь - он греется при таких режимах как сковородка. мой тоже тормозит и разгоняется быстро. но вот даже по звуку - некомфортно станку в таких режимах. по этому я всю эту динамику задушил, счас разгон и торможение где то за 0.5сек. стало заметно мягче работать, пропали ударные нагрузки. стало похоже на взрослый станок - мягкие и плавные ускорения, торможения и переходы по оборотам. а то был блин резкий как понос... дынц.. дынц.. бррр... ну нафиг.. :) Лучше на ходах отыграться - холостые хода больше времени сжирают.
mikehv писал(а):Не откажусь)
давай реквизиты в личку. постараюсь на днях отправить. СДЭК устроит ?
Dimka_almighty писал(а):А его можно к ЧПУ прикрутить, чтоб оборотами управлять?
Дим погляди на чипе темы - там народ их прикручивал. вполне даже получается. при своей цене очень неплохой вариант.
mikehv писал(а):Как небольшой плюс есть режим позоционирования при остановке. Для этого достаточно индуктивного датчика и метки для него.
А оно актуально при работе с цангой ? с патроном так очень. ибо реально достает когда патрон встает гнездом вниз... поляки гады - не могли три гнезда сделать.... боль... :)
Опыт - это когда на смену вопросам: "Что? Где? Когда? Как? Почему?" Приходит единственный вопрос: "Нахрена?"
==========================================
фрезерная и токарная обработка на станках с чпу.
Резка, гибка, сварка и порошковая окраса.
Аватара пользователя
mikehv
Мастер
Сообщения: 2115
Зарегистрирован: 14 авг 2013, 10:10
Репутация: 1175
Откуда: Иваново
Контактная информация:

Re: Настольный прутковый токарный автомат

Сообщение mikehv »

Hanter писал(а): По приводам от швейки - сам за ними слежу, но не пробовал. ничего не могу сказать. но народ вполне к ним доброжелательно относится
У меня есть опыт с ними. Из минусов недостаточная плавность работы на очень низких оборотах, но в работе такие обороты не нужны. И с реверсом надо смотреть что можно сделать
Позиционирование конечно для цанги не актуально. это понимаю
Hanter писал(а):асинхронник как мне думается - маловато будет. у меня на мелком - том что из 1д601 серва 400ка стоит и иногда ну прям хочется побольше. ну вот прям ну реально хочется хотя бы раза в 1.5... хотя с другой стороны - была бы серва помощнее - подозреваю что хотелось бы станину пожирнее....
Вот и я весь в думках. Хотя максимальный диаметр 6 мм и кроме латуни сыпучки он ничего не увидит, но все равно есть сомнения.
Hanter писал(а):А насчет остановки за 2 оборота - не запаривайся. во первых с цангой можно не останавливать привод, а во вторых при таких режимах торможения работать всеравно не будешь - он греется при таких режимах как сковородка. мой тоже тормозит и разгоняется быстро. но вот даже по звуку - некомфортно станку в таких режимах. по этому я всю эту динамику задушил, счас разгон и торможение где то за 0.5сек. стало заметно мягче работать, пропали ударные нагрузки. стало похоже на взрослый станок - мягкие и плавные ускорения, торможения и переходы по оборотам. а то был блин резкий как понос... дынц.. дынц.. бррр... ну нафиг.. Лучше на ходах отыграться - холостые хода больше времени сжирают.
Вот без остановки не знаю как вытягивать пруток? Я планировал тянулькой подпружиненной или с пневмоцилиндром мелким брать и тянуть осью Z. А без остановки хз как это делать.
По осям сервы будут 100 Ватт с ремнями 1/2. Думаю динамики за глаза будет.
Аватара пользователя
Hanter
Мастер
Сообщения: 5414
Зарегистрирован: 27 янв 2012, 14:52
Репутация: 4338
Настоящее имя: Алексей
Откуда: Питер
Контактная информация:

Re: Настольный прутковый токарный автомат

Сообщение Hanter »

mikehv писал(а):У меня есть опыт с ними. Из минусов недостаточная плавность работы на очень низких оборотах, но в работе такие обороты не нужны. И с реверсом надо смотреть что можно сделать
ну тогда че я тебе рассказываю :) раз пробовал - сам все знаешь.
mikehv писал(а):Вот и я весь в думках. Хотя максимальный диаметр 6 мм и кроме латуни сыпучки он ничего не увидит, но все равно есть сомнения.
смотри - из реального - сверлил 5кой твердосплавной сандвиковской пилотные отверстия в инструментальных блоках - серве было реально тяжело. блоки В95. сверло в шпинделе. Но сильно подозреваю что там вопрос был именно в сверле. потому как оно под жаропрочку и при сверлении им на ручном станке - тоже нагрузка на детальку реально значительно выше чем обычным хорошим кобальтовым быстрорезом. Могу выложить видяшку - там по звуку слышно что ну реально не весело приводу. Хотя понимаю что скорее всего причина в сверле и его углах и ситуация разруливается подбором нормального инструмента. но тем не менее - такое имело место быть.
mikehv писал(а):Вот без остановки не знаю как вытягивать пруток? Я планировал тянулькой подпружиненной или с пневмоцилиндром мелким брать и тянуть осью Z. А без остановки хз как это делать.
не-не-не!.. нафиг эти цанги и тянулки. если ты работаешь с прутком, да еще и с длинным - хотя бы с метр-полтора (что опять же с моей колокольни оптимально и удобно, ибо 3-4 метра хлыст - и в машину не всегда засунуть, и крутиться с ним неудобно и места для станка требует дофига. а по метру порубал - огонь... хоть в багажник, хоть в салон. хранить - в угол поставил.. и станок не весь коридор занимает)... то придется делать какой то направляющий аппарат. банально трубу в которой прут будет крутиться. иначе его размотает вместе со станком :) ну а раз делать направляющий аппарат - делай сразу на него и механизм подачи. Это как минимум освободит тебе 1 инструментальную позицию. и очень здорово снизит время на смену детали. вот реально здорово снизит. плюс избавит от всякого гемороя с воздухом и прочими прелестями хваталок.

Смотри - опишу как и что происходит. при работе с барпулером (тянулка типа подпружиненого захвата, цанга и тд и тп)....
1. отрезали деталь. остановили шпиндель (ибо с работающим не прокатит)
2. ушли в точку смены.
3. сменили инструмент на цангу (хваталку, фирменый барпулер - похрену. принцип один).
4. подошли на холостых к огрызку (причем НЕ в плотную к шпинделю. должен остаться кусок за который можно ухватиться)...
5. на рабочей подаче наехали на огрызок.
6. открыли патрон. подождали 0.5сек для отработки патрона
7. вытянули пруток на рабочей подаче.
8. зажали патрон. подождали 0.5 сек для отработки патрона.
9. так же на рабочей аккуратно съехали с материала..
10. ушли в точку смены и сменили инструмент...
короче на эту процедуру уходит секунд 10-15...

теперь че происходит при работе с барфидером. (податчик материала). у меня он гидравлический, по этому пруток всегда нагружен..
1. отрезали детальку. остановили патрон
2. отвели резец по Z так чобы при движении по Х он не цеплял материал. я отвожу на 0.25...
3. сдвинули резец вперед, чтобы пластина ушла за материал.
4. открыли патрон. материал при этом выдвинется и упрется в державку резца.. державка работает как упор..
5. сдвигаем инструмент на рабочей подаче по Z ну нужную величину. материал выдвигается за ним. резец работает как упор ограничивая его выдвижение..
6. зажали патрон...
7. отвели резец и ушли в точку смены.

По факту ты одним инструментом обеспечиваешь и работу над деталью и смену заготовки.. причем не обязательно отрезным. это просто мне так удобнее. тут важнее что ты не занимаешь инструментальную позицию и минус смена инструмента. вот это реально бывает ну очень актуально. Плюс могут вылезти всякие неприятные подлянки в виде отклонения материала-заготовки по диаметру.. у меня так с цангой было - не проверил всю партию, а два прута оказались просаженые на пару десяток и цанга при вытягивании не надежно держала их, сдвигаясь вплоть до сваливания.. пока заметил - нафигачил штук 20 бракованых деталей... плюс бывает что какая то забоина или наклейка, или скотч от упаковки за край шпинделя зацепится - тоже цанга может соскочить... плюс саму цангу нада делать под каждый диаметр материала... а если это пневмопривод для хватания - блок подготовки воздуха, воздушная система, система управления ей.. А нафига ??? толкающая система делается на коленке - труба с пазом. на выходе у шпинделя пластиковая направляющая втулка, чтобы прут не болтался и сзади пластиковая подвижная втулка с внутренним конусом. через паз в нее болт и вдоль трубы к станку тросик. у станка ролик и грузик на тросике.. погляди на токарные автоматы советские - там именно так и делано было. и работало десятилетиями... никакой автоматики и надежно как табуретка... на них же кстати смена заготовки без остановки шпинделя происходила.
Опыт - это когда на смену вопросам: "Что? Где? Когда? Как? Почему?" Приходит единственный вопрос: "Нахрена?"
==========================================
фрезерная и токарная обработка на станках с чпу.
Резка, гибка, сварка и порошковая окраса.
Аватара пользователя
mikehv
Мастер
Сообщения: 2115
Зарегистрирован: 14 авг 2013, 10:10
Репутация: 1175
Откуда: Иваново
Контактная информация:

Re: Настольный прутковый токарный автомат

Сообщение mikehv »

Hanter писал(а): толкающая система делается на коленке - труба с пазом. на выходе у шпинделя пластиковая направляющая втулка, чтобы прут не болтался и сзади пластиковая подвижная втулка с внутренним конусом. через паз в нее болт и вдоль трубы к станку тросик. у станка ролик и грузик на тросике.. погляди на токарные автоматы советские - там именно так и делано было. и работало десятилетиями... никакой автоматики и надежно как табуретка... на них же кстати смена заготовки без остановки шпинделя происходила.
Вот этого не знал. Супер идея. Спасибо.
Алексей, подскажи как считаешь каким усилием цангу жать? Килограмм 80-100 хватит наверное?
Последний раз редактировалось mikehv 20 дек 2018, 12:22, всего редактировалось 1 раз.
Аватара пользователя
mikehv
Мастер
Сообщения: 2115
Зарегистрирован: 14 авг 2013, 10:10
Репутация: 1175
Откуда: Иваново
Контактная информация:

Re: Настольный прутковый токарный автомат

Сообщение mikehv »

Пока между дел еще пара деталей готова. Посадка правда под подшипники не расточена, но это фигня. По стали осталось фрезернуть два фланца для гаек ШВП. Остальное по дюрали пойдет.
Вложения
IMG_20181220_121019.jpg (10259 просмотров) <a class='original' href='./download/file.php?id=153021&mode=view' target=_blank>Загрузить оригинал (3.08 МБ)</a>
Аватара пользователя
Hanter
Мастер
Сообщения: 5414
Зарегистрирован: 27 янв 2012, 14:52
Репутация: 4338
Настоящее имя: Алексей
Откуда: Питер
Контактная информация:

Re: Настольный прутковый токарный автомат

Сообщение Hanter »

mikehv писал(а):Алексей, подскажи как считаешь каким усилием цангу жать? Килограмм 80-100 хватит наверное?
Думаю хватит. вообще так трудно сказать - цанги разные же бывают. если стандартная типа С5 - для 8-10 мм должно хватать. я честно говоря как то не задумывался об усилии на цанге. у меня на СТХ-е два регулятора - давление гидросистемы - до 60кгс и непосредственно делитель на зажим патрона. но я делитель практически не трогаю - там по мануалу нада смотреть какое значение чему соответствует. кручу регулировку гидравлики. Но то гидравлика - там усилия зажима в тоннах. а так единственное чем могу как то реально помочь - обмерять пневмоцилиндр на 1700-ом. там мехпатрон 90мм.. и он с цангами штатно работал. будет от чего оттолкнуться по крайней мере. Но вот чисто по ощущениям - должно хватать. на таких размерах нет больших усилий. должно держать.
mikehv писал(а):Вот этого не знал. Супер идея. Спасибо.
там момент один нада учесть - подающая втулка должна быть во первых достаточно длинной, чтобы ее не перекашивало.. в идеале 4-5 диаметров. а во вторых - я бы сделал ее из двух частей - саму втулку собственно, в нее подшипник и в него коротенькую втулку с обратным конусом. чтоб пруток даже поджатый свободно вращался и не грыз втулку. могу если интересно отфоткать как у меня барфидер сделан. там все то же самое, только давит гидравлика.
Опыт - это когда на смену вопросам: "Что? Где? Когда? Как? Почему?" Приходит единственный вопрос: "Нахрена?"
==========================================
фрезерная и токарная обработка на станках с чпу.
Резка, гибка, сварка и порошковая окраса.
Аватара пользователя
mikehv
Мастер
Сообщения: 2115
Зарегистрирован: 14 авг 2013, 10:10
Репутация: 1175
Откуда: Иваново
Контактная информация:

Re: Настольный прутковый токарный автомат

Сообщение mikehv »

Hanter писал(а):могу если интересно отфоткать как у меня барфидер сделан. там все то же самое, только давит гидравлика.
Очень интересно. Барфидер нужен будет в дальнейшем обязательно. Сейчас задача побыстрее запустить и начать точить детали. А потом автоматизация максимальная.
Ответить

Вернуться в «Токарные станки»