charge-pump ищу схему

Контроллеры, драйверы, датчики, управляющие устройства.
Аватара пользователя
Сергей Саныч
Мастер
Сообщения: 9116
Зарегистрирован: 30 май 2012, 14:20
Репутация: 2858
Откуда: Тюмень
Контактная информация:

Re: charge-pump ищу схему

Сообщение Сергей Саныч »

MX_Master писал(а):Потратить 1.7$ на готовый модуль это ж ни в какие ворота
Этот "готовый модуль" еще надо как то подключить, согласовать уровни, запитать, запрограммировать.
Когда добавляется функция в готовое устройство на МК, это одно (и то могут всякие подводные камни вылезти). А когда МК ставится в расчете на "два шага вперед", "шоб було", часто на следующем же шаге оказывается, что ресурсов не хватает, либо ноги не туда разведены, и нужную периферию МК подключить не получается.
В конечном результате часто оказывается, что простенькая схема на рассыпухе выполняет свою единственную функцию проще, лучше и надежней.
Тем более, когда это касается функций обеспечения безопасности - а обсуждаемые устройства к таковым тоже некоторым образом относятся.
Чудес не бывает. Бывают фокусы.
Аватара пользователя
MX_Master
Мастер
Сообщения: 7490
Зарегистрирован: 27 июн 2015, 19:45
Репутация: 3113
Настоящее имя: Михаил
Откуда: Алматы
Контактная информация:

Re: charge-pump ищу схему

Сообщение MX_Master »

Я уже озвучил два рабочих способа, и доказывать, что нужно делать именно так - пустая трата времени. Потому что мне абсолютно всё равно, что и как устроено в электроящиках других людей.

У меня, например, тоже есть простенькая доп. плата развязки, спаянная на макетке и установленная рядом с материнкой. Но я как-то не спешу её здесь показывать, называя более надежным и безопасным способом.

Тут еще один момент есть, большинству людей проще спаять схемку из рассыпухи, потому что с МК и прочей сложной логикой они знакомы хуже. Т.е. работа с МК отнимет у них кучу времени на изучение вместо быстрого рабочего результата, это я понимаю.

Ну а если говорить о безопасности, кто нибудь ставит в ящиках датчики дыма, температуры и т.п.? Заводит ли сигналы об ошибке со всех устройств в ЧПУ и схему e-stop? Тут бывает даже заземления у кого-то в ящике нет..
Аватара пользователя
evgenymcp
Мастер
Сообщения: 1422
Зарегистрирован: 23 апр 2017, 05:37
Репутация: 328
Настоящее имя: Евгений
Откуда: Абакан,Хакасия
Контактная информация:

Re: charge-pump ищу схему

Сообщение evgenymcp »

MX_Master писал(а):Я уже озвучил два рабочих способа, и доказывать, что нужно делать именно так - пустая трата времени. Потому что мне абсолютно всё равно, что и как устроено в электроящиках других людей.

У меня, например, тоже есть простенькая доп. плата развязки, спаянная на макетке и установленная рядом с материнкой. Но я как-то не спешу её здесь показывать, называя более надежным и безопасным способом.

Тут еще один момент есть, большинству людей проще спаять схемку из рассыпухи, потому что с МК и прочей сложной логикой они знакомы хуже. Т.е. работа с МК отнимет у них кучу времени на изучение вместо быстрого рабочего результата, это я понимаю.

Ну а если говорить о безопасности, кто нибудь ставит в ящиках датчики дыма, температуры и т.п.? Заводит ли сигналы об ошибке со всех устройств в ЧПУ и схему e-stop? Тут бывает даже заземления у кого-то в ящике нет..
Датчик дыма и температуры не лишними будут, если буду делать короб-кабинет - поставлю. У меня два раза при 3д деревянная заготовка загоралась на предыдущем станке из за глюка драйвера по Z. Кто на ночь оставляет станок работать в гараже без кучи датчиков заведенных на e-stop может много роликов посмотреть на ютубе, как аспирация загорается или заготовки :geek: А завести такие датчики ничего не стоит.
SVP
Мастер
Сообщения: 6140
Зарегистрирован: 19 дек 2012, 15:49
Репутация: 884
Откуда: Москва
Контактная информация:

Re: charge-pump ищу схему

Сообщение SVP »

Прям даже интересно, вот сработал датчик дыма и температуры иииии ?
Порошком засыпите весь гараж ? Углекислотой зальете ? Чем-то еще ?
Или звонить хозяину будете, чтобы он ночью туда бежал к моменту когда всё уже сгорит ?
Аватара пользователя
MX_Master
Мастер
Сообщения: 7490
Зарегистрирован: 27 июн 2015, 19:45
Репутация: 3113
Настоящее имя: Михаил
Откуда: Алматы
Контактная информация:

Re: charge-pump ищу схему

Сообщение MX_Master »

SVP писал(а):Прям даже интересно, вот сработал датчик дыма и температуры иииии ?
ЧПУ поставит программу на паузу, выключит силовую, отправит СМСку хозяину с текстом "Шеф, всё пропало!!" и рубанёт всё, что осталось вместе с собой. Если шеф занят или спит, и не переживает за оборудование на 10000-20000$, то это его личное дело.
Аватара пользователя
Serg
Мастер
Сообщения: 21923
Зарегистрирован: 17 апр 2012, 14:58
Репутация: 5183
Заслуга: c781c134843e0c1a3de9
Настоящее имя: Сергей
Откуда: Москва
Контактная информация:

Re: charge-pump ищу схему

Сообщение Serg »

SVP писал(а):Или звонить хозяину будете, чтобы он ночью туда бежал к моменту когда всё уже сгорит ?
Ну это зависит от расстояния до гаража... У меня примерно километр, поэтому установлены ОСП1.
На даче просто развешаны извещатели, чтоб услышать находясь рядом на улице.
А на работе системы пожаротушения не только сами тушить всё начнут, но ещё и пожарных самостоятельно вызовут.
Я не Христос, рыбу не раздаю, но могу научить, как сделать удочку...
SVP
Мастер
Сообщения: 6140
Зарегистрирован: 19 дек 2012, 15:49
Репутация: 884
Откуда: Москва
Контактная информация:

Re: charge-pump ищу схему

Сообщение SVP »

Интересно, при ложном срабатывании ОСП1, сколько времени потом порошок отовсюду выгребать...
Аватара пользователя
MX_Master
Мастер
Сообщения: 7490
Зарегистрирован: 27 июн 2015, 19:45
Репутация: 3113
Настоящее имя: Михаил
Откуда: Алматы
Контактная информация:

Re: charge-pump ищу схему

Сообщение MX_Master »

SVP писал(а):Интересно, при ложном срабатывании ОСП1, сколько времени потом порошок отовсюду выгребать...
Чуть быстрее, чем восстанавливать цех после пожара, уходя бюджетом в минус..
coldplay
Новичок
Сообщения: 9
Зарегистрирован: 23 дек 2015, 12:57
Репутация: 0
Настоящее имя: Виктор
Контактная информация:

Re: charge-pump ищу схему

Сообщение coldplay »

charge_pump.png (3349 просмотров) <a class='original' href='./download/file.php?id=128909&mode=view' target=_blank>Загрузить оригинал (95.32 КБ)</a>
У меня такая схема. Где взял - не помню. Работает
SVP
Мастер
Сообщения: 6140
Зарегистрирован: 19 дек 2012, 15:49
Репутация: 884
Откуда: Москва
Контактная информация:

Re: charge-pump ищу схему

Сообщение SVP »

MX_Master писал(а):Чуть быстрее, чем восстанавливать цех после пожара, уходя бюджетом в минус..
Тогда смысла не имеет вовсе.
При ложном срабатывании вы в коллосальном минусе, при реальном в небольшом плюсе.

У меня есть несколько именно ОСП-1. Не рискнул повесить.
Однако, зачем для них датчики не очень понятно, они слава богу целиком автоматические.
Если уж вешать к оборудованию, то на основе каких-то газов... (вариантов масса, зачастую довольно дорогих)
Аватара пользователя
Serg
Мастер
Сообщения: 21923
Зарегистрирован: 17 апр 2012, 14:58
Репутация: 5183
Заслуга: c781c134843e0c1a3de9
Настоящее имя: Сергей
Откуда: Москва
Контактная информация:

Re: charge-pump ищу схему

Сообщение Serg »

SVP писал(а):при ложном срабатывании ОСП1
А это как?
MX_Master писал(а):сколько времени потом порошок отовсюду выгребать...
Пылесосом всё высасывается. Сосед примерно за час с перекурами всё у себя из-под капота высосал, после того, как я ему там горящий бензин порошковым огнетушителем (которые в метро в вагонах висят) задул. По сей день благодарит... :)
Я не Христос, рыбу не раздаю, но могу научить, как сделать удочку...
Аватара пользователя
evgenymcp
Мастер
Сообщения: 1422
Зарегистрирован: 23 апр 2017, 05:37
Репутация: 328
Настоящее имя: Евгений
Откуда: Абакан,Хакасия
Контактная информация:

Re: charge-pump ищу схему

Сообщение evgenymcp »

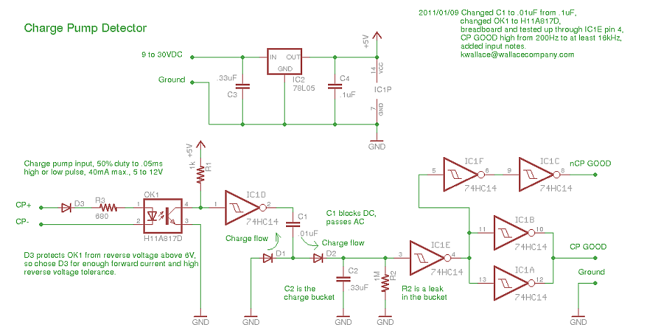
Собрал на макетке схему на 74HC14.Работает.
IMG_20180113_191530.jpg (3290 просмотров) <a class='original' href='./download/file.php?id=129197&mode=view' target=_blank>Загрузить оригинал (879.88 КБ)</a>
Через реле запитал силовую часть станка (шпиндель и блок питания драйверов). Настроил автологин и автозапуск linuxcnc на весь экран. При запуске lcnc включается силовая часть. При нажатии F2 (включение станка) на драйвера подается сигнал enable. При закрытии lcnc соответственно силовая часть отключается. Очень доволен, что наконец-то избавился от необходимости выключения шпинделя и неприятного подрыгивания ШД.
Аватара пользователя
evgenymcp
Мастер
Сообщения: 1422
Зарегистрирован: 23 апр 2017, 05:37
Репутация: 328
Настоящее имя: Евгений
Откуда: Абакан,Хакасия
Контактная информация:

Re: charge-pump ищу схему

Сообщение evgenymcp »

Для настройки charge-pump в linuxcnc необходимо в StepconfWizard выбрать для нужного пина "Пульс" и заменить в hal файле станка

Код: Выделить всё

net estop-out charge-pump.enable iocontrol.0.user-enable-out
на

Код: Выделить всё

net estop-out iocontrol.0.user-enable-out
Ответить

Вернуться в «Электроника»