CNC 2418: функциональный апгрейд
-
peratron
- Мастер
- Сообщения: 605
- Зарегистрирован: 05 фев 2017, 07:43
- Репутация: 36
- Настоящее имя: Eugene
- Контактная информация:
CNC 2418: функциональный апгрейд
ПРЕАМБУЛА:
CNC 2418, китаец по происхождению.
Мозги: WOODPECKER GRBL 0.9J
Приобретён с шпинделем 775, к нему отдельно докуплен лазер 2.5W
В общем, али-классика.
НАЗНАЧЕНИЕ: трудовой подвиг в радиолаборатории - РСВ, дизайн корпусов.
АМБУЛА
Собственно, первый этап освоения закончен: с штатным механическим шпинделем (775) работает - в целом удовлетворён трудовыми достижениями.
Настала пора осваивать лазерные технологии.
И вот хочу с уважаемой тусовкой поделиться своими соображениями и наработками на сей счёт - может кому-то они окажутся полезными, а кто-то выдаст на гора дельные советы.
Итак, шайтан-машинка (ШМ - в дальнейшем) приобретена для наиболее эффективной работы, а не для игры.
В связи с этим весьма напрягла замена рабочего органа - вытаскивать движок, совать вместо него лазер? Фи... Это неправильно!
Потому повесил лазер на каретку на перманентной основе.
Кроме того, планирую дополнить каретку высокоскоростным шпинделем - скорей всего на основе некрупного авиамодельного движка (обороты - до 37 тыщ).
Этот мелкий пока не приехал - потому решение о применении его не твёрдое: надо опробовать.
Альтернатива - повесить для сверлёжки РСВ старый добрый ДПР, которым я сверлю платки уже сорок лет.
ИТОГО: на каретке у нас теперь три разных рабочих органа - и надо для них создавать подсистему управления.
Собственно, тема в основном и посвящена этому довеску.
На данный момент проработано три варианта кросс-плат - планирую их все предложить тусовке: возможно, для кого-то мои требования избыточны (не нужен скоростной шпиндель, скажем - потому только 775 + лазер), а кто-то имеет свои виды на РСВ-шпиндель.
Проект делается в ПРОТЕУСЕ - документацию дам в картинках для прямого печатания ЛУТ, а так же и в протеус-исходниках.
ХИНТ: на данный момент проект в стадии окончания разработки третьего варианта платы - потому отчасти теоретический, так как практического испытания ещё не прошёл.
Результаты буду давать по мере появления соответствующей информации.
Расчитываю на конструктивную критику и развитие идей.
Продолжение - в следующих постах...
CNC 2418, китаец по происхождению.
Мозги: WOODPECKER GRBL 0.9J
Приобретён с шпинделем 775, к нему отдельно докуплен лазер 2.5W
В общем, али-классика.
НАЗНАЧЕНИЕ: трудовой подвиг в радиолаборатории - РСВ, дизайн корпусов.
АМБУЛА
Собственно, первый этап освоения закончен: с штатным механическим шпинделем (775) работает - в целом удовлетворён трудовыми достижениями.
Настала пора осваивать лазерные технологии.
И вот хочу с уважаемой тусовкой поделиться своими соображениями и наработками на сей счёт - может кому-то они окажутся полезными, а кто-то выдаст на гора дельные советы.
Итак, шайтан-машинка (ШМ - в дальнейшем) приобретена для наиболее эффективной работы, а не для игры.
В связи с этим весьма напрягла замена рабочего органа - вытаскивать движок, совать вместо него лазер? Фи... Это неправильно!
Потому повесил лазер на каретку на перманентной основе.
Кроме того, планирую дополнить каретку высокоскоростным шпинделем - скорей всего на основе некрупного авиамодельного движка (обороты - до 37 тыщ).
Этот мелкий пока не приехал - потому решение о применении его не твёрдое: надо опробовать.
Альтернатива - повесить для сверлёжки РСВ старый добрый ДПР, которым я сверлю платки уже сорок лет.
ИТОГО: на каретке у нас теперь три разных рабочих органа - и надо для них создавать подсистему управления.
Собственно, тема в основном и посвящена этому довеску.
На данный момент проработано три варианта кросс-плат - планирую их все предложить тусовке: возможно, для кого-то мои требования избыточны (не нужен скоростной шпиндель, скажем - потому только 775 + лазер), а кто-то имеет свои виды на РСВ-шпиндель.
Проект делается в ПРОТЕУСЕ - документацию дам в картинках для прямого печатания ЛУТ, а так же и в протеус-исходниках.
ХИНТ: на данный момент проект в стадии окончания разработки третьего варианта платы - потому отчасти теоретический, так как практического испытания ещё не прошёл.
Результаты буду давать по мере появления соответствующей информации.
Расчитываю на конструктивную критику и развитие идей.
Продолжение - в следующих постах...
Последний раз редактировалось peratron 04 авг 2017, 21:00, всего редактировалось 1 раз.
-
peratron
- Мастер
- Сообщения: 605
- Зарегистрирован: 05 фев 2017, 07:43
- Репутация: 36
- Настоящее имя: Eugene
- Контактная информация:
Re: CNC 2418: функциональный апгрейд
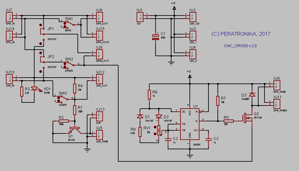
PCB v1.01
Это первый вариант, который родился в процессе проработки концепции.
Основные фичи:
- управление ШПИНДЕЛЕМ (775), ЛАЗЕРОМ, СВЕРЛИЛКОЙ;
- кросс-коммутация питания;
- два порта +12 для светодиодной подсветки;
- формирование ШИМ для управления лазером;
Про эту фичу подробней.
На мозгах ШМ (WOODPECKER CNC GRBL 0.9J) есть порт для подключения лазера - на картинках в пакете сопровождающей документации рисуется лазер, втыкаемый в этот порт.
На поверку же вышла сложность - купленный отдельно 2.5-ваттный синий лазер пришёл в комплекте с контроллером.
Контроллер требует два порта - питание +12 вольт и ШИМ-управление яркостью.
Собственно говоря, именно это обстоятельство и инициировало разработку - напрямую купленный лазер в указанный разработчиком станка порт цеплять нельзя!
На лазерном порту "дятла" присутствует ШИМ - который заодно управляет и включением лазера.
Поскольку в контроллере по питанию имеется блокирующаяся ёмкость - то есть риск убить ключ в дятле. Да и в любом случае нормальное функционирование лазера от этого порта невозможно - то есть, в качестве лазерного гравёра без дополнительного шаманства ШМ не запустить.
Потому потребовалось помимо коммутации, иметь на плате конвертер ШИМ, позволяющий сформировать правильный протокол управления через ШИМ-вход лазерного контроллера.
Итак - схема: На транзисторе Q1 собран инвертор фазы ШИМ, требуемый для согласования алгоритмов.
Порты ШПИНДЕЛЬ и ЛАЗЕР дятла управляются одним и тем же логическим сигналом - потому ШИМ можно взять с любого из них.
Мой лазер вешается на 12 Вольт по питанию и управляется инвертированным ШИМом.
Надеюсь, с этим понятно. Если что - задавайте вопросы...
Следующая фича, реализованная в этом варианте - это возможность довески второго "сверлильного" шпинделя с выбором питания +12 или + 24 Вольта. Для этого служат джамперы.
То есть, если ваши сверлёжные движки вписываются в этот вольтаж - то эта версия будет практически полнофункциональной и вам подойдёт.
Мне же пришлось копать дальше - поскольку оба потенциальных сверлёжных движка в это питание не вписывались: "летучий китаец" хочет не более 7.5 Вольт при весьма приличном токе, а мой любимый ДПР (как и запасной ДПМ) будучи формально 27-вольтовыми, для сверлёжки плат хотят +48 В, правда при небольшом токе.
Потому я разработал ещё два варианта плат - с степ-даун DC-конвертером (только для летучего китайца) и более универсальный двухтактный конвертер, в котором подгон к движку осуществляется количеством витков в импульсном трансформаторе.
Потому можно запускать движок от 1 Вольта и до 220 - если кому приспичит вешать такой шпиндель.
При этом, имеется вход ШИМ-управления - регулирующий обороты прицепленного движка.
Обе версии я опишу дальше.
В аттаче - для ознакомления картинка печатной платы с расположением деталей.
Вид - со стороны деталей!
ХИНТ: если кому нужна топология для ЛУТ - сделаю её по запросу.
Аналогично - по запросу выложу ПРОТЕУС-проект...
Это первый вариант, который родился в процессе проработки концепции.
Основные фичи:
- управление ШПИНДЕЛЕМ (775), ЛАЗЕРОМ, СВЕРЛИЛКОЙ;
- кросс-коммутация питания;
- два порта +12 для светодиодной подсветки;
- формирование ШИМ для управления лазером;
Про эту фичу подробней.
На мозгах ШМ (WOODPECKER CNC GRBL 0.9J) есть порт для подключения лазера - на картинках в пакете сопровождающей документации рисуется лазер, втыкаемый в этот порт.
На поверку же вышла сложность - купленный отдельно 2.5-ваттный синий лазер пришёл в комплекте с контроллером.
Контроллер требует два порта - питание +12 вольт и ШИМ-управление яркостью.
Собственно говоря, именно это обстоятельство и инициировало разработку - напрямую купленный лазер в указанный разработчиком станка порт цеплять нельзя!
На лазерном порту "дятла" присутствует ШИМ - который заодно управляет и включением лазера.
Поскольку в контроллере по питанию имеется блокирующаяся ёмкость - то есть риск убить ключ в дятле. Да и в любом случае нормальное функционирование лазера от этого порта невозможно - то есть, в качестве лазерного гравёра без дополнительного шаманства ШМ не запустить.
Потому потребовалось помимо коммутации, иметь на плате конвертер ШИМ, позволяющий сформировать правильный протокол управления через ШИМ-вход лазерного контроллера.
Итак - схема: На транзисторе Q1 собран инвертор фазы ШИМ, требуемый для согласования алгоритмов.
Порты ШПИНДЕЛЬ и ЛАЗЕР дятла управляются одним и тем же логическим сигналом - потому ШИМ можно взять с любого из них.
Мой лазер вешается на 12 Вольт по питанию и управляется инвертированным ШИМом.
Надеюсь, с этим понятно. Если что - задавайте вопросы...
Следующая фича, реализованная в этом варианте - это возможность довески второго "сверлильного" шпинделя с выбором питания +12 или + 24 Вольта. Для этого служат джамперы.
То есть, если ваши сверлёжные движки вписываются в этот вольтаж - то эта версия будет практически полнофункциональной и вам подойдёт.
Мне же пришлось копать дальше - поскольку оба потенциальных сверлёжных движка в это питание не вписывались: "летучий китаец" хочет не более 7.5 Вольт при весьма приличном токе, а мой любимый ДПР (как и запасной ДПМ) будучи формально 27-вольтовыми, для сверлёжки плат хотят +48 В, правда при небольшом токе.
Потому я разработал ещё два варианта плат - с степ-даун DC-конвертером (только для летучего китайца) и более универсальный двухтактный конвертер, в котором подгон к движку осуществляется количеством витков в импульсном трансформаторе.
Потому можно запускать движок от 1 Вольта и до 220 - если кому приспичит вешать такой шпиндель.
При этом, имеется вход ШИМ-управления - регулирующий обороты прицепленного движка.
Обе версии я опишу дальше.
В аттаче - для ознакомления картинка печатной платы с расположением деталей.
Вид - со стороны деталей!
ХИНТ: если кому нужна топология для ЛУТ - сделаю её по запросу.
Аналогично - по запросу выложу ПРОТЕУС-проект...
-
Gnaty
- Новичок
- Сообщения: 6
- Зарегистрирован: 30 мар 2016, 07:32
- Репутация: 0
- Настоящее имя: Alex
- Контактная информация:
Re: CNC 2418: функциональный апгрейд
Последний раз редактировалось Gnaty 26 июл 2017, 20:17, всего редактировалось 1 раз.
-
Gnaty
- Новичок
- Сообщения: 6
- Зарегистрирован: 30 мар 2016, 07:32
- Репутация: 0
- Настоящее имя: Alex
- Контактная информация:
Re: CNC 2418: функциональный апгрейд
В "дятле", как раз на лазере ШИМ чисто теоретический, посмотри осц. Цеплять 2,5вт головку можно, там регулируемые 4В на СД
.
.
-
peratron
- Мастер
- Сообщения: 605
- Зарегистрирован: 05 фев 2017, 07:43
- Репутация: 36
- Настоящее имя: Eugene
- Контактная информация:
Re: CNC 2418: функциональный апгрейд
Если можно - то подробней, плз про этот аспект.Gnaty писал(а):В "дятле", как раз на лазере ШИМ чисто теоретический, посмотри осц. Цеплять 2,5вт головку можно, там регулируемые 4В на СД
.
Я глянул на ноги лазерного порта - и увидел на одной ноге +12, а на другой - ШИМ, синхронный с ШИМом на на шпинделе.
Только на шпинделе не +12, а +24.
Я не стал снимать плату с ШМ для препарирования - удовлетворился выводом (логичным для меня), что управление осуществляется ключом, коммутирующим нагрузку на землю.
Кроме того, поискал описалово на лазари, коими комплектуется ШМ при штатном заказе - подробностей нет, но на фотках нарисованы три - на 500 мВт, на 2.5 Вт, и на 5 Вт. Так вот, первые два имеют один хвост, коим и подтыкаются на указанный порт, а вот 5 Вт имеет отдельный контроллер, из которого идут к дятлу два хвоста - как я понял, на +12, и на лазерный порт (то есть, как у меня).
У меня вызвало некоторое удивление отсутствие контроллера в первых двух вариантах - но пораскинув извилинами, я решил, что при небольшой мощности можно обойтись простым резистором, засунутым вместе с лазером в радиатор.
Снимать контроллер и совать свой лазер прямо на порт элементарно не рискнул - не тот случай.
ХИНТ: искал схему дятла - но ничего не нашёл.
Если у кого имеется - плз, поделитесь!
В общем, любая дополнительная информация по теме - приветствуется...
ЗЫ: логика управления ТТЛ в моём лазаре - пямой ШИМ: 0 - выкл, 1 - вкл. При этом, вход подтянут к 1 и при отсутствии внешнего ключа он открыт. Классика.
ШИМ на портах шпинделя и лазера - обратный: ключ на землю - вкл!
-
Gnaty
- Новичок
- Сообщения: 6
- Зарегистрирован: 30 мар 2016, 07:32
- Репутация: 0
- Настоящее имя: Alex
- Контактная информация:
Re: CNC 2418: функциональный апгрейд
ШИМ на выходе "дятла" есть, но он силовой и там стоит конденсатор, т. е. мы видим постоянное напряжение с шим пульсациями. Оно должно идти прямо на СД. Это как раз для 0,5 и 2,5 ВТ. Никаких резисторов там не надо. Все регулируется платой.
-
Gnaty
- Новичок
- Сообщения: 6
- Зарегистрирован: 30 мар 2016, 07:32
- Репутация: 0
- Настоящее имя: Alex
- Контактная информация:
Re: CNC 2418: функциональный апгрейд
Для подключения контроллера 5,5 Вт, по видимому надо снять сигнал управления лазером до силового элемента и подать на контроллер. Сам пока не пробовал.
-
peratron
- Мастер
- Сообщения: 605
- Зарегистрирован: 05 фев 2017, 07:43
- Репутация: 36
- Настоящее имя: Eugene
- Контактная информация:
Re: CNC 2418: функциональный апгрейд
Ничё не понял (с) бр.Пилот.Gnaty писал(а):ШИМ на выходе "дятла" есть, но он силовой и там стоит конденсатор, т. е. мы видим постоянное напряжение с шим пульсациями.
ШИМ там конечно силовой - поскольку управляет многоваттным шпинделем.
Какой конденсатор?!
Схема там - ОК, ака "открытый коллектор". Ну, или "открытый сток" - что ничего не меняет: ключ подключает нагрузку к земле.
На ногах разъёма - питание и выход ключа.
На выходе для шпинделя - питание +24В.
На выходе для лазера - питание +12В.
Если смотреть осциллографом с подключённой к порту нагрузкой - то на ноге питания (маркированной +) будет постоянный уровень (+24 или +12).
На ноге ключа (маркиророванной -) будет ШИМ - причём инверсный: при включении на этом выводе 0. При выключении через нагрузку уровень подтягивается к питанию.
ХИНТ: попытка смотреть ШИМ без нагрузки некорректна! В отключенном состоянии отсутствует подтяжка к питанию и потому потенциал неопределённый - на него могут действовать помехи через паразитные ёмкости.
Потому надо обязательно использовать подтяжку - резистор хотя б 1 кОм. Можно меньше - но не забывать при этом о его мощности.
Угу... И подавать на кристалл 12 Вольт?!Gnaty писал(а):Оно должно идти прямо на СД. Это как раз для 0,5 и 2,5 ВТ. Никаких резисторов там не надо.
Ну-ну...
Плата никак не ограничивает ток через лазерный диод!!!Gnaty писал(а):Никаких резисторов там не надо. Все регулируется платой.
Ограничение тока должно производиться вне платы - то есть, либо в лазере, либо в дополнительном контроллере.
Откуда снять?Gnaty писал(а):Для подключения контроллера 5,5 Вт, по видимому надо снять сигнал управления лазером до силового элемента и подать на контроллер.
В мануалах про это нет ни слова.
Значит, скорей всего родной контроллер использует те разъёмы, что есть на плате - то есть, "лазер" и "+12".
При этом, контроллер должен быть расчитан на инверсное управление - а стандартный контроллер (в том числе и купленный мной отдельно от 2418) управляется прямым ТТЛ: вкл=1, выкл=0.
Это я конкретно проверил - у меня лазер именно такой.
Ну, вот закончил разводку третьего варианта (с универсальным трансформаторным преобразователем на любое напряжение) - сечас буду дырявить заготовку.Gnaty писал(а): Сам пока не пробовал.
Соберу - тогда и узнаем...
-
peratron
- Мастер
- Сообщения: 605
- Зарегистрирован: 05 фев 2017, 07:43
- Репутация: 36
- Настоящее имя: Eugene
- Контактная информация:
Re: CNC 2418: функциональный апгрейд
Пошёл прозвонил свой лазарь на универсальном пробнике - показал два диода: в прямом направлении (сам лазерный диод) = 3.18 Вольт, в обратном направлении - защитный диод = 838 мВ.
ХИНТ: в процессе тестирования лазарь помигал лучиком
ХИНТ: в процессе тестирования лазарь помигал лучиком
-
peratron
- Мастер
- Сообщения: 605
- Зарегистрирован: 05 фев 2017, 07:43
- Репутация: 36
- Настоящее имя: Eugene
- Контактная информация:
Re: CNC 2418: функциональный апгрейд
Глянул в магазине у продавана, который продал мне машинку - отдельно контроллер лазера:
https://ae01.alicdn.com/kf/HTB1mtc7NVXX ... 4f2b763ca2
Таки у него инверсная логика!
Собственно, я это уже вычислил.
А у меня купленый на стороне лазарь имеет контроллер с прямой логикой - потому правильно всё разрисовал.
ЗЫ: плату протравил - сейчас буду распаивать.
Новости - по мере их появления...
https://ae01.alicdn.com/kf/HTB1mtc7NVXX ... 4f2b763ca2
Таки у него инверсная логика!
Собственно, я это уже вычислил.
А у меня купленый на стороне лазарь имеет контроллер с прямой логикой - потому правильно всё разрисовал.
ЗЫ: плату протравил - сейчас буду распаивать.
Новости - по мере их появления...
-
peratron
- Мастер
- Сообщения: 605
- Зарегистрирован: 05 фев 2017, 07:43
- Репутация: 36
- Настоящее имя: Eugene
- Контактная информация:
Re: CNC 2418: функциональный апгрейд
Продолжение темы.
Версия кросс-платы с ШИМ-регулятором сверлильного шпинделя на 555-таймере.
ХИНТ: выходной ключ управляется по затвору от 555, а по истоку - от основного ключа на плате "дятла".
Это позволяет реализовать двойной шим: при помощи генератора на 555 устанавливаются максимальные обороты (100%) от напряжения 12 или 24 вольт, а модуляция по истоку сохраняет управление оборотами шпинделя от программного кода.
Из достоинств этого варианта - нет необходимости мотать дополнительные дроссели.
Из недостатков - этот вариант обеспечивает только степ-даун. То есть, понижение напряжения (можно запитать высокооборотистый авиамодельный движок с большим током с предельным напряжением 8 Вольт от имеющегося на плате 2418 конвертера 12 В.
Поскольку у меня просматривался вариант использования для сверлёжки РСВ любимых моих ДПМ, то я этот вариант делать не стал и разработал следующую версия (v3.01), в которой конвертирование напряжения осуществляется трансформатором и потому можно намотать обмотку на любое напряжение - как требующееся для моих ДПМ 48 Вольт, так и любое другое - например, 8 Вольт. Или даже 220 Вольт - для использования в качестве шпинделя какого-нибудь проксона и иже с ним (сохранив при этом, управление шпинделем от кода).
Эту версию размещаю для тех, у кого есть определённость с напряжением питания, а лишний транс мотать влом...
Версия кросс-платы с ШИМ-регулятором сверлильного шпинделя на 555-таймере.
ХИНТ: выходной ключ управляется по затвору от 555, а по истоку - от основного ключа на плате "дятла".
Это позволяет реализовать двойной шим: при помощи генератора на 555 устанавливаются максимальные обороты (100%) от напряжения 12 или 24 вольт, а модуляция по истоку сохраняет управление оборотами шпинделя от программного кода.
Из достоинств этого варианта - нет необходимости мотать дополнительные дроссели.
Из недостатков - этот вариант обеспечивает только степ-даун. То есть, понижение напряжения (можно запитать высокооборотистый авиамодельный движок с большим током с предельным напряжением 8 Вольт от имеющегося на плате 2418 конвертера 12 В.
Поскольку у меня просматривался вариант использования для сверлёжки РСВ любимых моих ДПМ, то я этот вариант делать не стал и разработал следующую версия (v3.01), в которой конвертирование напряжения осуществляется трансформатором и потому можно намотать обмотку на любое напряжение - как требующееся для моих ДПМ 48 Вольт, так и любое другое - например, 8 Вольт. Или даже 220 Вольт - для использования в качестве шпинделя какого-нибудь проксона и иже с ним (сохранив при этом, управление шпинделем от кода).
Эту версию размещаю для тех, у кого есть определённость с напряжением питания, а лишний транс мотать влом...
- sima8520
- Почётный участник

- Сообщения: 4509
- Зарегистрирован: 24 ноя 2016, 23:35
- Репутация: 1617
- Настоящее имя: Илья
- Откуда: Беларусь, Гомель
- Контактная информация:
Re: CNC 2418: функциональный апгрейд
Я вот такой регулятор собирал, работает исправно.
У меня шпиндель 500Вт, 110В питание
У меня шпиндель 500Вт, 110В питание
-
peratron
- Мастер
- Сообщения: 605
- Зарегистрирован: 05 фев 2017, 07:43
- Репутация: 36
- Настоящее имя: Eugene
- Контактная информация:
Re: CNC 2418: функциональный апгрейд
Для проекта апгрейда именно 2418 - имхо избыточно.sima8520 писал(а):Я вот такой регулятор собирал, работает исправно.
У меня шпиндель 500Вт, 110В питание
Потому саму вашу схемку не критикую - наверно, для для других дел годно.
У меня же, напомню, помимо просто регулировки шпинделя базисная идея состоит в навеске на каретку нескольких исполнительных органов - помимо штатного 775, ещё лазер и скоростной мини-шпиндель для печатных плат.
Потому основной апгрейд - это управление этим комбайном, а конвертеры оказываются вспомогательными, адаптируя разнообразные потребности к штатному БП из комплекта 2418.
-
peratron
- Мастер
- Сообщения: 605
- Зарегистрирован: 05 фев 2017, 07:43
- Репутация: 36
- Настоящее имя: Eugene
- Контактная информация:
Re: CNC 2418: функциональный апгрейд
Кросс-плата v3.01
Схема: РСВ: Главное отличие - универсальный конвертер, собранный на двухтактном трансформаторном генераторе, в котором трансформатор позволяет подобрать нужное напряжение для любого шпинделя.
Задающий собран на м/с КР1211ЕУ1. Рабочая частота - 166 кГц.
Футпринт задан для сердечника EPKOS RM10 - но можно использовать кольцевой сердечник.
В данном случае я взял К22х16х10 2000НМ
Витки - первичка: 24х2, вторичка: 8х2.
Провод - ПЭВТЛК 0.3, из которого набирается нужное сечение в зависимости от потребного тока.
На первиче - это 3 жилы, на вторичке - 4.
Пересчитывать витки просто - с некоторым запасом для данного сердечника можно брать 1 вит/В, потому для входного напряжения 24 В получается 24 витка в плечо, а для выходного 8 В - 8 витков в плечо.
Транзисторы взяты самые дешёвые - IRFZ24N: https://www.chipdip.ru/product/irfz24n
ХИНТ: для выпрямления использован синхронный детектор на тех полевиках - по сравнению с диодным, такой выпрямитель обеспечивает значительно меньшее падение напряжения на детекторе, да и получается подешевле, чем диодный (учитывая требуемое быстродействие и рабочие токи).
ХИНТ: при пересчёте на другие входные/выходные напряжения следует подобрать транзисторы по соответствующим предельным параметрам.
ХИНТ: ультра-движок приехал - с этим конвертером просто зверь-машина получилась.
ХИНТ: в качестве задающего генератора в принципе можно было б использовать IRF2153 - но КР1211 выбрана в связи с тем, что у неё имеется штатный вход блокировки и в данном применении он использован для ШИМ-модуляции от контроллера шпинделя - что позволяет управлять оборотами любого шпинделя.
ЗЫ: в данный момент плата собрана, преобразователь отлажен и изделие поступило на опробование в составе шайтан-машинки.
По результатам - отпишусь...
Схема: РСВ: Главное отличие - универсальный конвертер, собранный на двухтактном трансформаторном генераторе, в котором трансформатор позволяет подобрать нужное напряжение для любого шпинделя.
Задающий собран на м/с КР1211ЕУ1. Рабочая частота - 166 кГц.
Футпринт задан для сердечника EPKOS RM10 - но можно использовать кольцевой сердечник.
В данном случае я взял К22х16х10 2000НМ
Витки - первичка: 24х2, вторичка: 8х2.
Провод - ПЭВТЛК 0.3, из которого набирается нужное сечение в зависимости от потребного тока.
На первиче - это 3 жилы, на вторичке - 4.
Пересчитывать витки просто - с некоторым запасом для данного сердечника можно брать 1 вит/В, потому для входного напряжения 24 В получается 24 витка в плечо, а для выходного 8 В - 8 витков в плечо.
Транзисторы взяты самые дешёвые - IRFZ24N: https://www.chipdip.ru/product/irfz24n
ХИНТ: для выпрямления использован синхронный детектор на тех полевиках - по сравнению с диодным, такой выпрямитель обеспечивает значительно меньшее падение напряжения на детекторе, да и получается подешевле, чем диодный (учитывая требуемое быстродействие и рабочие токи).
ХИНТ: при пересчёте на другие входные/выходные напряжения следует подобрать транзисторы по соответствующим предельным параметрам.
ХИНТ: ультра-движок приехал - с этим конвертером просто зверь-машина получилась.
ХИНТ: в качестве задающего генератора в принципе можно было б использовать IRF2153 - но КР1211 выбрана в связи с тем, что у неё имеется штатный вход блокировки и в данном применении он использован для ШИМ-модуляции от контроллера шпинделя - что позволяет управлять оборотами любого шпинделя.
ЗЫ: в данный момент плата собрана, преобразователь отлажен и изделие поступило на опробование в составе шайтан-машинки.
По результатам - отпишусь...
-
wowscheg
- Новичок
- Сообщения: 9
- Зарегистрирован: 16 авг 2017, 02:20
- Репутация: 2
- Настоящее имя: Владимир
- Контактная информация:
Re: CNC 2418: функциональный апгрейд
Поделитесь пожалуйста, какой моторчик купили?ХИНТ: ультра-движок приехал - с этим конвертером просто зверь-машина получилась.
Спасибо.
-
peratron
- Мастер
- Сообщения: 605
- Зарегистрирован: 05 фев 2017, 07:43
- Репутация: 36
- Настоящее имя: Eugene
- Контактная информация:
Re: CNC 2418: функциональный апгрейд
Вот такой:wowscheg писал(а): Поделитесь пожалуйста, какой моторчик купили?
http://www.ebay.com/itm/DC-3-7V-4-2V-6V ... 2749.l2649
-
Primus
- Новичок
- Сообщения: 3
- Зарегистрирован: 19 дек 2017, 21:30
- Репутация: 0
- Настоящее имя: Андрей
- Контактная информация:
Re: CNC 2418: функциональный апгрейд
Здравствуйте! я недавно собрал 3018 на Woodpeaker-е, механика норм, а вот лазер работать никак не хотел. У меня на 5,5 Вт со своим контроллером. В конце концов я подключил его от доп. вывода 12 В и на +TTL снял с затвора транзистора laser out. Работает, но управление, не совсем правильное, т.е. нет максимума при вырезании. Пришёл к тому же выводу, что без доработки не обойтись. Хочу сделать что то наподобие CNC-Cross ver.1.01, но упростить оставить ШИМ и добавить доп. разъем для ДПМ и вентилятора, чтоб дым сдувал. Хотел уточнить, в вашей версии XJ10 подключается к Laser/Spindle, XJ14 - к Spindle, а куда XJ7? И ещё хотел уточнить назначение вывода XJ13 (Zoff). Да, и заземление у Вас в схеме нарисовано, откуда лучше взять? Вот, ещё чуть не забыл, я Woodpeaker-а перепрошил на grbl v.1.1f.... Прошу, отнестись к моим вопросам снисходительно поскольку только начинаю осваивать...
-
peratron
- Мастер
- Сообщения: 605
- Зарегистрирован: 05 фев 2017, 07:43
- Репутация: 36
- Настоящее имя: Eugene
- Контактная информация:
Re: CNC 2418: функциональный апгрейд
Это взаимно дублирующие коннекторы - отличаются расстоянием между ногами.Primus писал(а):XJ14 - к Spindle, а куда XJ7?
У меня в момент отрисовки этой версии в наличии ещё не было более мощных гнёзд (с более толстымы ногами и большим шагом) - потому я продублировал их обычными, с шагом 2.54 мм.
Это дополнитильный концевик - устанавливается на оси Z и служит для принудительного механического отключения лазера при парковке каретки в верхнее положение (зону безопасности при перемещении инструмента в программах для изготовления печатных плат).Primus писал(а):И ещё хотел уточнить назначение вывода XJ13 (Zoff)
Такая доработка позволяет использовать лазер для прорезки контуров ПП из обычного софта, рассчитанного на механическую обработку - инструмент автоматически выставляется в зону безопасности при перемещении к следующему контуру, а вот выключение шпинделя в этих программах не предусмотрено.
А поскольку лазер управляется от той же ноги на контроллере, что и шпиндель - то он не отключается и прорезает плёнку, где не надо.
При наличии же концевика, он будет отключаться по каналу ШИМ принудительно - как только шпиндель запаркован вверх для переноса в новую точку.
Надо только в программе установить парковку в зоне действия концевика.
ХИНТ: обратите внимание, что это работет за счёт принудительного шунтирования ОК-ключа ШИМ - и возможно только при прямой логике ШИМ!
Для контроллеров с обратной логикой не годится - надо переделать логику управления.
Ну, собственно говоря, его "брать" не надо - оно прицеплено к минусовому выводу линии 12 В. На схеме все коммуникации есть - просто к этому пину прицеплен полигон, введенный для уменьшения помех.Primus писал(а): Да, и заземление у Вас в схеме нарисовано, откуда лучше взять?
ХИНТ: обратите внимание - разводка выполнена методом, который я называю "полутораслойным"!
Используется двухсторонний текстолит - и вся сторона деталей (ТОР) используется в качестве земляного полигона.
Это помимо полигонов на стороне пайки.
Все отверстия, кроме земляных, со стороны ТОР раззенкованы (во избежание КЗ) и сторона ТОР укрыта цветным скотчем. Получается и красиво, и электробезопасно.
Пятаки вокруг земляных ног не зенкуются, плёнка расчищается и земляные отверстия пропаиваются с обеих сторон.
Получается и хороший экран от помех, и малое сопротивление земляных контуров.
Вот этого я не стал делать - поскольку прочитал о проблемах с управлением лазером!Primus писал(а):Вот, ещё чуть не забыл, я Woodpeaker-а перепрошил на grbl v.1.1f....
Там изменён алгоритм - и я не стал рисковать, не разобравшись досконально...
Да я ж тоже - разбираюсь по живому: решаю проблемы по мере их поступления...Primus писал(а): Прошу, отнестись к моим вопросам снисходительно поскольку только начинаю осваивать...
-
peratron
- Мастер
- Сообщения: 605
- Зарегистрирован: 05 фев 2017, 07:43
- Репутация: 36
- Настоящее имя: Eugene
- Контактная информация:
Re: CNC 2418: функциональный апгрейд
У меня там для освещения есть некоторый избыток коннекторов - его можно использовать для вентилятора.Primus писал(а):и добавить доп. разъем для ДПМ и вентилятора, чтоб дым сдувал.
ХИНТ: но я с вентилятором не стал колбаситься - у лазера есть уже вентилятор на радиаторе. Только он сосёт поток сквозь радиатор, а я его перевернул механически - что б он радиатор не сосал, а продувал и дальше сдувал дым...
-
Primus
- Новичок
- Сообщения: 3
- Зарегистрирован: 19 дек 2017, 21:30
- Репутация: 0
- Настоящее имя: Андрей
- Контактная информация:
Re: CNC 2418: функциональный апгрейд
Большое спасибо за разъяснения, учту все при доработке....