Лазерный резак на 40Вт по тонкой фанере 1000х800мм за 700$?

Лазерные, плазменные станки, газо- и водорезки, плоттеры.
Аватара пользователя
Terminator
Мастер
Сообщения: 283
Зарегистрирован: 21 авг 2015, 22:14
Репутация: 107
Настоящее имя: Александр
Контактная информация:

Re: Лазерный резак на 40Вт по тонкой фанере 1000х800мм за 70

Сообщение Terminator »

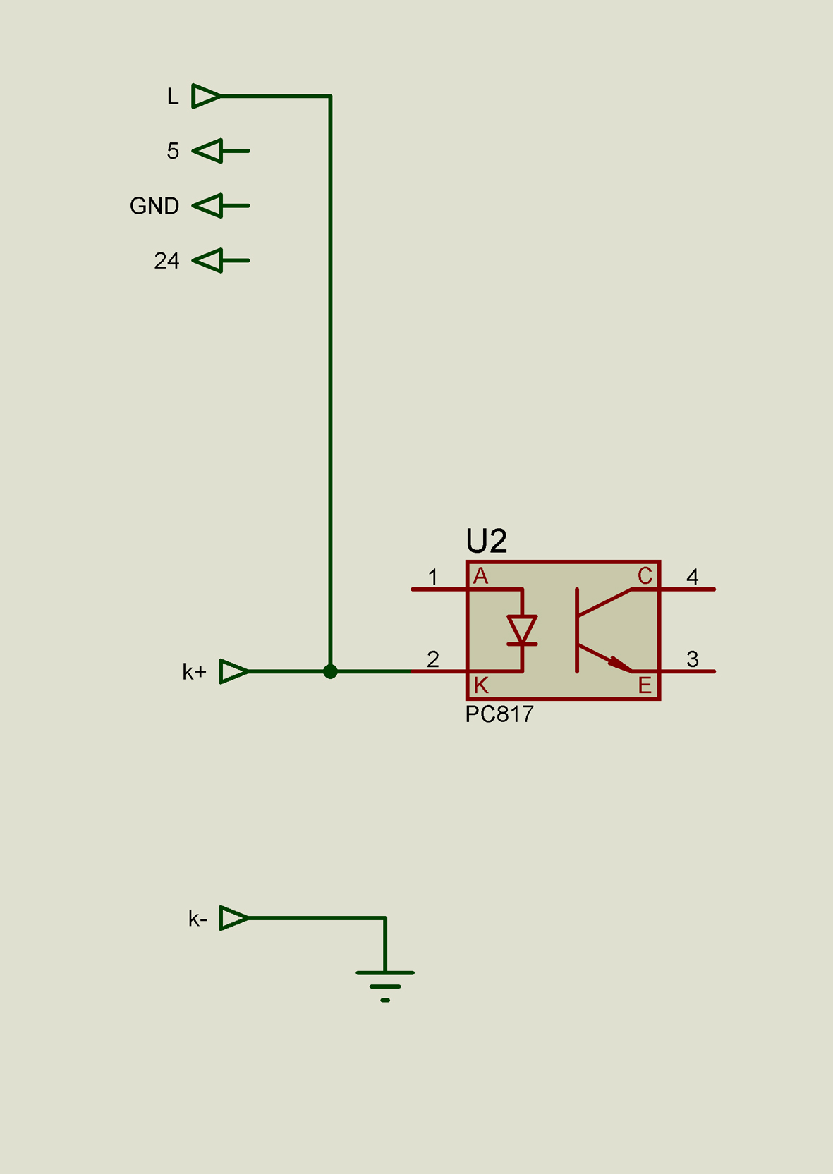
Поправка к вчерашней схеме блока питания, во-первых, там не резистор с транзистором, а оптопара, во-вторых, прозвонка показала, что вывод L соединён с К+, и китайский L-unknown (схема на 10 странице) на моём БП становится входом для TTL.
12333.jpg (2148 просмотров) <a class='original' href='./download/file.php?id=85608&sid=2432d4fedb2e035317385922a2622a4c&mode=view' target=_blank>Загрузить оригинал (216.06 КБ)</a>
def
Мастер
Сообщения: 1068
Зарегистрирован: 28 сен 2015, 14:43
Репутация: 92
Настоящее имя: Антон
Контактная информация:

Re: Лазерный резак на 40Вт по тонкой фанере 1000х800мм за 70

Сообщение def »

Уряяяяя!!!! Оно живое!!!!
Подключил второй кабель, ттл кинул на к+, pwm на in и все летает, стреляет и режет! Всем ОГРОМНОЕ СПАСИБО за помощь и поддержку!!! :good:
Мы строим лазеры!
drago-laser.com
sertix
Мастер
Сообщения: 627
Зарегистрирован: 07 май 2011, 09:06
Репутация: 138
Настоящее имя: Сергей
Контактная информация:

Re: Лазерный резак на 40Вт по тонкой фанере 1000х800мм за 70

Сообщение sertix »

Ну вот, а говорил "разрешите представиться"....
Изображение
def
Мастер
Сообщения: 1068
Зарегистрирован: 28 сен 2015, 14:43
Репутация: 92
Настоящее имя: Антон
Контактная информация:

Re: Лазерный резак на 40Вт по тонкой фанере 1000х800мм за 70

Сообщение def »

sertix писал(а):Ну вот, а говорил "разрешите представиться"....
Ну так... Он и есть... Ошибка детская :)
Мы строим лазеры!
drago-laser.com
def
Мастер
Сообщения: 1068
Зарегистрирован: 28 сен 2015, 14:43
Репутация: 92
Настоящее имя: Антон
Контактная информация:

Re: Лазерный резак на 40Вт по тонкой фанере 1000х800мм за 70

Сообщение def »

Первое впечатление: Я счастлив :)
Режет отлично, быстро, качественно, удобно :)
конечно надо ещё разобраться, поставить плагины под корел и илюстратор. Но всё же... весчь :)
Мы строим лазеры!
drago-laser.com
Аватара пользователя
dima7411
Почётный участник
Почётный участник
Сообщения: 1055
Зарегистрирован: 26 янв 2014, 14:06
Репутация: 337
Настоящее имя: Дмитрий
Откуда: Копейск
Контактная информация:

Re: Лазерный резак на 40Вт по тонкой фанере 1000х800мм за 70

Сообщение dima7411 »

Какие и зачем плагины?
def
Мастер
Сообщения: 1068
Зарегистрирован: 28 сен 2015, 14:43
Репутация: 92
Настоящее имя: Антон
Контактная информация:

Re: Лазерный резак на 40Вт по тонкой фанере 1000х800мм за 70

Сообщение def »

dima7411 писал(а):Какие и зачем плагины?
Ну вот сразу вопрос.
Я рисую сложный контур в илююстраторе.
Как я понял сейчас мне надо его сохранить в формате DXF и потом проимпортировать в LaserCad.
На сколько я понял, у LaserCad есть возможность интегрироваться с илюстратором и корелдроу. Было бы гораздо удобнее отправлять проект в лазеркад нажав одну кнопку, а не открывая-закрывая.
Мы строим лазеры!
drago-laser.com
Аватара пользователя
dima7411
Почётный участник
Почётный участник
Сообщения: 1055
Зарегистрирован: 26 янв 2014, 14:06
Репутация: 337
Настоящее имя: Дмитрий
Откуда: Копейск
Контактная информация:

Re: Лазерный резак на 40Вт по тонкой фанере 1000х800мм за 70

Сообщение dima7411 »

Да как-то не смог выковырять/поставить этот макрос в Корел, хотя, вроде бы небольшой опыт есть с другими макросами. Так-что вся надежда на тебя.
def
Мастер
Сообщения: 1068
Зарегистрирован: 28 сен 2015, 14:43
Репутация: 92
Настоящее имя: Антон
Контактная информация:

Re: Лазерный резак на 40Вт по тонкой фанере 1000х800мм за 70

Сообщение def »

dima7411 писал(а):Да как-то не смог выковырять/поставить этот макрос в Корел, хотя, вроде бы небольшой опыт есть с другими макросами. Так-что вся надежда на тебя.
С корелом скрестил, теперь бы с илюмтратором, вообще было бы счастье :)
Мы строим лазеры!
drago-laser.com
def
Мастер
Сообщения: 1068
Зарегистрирован: 28 сен 2015, 14:43
Репутация: 92
Настоящее имя: Антон
Контактная информация:

Re: Лазерный резак на 40Вт по тонкой фанере 1000х800мм за 70

Сообщение def »

Господа, кто подскажет, как сменить нулевую точку с правого верхнего угла на левый верхний?
Мы строим лазеры!
drago-laser.com
Аватара пользователя
dima7411
Почётный участник
Почётный участник
Сообщения: 1055
Зарегистрирован: 26 янв 2014, 14:06
Репутация: 337
Настоящее имя: Дмитрий
Откуда: Копейск
Контактная информация:

Re: Лазерный резак на 40Вт по тонкой фанере 1000х800мм за 70

Сообщение dima7411 »

(для просмотра содержимого нажмите на ссылку)
Г-н маркиз д'Ефе, пишу к вам, так как не могу не писать.

Вот и про бытие, наше, молчать силов нету, трабблы одни.
Третьего дня назад, батогами битый, понужаем я был читать мануал, аки забыл.
Глюк, чертом хвостатым причинным был, но та книга, мною почти забыта, апять спасла душу мою лазерну.
Таки не сочтите обидою за слово неумелое, сказ мешковатый, смысло не уловимое. )
Мануал,стр. 23.
def писал(а):Господа
гм, гм. ... Давай тогда уж "ВашиВысокоблагородияНибейтеСильна...", чтоб уж, наверняка - без ответа...
Вложения
Вот прям здесь (2075 просмотров) <a class='original' href='./download/file.php?id=85708&sid=2432d4fedb2e035317385922a2622a4c&mode=view' target=_blank>Загрузить оригинал (24.87 КБ)</a>
Вот прям здесь
def
Мастер
Сообщения: 1068
Зарегистрирован: 28 сен 2015, 14:43
Репутация: 92
Настоящее имя: Антон
Контактная информация:

Re: Лазерный резак на 40Вт по тонкой фанере 1000х800мм за 70

Сообщение def »

Вод прям там пробовал, ничего не меняется, по прежнему идет в правый верхний угол....
Мы строим лазеры!
drago-laser.com
Аватара пользователя
dima7411
Почётный участник
Почётный участник
Сообщения: 1055
Зарегистрирован: 26 янв 2014, 14:06
Репутация: 337
Настоящее имя: Дмитрий
Откуда: Копейск
Контактная информация:

Re: Лазерный резак на 40Вт по тонкой фанере 1000х800мм за 70

Сообщение dima7411 »

1. Что менял конкретно? Давай попробую повторить. Повторил, то же не помогло.
2. Поменял "Datum" на противоположное. Поехал искать концевики в другую сторону. Не нашел, но это ожидаемо, раз их там нет. Если у тебя там их есть, то должен найти.
Последний раз редактировалось dima7411 26 июл 2016, 22:29, всего редактировалось 1 раз.
def
Мастер
Сообщения: 1068
Зарегистрирован: 28 сен 2015, 14:43
Репутация: 92
Настоящее имя: Антон
Контактная информация:

Re: Лазерный резак на 40Вт по тонкой фанере 1000х800мм за 70

Сообщение def »

dima7411 писал(а):Что менял конкретно? Давай попробую повторить.
Выставлял Left Up в обоих полях. По прежнему после перезагрузки идёт ноль искать в правый верхний угол.
Мы строим лазеры!
drago-laser.com
def
Мастер
Сообщения: 1068
Зарегистрирован: 28 сен 2015, 14:43
Репутация: 92
Настоящее имя: Антон
Контактная информация:

Re: Лазерный резак на 40Вт по тонкой фанере 1000х800мм за 70

Сообщение def »

Инструкция о подключении плагина к корелу :)
У меня корел Х6, просто видел, что с ним точно работает :)
Ставим LaserCad, ставим плагин для вашей версии корела. Там вроде всё понятно.
Единственное, долго не мог установить ни LaserCad, ни плагин, выдавало ошибку, что не может записать файл и отправляла гулять. Пришлось загружаться в безопасном режиме и в нём ставить, поставилось без проблем. Какая то свинья у меня в компе считает LaserCad вирусом и блокирует его :)
После установки плагина открываем Корел, идём в Инструменты - Макросы - Запустить макрос:
img-2016-07-26-18-55-07.png (2065 просмотров) <a class='original' href='./download/file.php?id=85713&sid=2432d4fedb2e035317385922a2622a4c&mode=view' target=_blank>Загрузить оригинал (161.98 КБ)</a>
Выбираем в нижней выпадашке GlobalMacros (AWCCorel.gms). После этого в верхней части окна макросов появляется два макроса:
- AWCLaserCut.AWClnit
- AWCLaserCut.AWCLaserStart.
Нас интересует первый. Выбираем его и нажимаем "Run". У нас появляется значок макроса, который мы перетягиваем уже на основную рабочую панель.
Вот так у меня получилось:
img-2016-07-26-18-55-27.png (2065 просмотров) <a class='original' href='./download/file.php?id=85716&sid=2432d4fedb2e035317385922a2622a4c&mode=view' target=_blank>Загрузить оригинал (195.04 КБ)</a>
Мы строим лазеры!
drago-laser.com
def
Мастер
Сообщения: 1068
Зарегистрирован: 28 сен 2015, 14:43
Репутация: 92
Настоящее имя: Антон
Контактная информация:

Re: Лазерный резак на 40Вт по тонкой фанере 1000х800мм за 70

Сообщение def »

dima7411 писал(а):1. Что менял конкретно? Давай попробую повторить. Повторил, то же не помогло.
2. Поменял "Datum" на противоположное. Поехал искать концевики в другую сторону. Не нашел, но это ожидаемо, раз их там нет. Если у тебя там их есть, то должен найти.
У меня так и было в начале. Но при этом почему-то всё было зеракльным.
Попозжя попробую поиграться, выставить датум другую сторону и одновременно углы Left Up
Мы строим лазеры!
drago-laser.com
Аватара пользователя
dima7411
Почётный участник
Почётный участник
Сообщения: 1055
Зарегистрирован: 26 янв 2014, 14:06
Репутация: 337
Настоящее имя: Дмитрий
Откуда: Копейск
Контактная информация:

Re: Лазерный резак на 40Вт по тонкой фанере 1000х800мм за 70

Сообщение dima7411 »

Сообщение редактировал, чтоб не плодить...
А плагин не могу поставить, пишет: "ну нету у вас никакого корела, не могу найти". Хотя есть от 12 до Х8 (
LaserCAD 7.31 нет плагинов, более поздняя версия 7.78 уже есть они, но выковырять не могу.
Безопасный режим не пробовал. LaserCAD встает без проблем, (W7, 64bit) а макросы не хочет никуда сохранять. Если он у тебя встал норм, скинь *.gms из каталога C:\Program Files\Corel\CorelDRAW Graphics Suite X6\Draw\GMS в личку, если не затруднит...
Вложения
img-2016-07-27-00-22-03.png (2062 просмотра) <a class='original' href='./download/file.php?id=85715&sid=2432d4fedb2e035317385922a2622a4c&mode=view' target=_blank>Загрузить оригинал (38.53 КБ)</a>
def
Мастер
Сообщения: 1068
Зарегистрирован: 28 сен 2015, 14:43
Репутация: 92
Настоящее имя: Антон
Контактная информация:

Re: Лазерный резак на 40Вт по тонкой фанере 1000х800мм за 70

Сообщение def »

dima7411 писал(а):Сообщение редактировал, чтоб не плодить...
А плагин не могу поставить, пишет: "ну нету у вас никакого корела, не могу найти". Хотя есть от 12 до Х8 (
LaserCAD 7.31 нет плагинов, более поздняя версия 7.78 уже есть они, но выковырять не могу.
Безопасный режим не пробовал. LaserCAD встает без проблем, (W7, 64bit) а макросы не хочет никуда сохранять. Если он у тебя встал норм, скинь *.gms из каталога C:\Program Files\Corel\CorelDRAW Graphics Suite X6\Draw\GMS в личку, если не затруднит...
Отправил :)
Кто ещё подскажет такой вопрос.
Вот есть пункт меню "Jog Control". На сколько я понял, в нём выставляется шаг, на который будет перемещаться ось при нажатии на кнопку управления. У меня в данный момент происходит перемещение на 5 мм. Ок, заходим в "Jog Control", выставляем 0,5мм. Проверяем в этом же меню - ок, перемещается. Выходим из меню - опа! А значение вернулось к исходному, по прежнему двигается на 5 мм. Хотя в этом пункте продолжает стоять верное значение... Может надо как то хитро сохранить или выйти из этого пункта?
Мы строим лазеры!
drago-laser.com
def
Мастер
Сообщения: 1068
Зарегистрирован: 28 сен 2015, 14:43
Репутация: 92
Настоящее имя: Антон
Контактная информация:

Re: Лазерный резак на 40Вт по тонкой фанере 1000х800мм за 70

Сообщение def »

ОГО! ЧТО Я НАШЁЛ!!!!
Tro CCD Cut software.
Правда, гугл считает сайт вредоносным :)
Если в двух словах, ПО для установки CCD камеры на лазер и более точного позиционирования при резке по контуру :))) ОФИГИТЕЛЬНО :)
Как раз то, что мне нужно :good:
Как я понял, вот тут видео работы похожей системы:
https://www.youtube.com/watch?v=HB0t9ursxcI
Мы строим лазеры!
drago-laser.com
Аватара пользователя
dima7411
Почётный участник
Почётный участник
Сообщения: 1055
Зарегистрирован: 26 янв 2014, 14:06
Репутация: 337
Настоящее имя: Дмитрий
Откуда: Копейск
Контактная информация:

Re: Лазерный резак на 40Вт по тонкой фанере 1000х800мм за 70

Сообщение dima7411 »

Ценник только на него немного не гуманный... https://www.sinjoe.com/index.php?route= ... uct_id=134
Ответить

Вернуться в «Лазерные, плазменные и другие раскроечные станки»