Не хочу лишний раз расстраиватьсяN1X писал(а):хорошо бы сначала этот самый шпиндель на призмы положить и промерять хорошенько
Мой второй станочек. Портальник - ФЕНИКС
- Дрюня
- Почётный участник

- Сообщения: 2040
- Зарегистрирован: 25 ноя 2013, 00:19
- Репутация: 1504
- Настоящее имя: Андрей
- Откуда: Днепр
- Контактная информация:
Re: Мой второй станочек. Портальник
- Дрюня
- Почётный участник

- Сообщения: 2040
- Зарегистрирован: 25 ноя 2013, 00:19
- Репутация: 1504
- Настоящее имя: Андрей
- Откуда: Днепр
- Контактная информация:
Re: Мой второй станочек. Портальник
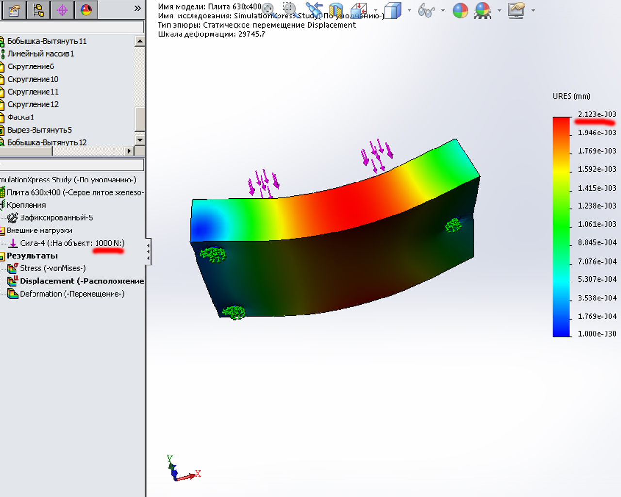
Какие то непонятные получились у меня значения деформаций
Приложил одинаковую силу в 1000N в местах крепления кареток к стандартной поверочной плите, к плите без внутренних рёбер жесткости, и к цельной чугунной плите Получается самая "слабенькая" плита с рёбрами жесткости?
Или что означают циферки после тире (-002 и -003)?
Приложил одинаковую силу в 1000N в местах крепления кареток к стандартной поверочной плите, к плите без внутренних рёбер жесткости, и к цельной чугунной плите Получается самая "слабенькая" плита с рёбрами жесткости?
- Дрюня
- Почётный участник

- Сообщения: 2040
- Зарегистрирован: 25 ноя 2013, 00:19
- Репутация: 1504
- Настоящее имя: Андрей
- Откуда: Днепр
- Контактная информация:
Re: Мой второй станочек. Портальник
Спасибо! Мне аж стыдно стало
Получается плита с рёбрами прогнулась на 0,008497 мм, плита без рёбер на 0,01817 мм и цельный кусок чугуна на 0,002123 мм - правильно?
- ukr-sasha
- Мастер
- Сообщения: 3401
- Зарегистрирован: 21 мар 2011, 07:47
- Репутация: 2181
- Настоящее имя: Украинец Александр Григорьевич
- Откуда: Киев, Украина
- Контактная информация:
Re: Мой второй станочек. Портальник
Да.Дрюня писал(а):Получается плита с рёбрами прогнулась на 0,008497 мм, плита без рёбер на 0,01817 мм и цельный кусок чугуна на 0,002123 мм - правильно?
- N1X
- Мастер
- Сообщения: 3653
- Зарегистрирован: 16 фев 2015, 21:19
- Репутация: 1646
- Настоящее имя: Владимир
- Откуда: Беларусь, Гомель
- Контактная информация:
Re: Мой второй станочек. Портальник
А это все буржуйская форма записи =) Нас же в школе просто учили - "умножить на 10 в такой-то степени", а у них какое-то e, да еще и степень записали не в показатель (верхним индексом) а просто в строчку, кто ж так джелаетДрюня писал(а):не знал не знал и забыл
- Predator
- Мастер
- Сообщения: 9583
- Зарегистрирован: 18 июл 2013, 18:26
- Репутация: 2531
- Контактная информация:
Re: Про какого вы зайца, что то не пойму?
Вот он, этот коварный тип, гражданской наружностиДрюня писал(а):Про какого вы зайца, что то не пойму?
Это чем же ты на неё давить собрался в реальном мире?Дрюня писал(а):Приложил силу 1000000 N на плиту сверху
Экспонента, что б еёN1X писал(а):а у них какое-то e, да еще и степень записали не в показатель
- serpvect
- Опытный
- Сообщения: 190
- Зарегистрирован: 07 ноя 2012, 23:11
- Репутация: 48
- Настоящее имя: Roland
- Откуда: Moscow
- Контактная информация:
Re: Мой второй станочек. Портальник
Канешн. ))Predator писал(а):Кстати, может как-то можно в солиде всё это дело в понятный для нас вид перевести?
Правая кнопка на диаграмме - "Параметры графика", в пункте "Числовой формат" выбрать "Плавающая точка". В следующем пункте "Количество десятичных" - поставить желаемое кол-во разрядов.
- Predator
- Мастер
- Сообщения: 9583
- Зарегистрирован: 18 июл 2013, 18:26
- Репутация: 2531
- Контактная информация:
Re: Мой второй станочек. Портальник
Вот, я знал, что где-то оно должно меняться, просто не смотрел еще где именно 
- Predator
- Мастер
- Сообщения: 9583
- Зарегистрирован: 18 июл 2013, 18:26
- Репутация: 2531
- Контактная информация:
Re: Мой второй станочек. Портальник
Закину на всякий случай скриншот, вдруг кому пригодится пример
- Predator
- Мастер
- Сообщения: 9583
- Зарегистрирован: 18 июл 2013, 18:26
- Репутация: 2531
- Контактная информация:
Re: Мой второй станочек. Портальник
Askov, На скриншоте кстати твой профиль 
- Дрюня
- Почётный участник

- Сообщения: 2040
- Зарегистрирован: 25 ноя 2013, 00:19
- Репутация: 1504
- Настоящее имя: Андрей
- Откуда: Днепр
- Контактная информация:
Re: Мой второй станочек. Портальник
Чёта я так и не смог открыть параметры графика и вкладку "эпюра напряжений" 
- Predator
- Мастер
- Сообщения: 9583
- Зарегистрирован: 18 июл 2013, 18:26
- Репутация: 2531
- Контактная информация:
Re: Мой второй станочек. Портальник
Жмакаешь на шкале правой кнопкой мыши, там менюшка контекстная выскочит, в ней параметры, а они уже как на скриншотеДрюня писал(а):Чёта я так и не смог открыть параметры графика и вкладку "эпюра напряжений"
- Дрюня
- Почётный участник

- Сообщения: 2040
- Зарегистрирован: 25 ноя 2013, 00:19
- Репутация: 1504
- Настоящее имя: Андрей
- Откуда: Днепр
- Контактная информация:
Re: Мой второй станочек. Портальник
Та делал я так, при нажатии на параметры в контекстном меню ничего не происходит. Может версия какая то ломанная
. Завтра ещё попытаюсь.
Кстати, а в солиде чугун сч-20 указан как серое литое железо? И правильно ли там его свойства указаны?
А то я разные детали деформировал как чугун и как люминь 2024 - результаты не шибко отличались.
Кстати, а в солиде чугун сч-20 указан как серое литое железо? И правильно ли там его свойства указаны?
А то я разные детали деформировал как чугун и как люминь 2024 - результаты не шибко отличались.
- Predator
- Мастер
- Сообщения: 9583
- Зарегистрирован: 18 июл 2013, 18:26
- Репутация: 2531
- Контактная информация:
Re: Мой второй станочек. Портальник
Насчет родных солидовских не знаю, верно или нет, я свои подгружал. Потом скину, если нужно тебе, сейчас солида нет под рукой, с чужого компа зашел.
- Predator
- Мастер
- Сообщения: 9583
- Зарегистрирован: 18 июл 2013, 18:26
- Репутация: 2531
- Контактная информация:
Re: Мой второй станочек. Портальник
Скинул пока в ЛС, материалы не мои, спрошу человека, если даст добро - выложу в пабликДрюня писал(а):Нужно, скинь пожалуйста.
- Дрюня
- Почётный участник

- Сообщения: 2040
- Зарегистрирован: 25 ноя 2013, 00:19
- Репутация: 1504
- Настоящее имя: Андрей
- Откуда: Днепр
- Контактная информация:
Re: Мой второй станочек. Портальник
Спасибо!
Немного отличаются свойства серого литого железа от сч-20
Сверху твои данные, а снизу базовые из солида Так пока и не получилось сделать это
Не пойму что именно программа просит выберите объект или измените свойства объекта
Немного отличаются свойства серого литого железа от сч-20
Сверху твои данные, а снизу базовые из солида Так пока и не получилось сделать это
https://youtu.be/hyThqYDg6zgserpvect писал(а): Правая кнопка на диаграмме - "Параметры графика", в пункте "Числовой формат" выбрать "Плавающая точка". В следующем пункте "Количество десятичных" - поставить желаемое кол-во разрядов.
Не пойму что именно программа просит выберите объект или измените свойства объекта
- Predator
- Мастер
- Сообщения: 9583
- Зарегистрирован: 18 июл 2013, 18:26
- Репутация: 2531
- Контактная информация:
Re: Мой второй станочек. Портальник
Точные данные можно узнать в марочнике сталей и сравнить с теми, которые есть. Марочник сталей легко находится любым поисковикомДрюня писал(а):Немного отличаются свойства серого литого железа от сч-20
Надо выбрать «Параметры» в меню, а не «Параметры графика»Дрюня писал(а):Не пойму что именно программа просит выберите объект или измените свойства объекта
- Дрюня
- Почётный участник

- Сообщения: 2040
- Зарегистрирован: 25 ноя 2013, 00:19
- Репутация: 1504
- Настоящее имя: Андрей
- Откуда: Днепр
- Контактная информация:
Re: Мой второй станочек. Портальник
Не работало и то и то, пока не нажал "деформированный результат", а потом "параметры" - заработало, всё поменял как хотел.Predator писал(а): Надо выбрать «Параметры» в меню, а не «Параметры графика»
Спасибо serpvect и Predator
- Redmn
- Мастер
- Сообщения: 853
- Зарегистрирован: 07 авг 2015, 12:48
- Репутация: 1207
- Настоящее имя: Иван
- Откуда: Украина, Запорожье
- Контактная информация:
Re: Мой второй станочек. Портальник
В госте на плиты есть значения деформации под различными нагрузками