Блок питания

Контроллеры, драйверы, датчики, управляющие устройства.
aaleksander
Мастер
Сообщения: 577
Зарегистрирован: 23 авг 2013, 18:04
Репутация: 118
Откуда: г. Ухта
Контактная информация:

Блок питания

Сообщение aaleksander »

Блок питания выдает на свой корпус и на корпус компа фазу.
Т.е. сам корпус БП с корпусом компа не контачит, а фаза на корпусе компа - есть.
С компьютером также контачат драйвера (может через них идет утечка?). Но все равно странно.
Что делать?
Аватара пользователя
sergey27rus
Почётный участник
Почётный участник
Сообщения: 1146
Зарегистрирован: 15 авг 2013, 07:22
Репутация: 730
Настоящее имя: Сергей
Откуда: Хабаровск Дальний Восток РФ
Контактная информация:

Re: Блок питания

Сообщение sergey27rus »

А без этого блока, нет фазы на корпусе компа. Как и чем проверяли/замеряли
aaleksander
Мастер
Сообщения: 577
Зарегистрирован: 23 авг 2013, 18:04
Репутация: 118
Откуда: г. Ухта
Контактная информация:

Re: Блок питания

Сообщение aaleksander »

semenkhv писал(а):А без этого блока, нет фазы на корпусе компа. Как и чем проверяли/замеряли


Вынимаю вилку питания БП - фазы нет. Включаю вилку - фаза есть :wik:
Проверял обычным тестером-индикатором и собственной шкурой. Кусается ощутимо, сегодня флэшку в перчатках вставлял (она у меня в металлическом корпусе).
Вечером попробую еще двайвера поотключать. Подумал, похоже все-таки через какой-то из них идет, больше неоткуда там взяться.
Хотя опять же - фаза есть И на корпусе БП :thinking:

СТОП! Специально отключал землю от БП, фаза там тоже была (я еще подумал: "какой хитры БП - фазу на землю через розетку передает" :oops: )! Правда не помню: осталась ли фаза на корпусе.
Походу, из удлинителя ноги растут. Вечером доберусь и еще раз проверю.
Аватара пользователя
Сергей Саныч
Мастер
Сообщения: 9116
Зарегистрирован: 30 май 2012, 14:20
Репутация: 2858
Откуда: Тюмень
Контактная информация:

Re: Блок питания

Сообщение Сергей Саныч »

В каком смысле "фаза"? Если пощипывает и индикатор светится, то это утечка через емкости фильтров в БП и компьютере. Корпуса должны быть заземлены - то есть соединены между собой и землей (в квартире и офисе обычно через третий контакт розетки). Это элементарное требование ТБ.
Драйверы тут ни при чем - они подключены к вторичным цепям БП и про фазу не ведают.
Чудес не бывает. Бывают фокусы.
Аватара пользователя
Serg
Мастер
Сообщения: 21923
Зарегистрирован: 17 апр 2012, 14:58
Репутация: 5183
Заслуга: c781c134843e0c1a3de9
Настоящее имя: Сергей
Откуда: Москва
Контактная информация:

Re: Блок питания

Сообщение Serg »

Serg-tmn писал(а):обычно через третий контакт розетки
У него нет третьего контакта. Ну или где-то в пути от бп к шитку он теряется, "потому и кусают". (c)
Я не Христос, рыбу не раздаю, но могу научить, как сделать удочку...
aaleksander
Мастер
Сообщения: 577
Зарегистрирован: 23 авг 2013, 18:04
Репутация: 118
Откуда: г. Ухта
Контактная информация:

Re: Блок питания

Сообщение aaleksander »

UAVpilot писал(а):
Serg-tmn писал(а):обычно через третий контакт розетки
У него нет третьего контакта. Ну или где-то в пути от бп к шитку он теряется, "потому и кусают". (c)
Как нет?! Фаза, ноль, земля. Вот на этой земле индикатор и светится.

Короче, сейчас в гости схожу, а потом в гараж и буду дальше экспериментировать.
Аватара пользователя
Serg
Мастер
Сообщения: 21923
Зарегистрирован: 17 апр 2012, 14:58
Репутация: 5183
Заслуга: c781c134843e0c1a3de9
Настоящее имя: Сергей
Откуда: Москва
Контактная информация:

Re: Блок питания

Сообщение Serg »

Значит в пути теряется, раз индикатор светится.
Я не Христос, рыбу не раздаю, но могу научить, как сделать удочку...
Аватара пользователя
Сергей Саныч
Мастер
Сообщения: 9116
Зарегистрирован: 30 май 2012, 14:20
Репутация: 2858
Откуда: Тюмень
Контактная информация:

Re: Блок питания

Сообщение Сергей Саныч »

aaleksander писал(а):Вот на этой земле индикатор и светится.
Прямо в розетке? или в удлинителе?
(для просмотра содержимого нажмите на ссылку)
aaleksander писал(а):сейчас в гости схожу, а потом в гараж и буду дальше экспериментировать.
Алкоголь снижает сопротивление кожи, так что поаккуратней :mrgreen:
Последний раз редактировалось Сергей Саныч 06 янв 2014, 15:42, всего редактировалось 1 раз.
Чудес не бывает. Бывают фокусы.
Аватара пользователя
sergey27rus
Почётный участник
Почётный участник
Сообщения: 1146
Зарегистрирован: 15 авг 2013, 07:22
Репутация: 730
Настоящее имя: Сергей
Откуда: Хабаровск Дальний Восток РФ
Контактная информация:

Re: Блок питания

Сообщение sergey27rus »

aaleksander писал(а):а потом в гараж
А в гараже есть заземление? если нет, то необходимо сделать. Иначе так и будет бить, временный вариант переверни вилку в розетке, производитель"честный" некоторых БП ноль соединяет с землей, отсюда и фаза на корпусе, либо смотри может где в сетевом фильтре БП пробой конденсатора или дроселя.
aaleksander
Мастер
Сообщения: 577
Зарегистрирован: 23 авг 2013, 18:04
Репутация: 118
Откуда: г. Ухта
Контактная информация:

Re: Блок питания

Сообщение aaleksander »

Проверил. Фаза в розетке на земле появляется, только когда подключаю блок питания к розетке.
Причем фаза еще есть на всех мет. деталях станка от рельсов и валов, до винтиков, которыми шаговики прикручены. Даже на станине, хотя она прикручена сразу к гетинаксу, диэлектрик хренов.
Три метровых уголка в качестве заземления сгодятся? У меня подвал низких, кувалдой особо не помахаешь.
Аватара пользователя
Сергей Саныч
Мастер
Сообщения: 9116
Зарегистрирован: 30 май 2012, 14:20
Репутация: 2858
Откуда: Тюмень
Контактная информация:

Re: Блок питания

Сообщение Сергей Саныч »

aaleksander писал(а):Три метровых уголка в качестве заземления сгодятся?
Зависит от грунта. Вообще, полагается измерять сопротивление заземления. Специальным прибором и по специальной методике.
А что, в Ухте к середине зимы в землю что-то еще забить можно? Или под гаражом еще не промерзло?
Если проводка сделана грамотно, можно занулить на корпус электрощита. Хотя, если линия воздушная, то лучше не надо.
Чудес не бывает. Бывают фокусы.
Аватара пользователя
sergey27rus
Почётный участник
Почётный участник
Сообщения: 1146
Зарегистрирован: 15 авг 2013, 07:22
Репутация: 730
Настоящее имя: Сергей
Откуда: Хабаровск Дальний Восток РФ
Контактная информация:

Re: Блок питания

Сообщение sergey27rus »

В гараже достаточно вбить по углам два стержня(желательно трубы,) В Вашем случае уголок пойдет, потом все это соединить (сварка), можно болтами предварительно зачистить шкуркой, далее соединение закрасить битумом чтоб соединение не заржавело, вот вам и земля.
Аватара пользователя
Тенгель
Почётный участник
Почётный участник
Сообщения: 1814
Зарегистрирован: 01 май 2012, 13:41
Репутация: 619
Откуда: Чита
Контактная информация:

Re: Блок питания

Сообщение Тенгель »

aaleksander писал(а):...Вынимаю вилку питания БП - фазы нет. Включаю вилку - фаза есть :wik:
Проверял обычным тестером-индикатором и собственной шкурой. Кусается ощутимо, сегодня флэшку в перчатках вставлял (она у меня в металлическом корпусе)...
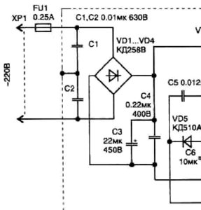
У ВСЕХ ИМПУЛЬСНЫХ блоков питания на входе стоят два помехоподавляющих конденсатора.
блок.jpg (2269 просмотров) <a class='original' href='./download/file.php?id=23172&mode=view' target=_blank>Загрузить оригинал (31.1 КБ)</a>
На этой первой попашейся схеме это С1 и С2, соединены с "землёй". На корпусе они дают половину питающего напряжения, то есть 110 вольт, поэтому заземление обязательно.
Подпись отключена за неуплату.
Darxton
Мастер
Сообщения: 2113
Зарегистрирован: 17 янв 2013, 08:19
Репутация: 623
Контактная информация:

Re: Блок питания

Сообщение Darxton »

aaleksander писал(а):С компьютером также контачат драйвера (может через них идет утечка?). Но все равно странно.
Архитектура ИБП. Возьмитесь за любой включенный системный блок, а другой рукой за батарею отопления - сюрприз будет....
Fiks
Мастер
Сообщения: 299
Зарегистрирован: 08 окт 2012, 11:45
Репутация: 28
Контактная информация:

Re: Блок питания

Сообщение Fiks »

Это в домах старой постройки долбанет. В трех проводной системе питания этого не будет.
Аватара пользователя
Ворон226
Мастер
Сообщения: 1923
Зарегистрирован: 01 окт 2012, 18:14
Репутация: 181
Откуда: Солнечногорск Московской обл. - Борки Конаковского р-на - Скоморохово Фировского р-на
Контактная информация:

Re: Блок питания

Сообщение Ворон226 »

НА БП должны быть входные контакты: L - фаза; N - ноль и ЗЕМЛЯ. Так вот это всё пишется не просто так. Подавать фазу на вход БП N не желательно. Как и нежелательно работать без ЗЕМЛИ. Что будет? В лучшем случае "щипаться". В худшем и доктор не поможет.

Да и включать СТАНОК в розетку... Либо розетка должна быть с полярной вилкой (чтобы не перевернуть её было!), либо подключать через свой автомат. Как-то так.
Хочешь быть счастливым? Будь им!
Аватара пользователя
Serg
Мастер
Сообщения: 21923
Зарегистрирован: 17 апр 2012, 14:58
Репутация: 5183
Заслуга: c781c134843e0c1a3de9
Настоящее имя: Сергей
Откуда: Москва
Контактная информация:

Re: Блок питания

Сообщение Serg »

Вот чуть выше Тенгель показал типовую входную цепь ИБП. Куда там надо подавать фазу, а куда ноль? Что будет, если подать наоборот?
Я не Христос, рыбу не раздаю, но могу научить, как сделать удочку...
Аватара пользователя
Сергей Саныч
Мастер
Сообщения: 9116
Зарегистрирован: 30 май 2012, 14:20
Репутация: 2858
Откуда: Тюмень
Контактная информация:

Re: Блок питания

Сообщение Сергей Саныч »

UAVpilot писал(а):Что будет, если подать наоборот?
Нуу... разве что, если предохранитель сгорит, первичная цепь окажется останется под фазой. Или, если произойдет межобмоточный пробой трансформатора, предохранитель не сгорит (поэтому часто ставят предохранители на обе линии).
Последний раз редактировалось Сергей Саныч 08 янв 2014, 05:40, всего редактировалось 1 раз.
Чудес не бывает. Бывают фокусы.
Аватара пользователя
Serg
Мастер
Сообщения: 21923
Зарегистрирован: 17 апр 2012, 14:58
Репутация: 5183
Заслуга: c781c134843e0c1a3de9
Настоящее имя: Сергей
Откуда: Москва
Контактная информация:

Re: Блок питания

Сообщение Serg »

Serg-tmn писал(а):Нуу... разве что, если предохранитель сгорит, первичная цепь окажется под фазой.
А если предохранитель будет целым, то первичная цепь не окажется под фазой? :hehehe:
Я не Христос, рыбу не раздаю, но могу научить, как сделать удочку...
Аватара пользователя
Дрюня
Почётный участник
Почётный участник
Сообщения: 2040
Зарегистрирован: 25 ноя 2013, 00:19
Репутация: 1504
Настоящее имя: Андрей
Откуда: Днепр
Контактная информация:

Re: Блок питания

Сообщение Дрюня »

Может, если в розетке нет настоящей земли,при подключении переноски с третьим проводом "зямля", на этом проводе появляется индукционное напряжение. Это только мои догадки, если не прав - поправьте.

Про заземление, как вариант для низкого помещения, где не удобно кувалдой махать- можно использовать составное заземление. У меня под домом сарай высотой примерно 1,8 м, а заземление я забил штырь 12м. 10 штырей по 1,2м, забивал электроотбойником через переходник вместо пики.
Ответить

Вернуться в «Электроника»