Посоветуйте двигатель для тренажера
-
alexnn
- Новичок
- Сообщения: 8
- Зарегистрирован: 24 янв 2019, 14:26
- Репутация: 1
- Настоящее имя: Александр
- Контактная информация:
Посоветуйте двигатель для тренажера
Доброго дня,
Тема не совсем по тематике ЧПУ, но думаю, здешние спецы могут подкинуть пару идей.
Есть необходимость сделать тренажер: Вращающаяся с заданной скоростью ручка , пациент должен ее крутить с этой же скоростью или быстрее,
т.е. нужен двигатель с контроллером, который бы мог ограничить обороты "снизу" с возможностью раскрутить ротор внешним усилием руки.
Пока на ум приходит только коллекторник с самодельным контроллером.
Подскажите, нет ли готовых решений (двигатель + драйвер) с возможностью ограничения минимальных оборотов?
По мощности ориентируюсь на 100-500 Вт
Спасибо!
Тема не совсем по тематике ЧПУ, но думаю, здешние спецы могут подкинуть пару идей.
Есть необходимость сделать тренажер: Вращающаяся с заданной скоростью ручка , пациент должен ее крутить с этой же скоростью или быстрее,
т.е. нужен двигатель с контроллером, который бы мог ограничить обороты "снизу" с возможностью раскрутить ротор внешним усилием руки.
Пока на ум приходит только коллекторник с самодельным контроллером.
Подскажите, нет ли готовых решений (двигатель + драйвер) с возможностью ограничения минимальных оборотов?
По мощности ориентируюсь на 100-500 Вт
Спасибо!
- Rom327
- Почётный участник

- Сообщения: 2989
- Зарегистрирован: 03 апр 2015, 13:23
- Репутация: 437
- Настоящее имя: Роман
- Откуда: Подольск
- Контактная информация:
Re: Посоветуйте двигатель для тренажера
Можно проще: Ручка на маховике далее трос к спидометру стрелочному. Возможно понадобится повышающий редуктор. На стрелку спидометра один контакт, другой, подвижный, прямо на вращающемся стекле над стрелкой. Если пациент крутит с меньшей скоростью, контакты замыкаются, звучит сигнал или загорается лампа.
Второй вариант: небольшой генератор на постоянных магнитах (типа как от велофары) вырабатывает напряжение, оно анализируется и сравнивается с заданным переменным резистором. Можно организовать на Ардуино.
Второй вариант: небольшой генератор на постоянных магнитах (типа как от велофары) вырабатывает напряжение, оно анализируется и сравнивается с заданным переменным резистором. Можно организовать на Ардуино.
Это сугубо мое мнение, могу и ошибаться...
https://vk.com/rom327
GRBL настройки: http://blogandbux.blogspot.com/2018/07/ ... revod.html
G коды: http://3d-stanki.ru/spravochnik/program ... stankov-2/
https://vk.com/rom327
GRBL настройки: http://blogandbux.blogspot.com/2018/07/ ... revod.html
G коды: http://3d-stanki.ru/spravochnik/program ... stankov-2/
- raddd
- Почётный участник

- Сообщения: 1564
- Зарегистрирован: 10 фев 2015, 08:50
- Репутация: 540
- Настоящее имя: Alexey Rodionov
- Откуда: Беларусь Минский р-н
- Контактная информация:
Re: Посоветуйте двигатель для тренажера
Генератор в велотренажерах выглядит просто.
Диск и магниты. Чем меньше зазор меж ими, тем больше усилие.
Диск и магниты. Чем меньше зазор меж ими, тем больше усилие.
||||||||||||
||||||||||||
||||||||||||
- raddd
- Почётный участник

- Сообщения: 1564
- Зарегистрирован: 10 фев 2015, 08:50
- Репутация: 540
- Настоящее имя: Alexey Rodionov
- Откуда: Беларусь Минский р-н
- Контактная информация:
Re: Посоветуйте двигатель для тренажера
Диск металический должен быть.
Желательно медный.
Или медное кольцо снаружи а внутри хоть сталь.
Желательно медный.
Или медное кольцо снаружи а внутри хоть сталь.
||||||||||||
||||||||||||
||||||||||||
- Nick
- Мастер
- Сообщения: 22776
- Зарегистрирован: 23 ноя 2009, 16:45
- Репутация: 1735
- Заслуга: Developer
- Откуда: Gatchina, Saint-Petersburg distr., Russia
- Контактная информация:
Re: Посоветуйте двигатель для тренажера
Это называется обгонная муфта - как на великеalexnn писал(а):Подскажите, нет ли готовых решений (двигатель + драйвер) с возможностью ограничения минимальных оборотов?
Вот на выбор:
https://technobearing.ru/eshop1/folder/obgonnye-mufty
-
alexnn
- Новичок
- Сообщения: 8
- Зарегистрирован: 24 янв 2019, 14:26
- Репутация: 1
- Настоящее имя: Александр
- Контактная информация:
Re: Посоветуйте двигатель для тренажера
Тут нет ограничения скорости снизу, варианта кручения со скоростью меньше заданной не должно бытьРучка на маховике далее трос к спидометру стрелочному. Возможно понадобится повышающий редуктор. На стрелку спидометра один контакт, другой, подвижный, прямо на вращающемся стекле над стрелкой. Если пациент крутит с меньшей скоростью, контакты замыкаются, звучит сигнал или загорается лампа.
Спасибо, будет запасным вариантом, если с контроллером не получится, пока вижу несколько проблем:Это называется обгонная муфта - как на велике
-Повышенные требования к прямоте рук (работа с механикой)
-Отсутствие реверса
- Rom327
- Почётный участник

- Сообщения: 2989
- Зарегистрирован: 03 апр 2015, 13:23
- Репутация: 437
- Настоящее имя: Роман
- Откуда: Подольск
- Контактная информация:
Re: Посоветуйте двигатель для тренажера
Rom327 писал(а):Ручка на маховике далее трос к спидометру стрелочному. Возможно понадобится повышающий редуктор. На стрелку спидометра один контакт, другой, подвижный, прямо на вращающемся стекле над стрелкой. Если пациент крутит с меньшей скоростью, контакты замыкаются, звучит сигнал или загорается лампа.
Как это нет ограничения снизу? "Если пациент крутит с меньшей скоростью, контакты замыкаются, звучит сигнал или загорается лампа."alexnn писал(а):Тут нет ограничения скорости снизу, варианта кручения со скоростью меньше заданной не должно быть
Это сугубо мое мнение, могу и ошибаться...
https://vk.com/rom327
GRBL настройки: http://blogandbux.blogspot.com/2018/07/ ... revod.html
G коды: http://3d-stanki.ru/spravochnik/program ... stankov-2/
https://vk.com/rom327
GRBL настройки: http://blogandbux.blogspot.com/2018/07/ ... revod.html
G коды: http://3d-stanki.ru/spravochnik/program ... stankov-2/
-
alexnn
- Новичок
- Сообщения: 8
- Зарегистрирован: 24 янв 2019, 14:26
- Репутация: 1
- Настоящее имя: Александр
- Контактная информация:
Re: Посоветуйте двигатель для тренажера
Крутить с меньшей скоростью просто не должно быть физической возможности, двигатель и контроллер не должны этого допустить
- raddd
- Почётный участник

- Сообщения: 1564
- Зарегистрирован: 10 фев 2015, 08:50
- Репутация: 540
- Настоящее имя: Alexey Rodionov
- Откуда: Беларусь Минский р-н
- Контактная информация:
Re: Посоветуйте двигатель для тренажера
Т.е. если человек крутит медленнее ему помогает мотор?
А если быстрее должна быть нагрузка на человека?
А если быстрее должна быть нагрузка на человека?
||||||||||||
||||||||||||
||||||||||||
- Nick
- Мастер
- Сообщения: 22776
- Зарегистрирован: 23 ноя 2009, 16:45
- Репутация: 1735
- Заслуга: Developer
- Откуда: Gatchina, Saint-Petersburg distr., Russia
- Контактная информация:
Re: Посоветуйте двигатель для тренажера
Мы делали похожие штуки (там перемещения в зависимости от усилия, есть уступающие и пересиливающие режимы, много чего есть и сделать можно очень много чего) - прорабатывали тему для реабилитации. Но сразу скажу выходит не бюджетно. Если инетерсно, можно обсудить сотруднричество.
Re: Nick / Лар-технологии / CNC-BOX - наши изделия #25
На фото там авиатренажеры - но делали по похожей схеме тренажеры для спортсменов: "электронную" штангу до 100кг, универсальный тренажер, велосипед и гребной тренажер.
Re: Nick / Лар-технологии / CNC-BOX - наши изделия #25
На фото там авиатренажеры - но делали по похожей схеме тренажеры для спортсменов: "электронную" штангу до 100кг, универсальный тренажер, велосипед и гребной тренажер.
- Тенгель
- Почётный участник

- Сообщения: 1814
- Зарегистрирован: 01 май 2012, 13:41
- Репутация: 619
- Откуда: Чита
- Контактная информация:
Re: Посоветуйте двигатель для тренажера
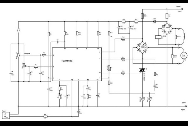
Коллекторный двигатель от стиральной машины-автомата + регулятор оборотов на TDA1085 с обратной связью по таходатчику. Таходатчик уже встроен в эти двигатели. Редуктор ременной просто будет сделать, поликлиновые ремни на них в продаже, ответный шкив можно сделать плоский. Дальше мудрить либо с обгонными муфтами, либо как то вмешиваться в логику работы регулятора оборотов.
ТС не полностью описал алгоритм работы, при превышении оборотов рукой должно включаться торможение ?
ТС не полностью описал алгоритм работы, при превышении оборотов рукой должно включаться торможение ?
Подпись отключена за неуплату.
-
alexnn
- Новичок
- Сообщения: 8
- Зарегистрирован: 24 янв 2019, 14:26
- Репутация: 1
- Настоящее имя: Александр
- Контактная информация:
Re: Посоветуйте двигатель для тренажера
Да. Мотор поддерживает обороты даже если пациент его пытается тормозитьТ.е. если человек крутит медленнее ему помогает мотор?
А тут могут быть вариантыА если быстрее должна быть нагрузка на человека?
Готовые тренажеры на рынке от 200тыс до 1 млн, можно погуглить Мотомед (для рук). Делаю для сына в 1 экземпляре, не на продажу и т.д.выходит не бюджетно. Если инетерсно, можно обсудить сотруднричество.
От стиралки - это очень круто, рассчитываю на движок с али 200-300 ВтКоллекторный двигатель от стиральной машины-автомата + регулятор оборотов на TDA1085 с обратной связью по таходатчику.
Идеально - должны быть оба вариантаТС не полностью описал алгоритм работы, при превышении оборотов рукой должно включаться торможение ?
- michael-yurov
- Почётный участник

- Сообщения: 11731
- Зарегистрирован: 26 июл 2012, 00:10
- Репутация: 4703
- Настоящее имя: Михаил Львович
- Откуда: Новоуральск
- Контактная информация:
Re: Посоветуйте двигатель для тренажера
Да, может быть положительная, нолевая и отрицательная. Может зависеть от скорости, от усилия, от времени, или от прогноза погоды в Австралии.alexnn писал(а):А тут могут быть варианты
- raddd
- Почётный участник

- Сообщения: 1564
- Зарегистрирован: 10 фев 2015, 08:50
- Репутация: 540
- Настоящее имя: Alexey Rodionov
- Откуда: Беларусь Минский р-н
- Контактная информация:
Re: Посоветуйте двигатель для тренажера
Ну если человек крутит быстрее без нагрузки.
То тут просто.
Надо собрать из советов.
Двиг от стиралки с регулятором с обратной связью.
Редуктор ременной. И обгонная муфта.
То тут просто.
Надо собрать из советов.
Двиг от стиралки с регулятором с обратной связью.
Редуктор ременной. И обгонная муфта.
||||||||||||
||||||||||||
||||||||||||
- Сергей Саныч
- Мастер
- Сообщения: 9116
- Зарегистрирован: 30 май 2012, 14:20
- Репутация: 2858
- Откуда: Тюмень
- Контактная информация:
Re: Посоветуйте двигатель для тренажера
В принципе, муфту может заменить диод, включенный последовательно с коллекторным движком постоянного тока. Питать можно просто от регулируемого источника напряжения, если не требуется высокая точность поддержания минимальных оборотов, либо от регулятора с обратной связью.raddd писал(а):обгонная муфта.
Чудес не бывает. Бывают фокусы.
- Тенгель
- Почётный участник

- Сообщения: 1814
- Зарегистрирован: 01 май 2012, 13:41
- Репутация: 619
- Откуда: Чита
- Контактная информация:
Re: Посоветуйте двигатель для тренажера
alexnn писал(а): По мощности ориентируюсь на 100-500 Вт
Движёк от стиралки как раз 500 ватт, продаются на любых рынках/барахолках у старьёвщиков по ценнику от 500 до 1000 руб, экспериментируй не хочу .alexnn писал(а): От стиралки - это очень круто, рассчитываю на движок с али 200-300 Вт
Подпись отключена за неуплату.
- raddd
- Почётный участник

- Сообщения: 1564
- Зарегистрирован: 10 фев 2015, 08:50
- Репутация: 540
- Настоящее имя: Alexey Rodionov
- Откуда: Беларусь Минский р-н
- Контактная информация:
Re: Посоветуйте двигатель для тренажера
Микруха это неодобрит. Я так думаю.Сергей Саныч писал(а):В принципе, муфту может заменить диод, включенный последовательно с коллекторным движком постоянного тока. Питать можно просто от регулируемого источника напряжения, если не требуется высокая точность поддержания минимальных оборотов, либо от регулятора с обратной связью.raddd писал(а):обгонная муфта.
Тольео если постоянкой питать.
Как тут.
||||||||||||
||||||||||||
||||||||||||
-
sidor094
- Мастер
- Сообщения: 826
- Зарегистрирован: 20 фев 2014, 09:13
- Репутация: 81
- Настоящее имя: Сергей
- Откуда: Москва
- Контактная информация:
Re: Посоветуйте двигатель для тренажера
Можно сделать электропривод с регулированием по скорости,который будет отключаться при превышении скорости.
- Сергей Саныч
- Мастер
- Сообщения: 9116
- Зарегистрирован: 30 май 2012, 14:20
- Репутация: 2858
- Откуда: Тюмень
- Контактная информация:
Re: Посоветуйте двигатель для тренажера
Да. Если делать как на схеме, то и диод не нужен. Мост не пустит обратную ЭДС в схему и не будет препятствовать ручному вращению.raddd писал(а):Тольео если постоянкой питать.
Чудес не бывает. Бывают фокусы.
- xvovanx
- Мастер
- Сообщения: 3773
- Зарегистрирован: 25 фев 2016, 12:27
- Репутация: 920
- Настоящее имя: Владимир
- Откуда: Latvia
- Контактная информация:
Re: Посоветуйте двигатель для тренажера
и включается двигатель с менимальными оборотами. Если крутить быстрее - стрелка спидометра размыкает контакты двигателя и сын крутит двигатель быстрее в холостую. Отдельный включатель для включения режима торможения или по спидометру на сильно большой скорости.Rom327 писал(а):Если пациент крутит с меньшей скоростью, контакты замыкаются,звучит сигнал
