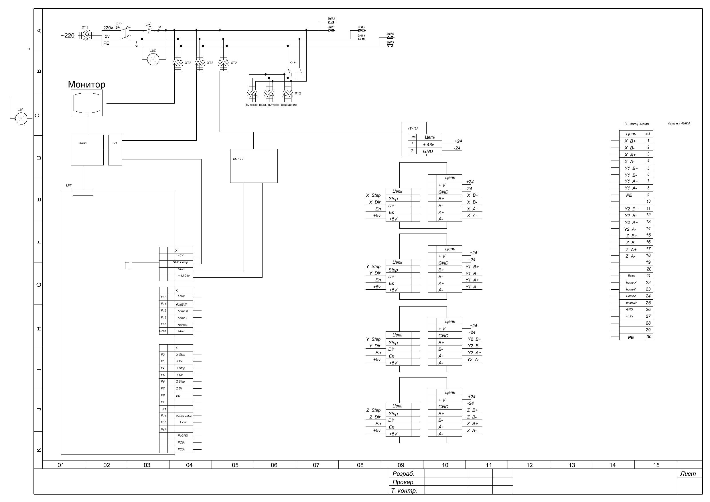
Приступил к проектировке станка для плазменного раскроя.
По механической части особых вопросов нет.
Основной затык в электрической части.
Основные узлы:
https://ru.aliexpress.com/item/Best-qua ... 33edKky6wL - 3 штуки.
https://ru.aliexpress.com/item/Rstar-Di ... 33edKky6wL - источник
https://ru.aliexpress.com/item/2-Phase- ... 33edKky6wL - привод оси Z с драйвером
https://ru.aliexpress.com/item/DV3722-s ... 33edKky6wL - драйвер для привода оси Х
https://ru.aliexpress.com/item/Nema-51- ... 33edLEeX1M - привод оси Х
https://ru.aliexpress.com/item/HM86D-st ... 33edLEeX1M - привод оси Y с драйвером
https://ru.aliexpress.com/item/CNC-MACH ... 33edKky6wL - коммутационная плата до 6 осей.
Денег вбухано дикое количество, поэтому страхово как-то напортачить, подскажите как все это соединить?
Заранее спасибо всем ответившим!
