Очень нужна помощь с электрикой

Общие вопросы станкостроения и организиции труда.
CeBuK
Кандидат
Сообщения: 50
Зарегистрирован: 04 мар 2017, 15:08
Репутация: 0
Настоящее имя: Святослав
Контактная информация:

Очень нужна помощь с электрикой

Сообщение CeBuK »

помогите пожалуйста с бедой! делаю станок на двух винтах по Y (ШД "В" слэйв). наблюдается такая беда (на предварительных пусках такого небыло), после включения шпинделя оба мотора игрика начинают отплясывать, крутятся туда сюда почти синхронно, сказать точно не могу т.к. швп для второй стороны еще не пришел, но мотор уже припаял и он в подвешенном виде. матч движение вообще не фиксирует по Z и Х сказать не могу т.к. я их отсоединил и собрать пока не получится. Грешил на наводку, убрал провод шпинделя из общей бухты, нихрена не поменялось, потом наткнулся на такой момент, у меня провода все экранированы (МКЭШ 4х75) и ШД и Шпинделя, и оба провода идущие к ШД которые "Y" и его дублер "В" протянуты вдоль станка внутри профильной трубы под рельсами по разные стороны. Один из этих проводов я случайно зацепил (а именно Y) и оба ШД сделали рывок ("В" видимо как на слейве), шпиндель был выключен, ШД на удержании ,а инвертор включен. Я начал шатать провод, ШД закрутились!! оказалось что экран от провода ШД был не изолирован и контачил с арматурой внутри профиля, я вытянул и дотронулся рукой до экрана и меня шандарахнуло током! так как сидел я на станке! эти экраны от всех ШД просто скручены и присоединены к металлическому ящику с драйверами и БП, заземления нет. я не могу понять природу всего этого. это место я потом заизолировал но проблема не решилась. пробовал отсоединить клему от шпинделя, ШД крутятся но меньше, пробовал отсоединить провод от инвертора и все нормально. что это за херня такая?
Аватара пользователя
Rom327
Почётный участник
Почётный участник
Сообщения: 2989
Зарегистрирован: 03 апр 2015, 13:23
Репутация: 437
Настоящее имя: Роман
Откуда: Подольск
Контактная информация:

Re: Очень нужна помощь с электрикой

Сообщение Rom327 »

CeBuK писал(а): что это за херня такая?
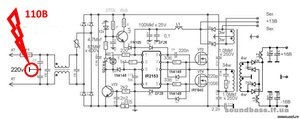
Все БП сделаны примерно одинаково. Входной фильтр (~220в) состоит из 2-х конденсаторов, подключенных к корпусу БП. Корпус БП должен подключаться к земляному проводу через розетку. Соответственно, если заземление не подключено, на корпусе такого БП будет присутствовать напряжение ~110в. А если корпус БП соединен с корпусом станка то и на корпусе всего станка будет напряжение. По той же причине системные блоки компьютеров, не имеющие заземления, "щиплются" относительно батареи отопления. Отсюда вывод: надо заземлять БП, инвертор и корпус станка и системного блока РС.
БП.jpg (7557 просмотров) <a class='original' href='./download/file.php?id=111972&mode=view' target=_blank>Загрузить оригинал (239.54 КБ)</a>
P.S. Вот интересная статься про заземление: http://cncmasterkit.ru/viewtopic.php?f=3&t=3152
Последний раз редактировалось Rom327 19 май 2017, 23:50, всего редактировалось 1 раз.
Это сугубо мое мнение, могу и ошибаться...
https://vk.com/rom327
GRBL настройки: http://blogandbux.blogspot.com/2018/07/ ... revod.html
G коды: http://3d-stanki.ru/spravochnik/program ... stankov-2/
CeBuK
Кандидат
Сообщения: 50
Зарегистрирован: 04 мар 2017, 15:08
Репутация: 0
Настоящее имя: Святослав
Контактная информация:

Re: Очень нужна помощь с электрикой

Сообщение CeBuK »

Большое спасибо за ответ, это объясняет почему меня ударило током. а заземление поможет с рывками ШД при включении шпинделя? и надо ли заземлять станок если подключен 4 провод на шпинделе? я слышал что заземляют на одном конце источника помех
Аватара пользователя
Rom327
Почётный участник
Почётный участник
Сообщения: 2989
Зарегистрирован: 03 апр 2015, 13:23
Репутация: 437
Настоящее имя: Роман
Откуда: Подольск
Контактная информация:

Re: Очень нужна помощь с электрикой

Сообщение Rom327 »

CeBuK писал(а):Большое спасибо за ответ, это объясняет почему меня ударило током. а заземление поможет с рывками ШД при включении шпинделя? и надо ли заземлять станок если подключен 4 провод на шпинделе? я слышал что заземляют на одном конце источника помех
Станок заземлять обязательно, провода в экран, все экраны изолировать от корпуса станка, а сами экраны соединяются в одной точке ТОЛЬКО в ящике управления. Т.е. с одной стороны экраны соединены, с другой висят в воздухе! Вот интересная статься про заземление: http://cncmasterkit.ru/viewtopic.php?f=3&t=3152
Это сугубо мое мнение, могу и ошибаться...
https://vk.com/rom327
GRBL настройки: http://blogandbux.blogspot.com/2018/07/ ... revod.html
G коды: http://3d-stanki.ru/spravochnik/program ... stankov-2/
CeBuK
Кандидат
Сообщения: 50
Зарегистрирован: 04 мар 2017, 15:08
Репутация: 0
Настоящее имя: Святослав
Контактная информация:

Re: Очень нужна помощь с электрикой

Сообщение CeBuK »

Заземлил все. Помогло частично. Моторы дергались только при старте и остановке шпинделя но подсоединены только У моторы и они экранированы а Z отключён и он без экрана, так что проблема не решена :( много что ещё сегодня пробовал и вот на что наткнулся. Все помехи идут только от шпинделя, стоит его отсоединить от корпуса станка и все как по нотам работает. Но если он на корпусе станка то и большая масса на шпиндель не спасает, я бы даже сказал что с заземлением на шпинделе ШД дергаются сильнее. Пробовал соединить шпиндель с станком тонким проводом и идут рывки на шд. Прозванивал тестером пины шпинделя на корпус пробоя вроде нет. Но с корпуса шпинделя идут амперы на корпус станка. Провод на шпиндель вынул из бухты но сейчас уже понятно не в этом. Помогите мб кто знает как это победить?
Аватара пользователя
шпиндель
Мастер
Сообщения: 1811
Зарегистрирован: 23 янв 2016, 17:57
Репутация: 901
Настоящее имя: Дмитрий
Откуда: Бологое
Контактная информация:

Re: Очень нужна помощь с электрикой

Сообщение шпиндель »

читал тут на форуме про изоляцию шпинделя от станка...если позволяет крепление шпинделя , сделай изолирующую прокладку
Аватара пользователя
Rom327
Почётный участник
Почётный участник
Сообщения: 2989
Зарегистрирован: 03 апр 2015, 13:23
Репутация: 437
Настоящее имя: Роман
Откуда: Подольск
Контактная информация:

Re: Очень нужна помощь с электрикой

Сообщение Rom327 »

CeBuK писал(а):Заземлил все. Помогло частично. Моторы дергались только при старте и остановке шпинделя но подсоединены только У моторы и они экранированы а Z отключён и он без экрана, так что проблема не решена :( много что ещё сегодня пробовал и вот на что наткнулся. Все помехи идут только от шпинделя, стоит его отсоединить от корпуса станка и все как по нотам работает. Но если он на корпусе станка то и большая масса на шпиндель не спасает, я бы даже сказал что с заземлением на шпинделе ШД дергаются сильнее. Пробовал соединить шпиндель с станком тонким проводом и идут рывки на шд. Прозванивал тестером пины шпинделя на корпус пробоя вроде нет. Но с корпуса шпинделя идут амперы на корпус станка. Провод на шпиндель вынул из бухты но сейчас уже понятно не в этом. Помогите мб кто знает как это победить?
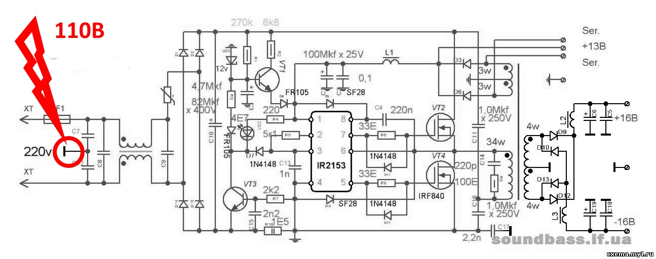
Мотор шпинделя и кабель к нему как заземлен? Кабель тоже должен быть экранированный! Вот так:
123.jpg (7520 просмотров) <a class='original' href='./download/file.php?id=112123&mode=view' target=_blank>Загрузить оригинал (25.47 КБ)</a>
Может понадобится установка таких фильтров перед инвертором шпинделя и перед БП драйверов.
Фильтр.jpg (7516 просмотров) <a class='original' href='./download/file.php?id=112124&mode=view' target=_blank>Загрузить оригинал (220.89 КБ)</a>
Это сугубо мое мнение, могу и ошибаться...
https://vk.com/rom327
GRBL настройки: http://blogandbux.blogspot.com/2018/07/ ... revod.html
G коды: http://3d-stanki.ru/spravochnik/program ... stankov-2/
vektor_z
Мастер
Сообщения: 405
Зарегистрирован: 30 ноя 2014, 16:45
Репутация: 387
Настоящее имя: Василий
Откуда: Украина. Закарпатская обл.
Контактная информация:

Re: Очень нужна помощь с электрикой

Сообщение vektor_z »

CeBuK писал(а):Помогите мб кто знает как это победить?
Если заземление и екранирование сигнальных проводов не помагает, то стоит поставить на сигнальные провода ферритовые колечка, должно помочь..
CeBuK
Кандидат
Сообщения: 50
Зарегистрирован: 04 мар 2017, 15:08
Репутация: 0
Настоящее имя: Святослав
Контактная информация:

Re: Очень нужна помощь с электрикой

Сообщение CeBuK »

Rom327 писал(а):Может понадобится установка таких фильтров перед инвертором шпинделя и перед БП драйверов.
не думаю что помехи идут по сети 220, ведь только шпиндель отделяешь от станка все становится нормально, даже абсолютно без земли, хотя возможно все.
провода по всему станку МКЭШ 4х0.75 в т.ч. шпинделя, кабель шпинделя: 3 провода питание + 1 провод заведен на корпус шпинделя через колодку, все провода в экране. Экран изолирован на стороне шпинделя и сходится в колодке частотника с тем проводом массы шпинделя и проводом заземления. частотник находится отдельно от всей другой электроники изолированной в железном ящике. центральный провод заземления закреплен на ящике электроники вместе с экранами ШД и к ним идут заземляющие провода от шпинделя и станины. Экраны на всех проводах изолированы на стороне моторов и подключены к земле на стороне источника питания.
ESP
Кандидат
Сообщения: 47
Зарегистрирован: 23 ноя 2016, 19:18
Репутация: 12
Настоящее имя: Евгений
Контактная информация:

Re: Очень нужна помощь с электрикой

Сообщение ESP »

Блоки питания драйверов,контроллера и комп не на одной фазе подцеплены случайно?
CeBuK
Кандидат
Сообщения: 50
Зарегистрирован: 04 мар 2017, 15:08
Репутация: 0
Настоящее имя: Святослав
Контактная информация:

Re: Очень нужна помощь с электрикой

Сообщение CeBuK »

возможно ли что в процессе работы, обмотки шпинделя пробивают в корпус? это бы все объяснило. я звонил клемы шпинделя на корпус, но при выключенном шпинделе соответственно , и все было нормально, но при работающем шпинделе фиксируется нестабильная небольшая утечка амперов от корпуса шпинделя в станину
CeBuK
Кандидат
Сообщения: 50
Зарегистрирован: 04 мар 2017, 15:08
Репутация: 0
Настоящее имя: Святослав
Контактная информация:

Re: Очень нужна помощь с электрикой

Сообщение CeBuK »

ESP писал(а):Блоки питания драйверов,контроллера и комп не на одной фазе подцеплены случайно?
да, у меня в гараже только одна фаза и провод питающий станок и комп протянут отдельно от счетчика вся цепь включается через автомат в ящике электроники, питание на плату идет от компа 12В т.к. очкую вещать на 36В от БП ШД.
Аватара пользователя
шпиндель
Мастер
Сообщения: 1811
Зарегистрирован: 23 янв 2016, 17:57
Репутация: 901
Настоящее имя: Дмитрий
Откуда: Бологое
Контактная информация:

Re: Очень нужна помощь с электрикой

Сообщение шпиндель »

странно всё это...у меня и кабель не экранированный и заземления нет , а всё работает...может отпаять четвёртый провод от шпинделя ? у меня не припаян :thinking:
CeBuK
Кандидат
Сообщения: 50
Зарегистрирован: 04 мар 2017, 15:08
Репутация: 0
Настоящее имя: Святослав
Контактная информация:

Re: Очень нужна помощь с электрикой

Сообщение CeBuK »

шпиндель писал(а):странно всё это...у меня и кабель не экранированный и заземления нет , а всё работает...может отпаять четвёртый провод от шпинделя ? у меня не припаян :thinking:
уже попробовал, не помогло
CeBuK
Кандидат
Сообщения: 50
Зарегистрирован: 04 мар 2017, 15:08
Репутация: 0
Настоящее имя: Святослав
Контактная информация:

Re: Очень нужна помощь с электрикой

Сообщение CeBuK »

Rom327 писал(а):Может понадобится установка таких фильтров перед инвертором шпинделя и перед БП драйверов.
Роман посоветуйте приемлемый фильтр,я погуглил и получается что конкретно этот фильтр или под заказ или 3700 за 1шт. возможно есть другие варианты? шпиндель 1.5 кв и к нему инвертер такой же
Аватара пользователя
Rom327
Почётный участник
Почётный участник
Сообщения: 2989
Зарегистрирован: 03 апр 2015, 13:23
Репутация: 437
Настоящее имя: Роман
Откуда: Подольск
Контактная информация:

Re: Очень нужна помощь с электрикой

Сообщение Rom327 »

CeBuK писал(а):
Rom327 писал(а):Может понадобится установка таких фильтров перед инвертором шпинделя и перед БП драйверов.
Роман посоветуйте приемлемый фильтр,я погуглил и получается что конкретно этот фильтр или под заказ или 3700 за 1шт. возможно есть другие варианты? шпиндель 1.5 кв и к нему инвертер такой же
Ни хуа хуа цены! В "Чипе" есть дешеле: https://www.chipdip.ru/catalog-show/emi ... rt=priceup вот например: https://www.chipdip.ru/product/dl-6d11 Если дорого, тогда ферритовое кольцо. Диаметром 30-40 мм, намотать сетевой кабель, прямо две жилы, 5-6 витков. Можно и самому сделать http://radiolub.ru/page/filtr-dlja-poda ... shhej-seti
И еще одна мысль посетила.
Зная проводку в гаражах можно предположить, что имеет место быть просадка по напряжению в сети с частотой работы инвертора, а помехи это уже следствие. Есть ли возможность перетащить весь комплект оборудования в место, где гарантированно стабильное напряжение при включении сильноточных нагрузок?
Это сугубо мое мнение, могу и ошибаться...
https://vk.com/rom327
GRBL настройки: http://blogandbux.blogspot.com/2018/07/ ... revod.html
G коды: http://3d-stanki.ru/spravochnik/program ... stankov-2/
Аватара пользователя
Rom327
Почётный участник
Почётный участник
Сообщения: 2989
Зарегистрирован: 03 апр 2015, 13:23
Репутация: 437
Настоящее имя: Роман
Откуда: Подольск
Контактная информация:

Re: Очень нужна помощь с электрикой

Сообщение Rom327 »

CeBuK писал(а): наблюдается такая беда (на предварительных пусках такого не было)
Что изменилось по сравнению с предварительными пусками? Есть возможность вернуть все взад?
Это сугубо мое мнение, могу и ошибаться...
https://vk.com/rom327
GRBL настройки: http://blogandbux.blogspot.com/2018/07/ ... revod.html
G коды: http://3d-stanki.ru/spravochnik/program ... stankov-2/
Аватара пользователя
Serg
Мастер
Сообщения: 21923
Зарегистрирован: 17 апр 2012, 14:58
Репутация: 5183
Заслуга: c781c134843e0c1a3de9
Настоящее имя: Сергей
Откуда: Москва
Контактная информация:

Re: Очень нужна помощь с электрикой

Сообщение Serg »

Rom327 писал(а):Может понадобится установка таких фильтров перед инвертором шпинделя и перед БП драйверов.
Зачем? Нечто подобное уже стоит и в инверторе и в БП...
Rom327 писал(а):Зная проводку в гаражах можно предположить, что имеет место быть просадка по напряжению в сети с частотой работы инвертора, а помехи это уже следствие.
Частота работы инвертора - десятки килогерц. Собственная индуктивность проводки и сглаживающий конденсатор в инверторе (тот, что после моста) не дадут напряжению просаживаться с такой частотой. :)
Я не Христос, рыбу не раздаю, но могу научить, как сделать удочку...
Аватара пользователя
Rom327
Почётный участник
Почётный участник
Сообщения: 2989
Зарегистрирован: 03 апр 2015, 13:23
Репутация: 437
Настоящее имя: Роман
Откуда: Подольск
Контактная информация:

Re: Очень нужна помощь с электрикой

Сообщение Rom327 »

UAVpilot писал(а):
Rom327 писал(а):Может понадобится установка таких фильтров перед инвертором шпинделя и перед БП драйверов.
Зачем? Нечто подобное уже стоит и в инверторе и в БП...
Rom327 писал(а):Зная проводку в гаражах можно предположить, что имеет место быть просадка по напряжению в сети с частотой работы инвертора, а помехи это уже следствие.
Частота работы инвертора - десятки килогерц. Собственная индуктивность проводки и сглаживающий конденсатор в инверторе (тот, что после моста) не дадут напряжению просаживаться с такой частотой. :)
Ты лучше дай человеку дельный совет! :D
Это сугубо мое мнение, могу и ошибаться...
https://vk.com/rom327
GRBL настройки: http://blogandbux.blogspot.com/2018/07/ ... revod.html
G коды: http://3d-stanki.ru/spravochnik/program ... stankov-2/
CeBuK
Кандидат
Сообщения: 50
Зарегистрирован: 04 мар 2017, 15:08
Репутация: 0
Настоящее имя: Святослав
Контактная информация:

Re: Очень нужна помощь с электрикой

Сообщение CeBuK »

Вот чем занимался сегодня:
1. Перелопатил половину проводки, переложил провода по Y вдоль рельсов снаружи корпуса (раньше провода лежали внутри профиля под рельсами) - не помогло
2. протянул еще одно заземление с проводом сечения 2.5 (первый с сечением 1-1.5 не помню точно)
провел несколько экспериментов:
- если заземлять экраны ШД+ ящик электроники, то есть улучшения, но если заземлить Шпиндель с инвертором и его экран то все становится хуже.
- мерил токи на заземление: у инвертора+шпинделя напряжение на выходе 0.1-0.2В и 0.2-03А, А вот у БП все аж искрит! при этом 0,5В (говорилось о 110В но я их не нашел) и 3,990А !!! при том что на первом заземлении с сечением 1-1.5 около 1.5А, а на совмещенной земле почти все 4А, думаю что если кидануть провод потолще то будет больше.
- пробовал подключать землю на горячую через тестер: БП начинал гудеть странными звуками. А вот на инвертор все сложнее, если присоеденить тонкий провод земли, то шпиндель начинал гудеть, но если кидануть обьедененную землю то инвертор останавливает шпиндель с ошибкой. И еще сегодня у меня инвертор один раз зупустил шпиндель в обратку, вообще наблюдаю такую картину что при включении инвертора Шпиндель сперва начинает гудеть, и стартует только примерно на 1500-3000 герц, я это раньше не проверял но сегодня обратил внимание.
И еще один момент: не знаю как у других, но у меня ШД дергаются только при включенном удержании и крутятся приимущественно по часовой стрелке, делают оборот примерно за 2-4 секунды по разному и с разной скоростью, и при включенном шпинделе вообще не реагируют на пульт и команды перемещения, как будто забиваеются пины мусором. Попробую на днях развести питание по разным проводам, шпиндель,комп и ящик пэлектроники и попробую заземлить комп, уж очень похоже на мусор в ЛПТ. сегодня не успел сделать и попробовать все что хотел. На днях придет второй БП с китая, попробую его вместо нынешнего, может я его слегка подпалил.
Откатить станок до прежнего состояния когда этого всего небыло очень напряжно т.к изначально он строился по конструкции одного ШВП на Y, через ременный редуктор 1:3 и все это на поводке толкало портал, были сильные перекосы и конструкцию переделал на 2 ШВП Y. да и не уверен я на 100% что всего этого небыло раньше т.к. запускал я шпиндель на станке 2 раза и охлаждения небыло, первый раз когда проверял подключение, второй раз когда настроил RS485 (пробовал его отключать, помехи не от него) и не уверен что включал ШД в тот момент.
Я расписываю все как делал, может вас это натолкнет на умную мысль.
всем спасибо за любые мысли и советы, вы мне очень помогаете.
Ответить

Вернуться в «Общие вопросы»