Проблема с платой Arduino Mega

Контроллеры, драйверы, датчики, управляющие устройства.
Spawn73
Новичок
Сообщения: 9
Зарегистрирован: 19 сен 2016, 21:51
Репутация: 0
Настоящее имя: Валентин
Контактная информация:

Проблема с платой Arduino Mega

Сообщение Spawn73 »

Доброго времени суток, товарищи!
У меня образовалась проблема, которую самостоятельно решить уже не получается, надеюсь на ваши советы и опыт.
Проблема в следующем: Чпу фрезер на базе Arduino mega 2560+Ramps 1.4, прошивка Marlin. Предположительно в результате КЗ, двигатель оси Х держится под нагрузкой и не вращается при включении станка. Пробовал сменить пины на слот экструдера, но не прокатило. Провода целые, концевики рабочие. На других осях все нормально. Грешу на саму мегу. Есть ли способ сменить управление по проблемной оси на любой свободный слот эктрудера? Как это реализовать и куда копать?
vit_rus
Опытный
Сообщения: 121
Зарегистрирован: 03 ноя 2013, 17:55
Репутация: 36
Откуда: Челябинск
Контактная информация:

Re: Проблема с платой Arduino Mega

Сообщение vit_rus »

в файле pins_RAMPS поменяй номера выводов для оси X и одного из экструдеров
//
// Steppers
//
#define X_STEP_PIN 54
#define X_DIR_PIN 55
#define X_ENABLE_PIN 38
#define X_CS_PIN 53

#define Y_STEP_PIN 60
#define Y_DIR_PIN 61
#define Y_ENABLE_PIN 56
#define Y_CS_PIN 49

#define Z_STEP_PIN 46
#define Z_DIR_PIN 48
#define Z_ENABLE_PIN 62
#define Z_CS_PIN 40

#define E0_STEP_PIN 26
#define E0_DIR_PIN 28
#define E0_ENABLE_PIN 24
#define E0_CS_PIN 42

#define E1_STEP_PIN 36
#define E1_DIR_PIN 34
#define E1_ENABLE_PIN 30
#define E1_CS_PIN 44
Spawn73
Новичок
Сообщения: 9
Зарегистрирован: 19 сен 2016, 21:51
Репутация: 0
Настоящее имя: Валентин
Контактная информация:

Re: Проблема с платой Arduino Mega

Сообщение Spawn73 »

Пробовал. Тот же эффект. только на другом драйвере.
vit_rus
Опытный
Сообщения: 121
Зарегистрирован: 03 ноя 2013, 17:55
Репутация: 36
Откуда: Челябинск
Контактная информация:

Re: Проблема с платой Arduino Mega

Сообщение vit_rus »

Spawn73 писал(а):Пробовал. Тот же эффект. только на другом драйвере.
Можно тогда чуть подробнее:
1)если в Ramps переставить драйвер в другой канал - он работает?
2)если двигатель оси X подключить в другую ось - он работает?
Spawn73
Новичок
Сообщения: 9
Зарегистрирован: 19 сен 2016, 21:51
Репутация: 0
Настоящее имя: Валентин
Контактная информация:

Re: Проблема с платой Arduino Mega

Сообщение Spawn73 »

1. драйвер работает отлично в других каналах. У меня еще пачка новых про запас лежит.
2. двигатель оси Х при подключении к другой оси работает. При подключении другого двигателя (У или Z) к порту оси Х начинает жужжать этот двигатель.
Поменял местами в pins_RAMPS выводы с Е0 на Х. если подключать двигатель к Е0 тоже начинает жужжать.
Про жужжание - двигатель просто стоит под нагрузкой. Ось с большим усилием проворачивается в ручную, но на команды Pronterface или repieter host не реагирует
Аватара пользователя
Rom327
Почётный участник
Почётный участник
Сообщения: 2989
Зарегистрирован: 03 апр 2015, 13:23
Репутация: 437
Настоящее имя: Роман
Откуда: Подольск
Контактная информация:

Re: Проблема с платой Arduino Mega

Сообщение Rom327 »

Spawn73 писал(а):1. драйвер работает отлично в других каналах. У меня еще пачка новых про запас лежит.
2. двигатель оси Х при подключении к другой оси работает. При подключении другого двигателя (У или Z) к порту оси Х начинает жужжать этот двигатель.
Поменял местами в pins_RAMPS выводы с Е0 на Х. если подключать двигатель к Е0 тоже начинает жужжать.
Про жужжание - двигатель просто стоит под нагрузкой. Ось с большим усилием проворачивается в ручную, но на команды Pronterface или repieter host не реагирует
Перезалить прошивку пробовал?
Это сугубо мое мнение, могу и ошибаться...
https://vk.com/rom327
GRBL настройки: http://blogandbux.blogspot.com/2018/07/ ... revod.html
G коды: http://3d-stanki.ru/spravochnik/program ... stankov-2/
Spawn73
Новичок
Сообщения: 9
Зарегистрирован: 19 сен 2016, 21:51
Репутация: 0
Настоящее имя: Валентин
Контактная информация:

Re: Проблема с платой Arduino Mega

Сообщение Spawn73 »

Пробовал. Не спасло
Аватара пользователя
Rom327
Почётный участник
Почётный участник
Сообщения: 2989
Зарегистрирован: 03 апр 2015, 13:23
Репутация: 437
Настоящее имя: Роман
Откуда: Подольск
Контактная информация:

Re: Проблема с платой Arduino Mega

Сообщение Rom327 »

Spawn73 писал(а):1. драйвер работает отлично в других каналах. У меня еще пачка новых про запас лежит.
2. двигатель оси Х при подключении к другой оси работает. При подключении другого двигателя (У или Z) к порту оси Х начинает жужжать этот двигатель.
Поменял местами в pins_RAMPS выводы с Е0 на Х. если подключать двигатель к Е0 тоже начинает жужжать.
Про жужжание - двигатель просто стоит под нагрузкой. Ось с большим усилием проворачивается в ручную, но на команды Pronterface или repieter host не реагирует
Драйверы шд в мегу через шильд подключаются?
Это сугубо мое мнение, могу и ошибаться...
https://vk.com/rom327
GRBL настройки: http://blogandbux.blogspot.com/2018/07/ ... revod.html
G коды: http://3d-stanki.ru/spravochnik/program ... stankov-2/
Spawn73
Новичок
Сообщения: 9
Зарегистрирован: 19 сен 2016, 21:51
Репутация: 0
Настоящее имя: Валентин
Контактная информация:

Re: Проблема с платой Arduino Mega

Сообщение Spawn73 »

да. RAMPS 1.4
Аватара пользователя
Rom327
Почётный участник
Почётный участник
Сообщения: 2989
Зарегистрирован: 03 апр 2015, 13:23
Репутация: 437
Настоящее имя: Роман
Откуда: Подольск
Контактная информация:

Re: Проблема с платой Arduino Mega

Сообщение Rom327 »

Spawn73 писал(а):да. RAMPS 1.4
Значится так: сигнал от Меги поступает в шилд, далее в драйвер, далее в ШД.
Получаем Мега → RAMPS → Драйвер ШД → ШД. начинаем вычеркивать то, что работает:
Мега → RAMPS → Драйвер ШД(менял) → ШД(менял)
Мега(пины менял) → RAMPS → Драйвер ШДШД
Остается шильд. Попробуй вызвонить, может обрыв дорожки, загнутая нога, непропай. Промой платы в "Калоше" или спирте, может канифоль попала...
Это сугубо мое мнение, могу и ошибаться...
https://vk.com/rom327
GRBL настройки: http://blogandbux.blogspot.com/2018/07/ ... revod.html
G коды: http://3d-stanki.ru/spravochnik/program ... stankov-2/
Spawn73
Новичок
Сообщения: 9
Зарегистрирован: 19 сен 2016, 21:51
Репутация: 0
Настоящее имя: Валентин
Контактная информация:

Re: Проблема с платой Arduino Mega

Сообщение Spawn73 »

выглядит эта порнография примерно так
https://yadi.sk/i/azT-FZi63J7LRv
Аватара пользователя
Rom327
Почётный участник
Почётный участник
Сообщения: 2989
Зарегистрирован: 03 апр 2015, 13:23
Репутация: 437
Настоящее имя: Роман
Откуда: Подольск
Контактная информация:

Re: Проблема с платой Arduino Mega

Сообщение Rom327 »

Spawn73 писал(а):выглядит эта порнография примерно так
https://yadi.sk/i/azT-FZi63J7LRv
Вот тебе схема шильда. Точками отмечены сигналы оси У. Прозвони их. Также проверь резистор R18 10К(103).
Вложения
RAMPS 1.4.jpg (4197 просмотров) <a class='original' href='./download/file.php?id=111362&mode=view' target=_blank>Загрузить оригинал (1.5 МБ)</a>
Это сугубо мое мнение, могу и ошибаться...
https://vk.com/rom327
GRBL настройки: http://blogandbux.blogspot.com/2018/07/ ... revod.html
G коды: http://3d-stanki.ru/spravochnik/program ... stankov-2/
Spawn73
Новичок
Сообщения: 9
Зарегистрирован: 19 сен 2016, 21:51
Репутация: 0
Настоящее имя: Валентин
Контактная информация:

Re: Проблема с платой Arduino Mega

Сообщение Spawn73 »

на меге по 5В на обозначенных ногах
на драйвере 12В, тк питание отдельное, диод Д1 выпаян
Аватара пользователя
Rom327
Почётный участник
Почётный участник
Сообщения: 2989
Зарегистрирован: 03 апр 2015, 13:23
Репутация: 437
Настоящее имя: Роман
Откуда: Подольск
Контактная информация:

Re: Проблема с платой Arduino Mega

Сообщение Rom327 »

Spawn73 писал(а):на меге по 5В на обозначенных ногах
на драйвере 12В, тк питание отдельное, диод Д1 выпаян
Что-то мы друг друга не поняли!
На схеме отмечены одни и те же цепи. То есть, если на цепи "X-STEP" со стороны Меги +5 вольт относительно общего провода (GND), то на этой же цепи "X-STEP" со стороны драйвера тоже должно быть +5 вольт относительно общего провода (GND), так как это прямой провод. Сравни эти напряжения для работающей оси У (зеленые кружки и линии на схеме) Можешь, отключив питание, просто прозвонить эти цепи на предмет целостности проводников.
RAMPS 1.4.jpg (4176 просмотров) <a class='original' href='./download/file.php?id=111385&mode=view' target=_blank>Загрузить оригинал (1.57 МБ)</a>
P.S. На контактах концевиков (на неработающей оси) никаких "соплей" не наблюдается?
Это сугубо мое мнение, могу и ошибаться...
https://vk.com/rom327
GRBL настройки: http://blogandbux.blogspot.com/2018/07/ ... revod.html
G коды: http://3d-stanki.ru/spravochnik/program ... stankov-2/
Spawn73
Новичок
Сообщения: 9
Зарегистрирован: 19 сен 2016, 21:51
Репутация: 0
Настоящее имя: Валентин
Контактная информация:

Re: Проблема с платой Arduino Mega

Сообщение Spawn73 »

Протестил напряжение по схеме. Вышло:
X-step = 0,01 V; X-Dir = 0,01 V; X-Enable = 0,13 V
Y-step = 0,01 V; Y-Dir = 0,01 V; Y-Enable = 5 V
Аватара пользователя
Rom327
Почётный участник
Почётный участник
Сообщения: 2989
Зарегистрирован: 03 апр 2015, 13:23
Репутация: 437
Настоящее имя: Роман
Откуда: Подольск
Контактная информация:

Re: Проблема с платой Arduino Mega

Сообщение Rom327 »

Spawn73 писал(а):Протестил напряжение по схеме. Вышло:
X-step = 0,01 V; X-Dir = 0,01 V; X-Enable = 0,13 V
Y-step = 0,01 V; Y-Dir = 0,01 V; Y-Enable = 5 V
Ну вот, уже результат! Не работает ось Х, если мне память не изменяет. На контакте X_EN низкий уровень, видимо запрещает работу. Сделай следующее: надо аккуратно загнуть наружу ножку X_EN на драйвере оси Х. Далее, воткнуть драйвер оси Х на место. Припаять к загнутой ножке X_EN драйвера оси Х резистор 10К, второй конец резистора к +5 вольтам Ардуино или шильда. Включить и проверить напряжение на X_EN. Оно должно стать тоже +5 вольт. Запустить станок и проверить на работоспособность. Если не заработает, снова сюда, будем думать...
Это сугубо мое мнение, могу и ошибаться...
https://vk.com/rom327
GRBL настройки: http://blogandbux.blogspot.com/2018/07/ ... revod.html
G коды: http://3d-stanki.ru/spravochnik/program ... stankov-2/
Spawn73
Новичок
Сообщения: 9
Зарегистрирован: 19 сен 2016, 21:51
Репутация: 0
Настоящее имя: Валентин
Контактная информация:

Re: Проблема с платой Arduino Mega

Сообщение Spawn73 »

Смотрел по распиновке меги - сигнал на Х-en приходит на 38 пин. на нем должно быть +5В по соответствию с осью У, но там пусто. От 38 пина до 50 ноги микросхемы прозвон есть.
Аватара пользователя
Rom327
Почётный участник
Почётный участник
Сообщения: 2989
Зарегистрирован: 03 апр 2015, 13:23
Репутация: 437
Настоящее имя: Роман
Откуда: Подольск
Контактная информация:

Re: Проблема с платой Arduino Mega

Сообщение Rom327 »

Spawn73 писал(а):Смотрел по распиновке меги - сигнал на Х-en приходит на 38 пин. на нем должно быть +5В по соответствию с осью У, но там пусто. От 38 пина до 50 ноги микросхемы прозвон есть.
Там не "пусто", а низкий уровень. Может транзистор пробился на выходе, может резистор R18 сдох. Сделай, как я писаАл выше, а дальше поглядим...
Это сугубо мое мнение, могу и ошибаться...
https://vk.com/rom327
GRBL настройки: http://blogandbux.blogspot.com/2018/07/ ... revod.html
G коды: http://3d-stanki.ru/spravochnik/program ... stankov-2/
vit_rus
Опытный
Сообщения: 121
Зарегистрирован: 03 ноя 2013, 17:55
Репутация: 36
Откуда: Челябинск
Контактная информация:

Re: Проблема с платой Arduino Mega

Сообщение vit_rus »

Rom327 писал(а):
Spawn73 писал(а):Протестил напряжение по схеме. Вышло:
X-step = 0,01 V; X-Dir = 0,01 V; X-Enable = 0,13 V
Y-step = 0,01 V; Y-Dir = 0,01 V; Y-Enable = 5 V
Ну вот, уже результат! Не работает ось Х, если мне память не изменяет. На контакте X_EN низкий уровень, видимо запрещает работу. Сделай следующее: надо аккуратно загнуть наружу ножку X_EN на драйвере оси Х. Далее, воткнуть драйвер оси Х на место. Припаять к загнутой ножке X_EN драйвера оси Х резистор 10К, второй конец резистора к +5 вольтам Ардуино или шильда. Включить и проверить напряжение на X_EN. Оно должно стать тоже +5 вольт. Запустить станок и проверить на работоспособность. Если не заработает, снова сюда, будем думать...
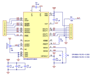
Судя по https://3deshnik.ru/wiki/index.php/%D0% ... 80_DRV8825
ENABLE - инверсный и активный уровень на нем 0
ISEN_DRV8825.png (4097 просмотров) <a class='original' href='./download/file.php?id=111542&mode=view' target=_blank>Загрузить оригинал (19.31 КБ)</a>
Аватара пользователя
Rom327
Почётный участник
Почётный участник
Сообщения: 2989
Зарегистрирован: 03 апр 2015, 13:23
Репутация: 437
Настоящее имя: Роман
Откуда: Подольск
Контактная информация:

Re: Проблема с платой Arduino Mega

Сообщение Rom327 »

vit_rus писал(а):Судя по https://3deshnik.ru/wiki/index.php/%D0% ... 80_DRV8825
ENABLE - инверсный и активный уровень на нем 0
Вложение ISEN_DRV8825.png больше недоступно
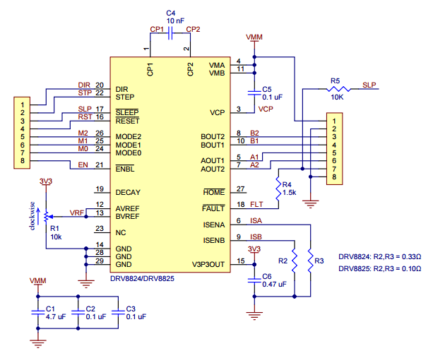
На схемах ENABLE везде в "воздухе" висит.
Minimal-wiring-diagram-for-connecting-a-microcontroller-to-a-DRV8825.jpg (4078 просмотров) <a class='original' href='./download/file.php?id=111569&mode=view' target=_blank>Загрузить оригинал (62.07 КБ)</a>
Так, что достаточно отогнуть ножку ENABLE и проверить...
Это сугубо мое мнение, могу и ошибаться...
https://vk.com/rom327
GRBL настройки: http://blogandbux.blogspot.com/2018/07/ ... revod.html
G коды: http://3d-stanki.ru/spravochnik/program ... stankov-2/
Ответить

Вернуться в «Электроника»