ремонт сушилки при помощи 3D принтера

Показываем свои изделия, гордимся, хвастаемся, завидуем.
chehbos
Новичок
Сообщения: 6
Зарегистрирован: 25 фев 2017, 21:53
Репутация: 0
Настоящее имя: Виктор
Контактная информация:

ремонт сушилки при помощи 3D принтера

Сообщение chehbos »

Сломалась ножка на сушилке и вот появился повод использовать купленную ИГРУШКУ в практических целях.
Снял небольшой видеоотчет по ремонту сушилки.
https://youtu.be/qRtxDK8ErGc
Аватара пользователя
Евгений+++
Мастер
Сообщения: 1595
Зарегистрирован: 19 авг 2015, 14:18
Репутация: 176
Настоящее имя: Евгений
Откуда: Воронеж.., пока что
Контактная информация:

Re: ремонт сушилки при помощи 3D принтера

Сообщение Евгений+++ »

Ну как говорят...С Обновкой :good:
- Жене сказал, что пошел к любовнице, любовнице сказал, что пошел к
жене, а сам взял книжки, залез на чердак и учиться, учиться, учиться.
-------------------------------------------------------------------------------------------
Дайте мне собственный гольф-клуб, свежий воздух и красивую женщину в
партнеры – и можете оставить гольф-клуб и свежий воздух себе.
chehbos
Новичок
Сообщения: 6
Зарегистрирован: 25 фев 2017, 21:53
Репутация: 0
Настоящее имя: Виктор
Контактная информация:

Re: ремонт сушилки при помощи 3D принтера

Сообщение chehbos »

:D
Аватара пользователя
PKM
Почётный участник
Почётный участник
Сообщения: 4263
Зарегистрирован: 31 мар 2011, 18:11
Репутация: 705
Настоящее имя: Андрей
Откуда: Украина
Контактная информация:

Re: ремонт сушилки при помощи 3D принтера

Сообщение PKM »

T-Flex есть бесплатный?
Аватара пользователя
N1X
Мастер
Сообщения: 3653
Зарегистрирован: 16 фев 2015, 21:19
Репутация: 1646
Настоящее имя: Владимир
Откуда: Беларусь, Гомель
Контактная информация:

Re: ремонт сушилки при помощи 3D принтера

Сообщение N1X »

Вопрос был про бесплатный, а крадло здесь нельзя обсуждать :)
Аватара пользователя
selenur
Почётный участник
Почётный участник
Сообщения: 4605
Зарегистрирован: 21 авг 2013, 19:44
Репутация: 1622
Настоящее имя: Сергей
Откуда: Новый Уренгой
Контактная информация:

Re: ремонт сушилки при помощи 3D принтера

Сообщение selenur »

PKM писал(а):T-Flex есть бесплатный?
Он платный :-( из бесплатных мне нравиться fusion360, чертишь деталь, нажимаешь "печать 3D", и открывается программа работы с 3д принтером, с загруженной моделью, остается только нажать кнопку расчета траектории(слайсинг), и печать...
Мой сайт: http://selenur.ru
Исходники моих программ: https://github.com/selenur
Instagram https://www.instagram.com/zheigurov/
Аватара пользователя
PKM
Почётный участник
Почётный участник
Сообщения: 4263
Зарегистрирован: 31 мар 2011, 18:11
Репутация: 705
Настоящее имя: Андрей
Откуда: Украина
Контактная информация:

Re: ремонт сушилки при помощи 3D принтера

Сообщение PKM »

selenur, да вот и я об этом - при наличии бесплатного Fusion 360 странно использовать ломаный T-Flex....
chehbos
Новичок
Сообщения: 6
Зарегистрирован: 25 фев 2017, 21:53
Репутация: 0
Настоящее имя: Виктор
Контактная информация:

Re: ремонт сушилки при помощи 3D принтера

Сообщение chehbos »

Замечание принял, но у Fusion 360 нет русского, а с аглицким я не очень
chehbos
Новичок
Сообщения: 6
Зарегистрирован: 25 фев 2017, 21:53
Репутация: 0
Настоящее имя: Виктор
Контактная информация:

Re: ремонт сушилки при помощи 3D принтера

Сообщение chehbos »

Печатал сегодня на принтере деталюшку и обратил внимание, что круглые поверхности печатаются кусочками прямых. Подскажите где ковырять настройки: в программе печати принтера (Cura) или это макет так нарисован?
IMG_20170228_231203-1.jpg (6980 просмотров) <a class='original' href='./download/file.php?id=104704&mode=view' target=_blank>Загрузить оригинал (1.92 МБ)</a>
Аватара пользователя
selenur
Почётный участник
Почётный участник
Сообщения: 4605
Зарегистрирован: 21 авг 2013, 19:44
Репутация: 1622
Настоящее имя: Сергей
Откуда: Новый Уренгой
Контактная информация:

Re: ремонт сушилки при помощи 3D принтера

Сообщение selenur »

В программу когда загружаешь модель, видны прямые линии по окружности?
Мой сайт: http://selenur.ru
Исходники моих программ: https://github.com/selenur
Instagram https://www.instagram.com/zheigurov/
chehbos
Новичок
Сообщения: 6
Зарегистрирован: 25 фев 2017, 21:53
Репутация: 0
Настоящее имя: Виктор
Контактная информация:

Re: ремонт сушилки при помощи 3D принтера

Сообщение chehbos »

selenur писал(а):В программу когда загружаешь модель, видны прямые линии по окружности?
Я рисую в T-Flex и уже в нем видны эти прямые линии, значит наверно проблема в модели. Спасибо за подсказку.
chehbos
Новичок
Сообщения: 6
Зарегистрирован: 25 фев 2017, 21:53
Репутация: 0
Настоящее имя: Виктор
Контактная информация:

Re: ремонт сушилки при помощи 3D принтера

Сообщение chehbos »

chehbos писал(а):
selenur писал(а):В программу когда загружаешь модель, видны прямые линии по окружности?
Я рисую в T-Flex и уже в нем видны эти прямые линии, значит наверно проблема в модели. Спасибо за подсказку.
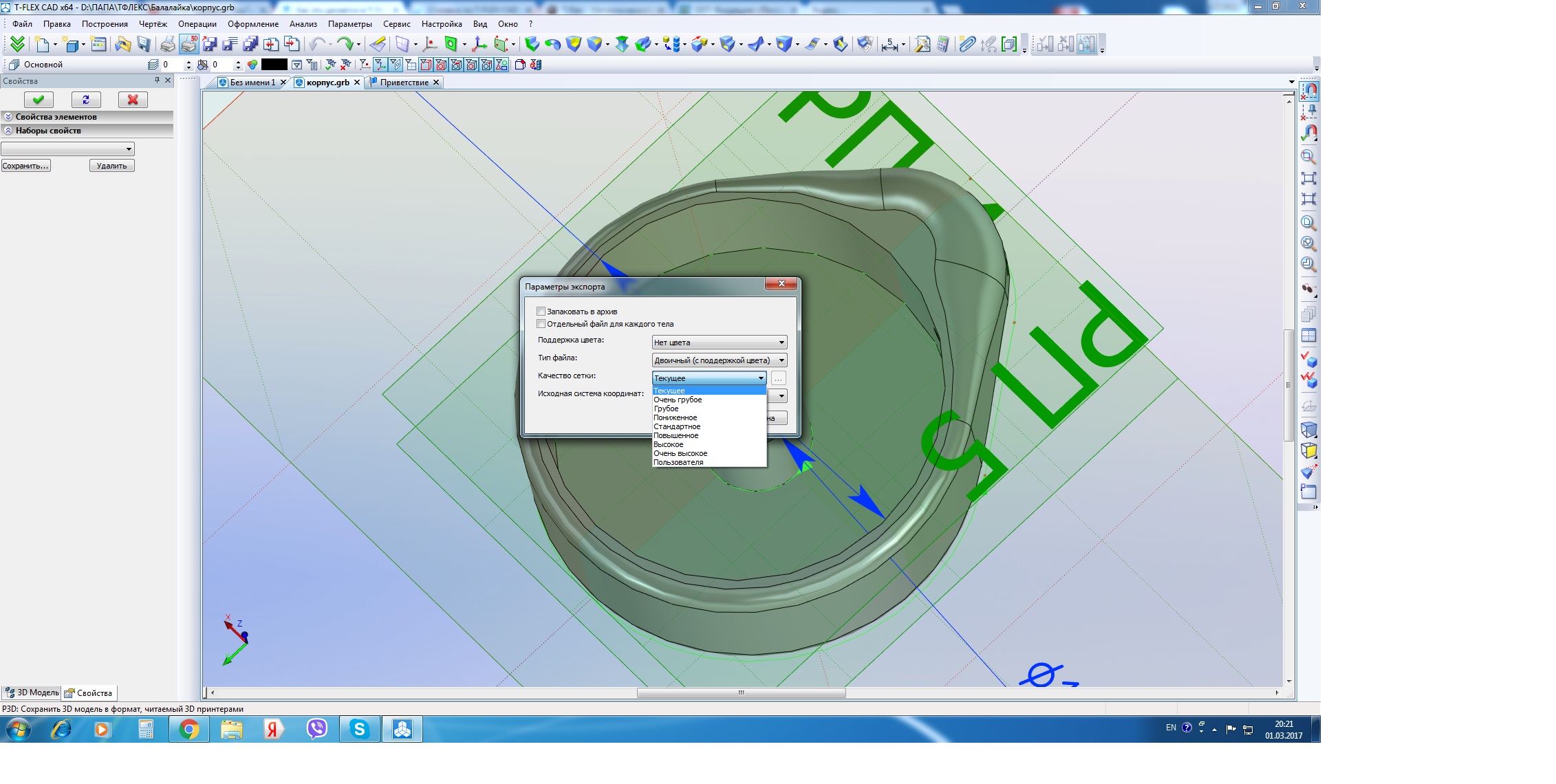
Ура! Разобрался.
Надо было в параметрах вывода на печать 3D
Безымянный22.jpg (6938 просмотров) <a class='original' href='./download/file.php?id=104764&mode=view' target=_blank>Загрузить оригинал (436.3 КБ)</a>
установить качество сетки пользовательское, а в нем установить наименьшие значения и получается очень хорошо.
Ответить

Вернуться в «Изделия»