Плагин для частотного преобразователя KEB F5

Mach, популярные и не очень CAD, CAM. Обсуждение и разработка программ для управления станками.
gennadiy
Кандидат
Сообщения: 64
Зарегистрирован: 03 ноя 2013, 22:28
Репутация: 32
Откуда: Брест
Контактная информация:

Плагин для частотного преобразователя KEB F5

Сообщение gennadiy »

Данная инструкция поможет вам подключить частотный преобразователь серии “F5” немецкой компании “ KEB ” к станку с ЧПУ под управлением программы “Mach3”.
Частотный преобразователь серии “F5”, описанный здесь, управляет 3-х фазным шпинделем с жидкостным охлаждением, установленным на станке с ЧПУ. Включение, выключение, задание скорости, а так же чтение текущей скорости из частотного преобразователя осуществляется по протоколу обмена HSP5.
Итак, чтобы подключить частотный преобразователь к компьютеру и управлять им из программы “Mach3” вам нужно:
1. Наличие COM порта на компьютере. Если COM порта нет, а есть только USB порт, можно купить и использовать готовый преобразователь USB-COM. Установите
драйвера для этого устройства и у вас на компьютере в “Диспетчере устройств” --> “Порты (COM и LPT)” должен появиться новый COM порт. Запомните его номер для дальнейших настроек плагина.
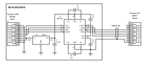
2. Специальный кабель для связи между COM портом и частотным преобразователем серии “F5”. Подключать напрямую, без специального кабеля нельзя! Несоблюдение этого требования может привести к выходу компьютера из строя. На сайте производителя такой кабель имеет номер - KEB 00.F5.0C0 0010.
Если у вас такого кабеля нет, его нужно сделать его самому – схема прилагается. Дополнительная информация: http://www.servotechnica.spb.ru/keb/connect.html
схема KEB 00.F5.0C0-0010.PNG (7160 просмотров) <a class='original' href='./download/file.php?id=102577&sid=aef1e80ec35888ee7226f291ac42c05d&mode=view' target=_blank>Загрузить оригинал (81.94 КБ)</a>
3. Панель оператора KEB или программа для настройки всех параметров частотного преобразователя - COMBIVIS 5.6 или COMBIVIS 6. Её можно скачать на
официальном сайте или на русском языке отсюда: http://www.keb-privod.ru/Preobrazovatel ... bivis.html
4. Настройте параметры преобразователя KEB:
Op.00 = 5 – источник задания скорости через Sy.52.
Op.01 = 8 – источник задания направления вращения через Sy.50.
Sy.11 = 5 – 38400 бод скорость передачи данных по протоколу HSP5.
Изменить эти параметры можно с помощью программы COMBIVIS, или с помощью пульта оператора, имеющего возможность просмотра и изменения параметров. Для доступа к полному списку параметров, с помощью пульта оператора, введите пароль 440 в параметр Cp.00.
5. Плагин “Plugin_KEB_F5.dll” сохраните в папку, по умолчанию она находится здесь: C:\Mach3\PlugIns\
6. Запустите программу “Mach3” и в меню Config --> Config Plugins установите галочку напротив “Plugin KEB F5 – v1.0”, затем перезагрузите программу “Mach3”. Теперь настроить плагин можно через меню PlugIn Control --> Plugin KEB F5.
7. Открыв окно настроек плагина, задайте номер COM порта (который ранее запомнили) и скорость 38400 бод (параметр Sy.11 преобразователя KEB). Откройте COM порт, нажав кнопку “COM Port ON”. Теперь можно протестировать плагин.
Нажмите кнопку “Start” – шпиндель должен включиться и начать вращаться (если в окне “Spindle Speed” программы “Mach3” установлена нужная скорость).
Подвигайте вертикальный ползунок ”SRO %”, скорость должна меняться. В окне плагина “Spindle Speed RPM” должна отображаться текущая скорость из частотного преобразователя, с учётом разгона и торможения (обратная связь с преобразователем KEB).
Нажмите кнопку “Stop”. Шпиндель должен остановиться, и на этом тестирование закончено.
В окне плагина “UserDRO” задайте адрес пользовательского окна “Mach3”, в котором будет отображаться текущая скорость шпинделя (аналогично “SpindleSpeed RPM”).
Сохраните настройки программы, нажав кнопку “Save Settings”. Закройте программу “Mach3”.
меню Plugin KEB F5.PNG (7160 просмотров) <a class='original' href='./download/file.php?id=102578&sid=aef1e80ec35888ee7226f291ac42c05d&mode=view' target=_blank>Загрузить оригинал (13.35 КБ)</a>
8. Для создания пользовательского окна используйте программу-редактор скринсетов, например MachScreen. Откройте ваш скринсет, по умолчанию – C:\Mach3\1024.set и измените в окне DRO “RPM” адрес на тот, который был задан в окне плагина “UserDRO”. Теперь, открыв программу “Mach3”, скорость вращения шпинделя будет отображаться в этом окне.
UserDRO в MachScreen.PNG (7160 просмотров) <a class='original' href='./download/file.php?id=102579&sid=aef1e80ec35888ee7226f291ac42c05d&mode=view' target=_blank>Загрузить оригинал (352.22 КБ)</a>
На этом настройки плагина можно считать законченными.

Схема кабеля KEB 00.F5.0C0 0010 с печатной платой в Proteus 7.10:
KEB 00.F5.0C0 0010.rar
(1.94 МБ) 944 скачивания
Плагин "Plugin KEB F5":
Plugin_KEB_F5.rar
(19.45 КБ) 731 скачивание
Исходники плагина, написанные на C++/Cli, в Visual Studio 2008:
Plugun Keb F5.rar
(2.72 МБ) 649 скачиваний

Вернуться в «Windows / Mach»