Посоветуйте Драйвер Для Шаговика

Контроллеры, драйверы, датчики, управляющие устройства.
Аватара пользователя
Serg
Мастер
Сообщения: 21923
Зарегистрирован: 17 апр 2012, 14:58
Репутация: 5183
Заслуга: c781c134843e0c1a3de9
Настоящее имя: Сергей
Откуда: Москва
Контактная информация:

Re: Посоветуйте Драйвер Для Шаговика

Сообщение Serg »

megagad писал(а):если не сложно - гляньте пожалуйста модель.
Быстро глянуть не обещаю - она где-то в гараже на антресоли, куда просто так не добраться.
Но помню, что там распаян (на ISA шину, тогда так все и делали) отдельный чип с портами, сколько каких портов он умеет не знаю, но с него выведено 2xLPT + 2COM.
В те времена как раз происходило переселение портов с отдельного чипа в южный мост.
alx666 писал(а):я надеялся услышать варианты решения без рассыпухи - похоже их нет.
Mesa 7i43 - до 12 ШД.
Я не Христос, рыбу не раздаю, но могу научить, как сделать удочку...
Аватара пользователя
AndyBig
Мастер
Сообщения: 3971
Зарегистрирован: 07 мар 2014, 04:01
Репутация: 1121
Откуда: юг России
Контактная информация:

Re: Посоветуйте Драйвер Для Шаговика

Сообщение AndyBig »

alx666 писал(а):как без рассыпухи с LPT управлять десятью ШД ?
Если каждый шаговик должен управляться отдельно, то на плату ставится микроконтроллер (или FPGA), для него пишется прошивка и LPT используется как канал передачи данных. И никакой рассыпухи :)
Но проще сделать это на USB. А еще проще, быстрее и в конечном итоге дешевле будет купить готовый контроллер, поддерживающий 10 шаговиков.
alx666
Новичок
Сообщения: 16
Зарегистрирован: 10 май 2014, 12:43
Репутация: 0
Контактная информация:

Re: Посоветуйте Драйвер Для Шаговика

Сообщение alx666 »

megagad писал(а):Вам предложили ПРОСТЕЙШИЕ способы решения, с минимум затрат на разработку и собственно работу.
Или вам нужен именно 10 осевой? И чтоб от одного ЛПТ? Попахивает курсовым/дипломом :)
по схеме, что на четыре оси можно сделать десять увеличив число регистров и драйверов - остальное там для этого готово
число LPT не принципиально но зачем их плодить, когда и один решает задачу. Вместо советов я получил смех над рассыпухой,
задал конкретный вопрос: "а без раасыпухи задача решается?" В ответ какая то голимотья про увеличение числа портов.
У меня задача решена на рассыпухе и уже не на макете а на заводской ДПП с нормальной металлизацией - задача выполнена на 120% (портов в готовом варианте не 10 а 12 ) . Следовательно данную задачу по другому решить ни кто пока посоветовать не может.
А диплом уже в далеком прошлом.
Woodmaster
Опытный
Сообщения: 112
Зарегистрирован: 10 сен 2011, 18:18
Репутация: 11
Контактная информация:

Re: Посоветуйте Драйвер Для Шаговика

Сообщение Woodmaster »

alx666 писал(а):задал конкретный вопрос: "а без раасыпухи задача решается?"
Решается. Например на ПЛИС.
alx666
Новичок
Сообщения: 16
Зарегистрирован: 10 май 2014, 12:43
Репутация: 0
Контактная информация:

Re: Посоветуйте Драйвер Для Шаговика

Сообщение alx666 »

AndyBig писал(а):Если каждый шаговик должен управляться отдельно, то на плату ставится микроконтроллер (или FPGA), для него пишется прошивка и LPT используется как канал передачи данных. И никакой рассыпухи :)
Но проще сделать это на USB. А еще проще, быстрее и в конечном итоге дешевле будет купить готовый контроллер, поддерживающий 10 шаговиков.
роль контроллера успешно в данном случае выполняет P-2 а LPT используется как интерфейс между программируемым контроллером на ПК и регистрами с драйверами ШД. Если учест, что в ПК еще и сеть подключена, и управление на более высоком уровне идет от САПР напрямую.
а рассыпуха по Вашему варианту присутствовать всё равно будет вокруг микроконтроллера
alx666
Новичок
Сообщения: 16
Зарегистрирован: 10 май 2014, 12:43
Репутация: 0
Контактная информация:

Re: Посоветуйте Драйвер Для Шаговика

Сообщение alx666 »

Woodmaster писал(а):Решается. Например на ПЛИС.
согласен на ПЛИС решается, только их понадобится не меньше чем рассыпухи - нужны обязательно регистры 8-бит на каждый канал
Аватара пользователя
megagad
Почётный участник
Почётный участник
Сообщения: 3207
Зарегистрирован: 05 апр 2014, 18:57
Репутация: 712
Откуда: Реуспублика Крым, Бахчисарай.
Контактная информация:

Re: Посоветуйте Драйвер Для Шаговика

Сообщение megagad »

alx666 писал(а):роль контроллера успешно в данном случае выполняет P-2 а LPT используется как интерфейс между программируемым контроллером на ПК и регистрами с драйверами ШД.
Что-то бредом немного попахивает. Или вы не так выразится хотели?
Если используется "набортный" ЛПТ у компа - о каком "программируемом" контроллере речь, если имеем плату расширения с названием "программируемый контроллер" - при чём тут ЛПТ вообще?
alx666 писал(а):на ПЛИС решается, только их понадобится не меньше чем рассыпухи - нужны обязательно регистры 8-бит на каждый канал
Вы с ПЛИС имели дело когданибудь? Ибо по вашему ответу кажется что даже в руках не держали. В них можно реализовать всё что душе угодно, главное чтоб хватило макроячеек :)
alx666 писал(а):Следовательно данную задачу по другому решить ни кто пока посоветовать не может.
А диплом уже в далеком прошлом.
По другому решения вам предоставили. Если вы не принимаете их - сугубо ваши проблемы. А по диплому - сдайте обратно - у вас нет "инженерного мышления".
По вашей схеме и описанию вылазит ПРОСТЕЙШИЙ контроллер на МК(хватит той-же ардуины, или STM) со связью по USB/LAN. И никаких ЛПТ, никакой "рассыпухи" - только микросхема МК с обвязкой и кучка монолитных драйверов к ней.
We Do What We Must, Because We Can!
Причинять добро, наносить пользу и подвергать ласке.
Аватара пользователя
Сергей Саныч
Мастер
Сообщения: 9116
Зарегистрирован: 30 май 2012, 14:20
Репутация: 2858
Откуда: Тюмень
Контактная информация:

Re: Посоветуйте Драйвер Для Шаговика

Сообщение Сергей Саныч »

megagad писал(а):Если используется "набортный" ЛПТ у компа - о каком "программируемом" контроллере речь
я так понял, что РС (на Пентиуме-2) и работает этим самым контроллером.
Чудес не бывает. Бывают фокусы.
Аватара пользователя
Сергей Саныч
Мастер
Сообщения: 9116
Зарегистрирован: 30 май 2012, 14:20
Репутация: 2858
Откуда: Тюмень
Контактная информация:

Re: Посоветуйте Драйвер Для Шаговика

Сообщение Сергей Саныч »

alx666 писал(а):вот и я об этом - а вот эта схема на рассыпухе http://cnc.matrixmosaic.ru/img/cnc03.pdf позволяет управлять сразу всеми 10 движками
Если стоит задача ограничиться элементной базой тридцатилетней давности - то можно и так.
Чудес не бывает. Бывают фокусы.
alx666
Новичок
Сообщения: 16
Зарегистрирован: 10 май 2014, 12:43
Репутация: 0
Контактная информация:

Re: Посоветуйте Драйвер Для Шаговика

Сообщение alx666 »

Сергей Саныч писал(а):Если стоит задача ограничиться элементной базой тридцатилетней давности - то можно и так.
задача была цена и получить быстро результат. Что касается элементной базы - собрали из имеющегося в наличии. Ещё можно поспорить что надежнее - Минский "Интеграл" (который выпускает все это и сейчас +в корпусах SMD) или Китайское не буду уточнять что...
Аватара пользователя
Serg
Мастер
Сообщения: 21923
Зарегистрирован: 17 апр 2012, 14:58
Репутация: 5183
Заслуга: c781c134843e0c1a3de9
Настоящее имя: Сергей
Откуда: Москва
Контактная информация:

Re: Посоветуйте Драйвер Для Шаговика

Сообщение Serg »

alx666 писал(а):что в ПК еще и сеть подключена, и управление на более высоком уровне идет от САПР напрямую.
А реальный пример можно?
alx666 писал(а):согласен на ПЛИС решается, только их понадобится не меньше чем рассыпухи - нужны обязательно регистры 8-бит на каждый канал
Хотя-бы в википедии глянули, что за зверушки эти ПЛИС... :)
alx666 писал(а):у Вас возможно блокирует особенно если по windows
Дело не в виндовс, а в самой архитектуре IBM PC.
alx666 писал(а):зачем мне Mach3 или LinuxCNC если все делалось по спец софт, который написан и без лишней демагогии справляется с задачей на P2-233MHz
я правильно понимаю, что этот спецсофт умеет генерить "шаги" в объёме 10х5кГц, но не имеет функционала, который есть у Mach3 или LinuxCNC?
alx666 писал(а):задача была цена и получить быстро результат.
Ну если у вас есть неплохие программисты, готовые работать за еду или за идею, то получить быстро и дёшево такой результат вполне реально. :)
Я не Христос, рыбу не раздаю, но могу научить, как сделать удочку...
Аватара пользователя
megagad
Почётный участник
Почётный участник
Сообщения: 3207
Зарегистрирован: 05 апр 2014, 18:57
Репутация: 712
Откуда: Реуспублика Крым, Бахчисарай.
Контактная информация:

Re: Посоветуйте Драйвер Для Шаговика

Сообщение megagad »

alx666 писал(а):задача была цена и получить быстро результат.
Так и скажите, что "не было времени вникать в суть, да и бюджет был ограничен". А ещё проще - "я его слепила из того, что было".
Вам УЖЕ советовали(и не раз) простые и быстрые решение из разряда "купил, собрал, работаешь". Вы-же всё ждёте совета "нарыл на помойке, разработал, натроил, написал спец софт, настроил софт, работаешь". Мировая РК индустрия шагнула далеко вперёд. намного дальше вашей рассыухи, П2 компа и драйверов с прямым управлением фазой двигателя. Сейчас "драйвер", умещающийся на пятирублёвую монету, может рулить 2А движком даже не потея. Сейчас функционал старой "стойки" можно запихнуть в чип размером 15х15мм, и у него ещё останется свободное процессорное время на 3Д отрисовку пути инструмента.
Да блин - берёте КФЛоп плюс три КСтеп, цепляете к USB и рулите аж 12 шаговиками. Без головняков, без проблем с разработкой и прочим. Софт стандартный, есть возможности прикрутить энкодеры.
We Do What We Must, Because We Can!
Причинять добро, наносить пользу и подвергать ласке.
Аватара пользователя
AndyBig
Мастер
Сообщения: 3971
Зарегистрирован: 07 мар 2014, 04:01
Репутация: 1121
Откуда: юг России
Контактная информация:

Re: Посоветуйте Драйвер Для Шаговика

Сообщение AndyBig »

alx666 писал(а):а рассыпуха по Вашему варианту присутствовать всё равно будет вокруг микроконтроллера
Ну если для Вас использование одного корпуса вместо 30 это "все равно рассыпуха", то я даже и не знаю что сказать...
alx666 писал(а):А диплом уже в далеком прошлом.
Лет эдак 40 назад, судя по уровню освоенной элементной базы? И с тех пор, похоже, Вы не интересовались развитием электроники.
alx666 писал(а):на ПЛИС решается, только их понадобится не меньше чем рассыпухи - нужны обязательно регистры 8-бит на каждый канал
Один восьмибитный регистр занимает 8 логических элементов. У FPGA начального уровня количество таких элементов начинается от 5000.
На одной FPGA среднего уровня можно реализовать управление столькими шаговыми двигателями, на сколько хватит выводов у корпуса - порядка 60-70 в самом скормном корпусе или 270-290 в самом многовыводном. И все это будет в одной микросхеме вместо 27 для 4 ШД или вместо 39 микросхем для 10 ШД.
alx666 писал(а):задал конкретный вопрос: "а без раасыпухи задача решается?" В ответ какая то голимотья
Вам посоветовали как минимум два различных варианта.
alx666 писал(а):задача была цена и получить быстро результат. Что касается элементной базы - собрали из имеющегося в наличии
Ну вот этим и следовало ограничиться. Написать "Смотрите как мы смогли сделать LPT-контроллер за 78 рублей 52 копейки по технологиям 40-летней давности!". Это курьезно, немного смешно, прикольно, где-то даже вызывает некоторое уважение за бессмысленную сложность схемы... Вы же начинаете доказывать, что это самый надежный, самый лучший и вообще единственный путь. Разумеется, Вы и получили в ответ "смех над рассыпухой". Потому, что Ваш вариант:
- гораздо менее надежный современного
- гораздо менее экономичный современного
- гораздо более сложный современного
- устарел так, что его уже можно выставлять в музее
megagad писал(а):А по диплому - сдайте обратно - у вас нет "инженерного мышления"
Да уж... Инженер, который стопорится в развитии на своем выпускном дипломе - это как бы и не инженер вовсе...
alx666
Новичок
Сообщения: 16
Зарегистрирован: 10 май 2014, 12:43
Репутация: 0
Контактная информация:

Re: Посоветуйте Драйвер Для Шаговика

Сообщение alx666 »

Вопрос стоял: "Посоветуйте Драйвер Для Шаговика"
в своём сообщении посоветовал драйверы и только драйверы: http://cnc.matrixmosaic.ru/index.html?driver
Я не давал рекомендаций копировать макет 25летней давности разработки. Не моя идея была тащить на обсуждение
сам контроллер. Но коль вытащили - подумал может что умное посоветуют. Умного я пока мало чего тут услышал, а вот
реплики граничащие с хамством - да. Тема форума "Посоветуйте Драйвер Для Шаговика", а не обсуждение чьих-то инженерных и интеллектуальных способностей.
:attention: Если у кого то есть конкретная схема - готов рассмотреть. А словоблудия тут достаточно.
Аватара пользователя
megagad
Почётный участник
Почётный участник
Сообщения: 3207
Зарегистрирован: 05 апр 2014, 18:57
Репутация: 712
Откуда: Реуспублика Крым, Бахчисарай.
Контактная информация:

Re: Посоветуйте Драйвер Для Шаговика

Сообщение megagad »

alx666 писал(а):Если у кого то есть конкретная схема - готов рассмотреть. А словоблудия тут достаточно.
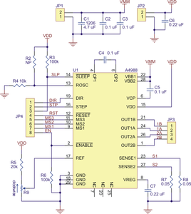
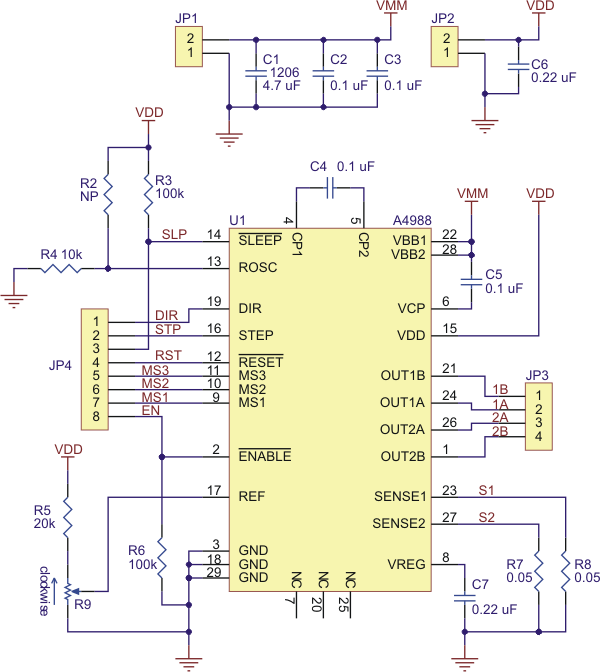
Для биполярника:
Изображение
Изображение
Рядом с "драйвером" - обычный НЕМА23 движок.
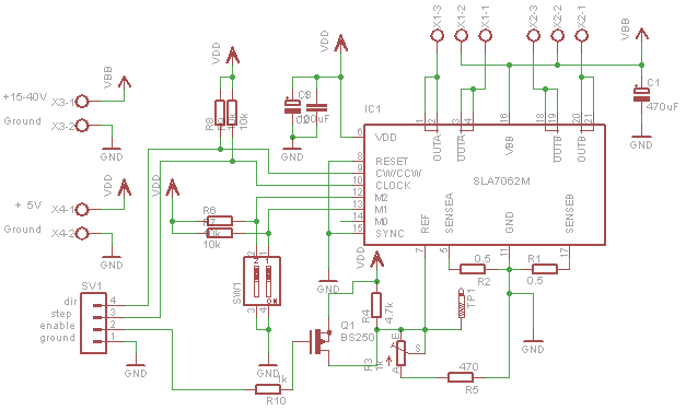
Для униполярника(тут всё чуток сложней):
Изображение
Изображение
Но найти униполярник нормальный сейчас сложно - многие производители делают или только биполярный, или "универсальный"(4 отдельных обмотки, или две обмотки с отводами от середины).
И да, думал, что схема до нприличия ваша знакома, глянл на сайте - точно "оно":
Изображение
Эту картинку Тенгель как-то выкладывал :)
По сути контроллера - немного изменив логику работы, и чуток подправив софт можно управлять им очень многими движками - пользуя контроллер как буфер, хранящий данные ШАГ/НАПРАВЛЕНИЕ для каждого движка.
Хотя и тут проще всё сделать на микроконтроллере - в него вливается Г-код, а он уже выдаёт команды на шаговики - компьютер используется ТОЛЬКО как удалённый терминал для заливки файла с Г-кодом в МК.
(для просмотра содержимого нажмите на ссылку)
6760337173_905a81b466_z.jpg (4385 просмотров) <a class='original' href='./download/file.php?id=28199&mode=view' target=_blank>Загрузить оригинал (171.72 КБ)</a>
sla7062msch.png
sla7062msch.png (10.37 КБ) 4385 просмотров
0J3359.600.png (4385 просмотров) <a class='original' href='./download/file.php?id=28201&mode=view' target=_blank>Загрузить оригинал (76.98 КБ)</a>
We Do What We Must, Because We Can!
Причинять добро, наносить пользу и подвергать ласке.
alx666
Новичок
Сообщения: 16
Зарегистрирован: 10 май 2014, 12:43
Репутация: 0
Контактная информация:

Re: Посоветуйте Драйвер Для Шаговика

Сообщение alx666 »

megagad писал(а):Для биполярника:
По сути контроллера - немного изменив логику работы, и чуток подправив софт можно управлять им очень многими движками - пользуя контроллер как буфер, хранящий данные ШАГ/НАПРАВЛЕНИЕ для каждого движка.
Хотя и тут проще всё сделать на микроконтроллере - в него вливается Г-код, а он уже выдаёт команды на шаговики - компьютер используется ТОЛЬКО как удалённый терминал для заливки файла с Г-кодом в МК.
спасибо!
возможно это упростит надвигающуюся задачу управлять 60-ю-90-ми двигателями.
Г-код не нужен - это не совсем чпу - скорее робот со своей специфической задачей
Аватара пользователя
Тенгель
Почётный участник
Почётный участник
Сообщения: 1814
Зарегистрирован: 01 май 2012, 13:41
Репутация: 619
Откуда: Чита
Контактная информация:

Re: Посоветуйте Драйвер Для Шаговика

Сообщение Тенгель »

Кто тестировал драйвера ШД на микросхемах Sanyo LV8727 ?
ток до 4 ампер, дробление до 128, и стоят совсем недорого.....
lv8727.jpg (3950 просмотров) <a class='original' href='./download/file.php?id=35938&mode=view' target=_blank>Загрузить оригинал (258.43 КБ)</a>
Мог бы привезти на продажу по ценнику 1200 рублёв, да вот не знаю, стоит ли.
Подпись отключена за неуплату.
Аватара пользователя
megagad
Почётный участник
Почётный участник
Сообщения: 3207
Зарегистрирован: 05 апр 2014, 18:57
Репутация: 712
Откуда: Реуспублика Крым, Бахчисарай.
Контактная информация:

Re: Посоветуйте Драйвер Для Шаговика

Сообщение megagad »

Тенгель писал(а): Sanyo LV8727
Хм, саньё, а даташит от ON Semiconductor. По дате - микросхема вкусная. Получше 6600 будет. Один минус - в таблице токов для делителей 1/64 и 1/128 не радуют проценты тока - имеются "площадки" на вершинах волн.
We Do What We Must, Because We Can!
Причинять добро, наносить пользу и подвергать ласке.
Аватара пользователя
Сергей Саныч
Мастер
Сообщения: 9116
Зарегистрирован: 30 май 2012, 14:20
Репутация: 2858
Откуда: Тюмень
Контактная информация:

Re: Посоветуйте Драйвер Для Шаговика

Сообщение Сергей Саныч »

megagad писал(а):имеются "площадки" на вершинах волн
А как без них? С реальной дискретностью ЦАП?
И еще: может, это сознательно введенная компенсация неидеальности зависимости угла поворота ШД от арктангенса соотношения токов?
Чудес не бывает. Бывают фокусы.
Аватара пользователя
megagad
Почётный участник
Почётный участник
Сообщения: 3207
Зарегистрирован: 05 апр 2014, 18:57
Репутация: 712
Откуда: Реуспублика Крым, Бахчисарай.
Контактная информация:

Re: Посоветуйте Драйвер Для Шаговика

Сообщение megagad »

Сергей Саныч писал(а):А как без них?
Ну, например применить более точный АЦП и задавать ток более точно. Хотя - нужно вживую пощупать их - мож так и точно выставляют, а таблицу нарисовали "с округлением".
Или мож то я так избалован Алегрой, которые дают данный до одной сотой процента?
We Do What We Must, Because We Can!
Причинять добро, наносить пользу и подвергать ласке.
Ответить

Вернуться в «Электроника»