И это называется...
"Чтобы не создавать отдельную тему ради одного вопроса"
- Rom327
- Почётный участник

- Сообщения: 2989
- Зарегистрирован: 03 апр 2015, 13:23
- Репутация: 437
- Настоящее имя: Роман
- Откуда: Подольск
- Контактная информация:
Re: "Чтобы не создавать отдельную тему ради одного вопроса"
Как достали эти "авторы"!!! Пора бы уже создать условия, как для раздела продаж: пока все пункты не выполнены - тема в карантине.
Это сугубо мое мнение, могу и ошибаться...
https://vk.com/rom327
GRBL настройки: http://blogandbux.blogspot.com/2018/07/ ... revod.html
G коды: http://3d-stanki.ru/spravochnik/program ... stankov-2/
https://vk.com/rom327
GRBL настройки: http://blogandbux.blogspot.com/2018/07/ ... revod.html
G коды: http://3d-stanki.ru/spravochnik/program ... stankov-2/
- Q-starь
- Мастер
- Сообщения: 918
- Зарегистрирован: 04 апр 2011, 16:50
- Репутация: 604
- Настоящее имя: Гэн
- Откуда: Казахстан
- Контактная информация:
Re: "Чтобы не создавать отдельную тему ради одного вопроса"
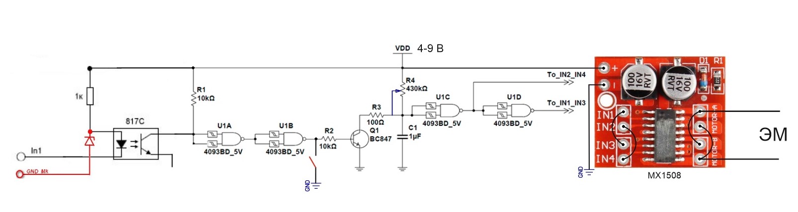
Берёт сигнал с контроллера и поднимает или опускает нож "плоттера" ( механизм взят с Роланда, каретка целиком, там соленоид с магнитом внутри, поэтому подъём-опускание осуществляется сменой полярности , а не включением-отключением питания, уменьшение-увеличение питания - это изменение нажима ножа )
Пы.Сы. Задержка подъёма в схеме "колхоза" - это для витражного станка ( он тоже на базе этого контроллера ) При работе в качестве плоттера это функция отключается.
- Rom327
- Почётный участник

- Сообщения: 2989
- Зарегистрирован: 03 апр 2015, 13:23
- Репутация: 437
- Настоящее имя: Роман
- Откуда: Подольск
- Контактная информация:
Re: "Чтобы не создавать отдельную тему ради одного вопроса"
Опять не написал: какой сигнал, 1 или 0, поднимает/опускает нож. Все клещами надо тащить!
Тогда так:
Это сугубо мое мнение, могу и ошибаться...
https://vk.com/rom327
GRBL настройки: http://blogandbux.blogspot.com/2018/07/ ... revod.html
G коды: http://3d-stanki.ru/spravochnik/program ... stankov-2/
https://vk.com/rom327
GRBL настройки: http://blogandbux.blogspot.com/2018/07/ ... revod.html
G коды: http://3d-stanki.ru/spravochnik/program ... stankov-2/
- Q-starь
- Мастер
- Сообщения: 918
- Зарегистрирован: 04 апр 2011, 16:50
- Репутация: 604
- Настоящее имя: Гэн
- Откуда: Казахстан
- Контактная информация:
Re: "Чтобы не создавать отдельную тему ради одного вопроса"
Переключающего контакта нет, только вкл-выкл.
- Rom327
- Почётный участник

- Сообщения: 2989
- Зарегистрирован: 03 апр 2015, 13:23
- Репутация: 437
- Настоящее имя: Роман
- Откуда: Подольск
- Контактная информация:
Re: "Чтобы не создавать отдельную тему ради одного вопроса"
Это сугубо мое мнение, могу и ошибаться...
https://vk.com/rom327
GRBL настройки: http://blogandbux.blogspot.com/2018/07/ ... revod.html
G коды: http://3d-stanki.ru/spravochnik/program ... stankov-2/
https://vk.com/rom327
GRBL настройки: http://blogandbux.blogspot.com/2018/07/ ... revod.html
G коды: http://3d-stanki.ru/spravochnik/program ... stankov-2/
- Q-starь
- Мастер
- Сообщения: 918
- Зарегистрирован: 04 апр 2011, 16:50
- Репутация: 604
- Настоящее имя: Гэн
- Откуда: Казахстан
- Контактная информация:
Re: "Чтобы не создавать отдельную тему ради одного вопроса"
Контроллер уже давно собран и работает, эта кнопка была отобрана у другой "хотелки", не хотелось бы курочить корпус из-за замены кнопки, такого же типа с переключающим контактом я не нашёл.
- Rom327
- Почётный участник

- Сообщения: 2989
- Зарегистрирован: 03 апр 2015, 13:23
- Репутация: 437
- Настоящее имя: Роман
- Откуда: Подольск
- Контактная информация:
Re: "Чтобы не создавать отдельную тему ради одного вопроса"
Через выключатель замкни базу транзистора на землю, должно выключиться...
Это сугубо мое мнение, могу и ошибаться...
https://vk.com/rom327
GRBL настройки: http://blogandbux.blogspot.com/2018/07/ ... revod.html
G коды: http://3d-stanki.ru/spravochnik/program ... stankov-2/
https://vk.com/rom327
GRBL настройки: http://blogandbux.blogspot.com/2018/07/ ... revod.html
G коды: http://3d-stanki.ru/spravochnik/program ... stankov-2/
-
vestkot
- Опытный
- Сообщения: 101
- Зарегистрирован: 20 мар 2019, 03:02
- Репутация: 9
- Настоящее имя: konstantin
- Контактная информация:
Re: "Чтобы не создавать отдельную тему ради одного вопроса"
Прошу помочь с таким вопросом - задача: отсрочить пуск программы( нажатие cycle start в mach3 по таймеру)
стандартный код "g4 p30000" перед телом кода(отсрочка на 8 часов 20 минут) не работает, почему- не ясно, меньшие значения - переваривает.
Пытался так-же сделать кнопку с таким скриптом
Time_x = AskTextQuestion("Enter time to delay programm run in hours: ")
Hour = (Time_x * 3600000)
Sleep (Hour)
DoOEMButton(1000)
Скрипт так-же не работает, пишет overflow. Тут понятно что переполнение, есть ли какие простые способы реализации, или я где-то ошибся?
стандартный код "g4 p30000" перед телом кода(отсрочка на 8 часов 20 минут) не работает, почему- не ясно, меньшие значения - переваривает.
Пытался так-же сделать кнопку с таким скриптом
Time_x = AskTextQuestion("Enter time to delay programm run in hours: ")
Hour = (Time_x * 3600000)
Sleep (Hour)
DoOEMButton(1000)
Скрипт так-же не работает, пишет overflow. Тут понятно что переполнение, есть ли какие простые способы реализации, или я где-то ошибся?
- Q-starь
- Мастер
- Сообщения: 918
- Зарегистрирован: 04 апр 2011, 16:50
- Репутация: 604
- Настоящее имя: Гэн
- Откуда: Казахстан
- Контактная информация:
Re: "Чтобы не создавать отдельную тему ради одного вопроса"
Всем спасибо, "колхоз" заработал
- xenon-alien
- Почётный участник

- Сообщения: 4520
- Зарегистрирован: 01 янв 2013, 13:13
- Репутация: 925
- Настоящее имя: Daniel
- Откуда: Закарпатская обл. Украина
- Контактная информация:
Re: "Чтобы не создавать отдельную тему ради одного вопроса"
На сколько мне известно, то и софт у них на базе ЛЦНЦ, только под свой стиль замутили. (Правда могу ошибаться, надеюсь поправят)
- mikehv
- Мастер
- Сообщения: 2115
- Зарегистрирован: 14 авг 2013, 10:10
- Репутация: 1175
- Откуда: Иваново
- Контактная информация:
Re: "Чтобы не создавать отдельную тему ради одного вопроса"
Не не. Там все по настоящемуxenon-alien писал(а): ↑28 авг 2021, 19:12На сколько мне известно, то и софт у них на базе ЛЦНЦ, только под свой стиль замутили. (Правда могу ошибаться, надеюсь поправят)
- mikehv
- Мастер
- Сообщения: 2115
- Зарегистрирован: 14 авг 2013, 10:10
- Репутация: 1175
- Откуда: Иваново
- Контактная информация:
Re: "Чтобы не создавать отдельную тему ради одного вопроса"
"собирают мексикосы" это что? Вроде технический форум. К чему это?
-
Kupfershcmidt
- Мастер
- Сообщения: 2295
- Зарегистрирован: 04 авг 2019, 15:54
- Репутация: 323
- Настоящее имя: Сергей
- Контактная информация:
Re: "Чтобы не создавать отдельную тему ради одного вопроса"
Не путайте Хаас и Тормак.
