SolidCAM
- Argon-11
- Мастер
- Сообщения: 2068
- Зарегистрирован: 07 июн 2017, 17:48
- Репутация: 461
- Контактная информация:
Re: SolidCAM
Спасибо за поздравление, хоть что-то хорошее! 
-
maxx2000orel
- Мастер
- Сообщения: 365
- Зарегистрирован: 24 апр 2016, 18:53
- Репутация: 94
- Настоящее имя: Максим Кузнецов
- Контактная информация:
- Frezer_PU
- Мастер
- Сообщения: 358
- Зарегистрирован: 11 май 2017, 18:06
- Репутация: 197
- Откуда: Москва
- Контактная информация:
Re: SolidCAM
ВСЕ ПРИХОДИТ С ОПЫТОМ!
https://www.youtube.com/c/CNCSKILL
https://www.instagram.com/cnc_skill/
* * *
Ошибки это часть успеха,
Тот кто не ошибается не достигает вершин!
* * *
https://www.youtube.com/c/CNCSKILL
https://www.instagram.com/cnc_skill/
* * *
Ошибки это часть успеха,
Тот кто не ошибается не достигает вершин!
* * *
-
MGG
- Мастер
- Сообщения: 3673
- Зарегистрирован: 08 фев 2016, 16:33
- Репутация: 1010
- Настоящее имя: Манн Геннадий Геннадьевич
- Откуда: Москва
- Контактная информация:
Re: SolidCAM
М-да, довести фрезерру до такого это надо постараться, один из единственных кто досконально и скурпулезно в своей теме все разжовыаает.
http://www.cnc-club.ru/forum/viewtopic. ... 76#p304076 Поставки оборудования для ваших станков
https://www.instagram.com/dtw.moscow/
dtw.moscow@gmail.com
https://www.instagram.com/dtw.moscow/
dtw.moscow@gmail.com
- Stich
- Опытный
- Сообщения: 156
- Зарегистрирован: 13 мар 2015, 18:30
- Репутация: 184
- Настоящее имя: Никита
- Откуда: Сочи
- Контактная информация:
Re: SolidCAM
Плюсики кончились, пардон =)
P.S. хех и это было еще на прошлой странице
P.S. хех и это было еще на прошлой странице
-
nik1
- Мастер
- Сообщения: 8408
- Зарегистрирован: 02 окт 2012, 07:37
- Репутация: 3629
- Откуда: Красногорск
- Контактная информация:
Re: SolidCAM
Показываюsima8520 писал(а):Ник а можешь показать как это происходит на твоём станке?
ток снимал сам, брат в отпуске
как вышло, так вышло ,
https://www.youtube.com/watch?v=DFlZdD2 ... e=youtu.be
Последний раз редактировалось nik1 15 окт 2018, 15:55, всего редактировалось 1 раз.
-
nik1
- Мастер
- Сообщения: 8408
- Зарегистрирован: 02 окт 2012, 07:37
- Репутация: 3629
- Откуда: Красногорск
- Контактная информация:
Re: SolidCAM
Аааа, удалил видео с ютуба
лана , сниму снова
пыс, залил снова
лана , сниму снова
пыс, залил снова
- sima8520
- Почётный участник

- Сообщения: 4510
- Зарегистрирован: 24 ноя 2016, 23:35
- Репутация: 1617
- Настоящее имя: Илья
- Откуда: Беларусь, Гомель
- Контактная информация:
Re: SolidCAM
С возвращением на Родину!
Станок моща конечно)) Спасибо за видео
Вопрос созрел у меня к обществу, бо не могу победить.
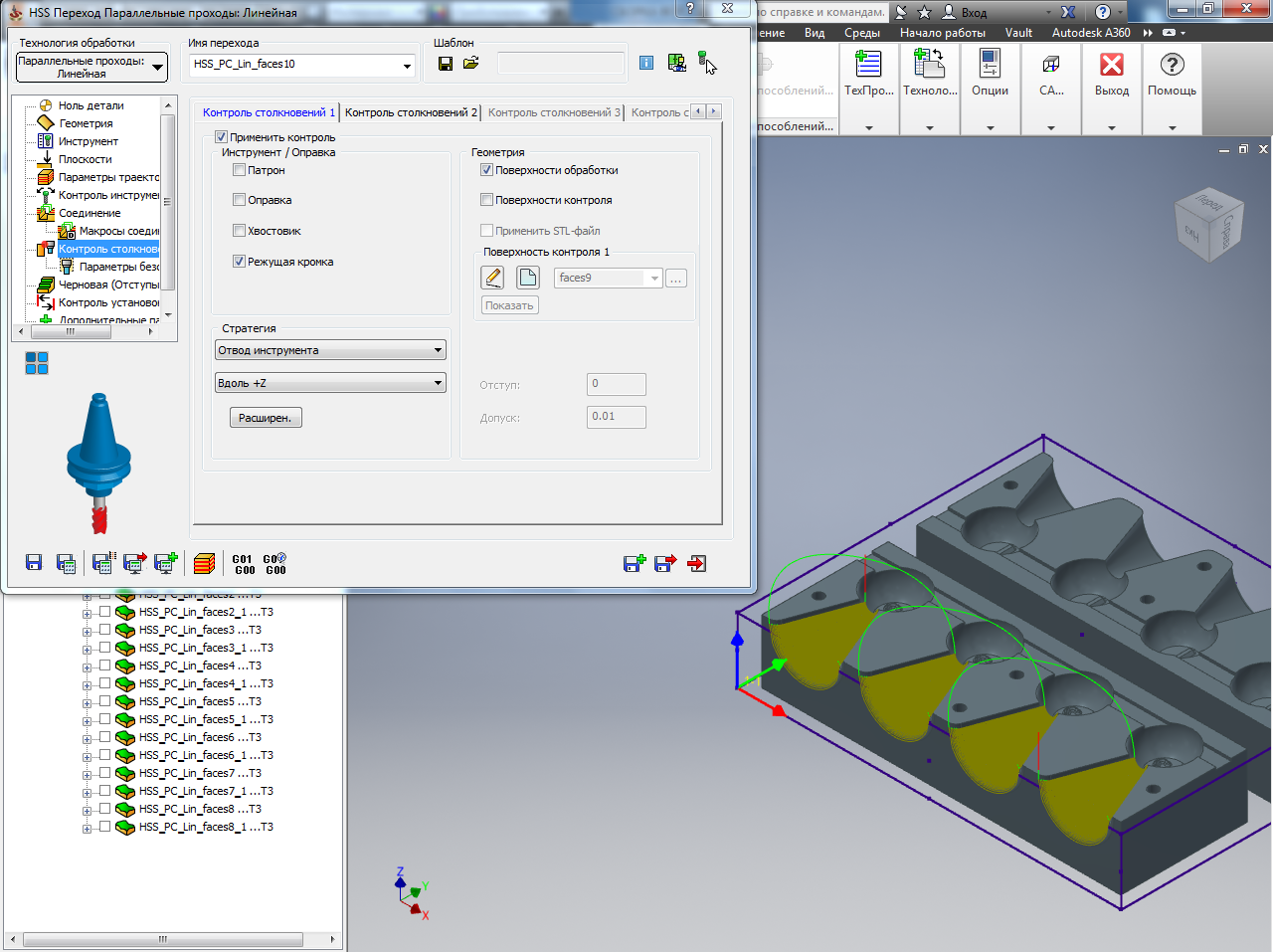
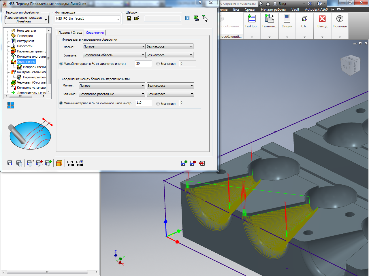
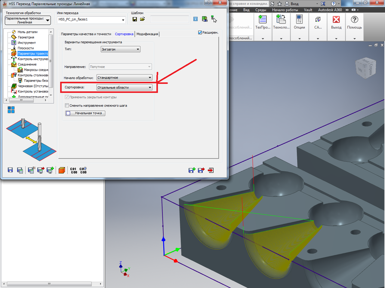
Смотрим, есть деталь с множеством однотипных операций, а именно, HSS параллельные проходы, линейная. Выбираю поверхность обработки (а точнее две поверхности, сам желоб и скругление), настраиваю как мне надо (инструмент, смежный шаг, продлить начало обработки на 80%, и меняю соединения траектории на "прямое", чтобы инструмент был всегда на поверхности обработки и не поднимался на безопасную высоту). Тут всё устраивает. Однако, если я выбираю две и более однотипные поверхности, то инструмент начинает бегать от одной поверхности к другой. Если установить галочку Сортировка -> Отдельные области, то инструмент сделав первую поверхность по прямой переходит ко второй. Оно то и правильно, я ведь ранее указывал чтобы инструмент обрабатывал поверхность непрерывно, без поднятия. Но это почему то распространяется на переход от одной поверхности к другой. Меняю соединение траектории, инструмент теперь переезжает как надо, но вот поднятие его в ненужных местах огорчает Пробовал и на разных моделях, то есть в сборке у меня две CAD модели и выбираю я поверхности на разных моделях - инструмент не понимает что надо перед переходом к другой модели подняться на безопасную. Это глюк программы, моя криворукость или неправильно выбранная стратегия?
Станок моща конечно)) Спасибо за видео
Вопрос созрел у меня к обществу, бо не могу победить.
Смотрим, есть деталь с множеством однотипных операций, а именно, HSS параллельные проходы, линейная. Выбираю поверхность обработки (а точнее две поверхности, сам желоб и скругление), настраиваю как мне надо (инструмент, смежный шаг, продлить начало обработки на 80%, и меняю соединения траектории на "прямое", чтобы инструмент был всегда на поверхности обработки и не поднимался на безопасную высоту). Тут всё устраивает. Однако, если я выбираю две и более однотипные поверхности, то инструмент начинает бегать от одной поверхности к другой. Если установить галочку Сортировка -> Отдельные области, то инструмент сделав первую поверхность по прямой переходит ко второй. Оно то и правильно, я ведь ранее указывал чтобы инструмент обрабатывал поверхность непрерывно, без поднятия. Но это почему то распространяется на переход от одной поверхности к другой. Меняю соединение траектории, инструмент теперь переезжает как надо, но вот поднятие его в ненужных местах огорчает Пробовал и на разных моделях, то есть в сборке у меня две CAD модели и выбираю я поверхности на разных моделях - инструмент не понимает что надо перед переходом к другой модели подняться на безопасную. Это глюк программы, моя криворукость или неправильно выбранная стратегия?
-
MGG
- Мастер
- Сообщения: 3673
- Зарегистрирован: 08 фев 2016, 16:33
- Репутация: 1010
- Настоящее имя: Манн Геннадий Геннадьевич
- Откуда: Москва
- Контактная информация:
Re: SolidCAM
Контроль столкновений потыкай, там поверхности можно выбрать
http://www.cnc-club.ru/forum/viewtopic. ... 76#p304076 Поставки оборудования для ваших станков
https://www.instagram.com/dtw.moscow/
dtw.moscow@gmail.com
https://www.instagram.com/dtw.moscow/
dtw.moscow@gmail.com
- sima8520
- Почётный участник

- Сообщения: 4510
- Зарегистрирован: 24 ноя 2016, 23:35
- Репутация: 1617
- Настоящее имя: Илья
- Откуда: Беларусь, Гомель
- Контактная информация:
Re: SolidCAM
Да, ты прав, только как то крутовато фреза летает

Попробую поиграться с настройками. Спасибо
Попробую поиграться с настройками. Спасибо
- Frezer_PU
- Мастер
- Сообщения: 358
- Зарегистрирован: 11 май 2017, 18:06
- Репутация: 197
- Откуда: Москва
- Контактная информация:
Re: SolidCAM
Запомните раз и на всегда что HSS это переход который работает только с одной поверхностью или несколькими но смежными так чтоб плавно перетекающие друг в друга без острых углов на переходе иначе будите мучатся с безопасными переходами между ними!sima8520 писал(а):Однако, если я выбираю две и более однотипные поверхности, то инструмент начинает бегать от одной поверхности к другой.
Сделайте одну поверхность отладив траекторию как вам нравится и потом через трансформацию сделайте остальные, а вторую половину можно попробовать через зеркало или тем же способом!sima8520 писал(а):Оно то и правильно, я ведь ранее указывал чтобы инструмент обрабатывал поверхность непрерывно, без поднятия. Но это почему то распространяется на переход от одной поверхности к другой. Меняю соединение траектории, инструмент теперь переезжает как надо, но вот поднятие его в ненужных местах огорчает
ВСЕ ПРИХОДИТ С ОПЫТОМ!
https://www.youtube.com/c/CNCSKILL
https://www.instagram.com/cnc_skill/
* * *
Ошибки это часть успеха,
Тот кто не ошибается не достигает вершин!
* * *
https://www.youtube.com/c/CNCSKILL
https://www.instagram.com/cnc_skill/
* * *
Ошибки это часть успеха,
Тот кто не ошибается не достигает вершин!
* * *
- sima8520
- Почётный участник

- Сообщения: 4510
- Зарегистрирован: 24 ноя 2016, 23:35
- Репутация: 1617
- Настоящее имя: Илья
- Откуда: Беларусь, Гомель
- Контактная информация:
Re: SolidCAM
Гениально. Сделал и всё супер. Спасибо добрый молодец)Frezer_PU писал(а):Сделайте одну поверхность отладив траекторию как вам нравится и потом через трансформацию сделайте остальные
Я сэкономил тонну времени.
-
Morze
- Кандидат
- Сообщения: 78
- Зарегистрирован: 29 авг 2018, 20:12
- Репутация: 5
- Настоящее имя: Роман
- Контактная информация:
Re: SolidCAM
Здравствуйте. Я немного начинающий в SolidCam. У меня есть вопрос. На фото выделено скругление. R=2мм. Есть сферическая фреза R=2мм. Полдня провозился, никак не приложу ума, какой стратегией и как сделать такое скругление. Ни кто не сталкивался?
- Frezer_PU
- Мастер
- Сообщения: 358
- Зарегистрирован: 11 май 2017, 18:06
- Репутация: 197
- Откуда: Москва
- Контактная информация:
Re: SolidCAM
Модель забыл приложить!Morze писал(а):Здравствуйте. Я немного начинающий в SolidCam. У меня есть вопрос. На фото выделено скругление. R=2мм. Есть сферическая фреза R=2мм. Полдня провозился, никак не приложу ума, какой стратегией и как сделать такое скругление. Ни кто не сталкивался?
ВСЕ ПРИХОДИТ С ОПЫТОМ!
https://www.youtube.com/c/CNCSKILL
https://www.instagram.com/cnc_skill/
* * *
Ошибки это часть успеха,
Тот кто не ошибается не достигает вершин!
* * *
https://www.youtube.com/c/CNCSKILL
https://www.instagram.com/cnc_skill/
* * *
Ошибки это часть успеха,
Тот кто не ошибается не достигает вершин!
* * *
-
Morze
- Кандидат
- Сообщения: 78
- Зарегистрирован: 29 авг 2018, 20:12
- Репутация: 5
- Настоящее имя: Роман
- Контактная информация:
Re: SolidCAM
Вот пожалуйста. Заархивированная модель.
- Вложения
-
- 28_Шатун.rar
- (272.44 КБ) 239 скачиваний
- Frezer_PU
- Мастер
- Сообщения: 358
- Зарегистрирован: 11 май 2017, 18:06
- Репутация: 197
- Откуда: Москва
- Контактная информация:
Re: SolidCAM
У вас сферическая фреза D4R2?Morze писал(а):Вот пожалуйста. Заархивированная модель.
ВСЕ ПРИХОДИТ С ОПЫТОМ!
https://www.youtube.com/c/CNCSKILL
https://www.instagram.com/cnc_skill/
* * *
Ошибки это часть успеха,
Тот кто не ошибается не достигает вершин!
* * *
https://www.youtube.com/c/CNCSKILL
https://www.instagram.com/cnc_skill/
* * *
Ошибки это часть успеха,
Тот кто не ошибается не достигает вершин!
* * *
-
Nikomas
- Мастер
- Сообщения: 721
- Зарегистрирован: 07 янв 2012, 14:31
- Репутация: 64
- Откуда: Беларусь
- Контактная информация:
Re: SolidCAM
Хочу похвалить разработчиков ибо только SolidCAM может врезать в нужной мне точке. MasterCAM, ArtCAM - этого просто не умеют.

Имею вот такие фрезы. Врезаться сверху она не может. Создаю на модели доп. точки для сверления. Сверлимся. Перепробовал кучу стратегий MasterCAM'a, и паз, и карман, но ни в одной нету указания точки старта. Solid'у респект.

Имею вот такие фрезы. Врезаться сверху она не может. Создаю на модели доп. точки для сверления. Сверлимся. Перепробовал кучу стратегий MasterCAM'a, и паз, и карман, но ни в одной нету указания точки старта. Solid'у респект.
Последний раз редактировалось Nikomas 18 окт 2018, 19:32, всего редактировалось 2 раза.
-
Morze
- Кандидат
- Сообщения: 78
- Зарегистрирован: 29 авг 2018, 20:12
- Репутация: 5
- Настоящее имя: Роман
- Контактная информация:
Re: SolidCAM
Да. AL-2B-R2.0Frezer_PU писал(а):У вас сферическая фреза D4R2?Morze писал(а):Вот пожалуйста. Заархивированная модель.
- Frezer_PU
- Мастер
- Сообщения: 358
- Зарегистрирован: 11 май 2017, 18:06
- Репутация: 197
- Откуда: Москва
- Контактная информация:
Re: SolidCAM
А по спирали врезаться пробовали?Nikomas писал(а):Врезаться сверху она не может
ВСЕ ПРИХОДИТ С ОПЫТОМ!
https://www.youtube.com/c/CNCSKILL
https://www.instagram.com/cnc_skill/
* * *
Ошибки это часть успеха,
Тот кто не ошибается не достигает вершин!
* * *
https://www.youtube.com/c/CNCSKILL
https://www.instagram.com/cnc_skill/
* * *
Ошибки это часть успеха,
Тот кто не ошибается не достигает вершин!
* * *
- Frezer_PU
- Мастер
- Сообщения: 358
- Зарегистрирован: 11 май 2017, 18:06
- Репутация: 197
- Откуда: Москва
- Контактная информация:
Re: SolidCAM
ВСЕ ПРИХОДИТ С ОПЫТОМ!
https://www.youtube.com/c/CNCSKILL
https://www.instagram.com/cnc_skill/
* * *
Ошибки это часть успеха,
Тот кто не ошибается не достигает вершин!
* * *
https://www.youtube.com/c/CNCSKILL
https://www.instagram.com/cnc_skill/
* * *
Ошибки это часть успеха,
Тот кто не ошибается не достигает вершин!
* * *



