сколько угодно )MaksSavchuk писал(а):интереса ради а что есть метчики под трапецию? т.е. с одной стороны почему им не быть, а с другой никогда такой экзотики не видел.alex_sar писал(а):потом уже метчиком
тынц
сколько угодно )MaksSavchuk писал(а):интереса ради а что есть метчики под трапецию? т.е. с одной стороны почему им не быть, а с другой никогда такой экзотики не видел.alex_sar писал(а):потом уже метчиком
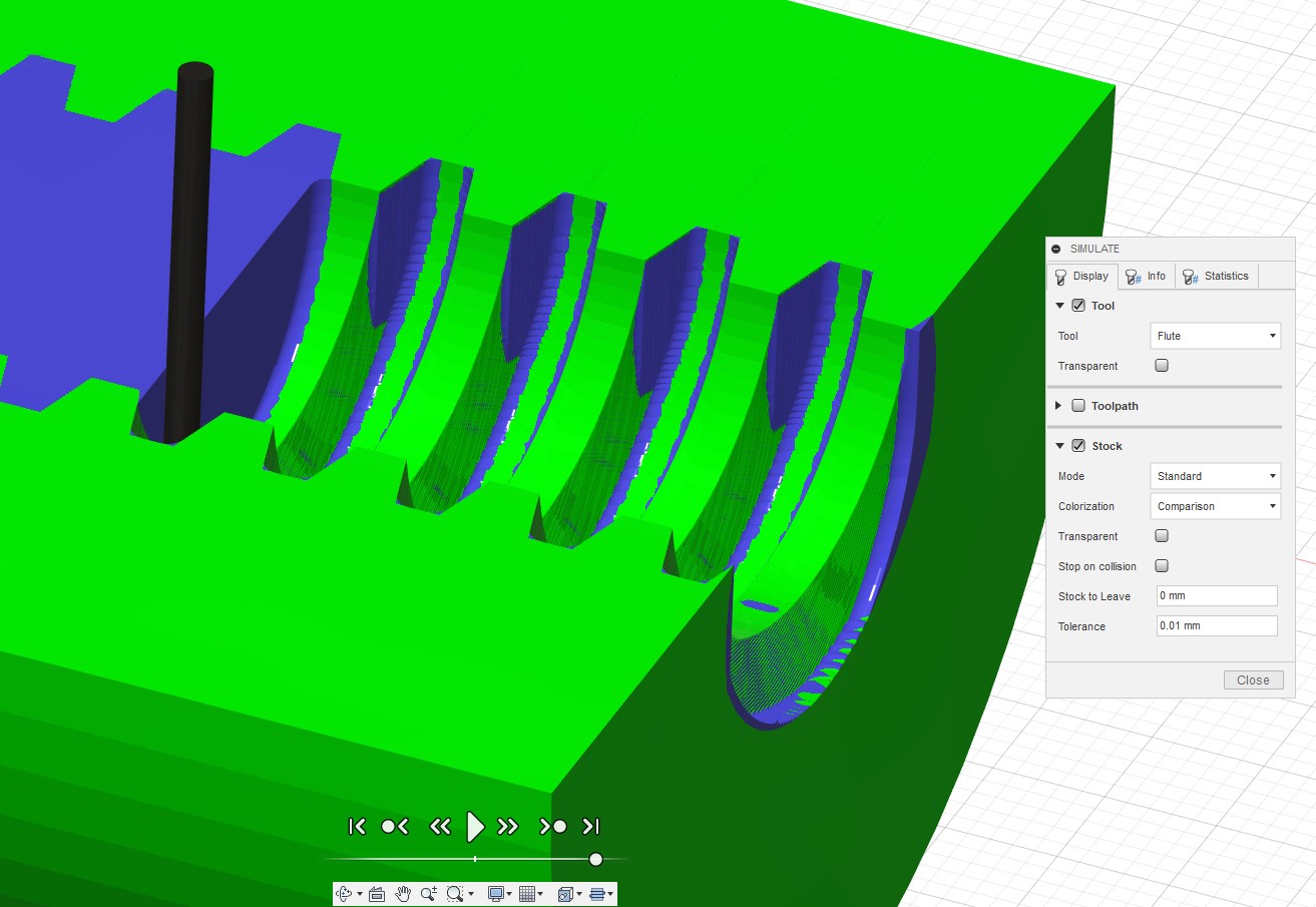
В чём резьбу резать?daemon78 писал(а):Подскажите пожалуйста какой резьбофрезой можно нарезать внутреннюю ТРАПЕЦЕИДАЛЬНУЮ резьбу 12мм?
Резать в Д16Т, под винт стальной (есть в наличии).UAVpilot писал(а):В чём резьбу резать?
Ой, а что такое гайка маточная и как гравером сделать резьбу?evgenymcp писал(а):Если для ходового винта, то не проще фрезернуть маточную гайку из двух частей обычным гравером? Профиль и шаг какой угодно можно сделать.
Купить гайку и вделать ее в дюраль.daemon78 писал(а):Резать в Д16Т, под винт стальной (есть в наличии).

Не получиться её из двух частей гравером на трехосевом. Разве что может из 4х частейevgenymcp писал(а):Если для ходового винта, то не проще фрезернуть маточную гайку из двух частей обычным гравером? Профиль и шаг какой угодно можно сделать.
По толщине не пройдет, 10мм надоlkbyysq писал(а):Купить гайку и вделать ее в дюраль.
не факт) он не такой хрупкий...daemon78 писал(а):то капролон точно не потянет.
Стоит попробовать?hmnijp писал(а):не факт) он не такой хрупкий...
Он значительно более износоустойчив, чем дюраль.daemon78 писал(а):Стоит попробовать?
Ок, спасибо, попробуюlkbyysq писал(а):Он значительно более износоустойчив, чем дюраль.
Можно подробнее почему нельзя. Видел фрезерованые гайки из двух частей.hmnijp писал(а):Не получиться её из двух частей гравером на трехосевом. Разве что может из 4х частейevgenymcp писал(а):Если для ходового винта, то не проще фрезернуть маточную гайку из двух частей обычным гравером? Профиль и шаг какой угодно можно сделать.
У меня поворотка есть. введу в эксплуатацию через пару дней.hmnijp писал(а):Не получиться её из двух частей гравером на трехосевом. Разве что может из 4х частей
У меня на датчике перекос от одной стороне к другой 3 десятки, какие там микроныMaksSavchuk писал(а):кто нить мерял реально это или нет?
ну это точно не так, так всего хода у этого микрика около того, зона сработки значительно точнее должна бытьdaemon78 писал(а): 3 десятки
Аааа, это нажимной, сорри сразу не въехал.MaksSavchuk писал(а):ну это точно не так, так всего хода у этого микрика около того, зона сработки значительно точнее должна быть
потому что там почти вертикальные стенки с внутренними углами да ещё и поднутрением..evgenymcp писал(а):Можно подробнее почему нельзя. Видел фрезерованые гайки из двух частей.
Для не слишком твёрдых материалов можно попробовать сделать метчики из куска винта с помощью болгарки и потом подкалить его. Я так делал для капролона (ф12мм) и для текстолита (ф8мм).daemon78 писал(а):Резать в Д16Т, под винт стальной (есть в наличии).
А как его сделать? Ну то есть что с винтом делать болгаркой и как его подкалить после этого?UAVpilot писал(а):Для не слишком твёрдых материалов можно попробовать сделать метчики из куска винта с помощью болгарки и потом подкалить его. Я так делал для капролона (ф12мм) и для текстолита (ф8мм).