П.С. а бобышки остались в прошлом
Fusion 360
- xvovanx
- Мастер
- Сообщения: 3776
- Зарегистрирован: 25 фев 2016, 12:27
- Репутация: 920
- Настоящее имя: Владимир
- Откуда: Latvia
- Контактная информация:
Re: Fusion 360
Нормально переведено, все понятно, довольно корректные справки и всплывающие подсказки. С переводом деталь уже пилится через час, на "а'нглицком" только через неделю потраченного на тыканье времени и то после поиска и просмотра кучи видео. Для кого Шекспир в оригинале, для кого и время -деньги...
П.С. а бобышки остались в прошлом
во всяких там СолидКадах
П.С. а бобышки остались в прошлом
- Argon-11
- Мастер
- Сообщения: 2068
- Зарегистрирован: 07 июн 2017, 17:48
- Репутация: 461
- Контактная информация:
Re: Fusion 360
А нет ли способа ограничить внутреннюю точность F360? Или наоборот уменьшить погрешность вычислений.
Видимо, из-за погрешностей бывают случаи, когда при создании эскиза условный центр плоскости, который ставится автоматически, не попадает в реальный центр и отклоняется от него на величины порядка 1E-5 мм. Как следствие - грань, которая должна быть единая после вытяжки, разбита на две из-за вот такого микросмещения.
Это как-то связано с несколькими системами координат в одной сборке. Ну например, когда вставили внешний компонент, отключили связь (break link) и начали редактировать. Т.е. системе не хватает точности.
Видимо, из-за погрешностей бывают случаи, когда при создании эскиза условный центр плоскости, который ставится автоматически, не попадает в реальный центр и отклоняется от него на величины порядка 1E-5 мм. Как следствие - грань, которая должна быть единая после вытяжки, разбита на две из-за вот такого микросмещения.
Это как-то связано с несколькими системами координат в одной сборке. Ну например, когда вставили внешний компонент, отключили связь (break link) и начали редактировать. Т.е. системе не хватает точности.
-
merior
- Новичок
- Сообщения: 1
- Зарегистрирован: 16 сен 2020, 19:27
- Репутация: 0
- Настоящее имя: Сергей
- Контактная информация:
Re: Fusion 360
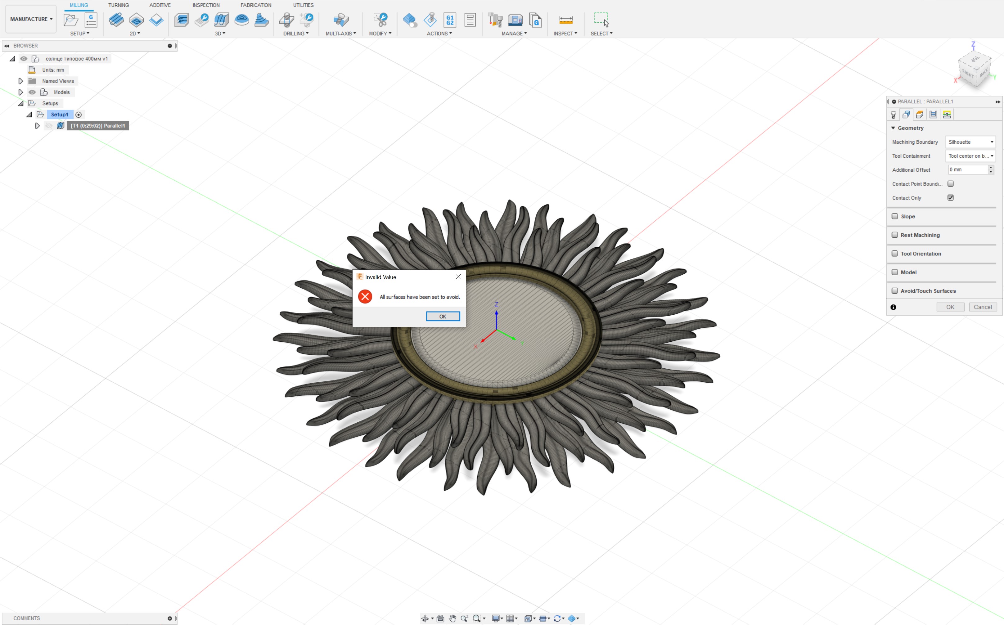
После вчерашнего обновления Fusion 360, пропала возможность делать любые чистовые обработки mesh тел. Fusion выбрасывает ошибку all surfaces have been set to avoid. На соседнем компьютере без обновления все работает как раньше. Видимо это баг так как программа думает что все тела выбраны командой avoid но это не так.
- iMaks-RS
- Мастер
- Сообщения: 1807
- Зарегистрирован: 10 июл 2017, 09:25
- Репутация: 205
- Настоящее имя: Maks
- Откуда: От туда.
- Контактная информация:
Re: Fusion 360
Халява кончилась...
https://www.youtube.com/watch?v=wL8H_hJgmqs
изменения с 32й минуты.. будет кастрирован экспорт, количество осей обработки, скорости перемещений и т.д.
https://www.youtube.com/watch?v=wL8H_hJgmqs
изменения с 32й минуты.. будет кастрирован экспорт, количество осей обработки, скорости перемещений и т.д.
-
mobilnik2004
- Новичок
- Сообщения: 6
- Зарегистрирован: 11 сен 2020, 23:06
- Репутация: 0
- Настоящее имя: Slava
- Контактная информация:
Re: Fusion 360
Для коммерческого продукта в РФ, тогда уж и перевести могли бы на русский..
- iMaks-RS
- Мастер
- Сообщения: 1807
- Зарегистрирован: 10 июл 2017, 09:25
- Репутация: 205
- Настоящее имя: Maks
- Откуда: От туда.
- Контактная информация:
Re: Fusion 360
Получается, что свой мелкий проект 5ти осевой можно хоронить.. или покупать коммерческую лицензию.. браво. Аплодирую стоя.
- шпиндель
- Мастер
- Сообщения: 1811
- Зарегистрирован: 23 янв 2016, 17:57
- Репутация: 901
- Настоящее имя: Дмитрий
- Откуда: Бологое
- Контактная информация:
Re: Fusion 360
вот под видео коррекция ... UPDATE. За ночь произошли изменения и пришли разъяснения: (1) ограничение на 10 активных файлов/моделей будет действовать с 19.01.2021 (2) в сборку можно будет включать как активные так и неактивные компоненты, поэтому сборки на 300+ деталей все так же можно делать (3) экспорт файлов в STEP можно делать через web до 19.01.2021. Другими словами, все важные изменения отложены до января следующего года. Вся актуальная (насколько это возможно) информация по лицензиям как обычно здесь https://dadapasha.ru/fusion360-license
-
arkhnchul
- Мастер
- Сообщения: 1773
- Зарегистрирован: 01 фев 2016, 13:56
- Репутация: 339
- Откуда: москва
- Контактная информация:
Re: Fusion 360
Effective October 1, 2020, functionality in Fusion 360 for personal use will be limited, and you’ll no longer have access to the following:
...
Export options including DWG, IGES, SAT, STEP, and DXF
- MX_Master
- Мастер
- Сообщения: 7490
- Зарегистрирован: 27 июн 2015, 19:45
- Репутация: 3113
- Настоящее имя: Михаил
- Откуда: Алматы
- Контактная информация:
Re: Fusion 360
Ф360 слишком часто меняется для такой неторопливой индустрии, как мех. обработка
Русский язык - нету, оффлайн - макс. 2 месяца, не всегда стартует без инета, каждая новая обнова ломает что-то старое. Стабильностью даже не пахнет.
Фузя, извини, будем искать что-то ещё... Делайте бэкапы, господа.
Русский язык - нету, оффлайн - макс. 2 месяца, не всегда стартует без инета, каждая новая обнова ломает что-то старое. Стабильностью даже не пахнет.
Фузя, извини, будем искать что-то ещё... Делайте бэкапы, господа.
- Argon-11
- Мастер
- Сообщения: 2068
- Зарегистрирован: 07 июн 2017, 17:48
- Репутация: 461
- Контактная информация:
Re: Fusion 360
Меня хоть эти нововведения и не касаются, подумываю тоже со временем перелезать на что-то другое.
Предполагал на T-Flex, но почитал отзывы/отчеты и пока передумал.
Есть еще ZWCAD, но там совсем "темная лошадка".
В F360, конечно, есть много вкусностей, которые в другом софте будут решаться через сторонние приложения и кучу телодвижений. Но вот эти вот принудительные обновления и правда достали. Я уж не говорю о тормозах при запуске/открытии проектов с моим нестабильным 3G инетом.
Предполагал на T-Flex, но почитал отзывы/отчеты и пока передумал.
Есть еще ZWCAD, но там совсем "темная лошадка".
В F360, конечно, есть много вкусностей, которые в другом софте будут решаться через сторонние приложения и кучу телодвижений. Но вот эти вот принудительные обновления и правда достали. Я уж не говорю о тормозах при запуске/открытии проектов с моим нестабильным 3G инетом.
- MX_Master
- Мастер
- Сообщения: 7490
- Зарегистрирован: 27 июн 2015, 19:45
- Репутация: 3113
- Настоящее имя: Михаил
- Откуда: Алматы
- Контактная информация:
Re: Fusion 360
Хорошо, что ты пожизненную лицензию не купил 
- iMaks-RS
- Мастер
- Сообщения: 1807
- Зарегистрирован: 10 июл 2017, 09:25
- Репутация: 205
- Настоящее имя: Maks
- Откуда: От туда.
- Контактная информация:
Re: Fusion 360
Добро пожаловать в цифровой концлагерь!
- Argon-11
- Мастер
- Сообщения: 2068
- Зарегистрирован: 07 июн 2017, 17:48
- Репутация: 461
- Контактная информация:
Re: Fusion 360
при всем желании физически бы не смог, ее там нет!
- xvovanx
- Мастер
- Сообщения: 3776
- Зарегистрирован: 25 фев 2016, 12:27
- Репутация: 920
- Настоящее имя: Владимир
- Откуда: Latvia
- Контактная информация:
Re: Fusion 360
Пророчество 2 летней давности
Потому ничего серьезного на нем и не делал, так, пару гаек для пробы попробовал и успокоился...xvovanx писал(а): ↑ Мысли вслух - чем Фусион становится более привлекательным и профессиональным, тем вероятность его дальнейшей "бесплатности" сильно уменьшается. Еще подождать, пока побольше "рыбки" на крючек подсядет и вовремя подсечь. 20 лет имею дело а Автодеском и его разным софтом и ценник на лицензии год от года только растет однако. Был даже поначалу сильно удивлен бесплатностью Фусион для студентов и хобби, но полагаю, что это очень тонкий, хорошо продуманный маркетинговых ход... Ну не может капиталист ничего дать бесплатно, это в его генах заложено
- Argon-11
- Мастер
- Сообщения: 2068
- Зарегистрирован: 07 июн 2017, 17:48
- Репутация: 461
- Контактная информация:
Re: Fusion 360
А в чем работаешь?
-
yellosax
- Мастер
- Сообщения: 359
- Зарегистрирован: 04 фев 2019, 02:46
- Репутация: 14
- Настоящее имя: Александр
- Контактная информация:
Re: Fusion 360
Переходим на Солид, гаражникам самое то и оффлайн и без денег.
- MX_Master
- Мастер
- Сообщения: 7490
- Зарегистрирован: 27 июн 2015, 19:45
- Репутация: 3113
- Настоящее имя: Михаил
- Откуда: Алматы
- Контактная информация:
Re: Fusion 360
Бобышки - не моё 
-
yellosax
- Мастер
- Сообщения: 359
- Зарегистрирован: 04 фев 2019, 02:46
- Репутация: 14
- Настоящее имя: Александр
- Контактная информация:
Re: Fusion 360
С Бобышки сам ржал не раз ))) Но фусион реально не сегодня завтра будет платным, у кого производство возможно будет всё рапвно актуальным, так как он облачный его не поломают. Для частника и хобийного станочка не вариант. Остаётся крякнутый солид.
- MX_Master
- Мастер
- Сообщения: 7490
- Зарегистрирован: 27 июн 2015, 19:45
- Репутация: 3113
- Настоящее имя: Михаил
- Откуда: Алматы
- Контактная информация:
Re: Fusion 360
У кого реальное производство, а не левое, тот вполне может заплатить и за софт 