Станок 600х400х150 мм
- sima8520
- Почётный участник

- Сообщения: 4510
- Зарегистрирован: 24 ноя 2016, 23:35
- Репутация: 1617
- Настоящее имя: Илья
- Откуда: Беларусь, Гомель
- Контактная информация:
Re: Станок 600х400х150 мм
Попробую платку такую накидать
- rage
- Мастер
- Сообщения: 1014
- Зарегистрирован: 13 окт 2014, 09:14
- Репутация: 621
- Настоящее имя: Константин
- Откуда: МО
- Контактная информация:
Re: Станок 600х400х150 мм
Может все же модбас?
От pwm точности регулировки оборотов все равно не добиться. Будет +-200 причем дельта на разных диапазонах разная.
От pwm точности регулировки оборотов все равно не добиться. Будет +-200 причем дельта на разных диапазонах разная.
- sima8520
- Почётный участник

- Сообщения: 4510
- Зарегистрирован: 24 ноя 2016, 23:35
- Репутация: 1617
- Настоящее имя: Илья
- Откуда: Беларусь, Гомель
- Контактная информация:
Re: Станок 600х400х150 мм
А что для модбас нужно? Я не против, только предложите варианты
- N1X
- Мастер
- Сообщения: 3653
- Зарегистрирован: 16 фев 2015, 21:19
- Репутация: 1646
- Настоящее имя: Владимир
- Откуда: Беларусь, Гомель
- Контактная информация:
Re: Станок 600х400х150 мм
Добавь просто резистор на 1к последовательно в сигнальный провод и после него между входом частотника и общим конденсатор на 1мкф... А плату уже после, если не поможет...
- sima8520
- Почётный участник

- Сообщения: 4510
- Зарегистрирован: 24 ноя 2016, 23:35
- Репутация: 1617
- Настоящее имя: Илья
- Откуда: Беларусь, Гомель
- Контактная информация:
Re: Станок 600х400х150 мм
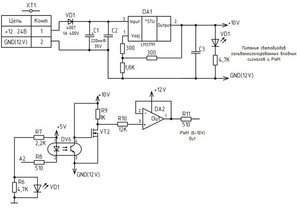
Нашел на сайте разработчика платы опторазвязки плату управления шпинделем. Теперь не удивительно что у меня криво работает шпиндель))))
http://robozone.su/cnc-home/69-pwm-kont ... ev-11.html
http://robozone.su/cnc-home/69-pwm-kont ... ev-11.html
- rage
- Мастер
- Сообщения: 1014
- Зарегистрирован: 13 окт 2014, 09:14
- Репутация: 621
- Настоящее имя: Константин
- Откуда: МО
- Контактная информация:
Re: Станок 600х400х150 мм
Что бы частотник поддерживал модбас + свисток usb - rs485 стоит копейки.sima8520 писал(а):А что для модбас нужно? Я не против, только предложите варианты
- N1X
- Мастер
- Сообщения: 3653
- Зарегистрирован: 16 фев 2015, 21:19
- Репутация: 1646
- Настоящее имя: Владимир
- Откуда: Беларусь, Гомель
- Контактная информация:
Re: Станок 600х400х150 мм
А чтобы Mach3 поддерживал частотник?rage писал(а):Что бы частотник поддерживал модбас
- Umnik
- Мастер
- Сообщения: 2563
- Зарегистрирован: 20 июл 2014, 19:32
- Репутация: 2153
- Настоящее имя: Георгий
- Откуда: Калуга
- Контактная информация:
Re: Станок 600х400х150 мм
я так понимаю, что плата выдает ШИМ, а частотнику надо простую постоянку 0-10В...
И теперь нужен конвертер ШИМ - аналог, чтобы все заработало?..
Управлению по модбасу я не пробовал, ничего сказать не могу за него.
Но у меня аналог поточнее чем +/- 200 оборотов регулирует, я бы сказал где-то +/-50-60.
Я не думаю, что в случае с нашими станками это так критично...
И теперь нужен конвертер ШИМ - аналог, чтобы все заработало?..
Управлению по модбасу я не пробовал, ничего сказать не могу за него.
Но у меня аналог поточнее чем +/- 200 оборотов регулирует, я бы сказал где-то +/-50-60.
Я не думаю, что в случае с нашими станками это так критично...
Последний раз редактировалось Umnik 05 дек 2018, 09:39, всего редактировалось 1 раз.
- vala
- Почётный участник

- Сообщения: 490
- Зарегистрирован: 08 окт 2013, 21:01
- Репутация: 258
- Откуда: Latvia
- Контактная информация:
Re: Станок 600х400х150 мм
У этого частотника в инструкцыи прекрасно описана комуникацыя по ModBus.sima8520 писал(а):А что для модбас нужно? Я не против, только предложите варианты
Как вариант, нужно только вникнуть в суть и свисток преобрести.
-
gigs
- Кандидат
- Сообщения: 99
- Зарегистрирован: 14 янв 2018, 13:50
- Репутация: 83
- Настоящее имя: Дмитрий
- Откуда: Архангельск
- Контактная информация:
Re: Станок 600х400х150 мм
Эту платку управления шпинделем повторял не однократно ,работает без нареканий!sima8520 писал(а):Нашел на сайте разработчика платы опторазвязки плату управления шпинделем. Теперь не удивительно что у меня криво работает шпиндель))))
http://robozone.su/cnc-home/69-pwm-kont ... ev-11.html
Автору девайсов с указоного сайта ,огромный респект,реально все выложенные проекты работоспособны
Кто любит по паять ,так же может повторить драйвера шаговых двигателей-работают у меня без нареканий уже много лет
- sima8520
- Почётный участник

- Сообщения: 4510
- Зарегистрирован: 24 ноя 2016, 23:35
- Репутация: 1617
- Настоящее имя: Илья
- Откуда: Беларусь, Гомель
- Контактная информация:
Re: Станок 600х400х150 мм
Видимо так и естьUmnik писал(а):И теперь нужен конвертер ШИМ - аналог, чтобы все заработало?..
- sima8520
- Почётный участник

- Сообщения: 4510
- Зарегистрирован: 24 ноя 2016, 23:35
- Репутация: 1617
- Настоящее имя: Илья
- Откуда: Беларусь, Гомель
- Контактная информация:
Re: Станок 600х400х150 мм
Можете поделиться платой? Я не могу на сайте зарегистрироваться, не показывает ReКапчу для прохождения защиты от ботов....gigs писал(а):Эту платку управления шпинделем повторял не однократно ,работает без нареканий!
- rage
- Мастер
- Сообщения: 1014
- Зарегистрирован: 13 окт 2014, 09:14
- Репутация: 621
- Настоящее имя: Константин
- Откуда: МО
- Контактная информация:
Re: Станок 600х400х150 мм
мач поддерживает любой частотник который понимает модбас.N1X писал(а):А чтобы Mach3 поддерживал частотник?
У меня по модбасу +-1 оборот. И никакого головняка.Umnik писал(а):Но у меня аналог поточнее чем +/- 200 оборотов регулирует, я бы сказал где-то +/-50-60.
К тому же под модбасу модно не только регулировать обороты но и снимать всякие полезные показатели с частоника.
-
gigs
- Кандидат
- Сообщения: 99
- Зарегистрирован: 14 янв 2018, 13:50
- Репутация: 83
- Настоящее имя: Дмитрий
- Откуда: Архангельск
- Контактная информация:
Re: Станок 600х400х150 мм
Архивчик с платой и прошивкой нашел,вопрос как Вам его отправитьsima8520 писал(а):Можете поделиться платой?
- sima8520
- Почётный участник

- Сообщения: 4510
- Зарегистрирован: 24 ноя 2016, 23:35
- Репутация: 1617
- Настоящее имя: Илья
- Откуда: Беларусь, Гомель
- Контактная информация:
Re: Станок 600х400х150 мм
Вам надо показать нам как это сделать. Думаю десятка три человек точно скажет вам спасибоrage писал(а):У меня по модбасу +-1 оборот. И никакого головняка.
- vala
- Почётный участник

- Сообщения: 490
- Зарегистрирован: 08 окт 2013, 21:01
- Репутация: 258
- Откуда: Latvia
- Контактная информация:
Re: Станок 600х400х150 мм
http://www.cnc-club.ru/forum/viewtopic. ... 03#p475303sima8520 писал(а):Вам надо показать нам как это сделать. Думаю десятка три человек точно скажет вам спасибоrage писал(а):У меня по модбасу +-1 оборот. И никакого головняка.
Все необходимое на страницах 42 - 46 мануала на ваш частотник.
- sima8520
- Почётный участник

- Сообщения: 4510
- Зарегистрирован: 24 ноя 2016, 23:35
- Репутация: 1617
- Настоящее имя: Илья
- Откуда: Беларусь, Гомель
- Контактная информация:
Re: Станок 600х400х150 мм
Спешу обрадовать вас и себя, напаял резистор и конденсатор, регулировка стала намного приятнее, обороты хоть и плавают, но меня не смущает это. Спасибо N1X!
- sima8520
- Почётный участник

- Сообщения: 4510
- Зарегистрирован: 24 ноя 2016, 23:35
- Репутация: 1617
- Настоящее имя: Илья
- Откуда: Беларусь, Гомель
- Контактная информация:
Re: Станок 600х400х150 мм
Осваиваю фрезеровку плат, вроде получается. Хотя я только начал 
- N1X
- Мастер
- Сообщения: 3653
- Зарегистрирован: 16 фев 2015, 21:19
- Репутация: 1646
- Настоящее имя: Владимир
- Откуда: Беларусь, Гомель
- Контактная информация:
Re: Станок 600х400х150 мм
Это без компенсации высоты? Красиво 
- sima8520
- Почётный участник

- Сообщения: 4510
- Зарегистрирован: 24 ноя 2016, 23:35
- Репутация: 1617
- Настоящее имя: Илья
- Откуда: Беларусь, Гомель
- Контактная информация:
Re: Станок 600х400х150 мм
С компенсацией. Без нее не реально, текстолит очень кривой