Станок 600х400х150 мм

Фрезерные и гравировальные станки для обработки мягких материалов (дерево, пластики, мягкие металлы).
Аватара пользователя
sima8520
Почётный участник
Почётный участник
Сообщения: 4509
Зарегистрирован: 24 ноя 2016, 23:35
Репутация: 1617
Настоящее имя: Илья
Откуда: Беларусь, Гомель
Контактная информация:

Re: Станок 600х400х150 мм

Сообщение sima8520 »

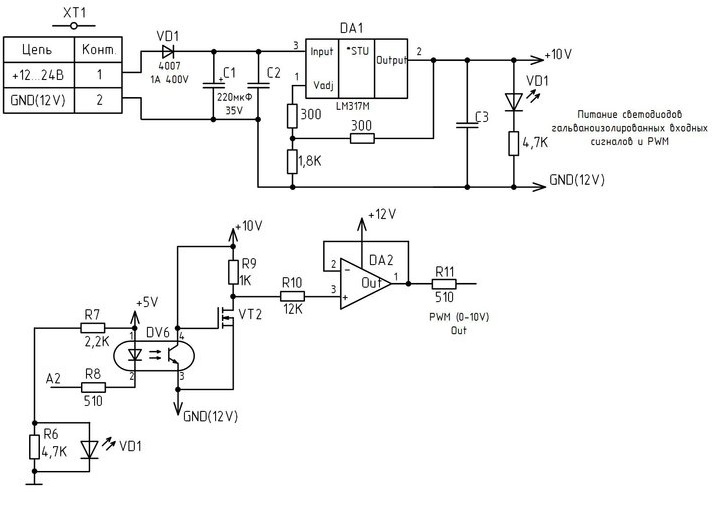
Попробую платку такую накидать
Вложения
WFuWYZQotTM11.jpg (2179 просмотров) <a class='original' href='./download/file.php?id=151947&mode=view' target=_blank>Загрузить оригинал (55.87 КБ)</a>
Аватара пользователя
rage
Мастер
Сообщения: 1014
Зарегистрирован: 13 окт 2014, 09:14
Репутация: 621
Настоящее имя: Константин
Откуда: МО
Контактная информация:

Re: Станок 600х400х150 мм

Сообщение rage »

Может все же модбас?

От pwm точности регулировки оборотов все равно не добиться. Будет +-200 причем дельта на разных диапазонах разная.
Аватара пользователя
sima8520
Почётный участник
Почётный участник
Сообщения: 4509
Зарегистрирован: 24 ноя 2016, 23:35
Репутация: 1617
Настоящее имя: Илья
Откуда: Беларусь, Гомель
Контактная информация:

Re: Станок 600х400х150 мм

Сообщение sima8520 »

А что для модбас нужно? Я не против, только предложите варианты
Аватара пользователя
N1X
Мастер
Сообщения: 3653
Зарегистрирован: 16 фев 2015, 21:19
Репутация: 1646
Настоящее имя: Владимир
Откуда: Беларусь, Гомель
Контактная информация:

Re: Станок 600х400х150 мм

Сообщение N1X »

Добавь просто резистор на 1к последовательно в сигнальный провод и после него между входом частотника и общим конденсатор на 1мкф... А плату уже после, если не поможет...
Аватара пользователя
sima8520
Почётный участник
Почётный участник
Сообщения: 4509
Зарегистрирован: 24 ноя 2016, 23:35
Репутация: 1617
Настоящее имя: Илья
Откуда: Беларусь, Гомель
Контактная информация:

Re: Станок 600х400х150 мм

Сообщение sima8520 »

Нашел на сайте разработчика платы опторазвязки плату управления шпинделем. Теперь не удивительно что у меня криво работает шпиндель))))
http://robozone.su/cnc-home/69-pwm-kont ... ev-11.html
Аватара пользователя
rage
Мастер
Сообщения: 1014
Зарегистрирован: 13 окт 2014, 09:14
Репутация: 621
Настоящее имя: Константин
Откуда: МО
Контактная информация:

Re: Станок 600х400х150 мм

Сообщение rage »

sima8520 писал(а):А что для модбас нужно? Я не против, только предложите варианты
Что бы частотник поддерживал модбас + свисток usb - rs485 стоит копейки.
Аватара пользователя
N1X
Мастер
Сообщения: 3653
Зарегистрирован: 16 фев 2015, 21:19
Репутация: 1646
Настоящее имя: Владимир
Откуда: Беларусь, Гомель
Контактная информация:

Re: Станок 600х400х150 мм

Сообщение N1X »

rage писал(а):Что бы частотник поддерживал модбас
А чтобы Mach3 поддерживал частотник? :lol:
Аватара пользователя
Umnik
Мастер
Сообщения: 2563
Зарегистрирован: 20 июл 2014, 19:32
Репутация: 2153
Настоящее имя: Георгий
Откуда: Калуга
Контактная информация:

Re: Станок 600х400х150 мм

Сообщение Umnik »

я так понимаю, что плата выдает ШИМ, а частотнику надо простую постоянку 0-10В...
И теперь нужен конвертер ШИМ - аналог, чтобы все заработало?..
Управлению по модбасу я не пробовал, ничего сказать не могу за него.
Но у меня аналог поточнее чем +/- 200 оборотов регулирует, я бы сказал где-то +/-50-60.
Я не думаю, что в случае с нашими станками это так критично...
Последний раз редактировалось Umnik 05 дек 2018, 09:39, всего редактировалось 1 раз.
Аватара пользователя
vala
Почётный участник
Почётный участник
Сообщения: 490
Зарегистрирован: 08 окт 2013, 21:01
Репутация: 258
Откуда: Latvia
Контактная информация:

Re: Станок 600х400х150 мм

Сообщение vala »

sima8520 писал(а):А что для модбас нужно? Я не против, только предложите варианты
У этого частотника в инструкцыи прекрасно описана комуникацыя по ModBus.
Как вариант, нужно только вникнуть в суть и свисток преобрести.
gigs
Кандидат
Сообщения: 99
Зарегистрирован: 14 янв 2018, 13:50
Репутация: 83
Настоящее имя: Дмитрий
Откуда: Архангельск
Контактная информация:

Re: Станок 600х400х150 мм

Сообщение gigs »

sima8520 писал(а):Нашел на сайте разработчика платы опторазвязки плату управления шпинделем. Теперь не удивительно что у меня криво работает шпиндель))))
http://robozone.su/cnc-home/69-pwm-kont ... ev-11.html
Эту платку управления шпинделем повторял не однократно ,работает без нареканий!
Автору девайсов с указоного сайта ,огромный респект,реально все выложенные проекты работоспособны :good:
Кто любит по паять ,так же может повторить драйвера шаговых двигателей-работают у меня без нареканий уже много лет
Вложения
IMG_2790_1.jpg (2053 просмотра) <a class='original' href='./download/file.php?id=151959&mode=view' target=_blank>Загрузить оригинал (1.22 МБ)</a>
Аватара пользователя
sima8520
Почётный участник
Почётный участник
Сообщения: 4509
Зарегистрирован: 24 ноя 2016, 23:35
Репутация: 1617
Настоящее имя: Илья
Откуда: Беларусь, Гомель
Контактная информация:

Re: Станок 600х400х150 мм

Сообщение sima8520 »

Umnik писал(а):И теперь нужен конвертер ШИМ - аналог, чтобы все заработало?..
Видимо так и есть
Аватара пользователя
sima8520
Почётный участник
Почётный участник
Сообщения: 4509
Зарегистрирован: 24 ноя 2016, 23:35
Репутация: 1617
Настоящее имя: Илья
Откуда: Беларусь, Гомель
Контактная информация:

Re: Станок 600х400х150 мм

Сообщение sima8520 »

gigs писал(а):Эту платку управления шпинделем повторял не однократно ,работает без нареканий!
Можете поделиться платой? Я не могу на сайте зарегистрироваться, не показывает ReКапчу для прохождения защиты от ботов....
Аватара пользователя
rage
Мастер
Сообщения: 1014
Зарегистрирован: 13 окт 2014, 09:14
Репутация: 621
Настоящее имя: Константин
Откуда: МО
Контактная информация:

Re: Станок 600х400х150 мм

Сообщение rage »

N1X писал(а):А чтобы Mach3 поддерживал частотник?
мач поддерживает любой частотник который понимает модбас.
Umnik писал(а):Но у меня аналог поточнее чем +/- 200 оборотов регулирует, я бы сказал где-то +/-50-60.
У меня по модбасу +-1 оборот. И никакого головняка.

К тому же под модбасу модно не только регулировать обороты но и снимать всякие полезные показатели с частоника.
gigs
Кандидат
Сообщения: 99
Зарегистрирован: 14 янв 2018, 13:50
Репутация: 83
Настоящее имя: Дмитрий
Откуда: Архангельск
Контактная информация:

Re: Станок 600х400х150 мм

Сообщение gigs »

sima8520 писал(а):Можете поделиться платой?
Архивчик с платой и прошивкой нашел,вопрос как Вам его отправить :wik:
Аватара пользователя
sima8520
Почётный участник
Почётный участник
Сообщения: 4509
Зарегистрирован: 24 ноя 2016, 23:35
Репутация: 1617
Настоящее имя: Илья
Откуда: Беларусь, Гомель
Контактная информация:

Re: Станок 600х400х150 мм

Сообщение sima8520 »

rage писал(а):У меня по модбасу +-1 оборот. И никакого головняка.
Вам надо показать нам как это сделать. Думаю десятка три человек точно скажет вам спасибо
Аватара пользователя
vala
Почётный участник
Почётный участник
Сообщения: 490
Зарегистрирован: 08 окт 2013, 21:01
Репутация: 258
Откуда: Latvia
Контактная информация:

Re: Станок 600х400х150 мм

Сообщение vala »

sima8520 писал(а):
rage писал(а):У меня по модбасу +-1 оборот. И никакого головняка.
Вам надо показать нам как это сделать. Думаю десятка три человек точно скажет вам спасибо
http://www.cnc-club.ru/forum/viewtopic. ... 03#p475303
Все необходимое на страницах 42 - 46 мануала на ваш частотник.
Аватара пользователя
sima8520
Почётный участник
Почётный участник
Сообщения: 4509
Зарегистрирован: 24 ноя 2016, 23:35
Репутация: 1617
Настоящее имя: Илья
Откуда: Беларусь, Гомель
Контактная информация:

Re: Станок 600х400х150 мм

Сообщение sima8520 »

Спешу обрадовать вас и себя, напаял резистор и конденсатор, регулировка стала намного приятнее, обороты хоть и плавают, но меня не смущает это. Спасибо N1X!
Аватара пользователя
sima8520
Почётный участник
Почётный участник
Сообщения: 4509
Зарегистрирован: 24 ноя 2016, 23:35
Репутация: 1617
Настоящее имя: Илья
Откуда: Беларусь, Гомель
Контактная информация:

Re: Станок 600х400х150 мм

Сообщение sima8520 »

Осваиваю фрезеровку плат, вроде получается. Хотя я только начал :D
Вложения
IMG_20181205_204600.jpg (1888 просмотров) <a class='original' href='./download/file.php?id=151993&mode=view' target=_blank>Загрузить оригинал (4.35 МБ)</a>
Аватара пользователя
N1X
Мастер
Сообщения: 3653
Зарегистрирован: 16 фев 2015, 21:19
Репутация: 1646
Настоящее имя: Владимир
Откуда: Беларусь, Гомель
Контактная информация:

Re: Станок 600х400х150 мм

Сообщение N1X »

Это без компенсации высоты? Красиво :)
Аватара пользователя
sima8520
Почётный участник
Почётный участник
Сообщения: 4509
Зарегистрирован: 24 ноя 2016, 23:35
Репутация: 1617
Настоящее имя: Илья
Откуда: Беларусь, Гомель
Контактная информация:

Re: Станок 600х400х150 мм

Сообщение sima8520 »

С компенсацией. Без нее не реально, текстолит очень кривой
Ответить

Вернуться в «Фрезерные станки по дереву и пластикам, гравировальные станки, роутеры»