Fusion 360
Re: Fusion 360
Спасибо! Буду пробовать.
-
sazn86
- Мастер
- Сообщения: 514
- Зарегистрирован: 30 ноя 2016, 09:41
- Репутация: 19
- Контактная информация:
Re: Fusion 360
Всем привет. А не проще вместо Fusion 360 поставить inventor и inventorCAM ? Там и русская локализация есть. Так же студенческую версию можно вкарячить.
- MX_Master
- Мастер
- Сообщения: 7490
- Зарегистрирован: 27 июн 2015, 19:45
- Репутация: 3113
- Настоящее имя: Михаил
- Откуда: Алматы
- Контактная информация:
Re: Fusion 360
И потерять облачный сервис с бэкапами и синхронизацией? Э, нет 
-
sazn86
- Мастер
- Сообщения: 514
- Зарегистрирован: 30 ноя 2016, 09:41
- Репутация: 19
- Контактная информация:
Re: Fusion 360
Я думаю для домашнего использования это не очень нужно. Если конечно у вас не 10 компов дома))))
- hmnijp
- Мастер
- Сообщения: 1754
- Зарегистрирован: 20 авг 2017, 15:02
- Репутация: 542
- Настоящее имя: Константин
- Откуда: Ульяновск
- Контактная информация:
Re: Fusion 360
А зачем вам для домашнего использования инвертор?) Вот он скорее для дома не очень нужен)
Вопрос лицензии тоже остаётся. Инвертор ровно на порядок дороже. У них разная аудитория...
Вопрос лицензии тоже остаётся. Инвертор ровно на порядок дороже. У них разная аудитория...
-
sazn86
- Мастер
- Сообщения: 514
- Зарегистрирован: 30 ноя 2016, 09:41
- Репутация: 19
- Контактная информация:
Re: Fusion 360
Про лицензию это отдельный разговор )))). Я думаю все знают что такое студенческая версия ))).
- hmnijp
- Мастер
- Сообщения: 1754
- Зарегистрирован: 20 авг 2017, 15:02
- Репутация: 542
- Настоящее имя: Константин
- Откуда: Ульяновск
- Контактная информация:
Re: Fusion 360
И? Думаю тут студентов не так много
Но вообще тут дело в удобстве и требованиях. Я как раз с инвентора студенческого перешёл давно, тк весь его скрытый функционал мне не нужен, а фьюжн банально быстрее и удобнее, в том числе благодаря облаку(история версий, синхронизация, работа за любым компом в любое время, всё собрано в одном небольшом пакете, быстро разворачивается со всеми настройками, регулярные автообновления, командная работа, комменты, мобильный просмотрщик и тп.)
Единственное чего реально не хватает - побольше функционала в чертежах для сборок, в остальном только плюсы.
Но вообще тут дело в удобстве и требованиях. Я как раз с инвентора студенческого перешёл давно, тк весь его скрытый функционал мне не нужен, а фьюжн банально быстрее и удобнее, в том числе благодаря облаку(история версий, синхронизация, работа за любым компом в любое время, всё собрано в одном небольшом пакете, быстро разворачивается со всеми настройками, регулярные автообновления, командная работа, комменты, мобильный просмотрщик и тп.)
Единственное чего реально не хватает - побольше функционала в чертежах для сборок, в остальном только плюсы.
- Serg
- Мастер
- Сообщения: 21923
- Зарегистрирован: 17 апр 2012, 14:58
- Репутация: 5183
- Заслуга: c781c134843e0c1a3de9
- Настоящее имя: Сергей
- Откуда: Москва
- Контактная информация:
Re: Fusion 360
Такие вещи надо держать в собственных cvs/svn/git репозитариях, а не у кого-то в облаке...MX_Master писал(а):И потерять облачный сервис с бэкапами и синхронизацией? Э, нет
Я не Христос, рыбу не раздаю, но могу научить, как сделать удочку...
- MX_Master
- Мастер
- Сообщения: 7490
- Зарегистрирован: 27 июн 2015, 19:45
- Репутация: 3113
- Настоящее имя: Михаил
- Откуда: Алматы
- Контактная информация:
Re: Fusion 360
Бэкапы чего-то важного, да есть. Ну а в облаке в основном море мелких моделек. Типа заводских запчастей, стандартных профилей.
-
sazn86
- Мастер
- Сообщения: 514
- Зарегистрирован: 30 ноя 2016, 09:41
- Репутация: 19
- Контактная информация:
Re: Fusion 360
Не спорю. То же задумывался перейти, но проблема что нету русской локализации.hmnijp писал(а):И? Думаю тут студентов не так много
Но вообще тут дело в удобстве и требованиях. Я как раз с инвентора студенческого перешёл давно, тк весь его скрытый функционал мне не нужен, а фьюжн банально быстрее и удобнее, в том числе благодаря облаку(история версий, синхронизация, работа за любым компом в любое время, всё собрано в одном небольшом пакете, быстро разворачивается со всеми настройками, регулярные автообновления, командная работа, комменты, мобильный просмотрщик и тп.)
Единственное чего реально не хватает - побольше функционала в чертежах для сборок, в остальном только плюсы.
- MX_Master
- Мастер
- Сообщения: 7490
- Зарегистрирован: 27 июн 2015, 19:45
- Репутация: 3113
- Настоящее имя: Михаил
- Откуда: Алматы
- Контактная информация:
Re: Fusion 360
После того, как я увидел фразу "Создать бобышку" в каком-то софте, я окончательно перешёл на английский язык во всех ЧПУ/КАД/КАМ программах 
- hmnijp
- Мастер
- Сообщения: 1754
- Зарегистрирован: 20 авг 2017, 15:02
- Репутация: 542
- Настоящее имя: Константин
- Откуда: Ульяновск
- Контактная информация:
Re: Fusion 360
аналогично... вижу больше проблем если работать на русском, особенно когда большая часть инфы как раз на ангельском во всей этой области. Зацикливаться на русском тут сильно ограничивает.
Даже если плохо знаешь его, там его в целом очень мало, и большая часть интуитивная и снабжена комиксами в описании... Осваивается моментом, особенно когда принцип понимаешь - а он в большинстве cad/cam одинаковый.
Даже если плохо знаешь его, там его в целом очень мало, и большая часть интуитивная и снабжена комиксами в описании... Осваивается моментом, особенно когда принцип понимаешь - а он в большинстве cad/cam одинаковый.
- Serg
- Мастер
- Сообщения: 21923
- Зарегистрирован: 17 апр 2012, 14:58
- Репутация: 5183
- Заслуга: c781c134843e0c1a3de9
- Настоящее имя: Сергей
- Откуда: Москва
- Контактная информация:
Re: Fusion 360
Ну это практически для любого CAD доступно - grabcad и т.п.MX_Master писал(а):Ну а в облаке в основном море мелких моделек. Типа заводских запчастей, стандартных профилей.
P.S. Практика показывает, что все чужие "модельки" надо очень внимательно проверять, чтоб потом не было мучительно больно при попытке собрать всё в железе... Посему в некоторых случая бывает проще создать свой вариант, может и не такой красивый, а просто схематичный, но гарантированно точный.
Я не Христос, рыбу не раздаю, но могу научить, как сделать удочку...
- MX_Master
- Мастер
- Сообщения: 7490
- Зарегистрирован: 27 июн 2015, 19:45
- Репутация: 3113
- Настоящее имя: Михаил
- Откуда: Алматы
- Контактная информация:
Re: Fusion 360
В моём случае это море проверенных моделек 
Re: Fusion 360
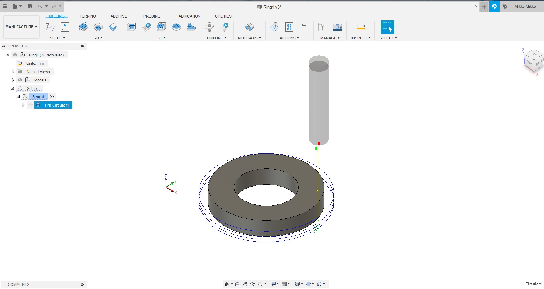
Подскажите пожалуйста. После каждого прохода в плоскости XY, например при выполнении 2D обработки такой как Circular или Face, фреза поднимается на высоту Retract. Мне кажется это лишнее действие, которое отнимает время. Можно ли сделать чтобы после каждого прохода фреза вообще не поднималась по оси Z, а сразу происходило следующее заглубление и проход? Или чтобы перед следующим заглублением и проходом фреза поднималась например на 1 мм по оси Z относительно верха оставшегося материала?
- hmnijp
- Мастер
- Сообщения: 1754
- Зарегистрирован: 20 авг 2017, 15:02
- Репутация: 542
- Настоящее имя: Константин
- Откуда: Ульяновск
- Контактная информация:
Re: Fusion 360
Конечно можно, используйте для этого контур а не циркулар. Там больше настроек. И заглубление по спирали включите. последняч вкладка - рамп. Или галку на кип тул даун, там будет только на вертикальную высоту подвода подниматься при переходе. Или подводы-отводы вообще отключите. У вас сейчас фрезе из-за подводов приходится обратно возвращаться на каждом слое на точку врезания, вот он и поднимает
- xvovanx
- Мастер
- Сообщения: 3773
- Зарегистрирован: 25 фев 2016, 12:27
- Репутация: 920
- Настоящее имя: Владимир
- Откуда: Latvia
- Контактная информация:
Re: Fusion 360
Там поначалу сложности возникают только с САМом, чтоб легче привыкнуть чего и как - на фусион форуме можно найти переведенные на русский файлы справок, всплывающих подсказок и перевод шапки. Привыкнув к кнопкам, меняем все обратно, чтоб не былоsazn86 писал(а):То же задумывался перейти, но проблема что нету русской локализации.
MX_Master писал(а):фраз "Создать бобышку"
P.S. фусион с обучающей лицензией опять стал открывать "Солидворковские" модели формата *.SLDPRT
- MX_Master
- Мастер
- Сообщения: 7490
- Зарегистрирован: 27 июн 2015, 19:45
- Репутация: 3113
- Настоящее имя: Михаил
- Откуда: Алматы
- Контактная информация:
Re: Fusion 360
На студенческой? На ней ограничений нет. На хоббийной - есть.
- xvovanx
- Мастер
- Сообщения: 3773
- Зарегистрирован: 25 фев 2016, 12:27
- Репутация: 920
- Настоящее имя: Владимир
- Откуда: Latvia
- Контактная информация:
Re: Fusion 360
А, точно. Тогда пробовал на хоббийной.MX_Master писал(а):На студенческой? На ней ограничений нет. На хоббийной - есть.
Re: Fusion 360
hmnijp, спасибо, получилось.
Теперь у меня другая проблема. Надо выфрезеровать конус.
1) Пробовал разные стратегии обработки, подошла только 3D Adaptive Clearing. Другие действительно не подходят для конуса?
2) В 3D Adaptive Clearing фреза также после каждого прохода в плоскости XY поднимается на высоту Retract. Пробовал менять настройки этой обработки, но сделать так чтобы фреза не поднималась на высоту Retract не получилось. Можно ли в данном случае сделать так чтобы после каждого прохода в плоскости XY фреза не поднималась верх по оси Z на высоту Retract, а сразу происходило следующее заглубление и проход?
3) Заглубление фрезы происходит на некотором расстоянии от конуса по осям X и Y. Можно ли сделать чтобы заглубление фрезы происходило ближе к конусу по X и Y?
4) Может ли при обработке 3D Adaptive Clearing конец фрезы опуститься по Z ниже чем нижняя часть конуса, чтобы конус отделился от заготовки? У меня этого не получилось.
Теперь у меня другая проблема. Надо выфрезеровать конус.
1) Пробовал разные стратегии обработки, подошла только 3D Adaptive Clearing. Другие действительно не подходят для конуса?
2) В 3D Adaptive Clearing фреза также после каждого прохода в плоскости XY поднимается на высоту Retract. Пробовал менять настройки этой обработки, но сделать так чтобы фреза не поднималась на высоту Retract не получилось. Можно ли в данном случае сделать так чтобы после каждого прохода в плоскости XY фреза не поднималась верх по оси Z на высоту Retract, а сразу происходило следующее заглубление и проход?
3) Заглубление фрезы происходит на некотором расстоянии от конуса по осям X и Y. Можно ли сделать чтобы заглубление фрезы происходило ближе к конусу по X и Y?
4) Может ли при обработке 3D Adaptive Clearing конец фрезы опуститься по Z ниже чем нижняя часть конуса, чтобы конус отделился от заготовки? У меня этого не получилось.