Мой CNC китаес Bernardo KF25 Top (клон BF20)
- Алексс
- Почётный участник

- Сообщения: 2210
- Зарегистрирован: 20 июл 2012, 15:49
- Репутация: 266
- Заслуга: IQ32
- Настоящее имя: Алексей
- Откуда: Прага
- Контактная информация:
Re: Мой CNC китаес Bernardo KF25 Top (клон BF20)
вчера проводил опасный эксперимент с электричеством
пробовал подключать мотор от стиральной машины к контролеру мотора bernardo, который пылится в шкафу.
все остались живы. мотор крутится, регулируется.
однако мотор без нагрузки имеет тенденцию раскручиваться до заоблачных оборотов. тахометром намерил 30000...
очень порадовало, что мотор работает и от постоянки и от переменки.
тоесть можно применить pwm регуляцию, а встроенный тахогенератор дает обратную связь.
интересно, с точки зрения програмирования микропроцессора, какой способ лучше для измерения показаний тахогеренатора:
измерять выдаваемое напряжение (0-44V) или
измерять время между фазами ??
пробовал подключать мотор от стиральной машины к контролеру мотора bernardo, который пылится в шкафу.
все остались живы. мотор крутится, регулируется.
однако мотор без нагрузки имеет тенденцию раскручиваться до заоблачных оборотов. тахометром намерил 30000...
очень порадовало, что мотор работает и от постоянки и от переменки.
тоесть можно применить pwm регуляцию, а встроенный тахогенератор дает обратную связь.
интересно, с точки зрения програмирования микропроцессора, какой способ лучше для измерения показаний тахогеренатора:
измерять выдаваемое напряжение (0-44V) или
измерять время между фазами ??
Каждая собака, бегущая на поводке впереди хозяина, думает, что ведет его за собой.
- Сергей Саныч
- Мастер
- Сообщения: 9116
- Зарегистрирован: 30 май 2012, 14:20
- Репутация: 2858
- Откуда: Тюмень
- Контактная информация:
Re: Мой CNC китаес Bernardo KF25 Top (клон BF20)
Что за двигатель такой? Он коллекторный? Фотку выложи. И что за тахогенератор у него?
Чудес не бывает. Бывают фокусы.
- Алексс
- Почётный участник

- Сообщения: 2210
- Зарегистрирован: 20 июл 2012, 15:49
- Репутация: 266
- Заслуга: IQ32
- Настоящее имя: Алексей
- Откуда: Прага
- Контактная информация:
Re: Мой CNC китаес Bernardo KF25 Top (клон BF20)
двиг коллекторный + обмотки в статоре
тахогенератор хз какой, его внутри почти не видно. генерит синусоиду.
чем выше обороты, тем выше частота и амплитуда.
видимо магнит в катушке вертится или что-то подобное.
выводов на моторе много, но они не страшные.
1 - средний вывод от статора - не использую
2,3 - тахогенератор
4,5 - термодатчик ? NC
6,9 - обмотка статора
7,8 - щетки ротора
подключение:
220к 4, 7
5,6 соединены
8,9 соединены
двигатель прекрасно отбалансирован, мощный, на каждой свалки их полно
рекомендую.
чем выше обороты, тем выше частота и амплитуда.
видимо магнит в катушке вертится или что-то подобное.
выводов на моторе много, но они не страшные.
1 - средний вывод от статора - не использую
2,3 - тахогенератор
4,5 - термодатчик ? NC
6,9 - обмотка статора
7,8 - щетки ротора
подключение:
220к 4, 7
5,6 соединены
8,9 соединены
двигатель прекрасно отбалансирован, мощный, на каждой свалки их полно
рекомендую.
Каждая собака, бегущая на поводке впереди хозяина, думает, что ведет его за собой.
- Сергей Саныч
- Мастер
- Сообщения: 9116
- Зарегистрирован: 30 май 2012, 14:20
- Репутация: 2858
- Откуда: Тюмень
- Контактная информация:
Re: Мой CNC китаес Bernardo KF25 Top (клон BF20)
Двигатель сериесный (обмотки возбуждения и якорь включены последовательно). Обычно имеют очень мягкую нагрузочную характеристику - без регулятора и нагрузки идут вразнос.
По тахогенератору - я бы мерил частоту (или период).
По тахогенератору - я бы мерил частоту (или период).
Чудес не бывает. Бывают фокусы.
- Алексс
- Почётный участник

- Сообщения: 2210
- Зарегистрирован: 20 июл 2012, 15:49
- Репутация: 266
- Заслуга: IQ32
- Настоящее имя: Алексей
- Откуда: Прага
- Контактная информация:
Re: Мой CNC китаес Bernardo KF25 Top (клон BF20)
как правильне защитить вход на МК от высогого напряжения ?
оптопара или стабилитрон ?
оптопара или стабилитрон ?
Каждая собака, бегущая на поводке впереди хозяина, думает, что ведет его за собой.
- Сергей Саныч
- Мастер
- Сообщения: 9116
- Зарегистрирован: 30 май 2012, 14:20
- Репутация: 2858
- Откуда: Тюмень
- Контактная информация:
Re: Мой CNC китаес Bernardo KF25 Top (клон BF20)
резистор и стабилитрон. Или резистор и пара диодов - на питание и на землю, лучше Шоттки. После диодов на всякий случай еще один резистор, где-то на 1 кОм ко входу МК.
Оптопару тоже не вредно, но надо, чтобы она четко работала на малых оборотах и не сгорала на больших, то есть тоже надо принимать меры по ограничению напряжения.
Полезно вход МК подключить через триггер Шмитта - 74HC14, например. У многих контроллеров собственные входы переводятся в режим ТШ, но так он целее будет, если что
Оптопару тоже не вредно, но надо, чтобы она четко работала на малых оборотах и не сгорала на больших, то есть тоже надо принимать меры по ограничению напряжения.
Полезно вход МК подключить через триггер Шмитта - 74HC14, например. У многих контроллеров собственные входы переводятся в режим ТШ, но так он целее будет, если что
Чудес не бывает. Бывают фокусы.
- Алексс
- Почётный участник

- Сообщения: 2210
- Зарегистрирован: 20 июл 2012, 15:49
- Репутация: 266
- Заслуга: IQ32
- Настоящее имя: Алексей
- Откуда: Прага
- Контактная информация:
Re: Мой CNC китаес Bernardo KF25 Top (клон BF20)
ну вот надо купить еще один кабель usb->rs232 и можно экспериментировать.
я так понимаю, что гейт мосфета нужно так-же защитить стабилитроном, при условии что я планирую управлять им через оптопару замыкая сток на гейт ?
вообще идей две. даже три.
либо питать это мотор постоянкой и регулировать обороты PWM через мосфет.
либо питать от сети переменкой и рулить PWM двумя встречными мосфетами
либо семистором по класической схеме сдвигать фазу
либо симистором в режиме PDM...
вот жеж я начитался всякой фигни
я так понимаю, что гейт мосфета нужно так-же защитить стабилитроном, при условии что я планирую управлять им через оптопару замыкая сток на гейт ?
вообще идей две. даже три.
либо питать это мотор постоянкой и регулировать обороты PWM через мосфет.
либо питать от сети переменкой и рулить PWM двумя встречными мосфетами
либо семистором по класической схеме сдвигать фазу
либо симистором в режиме PDM...
вот жеж я начитался всякой фигни
Каждая собака, бегущая на поводке впереди хозяина, думает, что ведет его за собой.
- Сергей Саныч
- Мастер
- Сообщения: 9116
- Зарегистрирован: 30 май 2012, 14:20
- Репутация: 2858
- Откуда: Тюмень
- Контактная информация:
Re: Мой CNC китаес Bernardo KF25 Top (клон BF20)
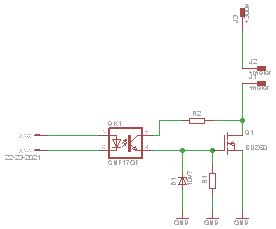
лучше нарисуй, а то что-то страшное получается, как я представил себеАлексс писал(а):я так понимаю, что гейт мосфета нужно так-же защитить стабилитроном, при условии что я планирую управлять им через оптопару замыкая сток на гейт ?
Чудес не бывает. Бывают фокусы.
- Алексс
- Почётный участник

- Сообщения: 2210
- Зарегистрирован: 20 июл 2012, 15:49
- Репутация: 266
- Заслуга: IQ32
- Настоящее имя: Алексей
- Откуда: Прага
- Контактная информация:
Re: Мой CNC китаес Bernardo KF25 Top (клон BF20)
ты же знаешь, что для меня что-то воткнуть в розетку - не вопросSerg-tmn писал(а): как я представил себе
как-то так стабилитрон может быть наоборот, я в них до сих пор не разобрался
Каждая собака, бегущая на поводке впереди хозяина, думает, что ведет его за собой.
- Сергей Саныч
- Мастер
- Сообщения: 9116
- Зарегистрирован: 30 май 2012, 14:20
- Репутация: 2858
- Откуда: Тюмень
- Контактная информация:
Re: Мой CNC китаес Bernardo KF25 Top (клон BF20)
Да уж.Алексс писал(а):ты же знаешь, что для меня что-то воткнуть в розетку - не вопрос![]()
Стабилитрон подключен правильно, остальное не совсем. Во-первых, на закрытом фототранзисторе будет полное напряжение питания двигателя - не знаю, что у тебя за оптрон - обозначение на картинке прочитать не смог - но скорее всего он такого не вынесет. Во вторых, полевик до конца открыться не сможет, потому как если он откроется полностью, пропадет управляющее напряжение на затворе. Отрицательная обратная связь, однако.
Проще сделать стабилизатор из резистора и стабилитрона вольт на 12 и от него уже кормить схему управления.
PS: у тебя же есть регулятор от старого шпинделя, может его как-то приспособить как силовую часть?
Чудес не бывает. Бывают фокусы.
- Алексс
- Почётный участник

- Сообщения: 2210
- Зарегистрирован: 20 июл 2012, 15:49
- Репутация: 266
- Заслуга: IQ32
- Настоящее имя: Алексей
- Откуда: Прага
- Контактная информация:
Re: Мой CNC китаес Bernardo KF25 Top (клон BF20)
Serg-tmn, спасибо, осознал 
тот регулятор он без обратной связи. там какая-то замутная аналоговая система контроля момента - черт ногу сломит. и в качестве ключа симистор - не айс мне кажется.
тот регулятор он без обратной связи. там какая-то замутная аналоговая система контроля момента - черт ногу сломит. и в качестве ключа симистор - не айс мне кажется.
Каждая собака, бегущая на поводке впереди хозяина, думает, что ведет его за собой.
-
giraf_79
- Почётный участник

- Сообщения: 1185
- Зарегистрирован: 27 дек 2011, 13:55
- Репутация: 123
- Настоящее имя: Рафаэль
- Откуда: Самара
- Контактная информация:
Re: Мой CNC китаес Bernardo KF25 Top (клон BF20)
У меня подобный движек валяется, даже с энкодером, но не знай как его и куда его включить 
Изготовление станков плазменной резки с ЧПУ и фрезерные станки с ЧПУ
Канал на Ютуб https://www.youtube.com/channel/UCcTl7E ... subscriber
Канал на Ютуб https://www.youtube.com/channel/UCcTl7E ... subscriber
- Алексс
- Почётный участник

- Сообщения: 2210
- Зарегистрирован: 20 июл 2012, 15:49
- Репутация: 266
- Заслуга: IQ32
- Настоящее имя: Алексей
- Откуда: Прага
- Контактная информация:
Re: Мой CNC китаес Bernardo KF25 Top (клон BF20)
пока большой мотор ждет своего часа, испытал маленький насосик от стиралки
https://www.youtube.com/watch?v=HT5_F6kSU_k
стружку точно сдувать будет
https://www.youtube.com/watch?v=HT5_F6kSU_k
стружку точно сдувать будет
Каждая собака, бегущая на поводке впереди хозяина, думает, что ведет его за собой.
- Fisher
- Почётный участник

- Сообщения: 3391
- Зарегистрирован: 09 апр 2012, 12:39
- Репутация: 424
- Откуда: Киров
- Контактная информация:
Re: Мой CNC китаес Bernardo KF25 Top (клон BF20)
0:45 - "Да пшел ты со своими насосами" 
www.cncru.ru - все виды станков с ЧПУ. Комплектующие.
- Nick
- Мастер
- Сообщения: 22776
- Зарегистрирован: 23 ноя 2009, 16:45
- Репутация: 1735
- Заслуга: Developer
- Откуда: Gatchina, Saint-Petersburg distr., Russia
- Контактная информация:
Re: Мой CNC китаес Bernardo KF25 Top (клон BF20)
А каким напряжением он питается? Не страшно было его своими руками в воду совать?
- Алексс
- Почётный участник

- Сообщения: 2210
- Зарегистрирован: 20 июл 2012, 15:49
- Репутация: 266
- Заслуга: IQ32
- Настоящее имя: Алексей
- Откуда: Прага
- Контактная информация:
Re: Мой CNC китаес Bernardo KF25 Top (клон BF20)
Fisher,

ну а жену просить его сунуть в воду не по семейному как-то
ты же знаешь, что я работающую фрезу могу взять в руку, а тут какие-то хилые 220вольтNick писал(а):А каким напряжением он питается? Не страшно было его своими руками в воду совать?
ну а жену просить его сунуть в воду не по семейному как-то
Каждая собака, бегущая на поводке впереди хозяина, думает, что ведет его за собой.
- Fisher
- Почётный участник

- Сообщения: 3391
- Зарегистрирован: 09 апр 2012, 12:39
- Репутация: 424
- Откуда: Киров
- Контактная информация:
Re: Мой CNC китаес Bernardo KF25 Top (клон BF20)
У тя наверное котяра и под фрезу так-же лезет )))
www.cncru.ru - все виды станков с ЧПУ. Комплектующие.
- Алексс
- Почётный участник

- Сообщения: 2210
- Зарегистрирован: 20 июл 2012, 15:49
- Репутация: 266
- Заслуга: IQ32
- Настоящее имя: Алексей
- Откуда: Прага
- Контактная информация:
Re: Мой CNC китаес Bernardo KF25 Top (клон BF20)
не, в мастерской спит на стуле. станок воет, компрессор свистит, оператор станка матерится а ему хоть бы хны 
Каждая собака, бегущая на поводке впереди хозяина, думает, что ведет его за собой.
- solo
- Мастер
- Сообщения: 1374
- Зарегистрирован: 20 окт 2011, 18:39
- Репутация: 272
- Настоящее имя: Юрий Соловьев
- Откуда: Украина Харьков
- Контактная информация:
Re: Мой CNC китаес Bernardo KF25 Top (клон BF20)
А я думал что кот стружку сдувать будетАлексс писал(а):стружку точно сдувать будет
