Драйвер ШД L297+3xL298

Контроллеры, драйверы, датчики, управляющие устройства.
spike
Почётный участник
Почётный участник
Сообщения: 358
Зарегистрирован: 08 фев 2010, 01:03
Репутация: 5
Контактная информация:

Драйвер ШД L297+3xL298

Сообщение spike »

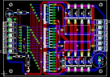
Порылся тут в инете на предмет запараллеливания L298 и наткнулся на любопытную вещь.
Драйвер с контроллером L297 и строенной!!! (всмысле три!!! параллельно) L298:
pcb_eagle.jpg (3429 просмотров) <a class='original' href='./download/file.php?id=2781&mode=view' target=_blank>Загрузить оригинал (42.15 КБ)</a>
В прикрепленном архиве схема и печатка в Eagle:
Tripple.zip
(56.7 КБ) 984 скачивания
Источник.

Вернуться в «Электроника»