Драйвер гибридного (униполярного) двигателя.
-
kentawrik
- Опытный
- Сообщения: 158
- Зарегистрирован: 25 авг 2008, 00:46
- Репутация: 14
- Контактная информация:
Драйвер гибридного (униполярного) двигателя.
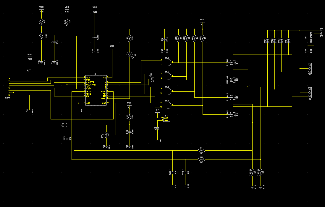
Выкладываю архив со схемками и печатками. Версия 1.
Есть ли необходимость в драйвере с драйверами на полевики вместо 7409?
Если есть вопросы пишите.
Есть ли необходимость в драйвере с драйверами на полевики вместо 7409?
Если есть вопросы пишите.
-
VShaclein
- Опытный
- Сообщения: 183
- Зарегистрирован: 25 авг 2008, 11:36
- Репутация: -47
- Контактная информация:
Re: Драйвер гибридного (униполярного) двигателя.
Зашибись. А можно еще и по-русски ? Т.е. в pdf или в jpeg каком.
-
kentawrik
- Опытный
- Сообщения: 158
- Зарегистрирован: 25 авг 2008, 00:46
- Репутация: 14
- Контактная информация:
Re: Драйвер гибридного (униполярного) двигателя.
к сожалению диптрэйс не выводит в нужном формате. единственно dxf могу записать, но он корявый.
-
VShaclein
- Опытный
- Сообщения: 183
- Зарегистрирован: 25 авг 2008, 11:36
- Репутация: -47
- Контактная информация:
Re: Драйвер гибридного (униполярного) двигателя.
А кнопка PrintScrn тоже не работает ?
-
kentawrik
- Опытный
- Сообщения: 158
- Зарегистрирован: 25 авг 2008, 00:46
- Репутация: 14
- Контактная информация:
Re: Драйвер гибридного (униполярного) двигателя.
ну тут тоже качество не ахти.
проще скачать диптрэйс...
проще скачать диптрэйс...
-
VShaclein
- Опытный
- Сообщения: 183
- Зарегистрирован: 25 авг 2008, 11:36
- Репутация: -47
- Контактная информация:
Re: Драйвер гибридного (униполярного) двигателя.
Ну эту "схему" уже дюжину раз критиковали, даже повторяться не хочется.
-
kentawrik
- Опытный
- Сообщения: 158
- Зарегистрирован: 25 авг 2008, 00:46
- Репутация: 14
- Контактная информация:
Re: Драйвер гибридного (униполярного) двигателя.
Это я начал выкладывать наработки.
второй вариант схемы у меня на ir2104 сделан, но я хочу на 2184 переделать
и затем третий вариант на МК, но там пока софт пишу... времени сейчас очень не хватает...
и еще пусть критикуют - но у меня эта схемка работает.
Я нарисованное мной и не работающее не выкладываю.
второй вариант схемы у меня на ir2104 сделан, но я хочу на 2184 переделать
и затем третий вариант на МК, но там пока софт пишу... времени сейчас очень не хватает...
и еще пусть критикуют - но у меня эта схемка работает.
Я нарисованное мной и не работающее не выкладываю.
-
VShaclein
- Опытный
- Сообщения: 183
- Зарегистрирован: 25 авг 2008, 11:36
- Репутация: -47
- Контактная информация:
Re: Драйвер гибридного (униполярного) двигателя.
Как-то работает.kentawrik писал(а):Это я начал выкладывать наработки.но у меня эта схемка работает.
Основные недостатки - работа обмоток в режиме КЗ (через диод), медленный спад тока(из-за того же), а если диоды убрать, начнут греться встроенные диоды, т.е. рабочий ток фактически ограничен напряжением на встроенных диодах - 1.5-2.5V.
-
kentawrik
- Опытный
- Сообщения: 158
- Зарегистрирован: 25 авг 2008, 00:46
- Репутация: 14
- Контактная информация:
Re: Драйвер гибридного (униполярного) двигателя.
)ag(
я не буду спорить - уже несколько раз доказывал людям что через встроенные диоды ток не течет в этой схеме. нарисуйте токи и поймете. Даю наводку - при пропадании напряжения на индуктивности - ток стремится течь так-же как и тёк.
Режим КЗ как вы его назвали он присутствует и в схемках для биполярников, кстати на L297 и INH1 INH2 для этого и служат чтобы "переключать" режимы медленного и быстрого гашения самоиндукции (КЗ по вашему). А вот если диоды убрать - то начинает врать так сказать "датчик тока".
чтобы выжимать из движка всё - нужно его использовать в комбинированном режиме - тайм-офф и ШИМ (т.е. держать ток с помощью тайм-офф, а переходить между режимами с помощью ШИМ и быстрым гашением самоиндукции) - но я пока изучаю эту возможность.
я не буду спорить - уже несколько раз доказывал людям что через встроенные диоды ток не течет в этой схеме. нарисуйте токи и поймете. Даю наводку - при пропадании напряжения на индуктивности - ток стремится течь так-же как и тёк.
Режим КЗ как вы его назвали он присутствует и в схемках для биполярников, кстати на L297 и INH1 INH2 для этого и служат чтобы "переключать" режимы медленного и быстрого гашения самоиндукции (КЗ по вашему). А вот если диоды убрать - то начинает врать так сказать "датчик тока".
чтобы выжимать из движка всё - нужно его использовать в комбинированном режиме - тайм-офф и ШИМ (т.е. держать ток с помощью тайм-офф, а переходить между режимами с помощью ШИМ и быстрым гашением самоиндукции) - но я пока изучаю эту возможность.
-
VShaclein
- Опытный
- Сообщения: 183
- Зарегистрирован: 25 авг 2008, 11:36
- Репутация: -47
- Контактная информация:
Re: Драйвер гибридного (униполярного) двигателя.
_Эта_ схема самая тормозная, ток через встроенные диоды, конечно, не течет, он течет через диоды. Если убрать диоды, то схема будет чуть пошустрее, но тогда потери с диодов перенесутся на встроенные диоды. Но все равное тормозная.
Чтобы _эта_ схема работала хоть как-то путем, нужно убирать диоды (параллелить шотки со встроенными) и комбинировать управление транзисторами в обоих обмотках одновременно.
Никода не говорил, что L297 мне нравится.
Чтобы _эта_ схема работала хоть как-то путем, нужно убирать диоды (параллелить шотки со встроенными) и комбинировать управление транзисторами в обоих обмотках одновременно.
Никода не говорил, что L297 мне нравится.
-
kentawrik
- Опытный
- Сообщения: 158
- Зарегистрирован: 25 авг 2008, 00:46
- Репутация: 14
- Контактная информация:
Re: Драйвер гибридного (униполярного) двигателя.
уберите диоды и посмотрите как ведут себя встроенные!VShaclein писал(а):но тогда потери с диодов перенесутся на встроенные диоды.
сядьте и нарисуйте!
встроенные диоды вообще не участвуют в работе этой схемы... вне зависимости от того стоят ли внешние или нет...
будете упорствовать - придется ликбезом заниматься.
насчет тормознутости - ничего не говорю. это простейшая схема провереная которая крутит униполярные движки.
другой вопрос что эти движки имеют удельную мощность на едииницу веса меньше чем биполярники, и другой вопрос что эти движки в тайм-офф работают эффективнее.
но с этих драйверов - можно начать...
-
VShaclein
- Опытный
- Сообщения: 183
- Зарегистрирован: 25 авг 2008, 11:36
- Репутация: -47
- Контактная информация:
Re: Драйвер гибридного (униполярного) двигателя.
Нужно, наверно, вспомнить, что обмотки магнито-связаны, парами. А потом продолжить свой ликбез.уберите диоды и посмотрите как ведут себя встроенные!
сядьте и нарисуйте!
-
kentawrik
- Опытный
- Сообщения: 158
- Зарегистрирован: 25 авг 2008, 00:46
- Репутация: 14
- Контактная информация:
Re: Драйвер гибридного (униполярного) двигателя.
Рисунок в студию, пожалуйста...
Честно - устал доказывать...
http://www.cnczone.ru/forums/index.php? ... =289&st=60
например.
поясните всем движение токов - и я поучусь.
если предположить что ток еще и наводится в обмотке при вращении ротора - то как можно предполагать, что наведённый ток будет больше тока затраченного (для 44 рабочий ток в диоде 25А, при рабочем токе в обмотке униполярника не более 5А - просто не встречал больше)? вечный двигатель что-ли? И в какую сторону ток наведённый должен течь?
Честно - устал доказывать...
http://www.cnczone.ru/forums/index.php? ... =289&st=60
например.
разные фазы в гибридном или простом униполяре? )ai( нарисуйте, пожалуйста, схематично...VShaclein писал(а):что обмотки магнито-связаны, парами
поясните всем движение токов - и я поучусь.
если предположить что ток еще и наводится в обмотке при вращении ротора - то как можно предполагать, что наведённый ток будет больше тока затраченного (для 44 рабочий ток в диоде 25А, при рабочем токе в обмотке униполярника не более 5А - просто не встречал больше)? вечный двигатель что-ли? И в какую сторону ток наведённый должен течь?
-
VShaclein
- Опытный
- Сообщения: 183
- Зарегистрирован: 25 авг 2008, 11:36
- Репутация: -47
- Контактная информация:
Re: Драйвер гибридного (униполярного) двигателя.
Не вдавался в подорбности, но мне показалось, что Вы там спорите с ATLab ? Поскольку я полностью разделяю мнение ATLab (по ШД), спорьте таки с ним ))) а мне лениво.
-
kentawrik
- Опытный
- Сообщения: 158
- Зарегистрирован: 25 авг 2008, 00:46
- Репутация: 14
- Контактная информация:
Re: Драйвер гибридного (униполярного) двигателя.
)ag(
ну мне не линиво - может еще у кого возникнет эффект "за деревьями леса не увидел"
строго говоря обмотки связаны в двигателе в любом... просто вопрос в силе их связи.
у четырехфазного униполярника внутри двигателя обычно 8 обмоток, и соединены они обычно последовательно противоположными полюсами, в ЧЕТЫРЕ фазы, которые работают ПОСЛЕДОВАТЕЛЬНО в шаге, в полушаге естественно может быть одновременно включено две обмотки.
Пропадание напряжения (при закрытии транзистора) вызывает у обмотки двигателя явление самоиндукции и ток стремится течь в ТУ-ЖЕ сторону, в которую и тек. Влияние наведенной индукции мало на малых оборотах, особенно если там 500-900 оборотов в минуту...
кстати, если вам не лениво спросить у ATLab'a - спросите у него как в такой схеме текут токи...
если еще кто не верит мне - пусть возъмет кусок схемы и нарисует токи и выложит здесь картинку. пообсуждаем и наконец закроем эту тему...
ну мне не линиво - может еще у кого возникнет эффект "за деревьями леса не увидел"
строго говоря обмотки связаны в двигателе в любом... просто вопрос в силе их связи.
у четырехфазного униполярника внутри двигателя обычно 8 обмоток, и соединены они обычно последовательно противоположными полюсами, в ЧЕТЫРЕ фазы, которые работают ПОСЛЕДОВАТЕЛЬНО в шаге, в полушаге естественно может быть одновременно включено две обмотки.
Пропадание напряжения (при закрытии транзистора) вызывает у обмотки двигателя явление самоиндукции и ток стремится течь в ТУ-ЖЕ сторону, в которую и тек. Влияние наведенной индукции мало на малых оборотах, особенно если там 500-900 оборотов в минуту...
кстати, если вам не лениво спросить у ATLab'a - спросите у него как в такой схеме текут токи...
если еще кто не верит мне - пусть возъмет кусок схемы и нарисует токи и выложит здесь картинку. пообсуждаем и наконец закроем эту тему...