Генерация G-кода, из текста, рисунка, и файлов PLT, DXF

Mach, популярные и не очень CAD, CAM. Обсуждение и разработка программ для управления станками.
Аватара пользователя
selenur
Почётный участник
Почётный участник
Сообщения: 4605
Зарегистрирован: 21 авг 2013, 19:44
Репутация: 1622
Настоящее имя: Сергей
Откуда: Новый Уренгой
Контактная информация:

Re: Генерация G-кода, из текста, рисунка, и файлов PLT, DXF

Сообщение selenur »

Ну вот выложил тестовую версию программы:
[youtube]https://youtu.be/LL_5AlwwpHg[/youtube]
ну и ссылка на тестовую версию: https://www.selenur.ru/DownloadsApp/TestVersion.zip
Мой сайт: http://selenur.ru
Исходники моих программ: https://github.com/selenur
Instagram https://www.instagram.com/zheigurov/
X-Ray
Мастер
Сообщения: 600
Зарегистрирован: 04 фев 2016, 23:06
Репутация: 275
Настоящее имя: Дамир
Контактная информация:

Re: Генерация G-кода, из текста, рисунка, и файлов PLT, DXF

Сообщение X-Ray »

selenur писал(а): превращается вот в такую замысловатую траекторию:
G2-G3 в ней используются? У себя всё таки хочу их ввести. Тегать принадлежность точек к дугам, а затем заменять на G2-G3
Программа GGEasy (фрезеровка из гербера, производство ПП на ЧПУ) GERBER_X3/releases
Прежде чем писать о багах проверьте, является ли ваша версия последней!
Баги - глюки и ПРЕДЛОЖЕНИЯ(Хотелки) писать СЮДА!!!
Багтрекер
Тестовая версия
Аватара пользователя
selenur
Почётный участник
Почётный участник
Сообщения: 4605
Зарегистрирован: 21 авг 2013, 19:44
Репутация: 1622
Настоящее имя: Сергей
Откуда: Новый Уренгой
Контактная информация:

Re: Генерация G-кода, из текста, рисунка, и файлов PLT, DXF

Сообщение selenur »

Уже поддержка g2, g3 есть, скоро покажу.
Мой сайт: http://selenur.ru
Исходники моих программ: https://github.com/selenur
Instagram https://www.instagram.com/zheigurov/
X-Ray
Мастер
Сообщения: 600
Зарегистрирован: 04 фев 2016, 23:06
Репутация: 275
Настоящее имя: Дамир
Контактная информация:

Re: Генерация G-кода, из текста, рисунка, и файлов PLT, DXF

Сообщение X-Ray »

selenur писал(а): Уже поддержка g2, g3 есть, скоро покажу.
А как реализовал? Или другую библиотеку для расчётов использовал.
Программа GGEasy (фрезеровка из гербера, производство ПП на ЧПУ) GERBER_X3/releases
Прежде чем писать о багах проверьте, является ли ваша версия последней!
Баги - глюки и ПРЕДЛОЖЕНИЯ(Хотелки) писать СЮДА!!!
Багтрекер
Тестовая версия
Аватара пользователя
selenur
Почётный участник
Почётный участник
Сообщения: 4605
Зарегистрирован: 21 авг 2013, 19:44
Репутация: 1622
Настоящее имя: Сергей
Откуда: Новый Уренгой
Контактная информация:

Re: Генерация G-кода, из текста, рисунка, и файлов PLT, DXF

Сообщение selenur »

X-Ray писал(а): 01 авг 2021, 11:40
selenur писал(а): Уже поддержка g2, g3 есть, скоро покажу.
А как реализовал? Или другую библиотеку для расчётов использовал.
У меня все данные хранятся в виде примитивов, например: траектория - содержит просто список точек, дуга - содержит координаты центра, координаты начальной и конечной точки, начальный и конечный угол, диаметр по двум осям, и угол поворота, т.к. дуга может описывать не только окружность, но и овал, который может быть повернут на некий угол.
Если у примитива дуга попытаться получить список точек, аналогично тому как это делается у примитива траектория, то программа сформирует набор точек, полученные апроксимацией дуги.
В результате чего можно формировать G-код используя только G1, а можно использовать G2, G3.
Мой сайт: http://selenur.ru
Исходники моих программ: https://github.com/selenur
Instagram https://www.instagram.com/zheigurov/
Аватара пользователя
Курдль
Мастер
Сообщения: 2174
Зарегистрирован: 20 мар 2018, 16:55
Репутация: 282
Настоящее имя: Курдль Энтеропийский
Откуда: Msk
Контактная информация:

Re: Генерация G-кода, из текста, рисунка, и файлов PLT, DXF

Сообщение Курдль »

А у меня вот что есть!
И сделано оно с помощью этой программы ;)
Спасибо Сергею!
NIXIE Clock.gif (4045 просмотров) <a class='original' href='./download/file.php?id=197206&mode=view' target=_blank>Загрузить оригинал (510.08 КБ)</a>
Мой сайт: https://cnc-hobby.ru
Аватара пользователя
selenur
Почётный участник
Почётный участник
Сообщения: 4605
Зарегистрирован: 21 авг 2013, 19:44
Репутация: 1622
Настоящее имя: Сергей
Откуда: Новый Уренгой
Контактная информация:

Re: Генерация G-кода, из текста, рисунка, и файлов PLT, DXF

Сообщение selenur »

Курдль писал(а): 07 авг 2021, 20:34 А у меня вот что есть!
И сделано оно с помощью этой программы ;)
Спасибо Сергею!
NIXIE Clock.gif
Иногда вот тоже думаю такие часики сделать, а пока на утюге вот такие спаял часики https://www.instagram.com/p/CQRdfybJXY2/
Мой сайт: http://selenur.ru
Исходники моих программ: https://github.com/selenur
Instagram https://www.instagram.com/zheigurov/
Аватара пользователя
Курдль
Мастер
Сообщения: 2174
Зарегистрирован: 20 мар 2018, 16:55
Репутация: 282
Настоящее имя: Курдль Энтеропийский
Откуда: Msk
Контактная информация:

Re: Генерация G-кода, из текста, рисунка, и файлов PLT, DXF

Сообщение Курдль »

selenur писал(а): а пока на утюге вот такие спаял часики
Прикольные. Но мелькают сильно и наверное сильно светят. Такие хорошо в свой магазинчик или офис (чтоб внимание привлекали).
А газоразрядные (NIXIE, как их называют в мире) хороши именно дома. Типа "тёплый ламповый свет" :)
Кроме шуток - их свет действительно завораживает. Все-таки плазма, как ни крути, причем настоящая ;)
Если понадобится схема - могу подбросить. Все, что опубликованы в интернете, имеют определенные изъяны.
Там всего 2 микросхемы и парочка транзисторов нужна. Ну и не следует забывать, что напряжение индикации 170В.
Мой сайт: https://cnc-hobby.ru
Аватара пользователя
selenur
Почётный участник
Почётный участник
Сообщения: 4605
Зарегистрирован: 21 авг 2013, 19:44
Репутация: 1622
Настоящее имя: Сергей
Откуда: Новый Уренгой
Контактная информация:

Re: Генерация G-кода, из текста, рисунка, и файлов PLT, DXF

Сообщение selenur »

Курдль писал(а): 10 авг 2021, 10:40
selenur писал(а): а пока на утюге вот такие спаял часики
Прикольные. Но мелькают сильно и наверное сильно светят. Такие хорошо в свой магазинчик или офис (чтоб внимание привлекали).
А газоразрядные (NIXIE, как их называют в мире) хороши именно дома. Типа "тёплый ламповый свет" :)
Кроме шуток - их свет действительно завораживает. Все-таки плазма, как ни крути, причем настоящая ;)
Если понадобится схема - могу подбросить. Все, что опубликованы в интернете, имеют определенные изъяны.
Там всего 2 микросхемы и парочка транзисторов нужна. Ну и не следует забывать, что напряжение индикации 170В.
Это я для мастерской сделал, мастерская почти обустроена как хотел, и теперь в ней появляюсь не для того чтобы что-то обустроить, а именно что-бы творить... И время начало мимолетно пролетать, и сложно понимать сколько времени...
Мой сайт: http://selenur.ru
Исходники моих программ: https://github.com/selenur
Instagram https://www.instagram.com/zheigurov/
X-Ray
Мастер
Сообщения: 600
Зарегистрирован: 04 фев 2016, 23:06
Репутация: 275
Настоящее имя: Дамир
Контактная информация:

Re: Генерация G-кода, из текста, рисунка, и файлов PLT, DXF

Сообщение X-Ray »

Курдль писал(а): 10 авг 2021, 10:40 Если понадобится схема - могу подбросить.
Выпускай Кракена!!!
Программа GGEasy (фрезеровка из гербера, производство ПП на ЧПУ) GERBER_X3/releases
Прежде чем писать о багах проверьте, является ли ваша версия последней!
Баги - глюки и ПРЕДЛОЖЕНИЯ(Хотелки) писать СЮДА!!!
Багтрекер
Тестовая версия
Аватара пользователя
Курдль
Мастер
Сообщения: 2174
Зарегистрирован: 20 мар 2018, 16:55
Репутация: 282
Настоящее имя: Курдль Энтеропийский
Откуда: Msk
Контактная информация:

Re: Генерация G-кода, из текста, рисунка, и файлов PLT, DXF

Сообщение Курдль »

selenur писал(а): Это я для мастерской сделал, мастерская почти обустроена как хотел, и теперь в ней появляюсь не для того чтобы что-то обустроить, а именно что-бы творить... И время начало мимолетно пролетать, и сложно понимать сколько времени...
Поздравляю и завидую белой завистью! :)
Чисто для хобби, или что-то на продажу делать будешь?
X-Ray писал(а): Выпускай Кракена!!!
... и подними Ему веки!
Ну хорэ прикалываться - таких схем в нете килотонны. https://newtravelers.ru/tenda/lampa-in- ... nosti.html
Я просто скомпиллировал из них то, что нужно именно мне.
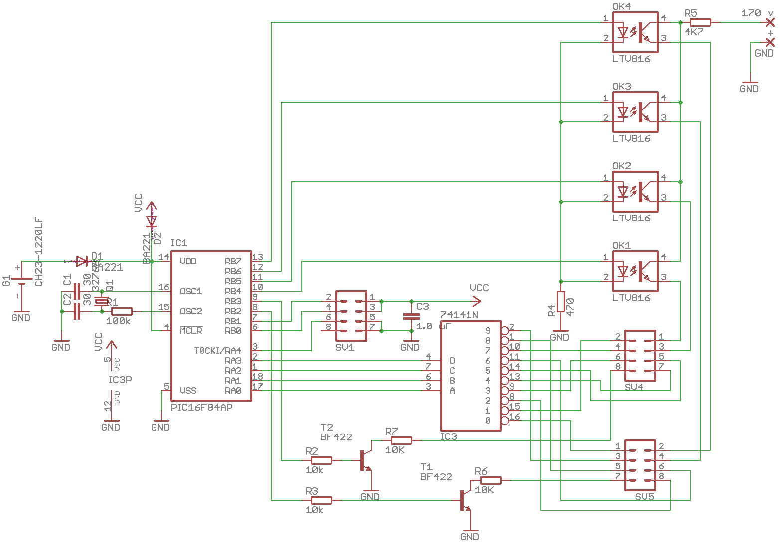
NIXIE_2020.png (3920 просмотров) <a class='original' href='./download/file.php?id=197271&mode=view' target=_blank>Загрузить оригинал (32.57 КБ)</a>
Nixie_Lamp.png (3920 просмотров) <a class='original' href='./download/file.php?id=197273&mode=view' target=_blank>Загрузить оригинал (13.57 КБ)</a>
С помощью программы "Конструктор G-кода" я делал плату индикаторов и прототип основной платы.
Для конечного варианта я решил заказать плату у китайцев. А китайцы по мелочам не размениваются :)
Минимальный заказ - 5 плат. И в качестве бонуса они мне еще и шестую забросили.
Так что у меня еще есть штуки 4 неприкаянные платы! ;)
NIXIE_PCB.JPG (3920 просмотров) <a class='original' href='./download/file.php?id=197272&mode=view' target=_blank>Загрузить оригинал (275.39 КБ)</a>
Кстати. у меня есть предложение по доработке схемы: между анодами всех ламп и землей надо ставить шунтирующие резисторы где-то 100КОм. Иначе в полной темноте заметно слабое свечение отключенных катодов из-за наведенных ЭДС в проводах. Возможно при монтаже ламп прямо на управляющую плату этот эффект не проявляется. Да и так едва заметен и то только на лампах, где ни одна цифра не светится.
Кроме того, диоды оптрона следует подключать по-другому - с общим анодом, а не катодом. Тогда при исчезновении внешнего питания, контроллер не будет тратить энергию резервной батарейки на них. Жаль, что я не подумал об этом перед заказом плат :) Теперь приходится выкручиваться программно - контролировать наличие питания одним из портов. Благо, что я предусмотрел соотв. подключение к разъему.
Мой сайт: https://cnc-hobby.ru
Аватара пользователя
selenur
Почётный участник
Почётный участник
Сообщения: 4605
Зарегистрирован: 21 авг 2013, 19:44
Репутация: 1622
Настоящее имя: Сергей
Откуда: Новый Уренгой
Контактная информация:

Re: Генерация G-кода, из текста, рисунка, и файлов PLT, DXF

Сообщение selenur »

Курдль писал(а): Чисто для хобби, или что-то на продажу делать будешь?
По большей части для хобби, но иногда бывают проекты, для реализации которых нужно собирать прототипы, уже для которых пишется софт.
Мой сайт: http://selenur.ru
Исходники моих программ: https://github.com/selenur
Instagram https://www.instagram.com/zheigurov/
Аватара пользователя
mycnc
Мастер
Сообщения: 913
Зарегистрирован: 03 июл 2011, 02:01
Репутация: 623
Контактная информация:

Re: Генерация G-кода, из текста, рисунка, и файлов PLT, DXF

Сообщение mycnc »

Добрый день.
Есть желание иметь подобные функции в нашем софте.
Возможны ли варианты встраиваемых библиотек на платной основе?
Аватара пользователя
selenur
Почётный участник
Почётный участник
Сообщения: 4605
Зарегистрирован: 21 авг 2013, 19:44
Репутация: 1622
Настоящее имя: Сергей
Откуда: Новый Уренгой
Контактная информация:

Re: Генерация G-кода, из текста, рисунка, и файлов PLT, DXF

Сообщение selenur »

Для вашего софта?
В данную программу на платной основе могу в первую очередь что угодно сделать, но есть небольшое требование, все разработки конкретно в этой программе будут доступны всем.
Мой сайт: http://selenur.ru
Исходники моих программ: https://github.com/selenur
Instagram https://www.instagram.com/zheigurov/
Аватара пользователя
selenur
Почётный участник
Почётный участник
Сообщения: 4605
Зарегистрирован: 21 авг 2013, 19:44
Репутация: 1622
Настоящее имя: Сергей
Откуда: Новый Уренгой
Контактная информация:

Re: Генерация G-кода, из текста, рисунка, и файлов PLT, DXF

Сообщение selenur »

mycnc писал(а): 12 авг 2021, 18:07 Добрый день.
Есть желание иметь подобные функции в нашем софте.
Возможны ли варианты встраиваемых библиотек на платной основе?
Невнимательно сразу прочитал, да могу написать библиотеки и для вашего софта, если это необходимо
Мой сайт: http://selenur.ru
Исходники моих программ: https://github.com/selenur
Instagram https://www.instagram.com/zheigurov/
Аватара пользователя
mycnc
Мастер
Сообщения: 913
Зарегистрирован: 03 июл 2011, 02:01
Репутация: 623
Контактная информация:

Re: Генерация G-кода, из текста, рисунка, и файлов PLT, DXF

Сообщение mycnc »

Тогда подумайте на каких условиях это можно сделать и напишите мне.
Я так понял исходники этой программы закрыты?
Аватара пользователя
selenur
Почётный участник
Почётный участник
Сообщения: 4605
Зарегистрирован: 21 авг 2013, 19:44
Репутация: 1622
Настоящее имя: Сергей
Откуда: Новый Уренгой
Контактная информация:

Re: Генерация G-кода, из текста, рисунка, и файлов PLT, DXF

Сообщение selenur »

mycnc писал(а): 12 авг 2021, 21:52 Тогда подумайте на каких условиях это можно сделать и напишите мне.
Я так понял исходники этой программы закрыты?
Исходники не то чтобы закрыты, просто не выкладываю, сейчас там большая каша, т.к. на первом этапе было сделать программу, но не было, точного понимания как она будет в целом работать, и какие возможности обеспечивать, сейчас уже пользователей много, разных станков (по механике работы) стало тоже много, и сейчас на втором этапе уже есть четкое понимание того как оптимально хранить данные, их преобразовывать, чтобы оптимизировать скорость работы, убрать лишний код.
Мой сайт: http://selenur.ru
Исходники моих программ: https://github.com/selenur
Instagram https://www.instagram.com/zheigurov/
Аватара пользователя
selenur
Почётный участник
Почётный участник
Сообщения: 4605
Зарегистрирован: 21 авг 2013, 19:44
Репутация: 1622
Настоящее имя: Сергей
Откуда: Новый Уренгой
Контактная информация:

Re: Генерация G-кода, из текста, рисунка, и файлов PLT, DXF

Сообщение selenur »

Может вам сделать своё API для программы, и тогда можно будет любому делать дополнительные модули?
Мой сайт: http://selenur.ru
Исходники моих программ: https://github.com/selenur
Instagram https://www.instagram.com/zheigurov/
Аватара пользователя
mycnc
Мастер
Сообщения: 913
Зарегистрирован: 03 июл 2011, 02:01
Репутация: 623
Контактная информация:

Re: Генерация G-кода, из текста, рисунка, и файлов PLT, DXF

Сообщение mycnc »

У вас, как я понял, есть API и можно делать "дополнительные модули". Нашлись желающие написать свой модуль?

Насколько я вижу, это совершенно не востребовано, при этом реализовывать долго и дорого.
На данном этапе у нас много других, более приоритетных задач по разработке.

Поэтому и спрашиваю про возможность заплатить за ваше время и наработки, чтобы сэкономить наше время.
Kabron
Новичок
Сообщения: 1
Зарегистрирован: 14 июл 2021, 16:39
Репутация: 0
Настоящее имя: Kabron
Контактная информация:

Re: Генерация G-кода, из текста, рисунка, и файлов PLT, DXF

Сообщение Kabron »

selenur писал(а): 23 апр 2020, 10:20
wip85 писал(а):Скачал обнову тоже самое нажимаю обьеденить траектории и ничего не происходит пишет индекс находится вне там массива. Видео ваши смотрел у вас всё норм может у меня спринт не, тойверсии??? Или протеус кривой??? Протеус 8.9
Нет это косяк в моём алгоритме, протеус тут не причем. Гербер формат настолько гибкий, что одну и ту-же плату можно реализовать разными видами примитивов, и я пока не все эти комбинации реализовал.
Больше года минуло. Когда уже?
Ответить

Вернуться в «Windows / Mach»