Home или Limit?

Общие вопросы станкостроения и организиции труда.
kldm-2
Новичок
Сообщения: 28
Зарегистрирован: 31 окт 2020, 17:23
Репутация: 1
Настоящее имя: Дмитрий
Контактная информация:

Home или Limit?

Сообщение kldm-2 »

Собрал портальный фрезер 1000х1500. На каждой оси по одному датчику. Сейчас стоит вопрос их подключения - назначить их как хоумы или лимиты? Чем больше пытаюсь разобраться теме - тем больше каши в голове. Тупо что в работе нужнее (3д фрезеровка)?
Аватара пользователя
selenur
Почётный участник
Почётный участник
Сообщения: 4605
Зарегистрирован: 21 авг 2013, 19:44
Репутация: 1622
Настоящее имя: Сергей
Откуда: Новый Уренгой
Контактная информация:

Re: Home или Limit?

Сообщение selenur »

Лимиты это крайние точки где обычно дальнейшее движение черевато повреждением станка. А хоум это типа базовая (начальная точка), которая удобна если делаешь например серию деталей, которые закреплены в определенной части стола, и не нужно каждый раз в ручную выставляться (подгонять фрезу к детали, и вручную устанавливать нули в нужных координатах).
Мой сайт: http://selenur.ru
Исходники моих программ: https://github.com/selenur
Instagram https://www.instagram.com/zheigurov/
Аватара пользователя
Rom327
Почётный участник
Почётный участник
Сообщения: 2989
Зарегистрирован: 03 апр 2015, 13:23
Репутация: 437
Настоящее имя: Роман
Откуда: Подольск
Контактная информация:

Re: Home или Limit?

Сообщение Rom327 »

kldm-2 писал(а): На каждой оси по одному датчику.
У меня на станке по осям стоят по 3 датчика. Один хоум. Еще 2 выполняют функции лимитов и подключены к устройству пуск/стоп. При наезде на любой из них отключается силовое питание драйверов. Схема простейшая, но работает четко.
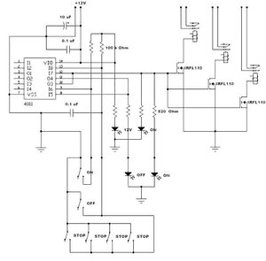
ON-OFF.jpg (6358 просмотров) <a class='original' href='./download/file.php?id=198301&mode=view' target=_blank>Загрузить оригинал (33.23 КБ)</a>
Ни разу еще не пожалел... бывали случаи...
https://youtu.be/0iE50W-oN9A
p.s. Чем еще хороша эта схема: если уж станок наехал по какой то причине на концевик лимита и чтобы не крутить ось вручную, достаточно нажать и удерживать кнопку "пуск" - реле включатся и можно подвигать стрелочками с клавиатуры (в программе Candle)...
Последний раз редактировалось Rom327 24 сен 2021, 07:44, всего редактировалось 1 раз.
Это сугубо мое мнение, могу и ошибаться...
https://vk.com/rom327
GRBL настройки: http://blogandbux.blogspot.com/2018/07/ ... revod.html
G коды: http://3d-stanki.ru/spravochnik/program ... stankov-2/
kldm-2
Новичок
Сообщения: 28
Зарегистрирован: 31 окт 2020, 17:23
Репутация: 1
Настоящее имя: Дмитрий
Контактная информация:

Re: Home или Limit?

Сообщение kldm-2 »

selenur писал(а): 24 сен 2021, 06:32 Лимиты это крайние точки..
Ну теорию я уже выучил, а на практике что ЛУЧШЕ? И вообще, если он не сбросит машинные координаты по датчикам это норм? Вдруг где в коде вылезет G20 и привет.
kldm-2
Новичок
Сообщения: 28
Зарегистрирован: 31 окт 2020, 17:23
Репутация: 1
Настоящее имя: Дмитрий
Контактная информация:

Re: Home или Limit?

Сообщение kldm-2 »

Rom327 писал(а): 24 сен 2021, 07:34 У меня на станке по осям стоят по 3 датчика..
Спасибо, надо будет переварить.
Аватара пользователя
Rom327
Почётный участник
Почётный участник
Сообщения: 2989
Зарегистрирован: 03 апр 2015, 13:23
Репутация: 437
Настоящее имя: Роман
Откуда: Подольск
Контактная информация:

Re: Home или Limit?

Сообщение Rom327 »

kldm-2 писал(а): Спасибо, надо будет переварить.
И желательно на концах осей установить резиновые отбойники, за пределами лимитов...
Это сугубо мое мнение, могу и ошибаться...
https://vk.com/rom327
GRBL настройки: http://blogandbux.blogspot.com/2018/07/ ... revod.html
G коды: http://3d-stanki.ru/spravochnik/program ... stankov-2/
Аватара пользователя
selenur
Почётный участник
Почётный участник
Сообщения: 4605
Зарегистрирован: 21 авг 2013, 19:44
Репутация: 1622
Настоящее имя: Сергей
Откуда: Новый Уренгой
Контактная информация:

Re: Home или Limit?

Сообщение selenur »

kldm-2 писал(а): 24 сен 2021, 07:39
selenur писал(а): 24 сен 2021, 06:32 Лимиты это крайние точки..
Ну теорию я уже выучил, а на практике что ЛУЧШЕ? И вообще, если он не сбросит машинные координаты по датчикам это норм? Вдруг где в коде вылезет G20 и привет.
Это каждый сам решает, у меня например используются лимиты для аварийной остановки, т.к. однотипных задач не бывает, то я фрезу подвожу в нужное место, обнуляю координаты, и запускаю выполнение, вероятность что станок выйдет из рабочей зоны практически нулевая, и датчики стоят на всякий случай.

А толку от машинных координат? если имеются координатные системы с G54 по G59, с которыми куда удобнее работать.
Мой сайт: http://selenur.ru
Исходники моих программ: https://github.com/selenur
Instagram https://www.instagram.com/zheigurov/
sidor094
Мастер
Сообщения: 826
Зарегистрирован: 20 фев 2014, 09:13
Репутация: 81
Настоящее имя: Сергей
Откуда: Москва
Контактная информация:

Re: Home или Limit?

Сообщение sidor094 »

kldm-2 писал(а): На каждой оси по одному датчику
Для настоящих лимитов должно стоять по два датчика,или как минимум два упора на один датчик.При наезде на лимиты привода отключаются аппаратно.А хоум устанавливает базовую систему координат станка.После этого система может установить программные лимиты -координаты превышение которых программно запрещено системой.Но в этом случае при системном сбое станок может выйти за их пределы в отличие от аппаратных лимитов.
kldm-2
Новичок
Сообщения: 28
Зарегистрирован: 31 окт 2020, 17:23
Репутация: 1
Настоящее имя: Дмитрий
Контактная информация:

Re: Home или Limit?

Сообщение kldm-2 »

selenur писал(а): 24 сен 2021, 07:59 ..вероятность что станок выйдет из рабочей зоны практически нулевая, и датчики стоят на всякий случай.

А толку от машинных координат?
То-то и оно что практически нулевая, а значит вроде и не нужны. Зато хоумом можно портал выровнять (1300 общая ширина портала, туда-сюда на пару миллиметров возможен перекос, если постараться, то и больше).
Аватара пользователя
selenur
Почётный участник
Почётный участник
Сообщения: 4605
Зарегистрирован: 21 авг 2013, 19:44
Репутация: 1622
Настоящее имя: Сергей
Откуда: Новый Уренгой
Контактная информация:

Re: Home или Limit?

Сообщение selenur »

kldm-2 писал(а): Зато хоумом можно портал выровнять (1300 общая ширина портала, туда-сюда на пару миллиметров возможен перекос, если постараться, то и больше).
Если при таком размере планируется выполнение работ с остановкой и выключением станка, то хоум позволит продолжить выполнение с примерно той точки где завершилось выполнение программы, до выключения.
Мой сайт: http://selenur.ru
Исходники моих программ: https://github.com/selenur
Instagram https://www.instagram.com/zheigurov/
kldm-2
Новичок
Сообщения: 28
Зарегистрирован: 31 окт 2020, 17:23
Репутация: 1
Настоящее имя: Дмитрий
Контактная информация:

Re: Home или Limit?

Сообщение kldm-2 »

Rom327 писал(а): 24 сен 2021, 07:45 И желательно на концах осей установить резиновые отбойники, за пределами лимитов...
Где ж ты раньше был, я уже жёсткие упоры воткнул.
kldm-2
Новичок
Сообщения: 28
Зарегистрирован: 31 окт 2020, 17:23
Репутация: 1
Настоящее имя: Дмитрий
Контактная информация:

Re: Home или Limit?

Сообщение kldm-2 »

selenur писал(а): 24 сен 2021, 10:03 Если при таком размере планируется выполнение работ с остановкой и выключением станка, то хоум позволит продолжить выполнение с примерно той точки где завершилось выполнение программы, до выключения.
Об этом не думал. Ну всё, теперь точно убедил. Ставлю хоумы. Спасибо.
a321
Мастер
Сообщения: 644
Зарегистрирован: 03 дек 2016, 00:30
Репутация: 74
Контактная информация:

Re: Home или Limit?

Сообщение a321 »

Многое зависит от применяемых моторов на осях. Если моторы "с обратной связью" (и работают в пределах своих возможностей по частоте управляющих импульсов), т.е. контролируют свои шаги на предмет пропуска\отставания, то достаточно иметь на каждой оси один датчик, который используется как Home. В настройках любой программы управления ЧПУ указываются его координаты и отдельно - координаты лимитов. Станок и софт, получив от Home "точку отсчета", на правах Архимеда уже сам знает, где лимиты и их учитывает, должным образом применяя скорости и ускорения (при любых моторах, другое дело, что на любых шаговиках всегда есть риск поймать пропуск шагов - согласитесь, любой портал весит килограммы, а то и десятки, предположим фреза под нагрузкой 10кг и портал весит 30 при ускорении 1000мм\с = +3кг нагрузки ну всякие случайности). Срабатывание концевика в работе = ускорение максимально (для станка и его электрики) стремится к бесконечности.
В моем случае за использование с 2017г. схемы "только Home" (но на Z таки 2 датчика - там нет обратной связи) аварий не было.
Аватара пользователя
Rom327
Почётный участник
Почётный участник
Сообщения: 2989
Зарегистрирован: 03 апр 2015, 13:23
Репутация: 437
Настоящее имя: Роман
Откуда: Подольск
Контактная информация:

Re: Home или Limit?

Сообщение Rom327 »

kldm-2 писал(а): Где ж ты раньше был, я уже жёсткие упоры воткнул.
А кто мешает на них резину наклеить? Ну проиграешь несколько сантиметров в размере рабочей зоны, зато железо сбережешь...
Это сугубо мое мнение, могу и ошибаться...
https://vk.com/rom327
GRBL настройки: http://blogandbux.blogspot.com/2018/07/ ... revod.html
G коды: http://3d-stanki.ru/spravochnik/program ... stankov-2/
kldm-2
Новичок
Сообщения: 28
Зарегистрирован: 31 окт 2020, 17:23
Репутация: 1
Настоящее имя: Дмитрий
Контактная информация:

Re: Home или Limit?

Сообщение kldm-2 »

a321 писал(а): 24 сен 2021, 11:39 Многое зависит от применяемых моторов на осях.
Шаговики. Уже настроил хоумы, пока доволен. Дальше будем посмотреть, может со временем прокину лимиты микрушками, их на работе полно.
kldm-2
Новичок
Сообщения: 28
Зарегистрирован: 31 окт 2020, 17:23
Репутация: 1
Настоящее имя: Дмитрий
Контактная информация:

Re: Home или Limit?

Сообщение kldm-2 »

Rom327 писал(а): 24 сен 2021, 11:42 А кто мешает на них резину наклеить? Ну проиграешь несколько сантиметров в размере рабочей зоны, зато железо сбережешь...
Боюсь с этим не получится - конструкция не позволяет. Либо переделывать, но пока есть другие недоделки, не до того.
kldm-2
Новичок
Сообщения: 28
Зарегистрирован: 31 окт 2020, 17:23
Репутация: 1
Настоящее имя: Дмитрий
Контактная информация:

Re: Home или Limit?

Сообщение kldm-2 »

Rom327 писал(а): 24 сен 2021, 07:34 Схема простейшая, но работает четко.ON-OFF.jpg
Как я понял эта схема вообще не информирует Mach3 о срабатывании лимита? Но тогда на шаговиках программа пойдёт дальше (при отключенных движках) и попробуй угадай в каком кадре возникла проблема.
Аватара пользователя
Rom327
Почётный участник
Почётный участник
Сообщения: 2989
Зарегистрирован: 03 апр 2015, 13:23
Репутация: 437
Настоящее имя: Роман
Откуда: Подольск
Контактная информация:

Re: Home или Limit?

Сообщение Rom327 »

kldm-2 писал(а): и попробуй угадай в каком кадре возникла проблема.
Ту ее услышишь... При желании можно концевик или контакты одного из реле подключить к E-Stop.
При серии деталей, сначала на маленькой скорости прогоняются все операции, чтобы проверить и программу и точность изготовления. Если при выполнении программы ось влетает в отбойник - смотри код...
Это сугубо мое мнение, могу и ошибаться...
https://vk.com/rom327
GRBL настройки: http://blogandbux.blogspot.com/2018/07/ ... revod.html
G коды: http://3d-stanki.ru/spravochnik/program ... stankov-2/
calabr
Мастер
Сообщения: 937
Зарегистрирован: 04 янв 2019, 15:19
Репутация: 146
Настоящее имя: Calabr
Откуда: Киев
Контактная информация:

Re: Home или Limit?

Сообщение calabr »

По моему, хоумы И лимиты, особенно для большого станка.
Без хоумов не получится датчик инструмента поставить и про продолжение работы уже писали.
Лимиты - это безопасность. И они должны работать вместе с софт-лимитами.
Если неправильно код написан, то станок встанет с аварией и по софт лимитам скажет, что там ехать некуда до начала перемещения, а если пропуск шагов, или ЧПУ сбрендила - концевики должны спасти механику от само-разрушения.
И отключать их кнопочкой - плохая идея. А, если станок опять туда-же ломонется, кто его остановит?
Cvazist
Мастер
Сообщения: 1155
Зарегистрирован: 16 окт 2017, 16:07
Репутация: 97
Контактная информация:

Re: Home или Limit?

Сообщение Cvazist »

Rom327 писал(а): 25 сен 2021, 16:57
сначала на маленькой скорости прогоняются все операции, чтобы проверить и программу и точность изготовления. Если при выполнении программы ось влетает в отбойник - смотри код...
Это где так надо делать в линух снс?
Мач3 , при настроенных софт лимитах, уже при загрузке Г кодов выводит ошибку выхода за лимиты, прогонять программу в холостую не нужно.
Ответить

Вернуться в «Общие вопросы»