Работа с программой CNC USB Controller (от cnc-planet)

Mach, популярные и не очень CAD, CAM. Обсуждение и разработка программ для управления станками.
Anatoly1954
Новичок
Сообщения: 7
Зарегистрирован: 24 апр 2020, 18:48
Репутация: 1
Настоящее имя: Анатолий Юрьевич Логвенов
Контактная информация:

Re: Работа с программой CNC USB Controller (от cnc-planet)

Сообщение Anatoly1954 »

Странно, что программа не спрашивала о перепрошивке и еще на прошлой неделе работала... Но тогда я не прописывал правила в файрволе. А сегодня перед заменой платы решил подстраховаться, чтобы не дай бог не прилетело обновление и не перепрошился чип. Включил правила, запустил программу и тут же получил запрос лицензии. Вот я и подумал, что виновато ограничение файрвола.
Аватара пользователя
xvovanx
Мастер
Сообщения: 3773
Зарегистрирован: 25 фев 2016, 12:27
Репутация: 920
Настоящее имя: Владимир
Откуда: Latvia
Контактная информация:

Re: Работа с программой CNC USB Controller (от cnc-planet)

Сообщение xvovanx »

Anatoly1954 писал(а):Странно, что программа не спрашивала о перепрошивке
А она и не спрашивает, запустил новую прогу, чип сам и перепрошился, прошивка с самой программе заложена и ведет контроль соответствия
http://www.cnc-club.ru/forum/viewtopic. ... 80#p521292
Вы программу старую запускали, китайскую? Если да, то очень странно что произошел слёт лицензии. Может тогда и блокировка файерволта как-то повлияла...
Anatoly1954
Новичок
Сообщения: 7
Зарегистрирован: 24 апр 2020, 18:48
Репутация: 1
Настоящее имя: Анатолий Юрьевич Логвенов
Контактная информация:

Re: Работа с программой CNC USB Controller (от cnc-planet)

Сообщение Anatoly1954 »

Да нет, новую. Ее еще в прошлом году обновлял после покупки станка на 2.10.1807.2601 и работала... Тогда китайцы помогли. А в истории файрвола много отказов в запросах на внешние соединения... Поэтому я и подумал, что как-то сетевые ограничения программы спровоцировали ее на отказ в лицензии...
vrstud
Новичок
Сообщения: 1
Зарегистрирован: 08 май 2020, 21:39
Репутация: 0
Контактная информация:

Карта высот CNC USB Controller

Сообщение vrstud »

Купил станок с китая 3040, к нему прилагалась программа CNC USB Controller. Проблема в процессе гравировки один участок рисунка закапывается, второй даже не наносится. Нашел решение КАРТА Высот.Программа CNC USB Controller на английском, в ней методом тыка не нашел . Пытался установить Grbl Controller. К станку не подошел, порт не определяется. Кто нибудь решал подобную проблему? Если можно поподробнее и если будут ссылки на готовые решения.
Аватара пользователя
xvovanx
Мастер
Сообщения: 3773
Зарегистрирован: 25 фев 2016, 12:27
Репутация: 920
Настоящее имя: Владимир
Откуда: Latvia
Контактная информация:

Re: Карта высот CNC USB Controller

Сообщение xvovanx »

vrstud писал(а):Если можно поподробнее и если будут ссылки на готовые решения.
Уже есть темы по этому софту и железу.
http://www.cnc-club.ru/forum/viewtopic.php?f=16&t=12108
http://www.cnc-club.ru/forum/viewtopic.php?f=16&t=7078

П.С. если вкратце - станочек 3040 комплектуется клоном контроллера МК1, а МК1 не поддерживает возможность карты высот. Вот МК2 поддерживает уже все фишки софта CNC USB Controller (от Planet).
Аватара пользователя
xvovanx
Мастер
Сообщения: 3773
Зарегистрирован: 25 фев 2016, 12:27
Репутация: 920
Настоящее имя: Владимир
Откуда: Latvia
Контактная информация:

Re: Работа с программой CNC USB Controller (от cnc-planet)

Сообщение xvovanx »

vrstud писал(а):Проблема в процессе гравировки один участок рисунка закапывается, второй даже не наносится
Закрепите на столе подложку-жертвенный стол (фанера, оргстекло и т.п.), профрезеруйте все рабочее поле и таких проблем не будет.
Аватара пользователя
MX_Master
Мастер
Сообщения: 7490
Зарегистрирован: 27 июн 2015, 19:45
Репутация: 3113
Настоящее имя: Михаил
Откуда: Алматы
Контактная информация:

Re: Работа с программой CNC USB Controller (от cnc-planet)

Сообщение MX_Master »

Достал из закромов контроллер MK1. Открыл софт версии 2.10.1204.201, сижу проверяю работу. С виду всё хорошо. Но почему-то аналоговый выход (0-10V) показывает 10.5V при любых оборотах шпинделя. Смотрю что за конвертер.. LM2917. Это, как я понял, конвертер кол-ва импульсов в напряжение. Перед входом в LM2917 стоит оптопара EL817, которой управляет нога микроконтроллера через резистор 330 Ом. Смотрю что есть на выходе оптопары логическим анализатором. Всего пара импульсов за 10 сек. А временами даже ни одного. Проверяю импульсы прямо на ноге МК и, о чудо, они там есть! Причем, видно, что их кол-во зависит от оборотов шпинделя в программе. Но странно другое. Длина импульсов меньше микросекунды! :shock: Это как бы намекает почему на выходе медленной EL817 почти ничего нет.

Проверил длину сигналов STEP - примерно 20 мкс. Всё в порядке. Непонятно только почему импульсы для управления шпинделем такие короткие. Вопрос - кто-нибудь с таким поведением сталкивался?
Аватара пользователя
xvovanx
Мастер
Сообщения: 3773
Зарегистрирован: 25 фев 2016, 12:27
Репутация: 920
Настоящее имя: Владимир
Откуда: Latvia
Контактная информация:

Re: Работа с программой CNC USB Controller (от cnc-planet)

Сообщение xvovanx »

MX_Master писал(а):Вопрос - кто-нибудь с таким поведением сталкивался?
Давненько тоже на МК1 попытался с 0-10В разобраться, плюнул, крутил обороты ручкой. На МDK2 уже все адекватней сделано.

P.S. может это баг старого софта, вечером поищу в закромах старый МК1, найду - проверю с новым софтом, что там с импульсами.
Аватара пользователя
xvovanx
Мастер
Сообщения: 3773
Зарегистрирован: 25 фев 2016, 12:27
Репутация: 920
Настоящее имя: Владимир
Откуда: Latvia
Контактная информация:

Re: Работа с программой CNC USB Controller (от cnc-planet)

Сообщение xvovanx »

MX_Master, как там ситуация, с новым софтом есть изменения с длительностью сигнала?
Аватара пользователя
MX_Master
Мастер
Сообщения: 7490
Зарегистрирован: 27 июн 2015, 19:45
Репутация: 3113
Настоящее имя: Михаил
Откуда: Алматы
Контактная информация:

Re: Работа с программой CNC USB Controller (от cnc-planet)

Сообщение MX_Master »

xvovanx писал(а):MX_Master, как там ситуация, с новым софтом есть изменения с длительностью сигнала?
Только что проверил. Эх, всё осталось как было :hehehe: Импульсы от контроллера идут, но заразы, такие же короткие. Блин, они настолько короткие, что даже в режиме на 24 МГц анализатор не может замерить их точную длину. Просто фиксирует их и всё. Наверное, ещё и не все. На другой ПК пересел для проверки. Всё точь также :thinking:
2020-05-13_211422.png (4935 просмотров) <a class='original' href='./download/file.php?id=181314&sid=ceb375fe8b2f4f61e00d289afa465660&mode=view' target=_blank>Загрузить оригинал (61.28 КБ)</a>
2020-05-13_211244.png (4935 просмотров) <a class='original' href='./download/file.php?id=181315&sid=ceb375fe8b2f4f61e00d289afa465660&mode=view' target=_blank>Загрузить оригинал (61.24 КБ)</a>
2020-05-13_211217.png (4935 просмотров) <a class='original' href='./download/file.php?id=181316&sid=ceb375fe8b2f4f61e00d289afa465660&mode=view' target=_blank>Загрузить оригинал (60.9 КБ)</a>
2020-05-13_214115.jpg (4927 просмотров) <a class='original' href='./download/file.php?id=181317&sid=ceb375fe8b2f4f61e00d289afa465660&mode=view' target=_blank>Загрузить оригинал (88.91 КБ)</a>
Аватара пользователя
xvovanx
Мастер
Сообщения: 3773
Зарегистрирован: 25 фев 2016, 12:27
Репутация: 920
Настоящее имя: Владимир
Откуда: Latvia
Контактная информация:

Re: Работа с программой CNC USB Controller (от cnc-planet)

Сообщение xvovanx »

Ну да, длительность 0.125us и 817 оптрон это сильно. Надо для пробы тогда менять оптрон на какой нибудь побыстрее.
Аватара пользователя
MX_Master
Мастер
Сообщения: 7490
Зарегистрирован: 27 июн 2015, 19:45
Репутация: 3113
Настоящее имя: Михаил
Откуда: Алматы
Контактная информация:

Re: Работа с программой CNC USB Controller (от cnc-planet)

Сообщение MX_Master »

xvovanx писал(а):Ну да, длительность 0.125us и 817 оптрон это сильно. Надо для пробы тогда менять оптрон на какой нибудь побыстрее.
На самом деле импульс ещё короче :freak: Его длинна приближается к наносекунде. Такая длина импульса может быть, к примеру, если дёргать пин вниз и сразу же дёргать обратно. Без задержек. Как оно там в софте МК так получилось, даже не знаю.. :wik:
Аватара пользователя
MX_Master
Мастер
Сообщения: 7490
Зарегистрирован: 27 июн 2015, 19:45
Репутация: 3113
Настоящее имя: Михаил
Откуда: Алматы
Контактная информация:

Re: Работа с программой CNC USB Controller (от cnc-planet)

Сообщение MX_Master »

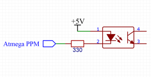
Облазил всё с осциллографом. Оказыцца, контроллер выдаёт очень ровный меандр. Надо только правильно замерять :freak: Вощем, посмотрел стандартные схемы подключения оптопар к ардуинам на выход. В основном, катод оптопары подключен к земле, а анод - через резистор к ноге МК. Что логично. А вот на плате контроллера оптопара подключена к МК вот так:
2020-05-17_162506.png (4776 просмотров) <a class='original' href='./download/file.php?id=181430&sid=ceb375fe8b2f4f61e00d289afa465660&mode=view' target=_blank>Загрузить оригинал (31.2 КБ)</a>
При таком подключении уровень меандра от МК падает с 5V до 0.3V. Диод в оптопаре при таком уровне даже не думает зажигаться. Попробую проводочками переделать..
Аватара пользователя
Serg
Мастер
Сообщения: 21923
Зарегистрирован: 17 апр 2012, 14:58
Репутация: 5183
Заслуга: c781c134843e0c1a3de9
Настоящее имя: Сергей
Откуда: Москва
Контактная информация:

Re: Работа с программой CNC USB Controller (от cnc-planet)

Сообщение Serg »

MX_Master писал(а):При таком подключении уровень меандра от МК падает с 5V до 0.3V. Диод в оптопаре при таком уровне даже не думает зажигаться. Попробую проводочками переделать..
Ты собственными глазами видел, что он не зажигается? ;)
Проводочки тут не нужны, достаточно учебника по электротехнике: диод светится от проходящего через него тока, а сила тока в любом участке последовательной цепи одинакова. :)
В этой цепи ток порядка 20мА - для этого диода хватит и половины. Тут больше интересна часть схемы справа от оптрона...
Я не Христос, рыбу не раздаю, но могу научить, как сделать удочку...
Аватара пользователя
MX_Master
Мастер
Сообщения: 7490
Зарегистрирован: 27 июн 2015, 19:45
Репутация: 3113
Настоящее имя: Михаил
Откуда: Алматы
Контактная информация:

Re: Работа с программой CNC USB Controller (от cnc-planet)

Сообщение MX_Master »

У диода в оптопаре есть свой уровень падения напряжения. Если уровень на входе будет меньше, загораться диод не должен. А уровень на входе подозрительно низкий. Я, кстати, с обоих сторон оптопары смотрел. На выходе ничего. Один из вариантов - низкий уровень на входе. Ещё один вариант - нерабочая оптопара. Схему на выходе я до конца ещё не понял.
Аватара пользователя
xvovanx
Мастер
Сообщения: 3773
Зарегистрирован: 25 фев 2016, 12:27
Репутация: 920
Настоящее имя: Владимир
Откуда: Latvia
Контактная информация:

Re: Работа с программой CNC USB Controller (от cnc-planet)

Сообщение xvovanx »

MX_Master писал(а):Вощем, посмотрел стандартные схемы подключения оптопар к ардуинам на выход. В основном, катод оптопары подключен к земле, а анод - через резистор к ноге МК. Что логично. А вот на плате контроллера оптопара подключена к МК вот так:
При таком подключении уровень меандра от МК падает с 5V до 0.3V
С точки зрения схемотехники очень правильное решение, когда ножкой контроллера дергаем оптрон/светодиод именно на ноль. Контроллер меньше "нагружается", т.к. ноги контроллера выдерживают больший выходной ток на ноль, чем на плюс. С точки зрения написания программ активный ноль конечно вносит путаницу.
MX_Master писал(а):У диода в оптопаре есть свой уровень падения напряжения. Если уровень на входе будет меньше, загораться диод не должен
На счет 330R в цепи оптрона - куча плат работает прекрасно и с 1к резистором и оптрон прекрасно зажигается.
Светодиоды- это очень интересная вещь, часто не поддающаяся логике. Я использую дома для системы умного дома переделанные автономные датчики утечки воды. Так вот на плате стоит smd красный светодиод, в дежурном режиме от пальчиковой 12В батареи датчик потребляет единицы микроампер, и в затемненном помещении, даже не в темноте вблизи видно свечение светодиода. Микроамперы, а он светится! Очень удобно мне так следить за состоянием работоспособности.
Аватара пользователя
Serg
Мастер
Сообщения: 21923
Зарегистрирован: 17 апр 2012, 14:58
Репутация: 5183
Заслуга: c781c134843e0c1a3de9
Настоящее имя: Сергей
Откуда: Москва
Контактная информация:

Re: Работа с программой CNC USB Controller (от cnc-planet)

Сообщение Serg »

MX_Master писал(а):У диода в оптопаре есть свой уровень падения напряжения. Если уровень на входе будет меньше, загораться диод не должен. А уровень на входе подозрительно низкий. Я, кстати, с обоих сторон оптопары смотрел. На выходе ничего. Один из вариантов - низкий уровень на входе. Ещё один вариант - нерабочая оптопара. Схему на выходе я до конца ещё не понял.
Вот дохлая - скорее всего, ибо если на живом диоде падает 0.3V, то ток в цепи будет ~5мА, этого вполне достаточно для его зажигания согласно даташиту.
Но ты ж ток в цепи (самый главный параметр для светодиода) небось так и не померил, поэтому остаётся только гадать... До сих пор даже нет чёткого понимания где именно ты намерил эти 0.3V.
xvovanx писал(а):Светодиоды- это очень интересная вещь, часто не поддающаяся логике.
Отлично они поддаются логике, просто её знать надо. :) Например рабочий ток светодиода зависит от его мощности (размера кристалла), а минимальное напряжение зажигания от материала полупроводника и от цвета свечения.
Я не Христос, рыбу не раздаю, но могу научить, как сделать удочку...
Аватара пользователя
MX_Master
Мастер
Сообщения: 7490
Зарегистрирован: 27 июн 2015, 19:45
Репутация: 3113
Настоящее имя: Михаил
Откуда: Алматы
Контактная информация:

Re: Работа с программой CNC USB Controller (от cnc-planet)

Сообщение MX_Master »

Махнул оптопару на другую и на выходе наконец-то появился сигнал. Но, блин.. конвертер LM2917 (PPM -> 0-10V), на вход которого идёт меандр с оптопары, всё также показывает 10.5V. Всегда. Походу LM2917 тоже помер. Заменить, правда, нечем. И купить негде. Но перед окончательным диагнозом, прозвоню-ка я немногочисленную обвязку возле LM2917. Вдруг что-то найдётся...

Как так получилось, не знаю. Контроллер пролежал годик-другой на полке.
Аватара пользователя
Serg
Мастер
Сообщения: 21923
Зарегистрирован: 17 апр 2012, 14:58
Репутация: 5183
Заслуга: c781c134843e0c1a3de9
Настоящее имя: Сергей
Откуда: Москва
Контактная информация:

Re: Работа с программой CNC USB Controller (от cnc-planet)

Сообщение Serg »

Похоже на питание или выход что-то не то подано было...
Я не Христос, рыбу не раздаю, но могу научить, как сделать удочку...
Аватара пользователя
MX_Master
Мастер
Сообщения: 7490
Зарегистрирован: 27 июн 2015, 19:45
Репутация: 3113
Настоящее имя: Михаил
Откуда: Алматы
Контактная информация:

Re: Работа с программой CNC USB Controller (от cnc-planet)

Сообщение MX_Master »

UAVpilot писал(а):Похоже на питание или выход что-то не то подано было...
Эх, теперь уж не узнать..

Сижу думаю.. какой бы конвертер соорудить на замену LM2917. У нас город пока ещё не вышел с карантина, можно юзать только что-то из закромов. В качестве управляющего сигнала есть только 5V меандр (скважность 50%) разной частоты (0-2 КГц). Шпиндельный частотник может управляться аналоговыми 0-5V, 0-10V и дискретным способом (8 бит, 3 входа). Под рукой есть синяя пилюля (STM32F103C8T6), парочка оптопар PC817, модуль опторазвязки с TLP281-4, конвертер уровней (3V<>5V) с TXS0108E.

Можно, канеш, попробовать сделать конвертер типа "частота -> ШИМ". Интересно, примет ли аналоговый вход у частотника вместо постоянного напряжения, к примеру, ШИМ с частотой 5-20 КГц (лимит оптопар)? Где-то на форуме видел краем глаза способ, где частотник управлялся 5V ШИМом высокой частоты. Не могу найти тему и сообщение.
Ответить

Вернуться в «Windows / Mach»