спасибо, Родина тебя не забудетQuark писал(а):Только проверил, 10 пинов прозваниваются.
Ethernet контроллер для LinuxCNC (STM32, FPGA)
- MX_Master
- Мастер
- Сообщения: 7490
- Зарегистрирован: 27 июн 2015, 19:45
- Репутация: 3113
- Настоящее имя: Михаил
- Откуда: Алматы
- Контактная информация:
Re: Контроллер для LinuxCNC (Ethernet + STM32)
- Serg
- Мастер
- Сообщения: 21923
- Зарегистрирован: 17 апр 2012, 14:58
- Репутация: 5183
- Заслуга: c781c134843e0c1a3de9
- Настоящее имя: Сергей
- Откуда: Москва
- Контактная информация:
Re: Контроллер для LinuxCNC (Ethernet + STM32)
омметром или "пищалкой"? - Это не годится, нужно мерить в режиме проверки диодов и наличие контакта определять по падению напряжения (показанию прибора) менее 0.2V. Если падение больше, например 0.4V - значит соединения нет.Quark писал(а):Только проверил, 10 пинов прозваниваются.
Я не Христос, рыбу не раздаю, но могу научить, как сделать удочку...
- MX_Master
- Мастер
- Сообщения: 7490
- Зарегистрирован: 27 июн 2015, 19:45
- Репутация: 3113
- Настоящее имя: Михаил
- Откуда: Алматы
- Контактная информация:
Re: Контроллер для LinuxCNC (Ethernet + STM32)
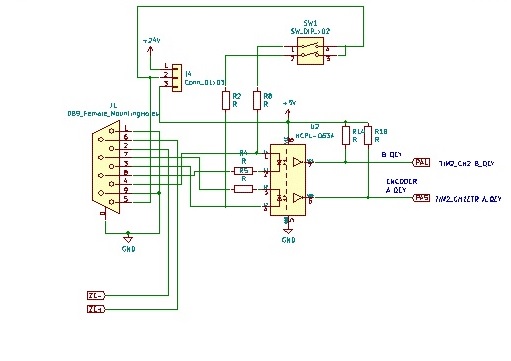
На плате видно, что дорожки подтянуты резисторами 4.7К/5.1K, скорее всего, к 5V.
Интересно, можно ли юзать MAX3232/SP3232 для подключения диф. энкодеров (AB) через 2 RX входа? Чтобы получить TTL 5V на выходе
На али полно копеешных модулей с MAX3232/SP3232. Скорость работы до 250 КГц.
Интересно, можно ли юзать MAX3232/SP3232 для подключения диф. энкодеров (AB) через 2 RX входа? Чтобы получить TTL 5V на выходе
-
sidor094
- Мастер
- Сообщения: 826
- Зарегистрирован: 20 фев 2014, 09:13
- Репутация: 81
- Настоящее имя: Сергей
- Откуда: Москва
- Контактная информация:
Re: Контроллер для LinuxCNC (Ethernet + STM32)
А чем оптроны не устраивают.Мах232 содержит внутри умножитель напряжения до +-12 вольт.Но слабенький.Я его иногда использовал для отрицательного питания ЖК индикаторов.Но сомневаюсь,что потянут в качестве источника для питания энкодера.Если же использовать только как входы позволяющие входное +-12 то, я думаю, не лучшее решение.На оптронах делают в большинстве приводов для источников до 400кгц.Я тоже делаю такие же входа.При этом можно использовать как диффиренциальные выходы энкодеров ,так и с открытым коллектором для +24 вольтовых.
- MX_Master
- Мастер
- Сообщения: 7490
- Зарегистрирован: 27 июн 2015, 19:45
- Репутация: 3113
- Настоящее имя: Михаил
- Откуда: Алматы
- Контактная информация:
Re: Контроллер для LinuxCNC (Ethernet + STM32)
На китайской плате есть одна MAX3232, 2 RX/TX. Поэтому, вощем-то, и спросил (: Можно юзать MAX3232 по назначению. Разведена она на аппаратные входы/выходы UART в F207. А можно юзать нестандартно, например диф. энкодер подключить.
-
sidor094
- Мастер
- Сообщения: 826
- Зарегистрирован: 20 фев 2014, 09:13
- Репутация: 81
- Настоящее имя: Сергей
- Откуда: Москва
- Контактная информация:
Re: Контроллер для LinuxCNC (Ethernet + STM32)
Не понял.Как к ней подключить диф входы.Она позволяет использовать повышенные входные напряжения .В том числе отрицательной полярности ,но второй вывод всегда земля.То есть выходной сигнал изменяется при переходе входного через 0.MX_Master писал(а):например диф. энкодер подключить.
- MX_Master
- Мастер
- Сообщения: 7490
- Зарегистрирован: 27 июн 2015, 19:45
- Репутация: 3113
- Настоящее имя: Михаил
- Откуда: Алматы
- Контактная информация:
Re: Контроллер для LinuxCNC (Ethernet + STM32)
Тада трогать RS232 не будем (: Будет выполнять стандартные функции. Там, к нему всякие пульты с дисплеем подключаются, на дисплее показывает текущие координаты осей. Надо раздобыть протокол передачи..
-
sidor094
- Мастер
- Сообщения: 826
- Зарегистрирован: 20 фев 2014, 09:13
- Репутация: 81
- Настоящее имя: Сергей
- Откуда: Москва
- Контактная информация:
Re: Контроллер для LinuxCNC (Ethernet + STM32)
Да хотелось бы.Я как то случайно раздобыл готовый пульт для MACH с штурвалом и кнопками.Попробовал разобраться с протоколом.Но не сложилось.То ли пульт дохлый,то ли ума не хватило.Я мало программирую на компе.В основном микроконтроллеры и ПЛИС.Поэтому может где чего не понял.Поэтому применял собственный протокол и свои пульты,а это не лучший вариант.Использование готовых пультов и стандартных протоколов конечно оптимальный вариант.MX_Master писал(а):Надо раздобыть протокол передачи
- Сергей Саныч
- Мастер
- Сообщения: 9116
- Зарегистрирован: 30 май 2012, 14:20
- Репутация: 2858
- Откуда: Тюмень
- Контактная информация:
Re: Контроллер для LinuxCNC (Ethernet + STM32)
Не проще пульты подключать к RS232 или USB самого компьютера с LinuxCNC? Это же не автономный контроллер.MX_Master писал(а):Тада трогать RS232 не будем (: Будет выполнять стандартные функции. Там, к нему всякие пульты с дисплеем подключаются, на дисплее показывает текущие координаты осей.
А через RS232 контроллера лучше МК перепрошивать.
Чудес не бывает. Бывают фокусы.
- MX_Master
- Мастер
- Сообщения: 7490
- Зарегистрирован: 27 июн 2015, 19:45
- Репутация: 3113
- Настоящее имя: Михаил
- Откуда: Алматы
- Контактная информация:
Re: Контроллер для LinuxCNC (Ethernet + STM32)
Через RS232 шить ничё не надо, у нас есть Ethernet и веб-морда (: Пульты общего назначения с USB, стессна, надо подключать к компу. Есть пульты, которые предназначены именно для этого контроллера. На них бывает дисплей. Где-то в инструкции читал, что протокол передачи открытый. Но ничего кроме DLL библиотек для Mach3 не видел.
-
sidor094
- Мастер
- Сообщения: 826
- Зарегистрирован: 20 фев 2014, 09:13
- Репутация: 81
- Настоящее имя: Сергей
- Откуда: Москва
- Контактная информация:
Re: Контроллер для LinuxCNC (Ethernet + STM32)
То есть узнать протокол не реально?MX_Master писал(а):Но ничего кроме DLL библиотек для Mach3 не видел
- MX_Master
- Мастер
- Сообщения: 7490
- Зарегистрирован: 27 июн 2015, 19:45
- Репутация: 3113
- Настоящее имя: Михаил
- Откуда: Алматы
- Контактная информация:
Re: Контроллер для LinuxCNC (Ethernet + STM32)
Можно спросить у производителя. Но есть ощущение, что он инфой не поделится. Поэтому только самому сидеть сниффить пакеты и разбирать данные. Ещё одним минусом может стать цена этого пульта (100$). Дешевле и быстрее подключить обычный штурвал на 6 осей (40$).sidor094 писал(а):То есть узнать протокол не реально?
-
sidor094
- Мастер
- Сообщения: 826
- Зарегистрирован: 20 фев 2014, 09:13
- Репутация: 81
- Настоящее имя: Сергей
- Откуда: Москва
- Контактная информация:
Re: Контроллер для LinuxCNC (Ethernet + STM32)
А что за штурвал на 6 осей?Я знаю только на одну.
- MX_Master
- Мастер
- Сообщения: 7490
- Зарегистрирован: 27 июн 2015, 19:45
- Репутация: 3113
- Настоящее имя: Михаил
- Откуда: Алматы
- Контактная информация:
Re: Контроллер для LinuxCNC (Ethernet + STM32)
Обычный штурвал с переключателем на 6 осей - https://www.aliexpress.com/item/4000308391925.html
А вот и факты подъехали. Кто-то уже просил у разработчиков протокол передачи данных от пульта для LinuxCNC
в ответ тишина
http://bbs.ddcnc.com/forum.php?mod=view ... a=page%3D1
А вот и факты подъехали. Кто-то уже просил у разработчиков протокол передачи данных от пульта для LinuxCNC
http://bbs.ddcnc.com/forum.php?mod=view ... a=page%3D1
- MX_Master
- Мастер
- Сообщения: 7490
- Зарегистрирован: 27 июн 2015, 19:45
- Репутация: 3113
- Настоящее имя: Михаил
- Откуда: Алматы
- Контактная информация:
Re: Контроллер для LinuxCNC (Ethernet + STM32)
Кстати, два порта RS232 можно юзать и для других, более интересных решений (:
На али и тао полно дёшевых ПЛК с STM32 на борту. Связь с миром у них - RS232. Цена вопроса 10-20$. Если залить другую прошивку в такой ПЛК, мы получим готовую плату расширения IO для китайского контроллера. Дополнительные входы и выходы с реле (или mosfet'ами) в шкафу всегда нужны.
На али и тао полно дёшевых ПЛК с STM32 на борту. Связь с миром у них - RS232. Цена вопроса 10-20$. Если залить другую прошивку в такой ПЛК, мы получим готовую плату расширения IO для китайского контроллера. Дополнительные входы и выходы с реле (или mosfet'ами) в шкафу всегда нужны.
-
sidor094
- Мастер
- Сообщения: 826
- Зарегистрирован: 20 фев 2014, 09:13
- Репутация: 81
- Настоящее имя: Сергей
- Откуда: Москва
- Контактная информация:
Re: Контроллер для LinuxCNC (Ethernet + STM32)
Интересный вариант.Насколько я понял тут кнопки и энкодер выведены все отдельными проводами?MX_Master писал(а):Обычный штурвал с переключателем на 6 осей
-
sidor094
- Мастер
- Сообщения: 826
- Зарегистрирован: 20 фев 2014, 09:13
- Репутация: 81
- Настоящее имя: Сергей
- Откуда: Москва
- Контактная информация:
Re: Контроллер для LinuxCNC (Ethernet + STM32)
Заказал себе штурвал.Спасибо за информацию.
- MX_Master
- Мастер
- Сообщения: 7490
- Зарегистрирован: 27 июн 2015, 19:45
- Репутация: 3113
- Настоящее имя: Михаил
- Откуда: Алматы
- Контактная информация:
Re: Контроллер для LinuxCNC (Ethernet + STM32)
Вопрос к знатокам - способен ли компьютерный COM порт (rs232, serial) и его драйвер успеть за сервопериод отправить/получить минимально полезный объем данных (10-20бит)? Будут ли в процессе непредсказуемые задержки? (:
Полистал интернеты на этот предмет, не могу найти однозначного ответа. Попутно заметил в LinuxCNC драйвер (RT), который позволяет обращаться к пинам COM порта напрямую. Но что-то нигде не видно примеров его применения.
Полистал интернеты на этот предмет, не могу найти однозначного ответа. Попутно заметил в LinuxCNC драйвер (RT), который позволяет обращаться к пинам COM порта напрямую. Но что-то нигде не видно примеров его применения.
- Serg
- Мастер
- Сообщения: 21923
- Зарегистрирован: 17 апр 2012, 14:58
- Репутация: 5183
- Заслуга: c781c134843e0c1a3de9
- Настоящее имя: Сергей
- Откуда: Москва
- Контактная информация:
Re: Контроллер для LinuxCNC (Ethernet + STM32)
Надеяться можно, но гарантии нет. 
Можно попробовать "повысить приоритет" драйвера порта: "setserial /dev/ttyS0 low_latency", но останется засада с неуправляемой буферизацией данных (16 байт FIFO в чипе порта).
Можно попробовать "повысить приоритет" драйвера порта: "setserial /dev/ttyS0 low_latency", но останется засада с неуправляемой буферизацией данных (16 байт FIFO в чипе порта).
Я не Христос, рыбу не раздаю, но могу научить, как сделать удочку...
- MX_Master
- Мастер
- Сообщения: 7490
- Зарегистрирован: 27 июн 2015, 19:45
- Репутация: 3113
- Настоящее имя: Михаил
- Откуда: Алматы
- Контактная информация:
Re: Контроллер для LinuxCNC (Ethernet + STM32)
Спасибо, буду знать. А если мы дёргаем/читаем пины порта вручную (inb/outb, serport.comp), засада с буфером будет решена?