Ethernet контроллер для LinuxCNC (STM32, FPGA)

Обсуждение установки, настройки и использования LinuxCNC. Вопросы по Gкоду.
Аватара пользователя
Serg
Мастер
Сообщения: 21923
Зарегистрирован: 17 апр 2012, 14:58
Репутация: 5183
Заслуга: c781c134843e0c1a3de9
Настоящее имя: Сергей
Откуда: Москва
Контактная информация:

Re: Плата развязки для LinuxCNC (Ethernet + STM32)

Сообщение Serg »

megagad писал(а):Ну, тут как-бы всё упирается в 34063 ;) Ставим её в помощь мосфет, мотаем транс помощнее и ставим обычные 7812 и 7912!
Там нужно-то всего пара миллиампер...
Я не Христос, рыбу не раздаю, но могу научить, как сделать удочку...
D.L.
Мастер
Сообщения: 474
Зарегистрирован: 25 авг 2018, 10:11
Репутация: 152
Настоящее имя: Дмитрий
Откуда: Киров
Контактная информация:

Re: Плата развязки для LinuxCNC (Ethernet + STM32)

Сообщение D.L. »

У той же месы аналоговые выходы до 5ма, если взять это значение для прикидки, то 2Вт модульного DC/DC(например AM2D-1212DH) хватит на 10ть осей с запасом.
alex_sar
Мастер
Сообщения: 1863
Зарегистрирован: 28 авг 2018, 17:13
Репутация: 315
Настоящее имя: Алексей
Контактная информация:

Re: Плата развязки для LinuxCNC (Ethernet + STM32)

Сообщение alex_sar »

Ага, к чему все эти сложности

https://ru.aliexpress.com/item/32962991 ... b201603_53

самому паять - запчасти дороже выйдут (я не про этот конкретно лот, можно цену получше поискать)
Аватара пользователя
Serg
Мастер
Сообщения: 21923
Зарегистрирован: 17 апр 2012, 14:58
Репутация: 5183
Заслуга: c781c134843e0c1a3de9
Настоящее имя: Сергей
Откуда: Москва
Контактная информация:

Re: Плата развязки для LinuxCNC (Ethernet + STM32)

Сообщение Serg »

alex_sar писал(а):самому паять - запчасти дороже выйдут
Модульный DC/DC - только 4 ноги запаять на плату. :) А подобную плату надо как-то где-то крепить.
Я не Христос, рыбу не раздаю, но могу научить, как сделать удочку...
Аватара пользователя
MX_Master
Мастер
Сообщения: 7490
Зарегистрирован: 27 июн 2015, 19:45
Репутация: 3113
Настоящее имя: Михаил
Откуда: Алматы
Контактная информация:

Re: Плата развязки для LinuxCNC (Ethernet + STM32)

Сообщение MX_Master »

В данный момент, чтобы сильно над питанием не сидеть, нарисовал вот так. Если где-то видны ошибки, не стесняйтесь. Скажу только, что для каждой группы устройств на плате будет своя доп. обвязка с фильтрами. Ближе к концу рисования, когда посчитаю потребление с каждой линии, можно будет заняться переосмыслением и тюнингом.
2019-10-02_224206.jpg (2169 просмотров) <a class='original' href='./download/file.php?id=169842&mode=view' target=_blank>Загрузить оригинал (192.71 КБ)</a>
Кстати, спасибо всем, кто помогает советами. Все итоговые схемы, разводка и 3D модель платы будут выложены в свободный доступ. В виде PDF'ок, в виде цельного проекта EASYEDA, ну и в любом другом желаемом формате. По сути, будущая плата будет представлять из себя универсальный ЧПУ контроллер. Который можно будет прикрутить не только к LinuxCNC, но и к любому другому ЧПУ с открытым API.
alex_sar
Мастер
Сообщения: 1863
Зарегистрирован: 28 авг 2018, 17:13
Репутация: 315
Настоящее имя: Алексей
Контактная информация:

Re: Плата развязки для LinuxCNC (Ethernet + STM32)

Сообщение alex_sar »

UAVpilot писал(а):
alex_sar писал(а):самому паять - запчасти дороже выйдут
Модульный DC/DC - только 4 ноги запаять на плату. :) А подобную плату надо как-то где-то крепить.
Ну так то да, но там ведь и обвес же еще будет, нет? Или есть вот прям чтоб 4 ноги? как называется?

А такую плату я запаивал на плату развязки, она сама по себе достаточно миниатюрная.
Аватара пользователя
Serg
Мастер
Сообщения: 21923
Зарегистрирован: 17 апр 2012, 14:58
Репутация: 5183
Заслуга: c781c134843e0c1a3de9
Настоящее имя: Сергей
Откуда: Москва
Контактная информация:

Re: Плата развязки для LinuxCNC (Ethernet + STM32)

Сообщение Serg »

alex_sar писал(а):Ну так то да, но там ведь и обвес же еще будет, нет? Или есть вот прям чтоб 4 ноги? как называется?
2-3 конденсатора 0805 - вот и весь обвес. Я часто запаиваю просто между выводами на плате - и место экономится и соединения минимальной длины. :)
https://www.chipdip.ru/catalog-show/dc- ... x.1557=gmM
Я не Христос, рыбу не раздаю, но могу научить, как сделать удочку...
dpss-2
Мастер
Сообщения: 628
Зарегистрирован: 02 сен 2018, 15:15
Репутация: 305
Настоящее имя: Alex
Контактная информация:

Re: Плата развязки для LinuxCNC (Ethernet + STM32)

Сообщение dpss-2 »

MX_Master писал(а):Если где-то видны ошибки, не стесняйтесь.
А их и не увидеть, пока плату не покажите. Думаете зря производители чипов дают фрагменты платы с рекомендуемой раскладкой и дорожками? Особенно для импульсных стабилизаторов.
Для готовых DC/DC в первую очередь смотрим уровень шумов по выходу и проходную емкость первичка - вторичка.
Аватара пользователя
MX_Master
Мастер
Сообщения: 7490
Зарегистрирован: 27 июн 2015, 19:45
Репутация: 3113
Настоящее имя: Михаил
Откуда: Алматы
Контактная информация:

Re: Плата развязки для LinuxCNC (Ethernet + STM32)

Сообщение MX_Master »

dpss-2 писал(а):А их и не увидеть, пока плату не покажите.
К разводке скоро подойдём. Рисовать буду отдельными блоками. Из таких блоков будет удобно создавать разные версии платы. В данный момент я планирую только одну большую плату "всё в одном". Но позже можно попробовать сделать и облегчённую версию. Без аналога +-10V, без диф. входов ABZ и с меньшим кол-вом изолированных in/out. Для тех, кто юзает только step/dir, энкодеры 5V TTL и немного концевиков, это будет вариант.
dpss-2
Мастер
Сообщения: 628
Зарегистрирован: 02 сен 2018, 15:15
Репутация: 305
Настоящее имя: Alex
Контактная информация:

Re: Плата развязки для LinuxCNC (Ethernet + STM32)

Сообщение dpss-2 »

MX_Master писал(а):Рисовать буду отдельными блоками.
И делайте физически по началу отдельными модулями. Сильно проще отлаживать и менять варианты. Нужно только определиться с общей сеткой крепежных отверстий и сеткой внешних размеров.
calabr
Мастер
Сообщения: 937
Зарегистрирован: 04 янв 2019, 15:19
Репутация: 146
Настоящее имя: Calabr
Откуда: Киев
Контактная информация:

Re: Плата развязки для LinuxCNC (Ethernet + STM32)

Сообщение calabr »

MX_Master писал(а):Добавил по паре резисторов, чтобы мальца рассеять тепло. Номиналы подбирать опытами.
А зачем создавать тепло?
Входы с широким диапазоном напряжений делают с источником тока.
Напримкр так :
SSR_input2.png (2059 просмотров) <a class='original' href='./download/file.php?id=169864&mode=view' target=_blank>Загрузить оригинал (15.28 КБ)</a>
SSR_input.PNG (2059 просмотров) <a class='original' href='./download/file.php?id=169863&mode=view' target=_blank>Загрузить оригинал (96.44 КБ)</a>
SSR_input3.PNG (2059 просмотров) <a class='original' href='./download/file.php?id=169865&mode=view' target=_blank>Загрузить оригинал (89.98 КБ)</a>
Вот здесь хорошо описано как работает
https://electronics.stackexchange.com/q ... n-24v-3-3v

Индикаторный светодиод для входа датчика можно поставить последовательно с оптроном - получиться порог по напряжению помехи
больше 3V и индикация
Минус таких схем - отднополярное включение.
Аватара пользователя
MX_Master
Мастер
Сообщения: 7490
Зарегистрирован: 27 июн 2015, 19:45
Репутация: 3113
Настоящее имя: Михаил
Откуда: Алматы
Контактная информация:

Re: Плата развязки для LinuxCNC (Ethernet + STM32)

Сообщение MX_Master »

Однополярность :cry:
calabr
Мастер
Сообщения: 937
Зарегистрирован: 04 янв 2019, 15:19
Репутация: 146
Настоящее имя: Calabr
Откуда: Киев
Контактная информация:

Re: Плата развязки для LinuxCNC (Ethernet + STM32)

Сообщение calabr »

MX_Master писал(а):Однополярность :cry:
Решается диодным мостиком.
Тогда из схемы с полевиком можно выкинуть диод и красота не пострадает.
Аватара пользователя
Serg
Мастер
Сообщения: 21923
Зарегистрирован: 17 апр 2012, 14:58
Репутация: 5183
Заслуга: c781c134843e0c1a3de9
Настоящее имя: Сергей
Откуда: Москва
Контактная информация:

Re: Плата развязки для LinuxCNC (Ethernet + STM32)

Сообщение Serg »

MX_Master писал(а):Однополярность
А откуда возьмётся обратная полярность?..
Я не Христос, рыбу не раздаю, но могу научить, как сделать удочку...
Аватара пользователя
MX_Master
Мастер
Сообщения: 7490
Зарегистрирован: 27 июн 2015, 19:45
Репутация: 3113
Настоящее имя: Михаил
Откуда: Алматы
Контактная информация:

Re: Плата развязки для LinuxCNC (Ethernet + STM32)

Сообщение MX_Master »

UAVpilot писал(а):А откуда возьмётся обратная полярность?..
Я думаю, что извне или при правильном/неправильном подключении NPN/PNP датчиков.
Аватара пользователя
Сергей Саныч
Мастер
Сообщения: 9116
Зарегистрирован: 30 май 2012, 14:20
Репутация: 2858
Откуда: Тюмень
Контактная информация:

Re: Плата развязки для LinuxCNC (Ethernet + STM32)

Сообщение Сергей Саныч »

А зачем вообще делать цифровые входы, которые реагируют на любую полярность? Причем одинаково реагируют?
Чудес не бывает. Бывают фокусы.
calabr
Мастер
Сообщения: 937
Зарегистрирован: 04 янв 2019, 15:19
Репутация: 146
Настоящее имя: Calabr
Откуда: Киев
Контактная информация:

Re: Плата развязки для LinuxCNC (Ethernet + STM32)

Сообщение calabr »

MX_Master писал(а):Я думаю, что извне или при правильном/неправильном подключении NPN/PNP датчиков.
От неправильного подключения можн защититься просто диодом, а лучше зенером в параллель, заодно и от перенапряжения защита,
Если у нас питание датчика с другой полярностью - можно просто проводки поменять на входе - в принципе земли объединять не обязательно.
Если пользователь подключает и попутал полярности - у нас есть защита от дурака, а он пусть учит матчасть. IMHO
Аватара пользователя
Serg
Мастер
Сообщения: 21923
Зарегистрирован: 17 апр 2012, 14:58
Репутация: 5183
Заслуга: c781c134843e0c1a3de9
Настоящее имя: Сергей
Откуда: Москва
Контактная информация:

Re: Плата развязки для LinuxCNC (Ethernet + STM32)

Сообщение Serg »

MX_Master писал(а):Я думаю, что извне или при правильном/неправильном подключении NPN/PNP датчиков.
А вдруг там 380 появится?.. Или плату в кислоту уронят... :)
Я не Христос, рыбу не раздаю, но могу научить, как сделать удочку...
calabr
Мастер
Сообщения: 937
Зарегистрирован: 04 янв 2019, 15:19
Репутация: 146
Настоящее имя: Calabr
Откуда: Киев
Контактная информация:

Re: Плата развязки для LinuxCNC (Ethernet + STM32)

Сообщение calabr »

UAVpilot писал(а):А вдруг там 380 появится?.. Или плату в кислоту уронят...
... Установка на вход сапрессора на 1.5KW, капсулирование платы в герметичный, залитый кислото-стойким компаундом корпус, комплектация изделия молотком, для битья по рукам неродивому ползователю... :freak_in_action:

Хочу смайлик с молотком по рукам, очень часто нужен....
Аватара пользователя
MX_Master
Мастер
Сообщения: 7490
Зарегистрирован: 27 июн 2015, 19:45
Репутация: 3113
Настоящее имя: Михаил
Откуда: Алматы
Контактная информация:

Re: Плата развязки для LinuxCNC (Ethernet + STM32)

Сообщение MX_Master »

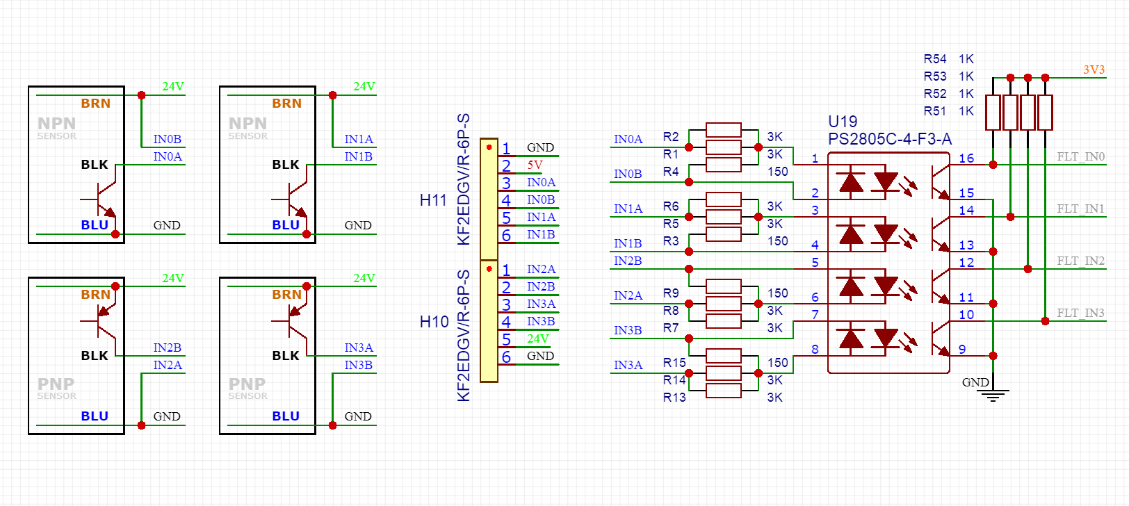
Давайте перейдём к слайдам с примерами подключения :) А там уже видно будет.
Допущены ли какие-то ошибки при подключении?
2019-10-03_183558.png (1979 просмотров) <a class='original' href='./download/file.php?id=169874&mode=view' target=_blank>Загрузить оригинал (76.09 КБ)</a>
Ответить

Вернуться в «LinuxCNC»