ihsv57 [РЕШЕНО]
ihsv57 [РЕШЕНО]
Купил, приехали. Пришло время подключать, тут возникли вопросы. И вопрос пока не закрыт.
Ранее я пользовал шаговики и DQ542MA.
0. само питание. На DQ542MA было +36В и -36В. На этих на моторе пишут +36В и GND. Попытка подать +36 и GND (взято с контроллера или земли БП) не дает признаков жизни на моторе ihsv57. Если найти и скачать полное описание ihsv57, то там пишут - VCC=Positive Pole & GND=Negative Pole. Подал с БП, обычный, импульсный (на входе L + N + Земля (зануление в доме), на выходе + и -. Так вот подал +36 и -36 = зеленая лампочка мигает, мотор заводится.
1. в тесте LinuxCNC, когда гоняем ось туда-сюда отмечено, что мотор по мере увеличения значения ускорения снижает амплитуду хода. Т.е. выставив +/-15мм на маленьких ускорениях видим ход 30мм, выставив ускорение 500 видим снижение амплитуды и какое-то переключение в середине диапазона (типа он обрабатывает +15, потом -15 и еще -15?). Подозреваю, что здесь что-то идет не так.
2. модуль выравнивания портала - как прознать, живой ли он? - подключенный мотор, пока один, не хочет двигаться. Измеряю напряжение между клеммами +5 и Stp & Dir - на степе есть жинь, на Дир не сказал бы (обычный вольтметр). Завести пытаюсь от СтепМастера.
Результаты (поскольку топик обрастает хвостом, кратенько здесь) -
0. актуализация от 2022-04-02 здесь viewtopic.php?p=633007#p633007
0.1 ремарка от 2022-08-07 - IHSV57 МОЖЕТ пропускать шаги и никому он об этом не скажет viewtopic.php?p=638001#p638001
1. с завода сервы приходят с настройками, требущими изменения. Это связано с настройками удержания, торможения. Т.е. при заказе серв сразу нади иметь ввиду, что потребуется их настраивать и для этого потребуются еще одна приблуда, винды и софтина,
приблуда -
http://roboshop.spb.ru/HL-340-cabel
софтина -
Re: ihsv57 #8
актуальная на 2022-09-24 версия 2.4.4 viewtopic.php?p=639659#p639659
На версии прошивки 5 сущности требуют изменения 3 параметра, см. китайское видео (ниже) и (или) скриншоты (еще ниже).
Для свежих версий (6) все сложнее - Re: ihsv57 #8
Рабочий конфиг см. ниже, Re: ihsv57 #15
ВНИМАНИЕ! рабочие конфиги для каждой версии СВОИ!!! т.н. версия 6 имеет свои подверсии. На 2019 это была 604, на очень 2022 это 607. Заливка конфига от 604 в мотор 606, не исключено, явлилось причиной одной из моих проблем. Будьте осторожны. Лучше выкачать из собственных моторов заводской конфиг, побайтово сравнить со скачанным "рабочим", понять, что именно отличается и править ТОЛЬКО нужное. Или менять параметры штучно, по очереди, в ручном режиме в программе JMC control
. ВНИМАНИЕ! вопреки утверждениям софтин, когда они сообщают "все параметры загружены" (из сервы) = вранье. Т.е. перед редактированием любого параметра вручную, или при желании выкачать и сохранить имеющийся в серве конфиг, надо вручную выкачать каждый параметр. А вот залить можно все пачкой.
2. подавать на питание +36В и -36В с обычного блока питания, вольтметр должен показывать напряжение между ними 36В, моргание зеленого диода = нормально.
3. модуль выравнивания портала - требует питания БОЛЬШЕ 5В, см. ниже.
4. Микрошаг - не увлекайтесь, мозги у сервы слабенькие, если вдруг на максимальной или иной скорости, при ускорениях/торможениях управляющий сигнал превысит 250кгЦ = труба, серва молча, без выдачи ошибки, нажнет сопли жевать и ломать станок, подробнее Re: ihsv57 [РЕШЕНО] #18
Ранее я пользовал шаговики и DQ542MA.
0. само питание. На DQ542MA было +36В и -36В. На этих на моторе пишут +36В и GND. Попытка подать +36 и GND (взято с контроллера или земли БП) не дает признаков жизни на моторе ihsv57. Если найти и скачать полное описание ihsv57, то там пишут - VCC=Positive Pole & GND=Negative Pole. Подал с БП, обычный, импульсный (на входе L + N + Земля (зануление в доме), на выходе + и -. Так вот подал +36 и -36 = зеленая лампочка мигает, мотор заводится.
1. в тесте LinuxCNC, когда гоняем ось туда-сюда отмечено, что мотор по мере увеличения значения ускорения снижает амплитуду хода. Т.е. выставив +/-15мм на маленьких ускорениях видим ход 30мм, выставив ускорение 500 видим снижение амплитуды и какое-то переключение в середине диапазона (типа он обрабатывает +15, потом -15 и еще -15?). Подозреваю, что здесь что-то идет не так.
2. модуль выравнивания портала - как прознать, живой ли он? - подключенный мотор, пока один, не хочет двигаться. Измеряю напряжение между клеммами +5 и Stp & Dir - на степе есть жинь, на Дир не сказал бы (обычный вольтметр). Завести пытаюсь от СтепМастера.
Результаты (поскольку топик обрастает хвостом, кратенько здесь) -
0. актуализация от 2022-04-02 здесь viewtopic.php?p=633007#p633007
0.1 ремарка от 2022-08-07 - IHSV57 МОЖЕТ пропускать шаги и никому он об этом не скажет viewtopic.php?p=638001#p638001
1. с завода сервы приходят с настройками, требущими изменения. Это связано с настройками удержания, торможения. Т.е. при заказе серв сразу нади иметь ввиду, что потребуется их настраивать и для этого потребуются еще одна приблуда, винды и софтина,
приблуда -
http://roboshop.spb.ru/HL-340-cabel
софтина -
Re: ihsv57 #8
актуальная на 2022-09-24 версия 2.4.4 viewtopic.php?p=639659#p639659
На версии прошивки 5 сущности требуют изменения 3 параметра, см. китайское видео (ниже) и (или) скриншоты (еще ниже).
Для свежих версий (6) все сложнее - Re: ihsv57 #8
Рабочий конфиг см. ниже, Re: ihsv57 #15
ВНИМАНИЕ! рабочие конфиги для каждой версии СВОИ!!! т.н. версия 6 имеет свои подверсии. На 2019 это была 604, на очень 2022 это 607. Заливка конфига от 604 в мотор 606, не исключено, явлилось причиной одной из моих проблем. Будьте осторожны. Лучше выкачать из собственных моторов заводской конфиг, побайтово сравнить со скачанным "рабочим", понять, что именно отличается и править ТОЛЬКО нужное. Или менять параметры штучно, по очереди, в ручном режиме в программе JMC control
. ВНИМАНИЕ! вопреки утверждениям софтин, когда они сообщают "все параметры загружены" (из сервы) = вранье. Т.е. перед редактированием любого параметра вручную, или при желании выкачать и сохранить имеющийся в серве конфиг, надо вручную выкачать каждый параметр. А вот залить можно все пачкой.
2. подавать на питание +36В и -36В с обычного блока питания, вольтметр должен показывать напряжение между ними 36В, моргание зеленого диода = нормально.
3. модуль выравнивания портала - требует питания БОЛЬШЕ 5В, см. ниже.
4. Микрошаг - не увлекайтесь, мозги у сервы слабенькие, если вдруг на максимальной или иной скорости, при ускорениях/торможениях управляющий сигнал превысит 250кгЦ = труба, серва молча, без выдачи ошибки, нажнет сопли жевать и ломать станок, подробнее Re: ihsv57 [РЕШЕНО] #18
Последний раз редактировалось a321 24 сен 2022, 11:36, всего редактировалось 12 раз.
- iMaks-RS
- Мастер
- Сообщения: 1807
- Зарегистрирован: 10 июл 2017, 09:25
- Репутация: 205
- Настоящее имя: Maks
- Откуда: От туда.
- Контактная информация:
Re: ihsv57
нужно пид настраивать.. сначала настроить самую нагруженную ось.. у меня это Y... при тягании портала портала на подачах ниже 300мм наблюдались рысканья и вход в резонанс.. После настройки, параметры скопировать в серву по X.. иначе вместо кругов будут овалы )). Лучше настроить сначала без степмастера.. Для настройки пид, нужно качать софт.. для 5 и 6 версии прошивки - разный софт.
-
nevkon
- Почётный участник

- Сообщения: 2473
- Зарегистрирован: 17 июл 2015, 10:25
- Репутация: 310
- Настоящее имя: Константин
- Откуда: Балаково (Саратовская обл.)
- Контактная информация:
Re: ihsv57
Иногда пишут как на батарейке - "+" и "-", а на самом деле потенциал между точками как раз тот что указан в цифрах. Т.е. обычно подключается +V и GND ("0" или "-") постоянного напряжения. Ни в коем случае не со входа БП, только с выхода.
А вот в схемотехнике если написано +V и -V, то потенциал между этими точками будет равен 2*V. Явно не ваш случай. Так как в схемотехнике еще при этом есть "0" (GND), иначе нет смысла писать -V.
А вот в схемотехнике если написано +V и -V, то потенциал между этими точками будет равен 2*V. Явно не ваш случай. Так как в схемотехнике еще при этом есть "0" (GND), иначе нет смысла писать -V.
Re: ihsv57
- можно по-подробнее? Я при заказе уточнял, что нужна 6 прошивка и поставщик утверждал, что будет она. Как проверить - пока не знаю. Сегодня только-только вот все моторы завелись, в нужном направлении и пр.iMaks-RS писал(а):нужно пид настраивать..
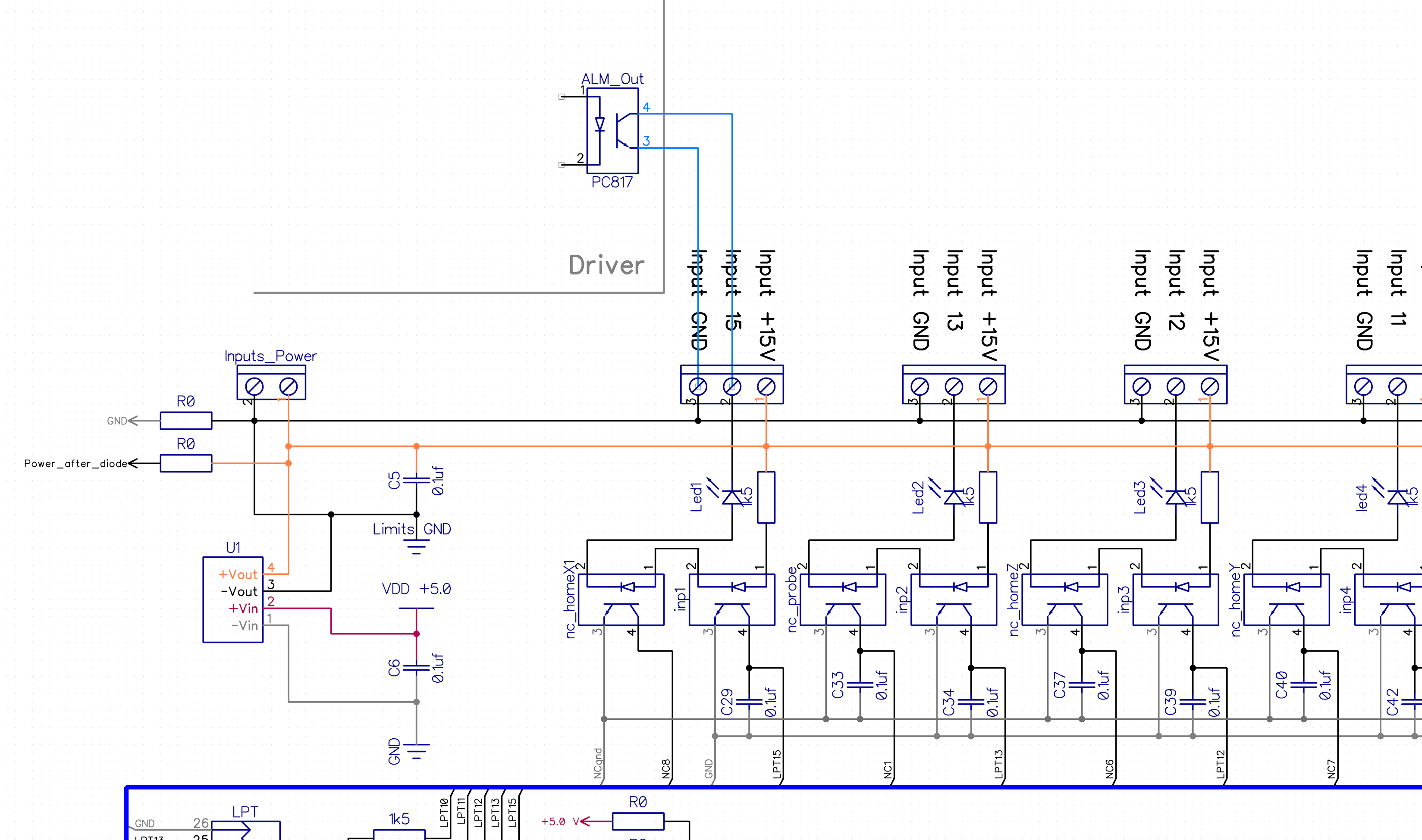
Ответ нашелся благодаря Shalek - вот схема подключения. Суть была в том, что указанное в описании Модуля "для питания 5в" не вполне верно - при 5В он будет только подавать признаки жизни, мигая диодами на срабатывании концевиков. Вот если подать +12В, будет работать. А применительно к данной серве еще особенность - дажмперы, переключающие направление вращения, сервой игнорируются (не спрашивайте), т.е. направление вращения мотора задается только на самом моторе.a321 писал(а):2. модуль выравнивания портала - как прознать, живой ли он? - подключенный мотор, пока один, не хочет двигаться. Измеряю напряжение между клеммами +5 и Stp & Dir - на степе есть жинь, на Дир не сказал бы (обычный вольтметр). Завести пытаюсь от СтепМастера.
- iMaks-RS
- Мастер
- Сообщения: 1807
- Зарегистрирован: 10 июл 2017, 09:25
- Репутация: 205
- Настоящее имя: Maks
- Откуда: От туда.
- Контактная информация:
Re: ihsv57
Увы, но у меня 5я версия.. я тут не особо помощник.. Хотел заказать одну серву 6й версии и сверить их по железу.. ибо не понятно, почему с 5й на 6ю нельзя перейти.. если вопрос исключительно софтовый.. то это один вопрос.. если ещё и обвязка МК отличается - тогда уже другая. Но желязку настроил.. и теперь что-либо менять нет желания.. леньa321 писал(а): можно по-подробнее?
Как настраивал:
* установил заводские параметры, указанные в мануале. Проверил как станок работает.
Далее в ход пошли два видео для тонкой работы. Скажу что дефолные настройки для оси Х и Z вполне годные.. но вот с тяжёлым поралом засада.. из-за него и была вся возня с настройками..
https://www.youtube.com/watch?v=EKrsX3KXtTk
https://www.youtube.com/watch?v=-yGON7XD-Jc
На сколько я понял, что если у станка подвижной столик - то в принципе и заводских настроек с мелкой редакцией должно хватить.. Но если тягает тяжелвый портал.. там уже другая песня.. Для работы с софтом нужне переходник usb-tl232.. именно 232, а не простой usb-uart адаптер. Могу свои параметры показать, но для каждого станка они будут индивидуальны..
Re: ihsv57
В немецком, ну кроме наборов слов из лексикона ВОВ, я малоотличим от нуля. Но давайте попробуем определиться -
1. что такое "тяжелый" портал?
2. таки моргающий зеленый - это нормально? = да, нормально. На второй видяшке у лектора диод моргает.
3. дошел до использование выхода Аларм. Подключил его к КМ - диод на СМ сразу горит. Михаил Юров (разработчик СМ) прислал картинку - каков опыт использования? - я к телу станка вернусь в понедельник.
1. что такое "тяжелый" портал?
2. таки моргающий зеленый - это нормально? = да, нормально. На второй видяшке у лектора диод моргает.
3. дошел до использование выхода Аларм. Подключил его к КМ - диод на СМ сразу горит. Михаил Юров (разработчик СМ) прислал картинку - каков опыт использования? - я к телу станка вернусь в понедельник.
Последний раз редактировалось a321 22 июн 2019, 18:20, всего редактировалось 1 раз.
Re: ihsv57
Из видяшек, кстати, следует, что "число линий" енкодера =1000. ПДФ документацию прилагаю.
Из первой видяшки, в которой старательно говорят по английски + англ субтитры, полезного на последних 5 мин., надо менять 3 настройки, - потом сохранить настройки - И покамест не могу найти ссылку на софт. Сайт изготовителя http://www.jmc-motor.com/product/901.html, раздел Софт пустой - http://www.jmc-motor.com/oftware.html
- пожалуйста покажите? Переходник ЮСБ-ком1 у меня где-то валялся еще со времен первого телефона Скайлинк, но ведь там еще от порта Ком надо распиновку знать для подключения к клеммнику сервы.Да, при подаче питания вал двигателя можно немного провернуть рукой, но он "отжимает" это смещение обратно. Т.е. со всей очевидностью, что показано на первой видяшке, надо править параметры.iMaks-RS писал(а):Могу свои параметры показать, но для каждого станка они будут индивидуальны..
Из первой видяшки, в которой старательно говорят по английски + англ субтитры, полезного на последних 5 мин., надо менять 3 настройки, - потом сохранить настройки - И покамест не могу найти ссылку на софт. Сайт изготовителя http://www.jmc-motor.com/product/901.html, раздел Софт пустой - http://www.jmc-motor.com/oftware.html
- Вложения
-
- серва.pdf
- (1.73 МБ) 1108 скачиваний
Re: ihsv57
Едем дальше. Выяснилось, действительно моторы есть с прошивкой ветки 5.Х и 6.Х, я еще при заказе выбрал версию 6 и не уверен, что был прав. Если при настройке версии 5 достаточно изменить всего несколько параметров, о чем видео выше, то в версии 6.Х параметров несколько десятков, ближе к сотне. Источником последних версий описаний, включая почти все параметры (ключи) прошивки, а также софта оказался ресурс https://webseite.sorotec.de/service/downloads/ - Technische Daten - Servomotoren. Софтина, отмечу, прогрессирует - версия 1.5 дает редактировать меньшее число параметров.
Софтины -
по старее, дает больше параметров для редактирования, НО некорректно сравнивает разные конфиги в правом окне, ни разу не смогла залить конфиг целиком в мотор по новее, на еще большую часть параметров пишет "только чтение" описание настроек мотора с прошивкой версии 5.Х описание настроек, действительно ОПИСАНИЕ, для версии 1.6 Частично смог перевести, с гуглом И вот вооружившись всем этим, а также поменяв местами контакты RX & TS, без чего не хотело работать, начал смотреть, что на что влияет. В "заводском" режиме при подаче питания мы можем рукой менять положение вала, но вал упрямо возвращается обратно. Это они называют "жесткость". Множественность слов про "настройка под станок", скорее всего имеет фуфломециновую природу. Т.е. конечно, под станок можно указать "отношение момента инерции движимого мотором элемента станка к моменту инерции самого мотора", но кто-ж вычислит момент инерции портала на валу двигателя? Да, играясь можно вогнать в резонанс - способов множество. По существу же и здесь выбирается один из вариантов автонастройки жесткости, ее мера и разные ограничения - скорости, порогов срабатывания разных условий (мометов, алармов и пр.).
Для примера выкладываю -
конфиг заводской, ремарка - Себастьян не просто так ВСЕГАД тыркал сперва в Даунлоад и потом Аплоад. Софтина, казалось бы, при коннекте скачивает текущий конфиг и его отображает. Но это только видимость - в реальности по каждой строчке надо пройтись и скачать каждую строку отдельно, разница ощутимая. Этот конфиг, скорее всего, имеет такие пробелы - т.е. каждострочно не выкачанный, но сохраненный. При его заливке были забавности. .
конфиг мой рабочий, на нем сегодня проводилась обкатка - Конфиги вцелом самоговорящие - диапазоны величин, единицы измерения и даже части описания. Например, про тормозной резистор. Более того, число настроечных параметров гораздо больше, чем выводится в интерфейсе и они с описанием. Скорее всего за отображение в интерфейсе отвечает длок кода
</Description>
<Symbol>FALSE</Symbol>
<Demical_Place>0</Demical_Place>
<Permission>0</Permission>
<Shutdown_setting>false</Shutdown_setting>
<Keep>true</Keep>
</P04-11>
Что существенно - ни на одном из конфигов, как ни игрался, я не смог получить скорости выше примерно 600 оборотов на валу. Ни LinuxCNC, ни Mach3. Ускорения - любые, пробовал до 5000. Скорости как ставлю выше 98 мм/с, так моментально ускоряется и потом сброс скорости тормозом примерно до 50. Смотрел, читал, искал в конфигах - везде ограничения 3000-6000 рпм. Такие дела. Идеи по существу вопроса - где что поправить в настройках = приветствуются.
Софтины -
по старее, дает больше параметров для редактирования, НО некорректно сравнивает разные конфиги в правом окне, ни разу не смогла залить конфиг целиком в мотор по новее, на еще большую часть параметров пишет "только чтение" описание настроек мотора с прошивкой версии 5.Х описание настроек, действительно ОПИСАНИЕ, для версии 1.6 Частично смог перевести, с гуглом И вот вооружившись всем этим, а также поменяв местами контакты RX & TS, без чего не хотело работать, начал смотреть, что на что влияет. В "заводском" режиме при подаче питания мы можем рукой менять положение вала, но вал упрямо возвращается обратно. Это они называют "жесткость". Множественность слов про "настройка под станок", скорее всего имеет фуфломециновую природу. Т.е. конечно, под станок можно указать "отношение момента инерции движимого мотором элемента станка к моменту инерции самого мотора", но кто-ж вычислит момент инерции портала на валу двигателя? Да, играясь можно вогнать в резонанс - способов множество. По существу же и здесь выбирается один из вариантов автонастройки жесткости, ее мера и разные ограничения - скорости, порогов срабатывания разных условий (мометов, алармов и пр.).
Для примера выкладываю -
конфиг заводской, ремарка - Себастьян не просто так ВСЕГАД тыркал сперва в Даунлоад и потом Аплоад. Софтина, казалось бы, при коннекте скачивает текущий конфиг и его отображает. Но это только видимость - в реальности по каждой строчке надо пройтись и скачать каждую строку отдельно, разница ощутимая. Этот конфиг, скорее всего, имеет такие пробелы - т.е. каждострочно не выкачанный, но сохраненный. При его заливке были забавности. .
конфиг мой рабочий, на нем сегодня проводилась обкатка - Конфиги вцелом самоговорящие - диапазоны величин, единицы измерения и даже части описания. Например, про тормозной резистор. Более того, число настроечных параметров гораздо больше, чем выводится в интерфейсе и они с описанием. Скорее всего за отображение в интерфейсе отвечает длок кода
</Description>
<Symbol>FALSE</Symbol>
<Demical_Place>0</Demical_Place>
<Permission>0</Permission>
<Shutdown_setting>false</Shutdown_setting>
<Keep>true</Keep>
</P04-11>
Что существенно - ни на одном из конфигов, как ни игрался, я не смог получить скорости выше примерно 600 оборотов на валу. Ни LinuxCNC, ни Mach3. Ускорения - любые, пробовал до 5000. Скорости как ставлю выше 98 мм/с, так моментально ускоряется и потом сброс скорости тормозом примерно до 50. Смотрел, читал, искал в конфигах - везде ограничения 3000-6000 рпм. Такие дела. Идеи по существу вопроса - где что поправить в настройках = приветствуются.
Последний раз редактировалось a321 27 июн 2019, 21:17, всего редактировалось 2 раза.
-
Smlua
- Мастер
- Сообщения: 806
- Зарегистрирован: 15 май 2017, 16:29
- Репутация: 374
- Настоящее имя: Mikhail
- Контактная информация:
Re: ihsv57
Считается момент инерции винта, есть диаметр и длина, массу можно посчитать или взвесить. Это основа для рассчёта. Минимальные настройки так сказать.
-
Hugo
- Мастер
- Сообщения: 1369
- Зарегистрирован: 15 окт 2018, 19:39
- Репутация: 303
- Настоящее имя: Юрий
- Контактная информация:
Re: ihsv57
У меня в наличии тоже 4 привода... в будущем предстоит настройка...
Такое садо-мазо совсем не возбуждает:((
Такое садо-мазо совсем не возбуждает:((
Re: ihsv57
Чем порадовал день сегодняшний - разбирался дальше. Выяснилось, что и в описании первом пдф (для версии 5?) наврано (напомню, что переключатель направления движения не 5, а шестой и это так и указано) описание параметра P01-01. Собственно версия 6 отличается от 5, видимо, появлением вариантов Автонастройки, коих несколько. Противоречие описанию заметно в диапазоне значений - от 0 до 3, а описание проговаривает 0-2. Подробности раскрыты в тексте (выложенного выше) конфига.
Параметр Р01-00 изменению не подлежит. Параметр Р01-01
0 - ручная настройка жесткости (здесь играют установленные вручную настройки).
Остальное - варианты автонастроек с разными предпочтениями -
1: Не применяются P02-00, P02-01, P02-10, P02-11, P02-13, P02-14, P08-20
Применяются P02-03 (speed feed forward gain), P02-04 (speed feed forward smoothing constant).
2: Не применяются P02-00, P02-01, P02-10, P02-11, P02-13, P02-14, P08-20
автоподбираются P01-03,
заданы - P02-03 (speed feed forward gain): 30% P02-04 (speed feed forward smoothing constant): 0.50
3: Не применяются P02-00, P02-01, P02-10, P02-11, P02-13, автоподбираются P01-03, P08-20, P01-04, P02-14 set value is 100,
применяются P02-03 (speed feed forward gain), P02-04 (speed feed forward smoothing constant).
Играет важную роль параметр Р03-15 - предельное отклонение текущей позиции (в условных единицах) от заданной. Диапазон 0-65500. Если на оборот у меня примерно 10,6мм, то заданные по умолчанию 30000 = примерно 2,Х мм, что неприемлемо. Умалчивают, что речь не о пиковом значении, а в течение какого-то времени усредненно (период времени не раскрывают). Попытка установить 20 приводит при троганьи к моментальному срабатываю Аларм. 500 вполне рабочее значение для оси Х и 50 для У (в моем случае). Что важно - если Р01-01 = 2, то на странице Монитора явно видно, что в пике отклонения могут быть 4000-6000 (ускорение 4500). При выборе =3 отклонение снижается на 2 порядка и тогда для У (у меня) приемлемо значение = 50. В пн продолжу, пока результат неудовлетворительный - при возвращении портала в Х0 после прохода туда-обратно на 3м вижу рассинхрон правой и левой опоры портала (как я рад, что он у меня из дерева с его аховой упругой деформацией против плсатической-то у металов) - рассинхрон виден при повторном хоминге.
Китайцам запрос про передльные обороты послал, жу ответа.
Рекомендую всем перед началом экспериментов ограничить в настройках крутящие моменты. Не приводящие к резонансу настройки проверить на неустановленном двигателе.
Параметр Р01-00 изменению не подлежит. Параметр Р01-01
0 - ручная настройка жесткости (здесь играют установленные вручную настройки).
Остальное - варианты автонастроек с разными предпочтениями -
1: Не применяются P02-00, P02-01, P02-10, P02-11, P02-13, P02-14, P08-20
Применяются P02-03 (speed feed forward gain), P02-04 (speed feed forward smoothing constant).
2: Не применяются P02-00, P02-01, P02-10, P02-11, P02-13, P02-14, P08-20
автоподбираются P01-03,
заданы - P02-03 (speed feed forward gain): 30% P02-04 (speed feed forward smoothing constant): 0.50
3: Не применяются P02-00, P02-01, P02-10, P02-11, P02-13, автоподбираются P01-03, P08-20, P01-04, P02-14 set value is 100,
применяются P02-03 (speed feed forward gain), P02-04 (speed feed forward smoothing constant).
Играет важную роль параметр Р03-15 - предельное отклонение текущей позиции (в условных единицах) от заданной. Диапазон 0-65500. Если на оборот у меня примерно 10,6мм, то заданные по умолчанию 30000 = примерно 2,Х мм, что неприемлемо. Умалчивают, что речь не о пиковом значении, а в течение какого-то времени усредненно (период времени не раскрывают). Попытка установить 20 приводит при троганьи к моментальному срабатываю Аларм. 500 вполне рабочее значение для оси Х и 50 для У (в моем случае). Что важно - если Р01-01 = 2, то на странице Монитора явно видно, что в пике отклонения могут быть 4000-6000 (ускорение 4500). При выборе =3 отклонение снижается на 2 порядка и тогда для У (у меня) приемлемо значение = 50. В пн продолжу, пока результат неудовлетворительный - при возвращении портала в Х0 после прохода туда-обратно на 3м вижу рассинхрон правой и левой опоры портала (как я рад, что он у меня из дерева с его аховой упругой деформацией против плсатической-то у металов) - рассинхрон виден при повторном хоминге.
Китайцам запрос про передльные обороты послал, жу ответа.
Рекомендую всем перед началом экспериментов ограничить в настройках крутящие моменты. Не приводящие к резонансу настройки проверить на неустановленном двигателе.
- iMaks-RS
- Мастер
- Сообщения: 1807
- Зарегистрирован: 10 июл 2017, 09:25
- Репутация: 205
- Настоящее имя: Maks
- Откуда: От туда.
- Контактная информация:
Re: ihsv57
a321 писал(а):- пожалуйста покажите?
Кастит есть момент.. из тех кто эксплуатируют - ни кто не написал.. или не заметил.. Торцевой радиатор, который охлаждает полевики драйвера, - в жару так прилично греется... Причина тому не его маленький размер, а отсутсвие пятна контакта с корпусом сервы.. ибо между радиатором и корпусом - пласмасса, на которой собсвенно и держится верхняя часть драйвера с платой коммутацией.. По хороешему - это должна быть отливка из люминя.. но тогда цена будет.. повыше.. Так-что это момент нужно учитывать.. и как на ноутбках - желательно раз в год менять теплопроводящую резику между мосфетами и радиатором.. Вывод такой я делаю на опыте ремонта оборудования, года через 3 работы, платы с драйверами потемнеют, от перегрева могут появится цвета побежалости на мосфетах.. тектолит станет хрупким.. возможно даже обуглится чуток.. Надеюсь я ошибаюсь.. Но то что я видел в мониторах, которые работают сутками в "мониторках" ТСО/ПЦО - вырисовывает именно такую перспективу..
Потроха, в теме Себастьяна
ну и с просторов картинка Я не пугаю, это "моё оценочное суждение", как модно говорить в СМИ.. стоит планировать раз год менять термоинтерфейс.. ну если работает 240 часов в год или больше..
Кому интересно - тема про термоинтерфейсы на профильном форуме.
-
Hugo
- Мастер
- Сообщения: 1369
- Зарегистрирован: 15 окт 2018, 19:39
- Репутация: 303
- Настоящее имя: Юрий
- Контактная информация:
Re: ihsv57
хороший ресурс, спасибо, буду читать
-
Hugo
- Мастер
- Сообщения: 1369
- Зарегистрирован: 15 окт 2018, 19:39
- Репутация: 303
- Настоящее имя: Юрий
- Контактная информация:
Re: ihsv57
на последней странице, с этого ресурса... гоогл переводит
в django013 » 25.05.2019, 16:33
Один вопрос: кодировщик имеет разрешение 4000 ...? Я всегда был из 1000 до сих пор
Эй, это может сбить с толку.
Диск, который вращался в кодере, имеет 1000 штрихов (т. Е. Аппаратное разрешение: 1000),
однако штрихи считываются двумя датчиками, которые смещены на половину ширины хода. Это производит 4 импульса за ход (переход от прозрачного к черному и от черного к прозрачному для каждого датчика). Поскольку датчики смещены на половину ширины линии, их импульсы также.
Таким образом, теперь можно определить направление вращения и более точное позиционирование (ключевое слово: серый код). Кроме того, ошибки передачи и тому подобное могут быть исключены, поскольку импульсы всегда следуют одной и той же схеме.
Отсюда следует: оптимальное разрешение для кодировщика на 1000 строк составляет 4000
Gruß Reinhard
в django013 » 25.05.2019, 16:33
Один вопрос: кодировщик имеет разрешение 4000 ...? Я всегда был из 1000 до сих пор
Эй, это может сбить с толку.
Диск, который вращался в кодере, имеет 1000 штрихов (т. Е. Аппаратное разрешение: 1000),
однако штрихи считываются двумя датчиками, которые смещены на половину ширины хода. Это производит 4 импульса за ход (переход от прозрачного к черному и от черного к прозрачному для каждого датчика). Поскольку датчики смещены на половину ширины линии, их импульсы также.
Таким образом, теперь можно определить направление вращения и более точное позиционирование (ключевое слово: серый код). Кроме того, ошибки передачи и тому подобное могут быть исключены, поскольку импульсы всегда следуют одной и той же схеме.
Отсюда следует: оптимальное разрешение для кодировщика на 1000 строк составляет 4000
Gruß Reinhard
Re: ihsv57
В итоге текущий конфиг
. ОТличается от предыдущей версии тем, что -
1. максимальный крутящий момент задан как 100%. Возможность 300% приятна, но не нужна - мне надо, чтобы в случае чего станок останавливался, по возможности не ломая ни себя, ни инструмент, ни заготовку
2. срабатыванием Аларм при отклонении действительного положения от заданного установлено в 500 "крокодилов" (из примерно 65500 на 1 оборот вала, в моем случае это 80 микрон)
3. поднастроена жесткость и т.п. с тем, чтобы в обычном случае, т.е. работа на под небольшими награзуками ограничивалась отклонениями по п. 2 в 20-50 "крокодилов". До этого, если верить "монитору", при штатной работе колебания были до 200-300.
Вопрос с максимальными оборотами не решен, рубеж в 600 оборотов пока не преодолен. Продавец пообещал "выясниить" и уже неделю чешет репу.
1. максимальный крутящий момент задан как 100%. Возможность 300% приятна, но не нужна - мне надо, чтобы в случае чего станок останавливался, по возможности не ломая ни себя, ни инструмент, ни заготовку
2. срабатыванием Аларм при отклонении действительного положения от заданного установлено в 500 "крокодилов" (из примерно 65500 на 1 оборот вала, в моем случае это 80 микрон)
3. поднастроена жесткость и т.п. с тем, чтобы в обычном случае, т.е. работа на под небольшими награзуками ограничивалась отклонениями по п. 2 в 20-50 "крокодилов". До этого, если верить "монитору", при штатной работе колебания были до 200-300.
Вопрос с максимальными оборотами не решен, рубеж в 600 оборотов пока не преодолен. Продавец пообещал "выясниить" и уже неделю чешет репу.
Последний раз редактировалось a321 03 июл 2019, 20:08, всего редактировалось 1 раз.
- inFamous
- Мастер
- Сообщения: 801
- Зарегистрирован: 04 янв 2018, 15:33
- Репутация: 278
- Контактная информация:
Re: ihsv57
Наворотили чёт в 6й версии дофига. В 5й версии всё гораздо проще, здесь повыводили кучу ненужных параметров, и запутали настройку, так что берите с 5й версией софта)
Re: ihsv57
Хрень какая-то. Использую LinuxCNC + StepMaster + модуль выравнивания портала. Уже и скорость ограничил не выше 98 мм/с, и ускорения 1000. Запускаю в деморежиме программу нарезки отверстий в жертвенном столе. В конце станка срабатывает аларм (по отклонению и соотв. моменту) - портал перекошен. Но при этом уходят координаты У (мм20), да и по Х уход существенно больше перекоса (мм 150). Я уж все перепробовал (казалось бы) - в первую очередь искал огрехи в своей работе, проверил все редуктора (вдруг проворачивается шестерня или еще что - проверил, поставил метки и пр. = все ОК). У СМ отключил "фильтрацию" - поставил Хард. Все одно.
Гипотезы -
а) а ну как микрошаг на уровне LinuxCNC =8 и множитель СМ=15 дающие в итоге 25600 таки в итоге не перевариваются?
б) помехи? - ну так модуль выравнивания стоит на самом портале, если бы по кабелю "до" станка, так оба мотора бы и страдали. А по пути от модуля? так там от чего? (шпиндель отключен).
в) параметр P03-09? - The number of instruction pulses in the rotation of a motor (он отключает P03-10 & P03-11) - здесь речь идет о числе меток енкодера. По умолчанию значение 10000, а что у нас в реальности? 1000, 4000 или 65535? Если смотреть Монитор, то там вроде положение ротора описывается диапазоном 65535.
Однако пожалуй что вот и ответ на лимит по оборотам -
http://www.jmc-motor.com/product/980.html
движок воспринимает сигнал до Maximum pulse frequency 250K , соответственно при моем (установленном) 25600 делителе микрошага получаем 9,76 об./сек. и при 10,6мм на оборот = 103мм,сек. Завтра буду проверять.
Гипотезы -
а) а ну как микрошаг на уровне LinuxCNC =8 и множитель СМ=15 дающие в итоге 25600 таки в итоге не перевариваются?
б) помехи? - ну так модуль выравнивания стоит на самом портале, если бы по кабелю "до" станка, так оба мотора бы и страдали. А по пути от модуля? так там от чего? (шпиндель отключен).
в) параметр P03-09? - The number of instruction pulses in the rotation of a motor (он отключает P03-10 & P03-11) - здесь речь идет о числе меток енкодера. По умолчанию значение 10000, а что у нас в реальности? 1000, 4000 или 65535? Если смотреть Монитор, то там вроде положение ротора описывается диапазоном 65535.
Однако пожалуй что вот и ответ на лимит по оборотам -
http://www.jmc-motor.com/product/980.html
движок воспринимает сигнал до Maximum pulse frequency 250K , соответственно при моем (установленном) 25600 делителе микрошага получаем 9,76 об./сек. и при 10,6мм на оборот = 103мм,сек. Завтра буду проверять.
Re: ihsv57 [РЕШЕНО]
В итоге подтверждено старое правило - лучше чем надо не надо. Возможности Степмастера и, как выяснилось, приличных драйверов шаговых двигателей Wantaa меня несколько развратили и я пользовался микрошагом 25600. У данной же сервы мозги слабенькие и она пропросту не воспринимает управляющие импульсы чаще 250кгц, что в моем случае было примерно на 600 оборотах в минуту. Снизив микрошаг сразу решился вопрос невыхода на максимальные обороты, а одновременно рассосался вопрос невозврата в нули. Т.е. резюме - выложенный конфиг рабочий, НО КАТЕГОРИЧЕСКИ не надо увлекаться микрошагом. Задавая микрошаг смотрите на вкладке настройки соответствующей оси в Степконфе LinuxCNC на частоту импульсов на максимальной скорости (в уме еще применяя к нему заданный на СтепМастере множитель) и оставляйте зазор для ..., скажем, ускорений. В общем наверное так, чтобы частота импульсов на максимальной скорости станка не превышала 70% от 250кГц.
- inFamous
- Мастер
- Сообщения: 801
- Зарегистрирован: 04 янв 2018, 15:33
- Репутация: 278
- Контактная информация:
Re: ihsv57 [РЕШЕНО]
так тут об этом так и сказано, описание товара читать не пробовали? зачем вам вообще такой конский микрошаг? серва не шаговик, у меня стоит при ШВП 1605 640 импульсов на мм, и отлично работает, зачем так дробить шаг?a321 писал(а):В итоге подтверждено старое правило - лучше чем надо не надо. Возможности Степмастера и, как выяснилось, приличных драйверов шаговых двигателей Wantaa меня несколько развратили и я пользовался микрошагом 25600. У данной же сервы мозги слабенькие и она пропросту не воспринимает управляющие импульсы чаще 250кгц, что в моем случае было примерно на 600 оборотах в минуту. Снизив микрошаг сразу решился вопрос невыхода на максимальные обороты, а одновременно рассосался вопрос невозврата в нули. Т.е. резюме - выложенный конфиг рабочий, НО КАТЕГОРИЧЕСКИ не надо увлекаться микрошагом. Задавая микрошаг смотрите на вкладке настройки соответствующей оси в Степконфе LinuxCNC на частоту импульсов на максимальной скорости (в уме еще применяя к нему заданный на СтепМастере множитель) и оставляйте зазор для ..., скажем, ускорений. В общем наверное так, чтобы частота импульсов на максимальной скорости станка не превышала 70% от 250кГц.
- frezeryga
- Почётный участник

- Сообщения: 13713
- Зарегистрирован: 18 авг 2013, 16:08
- Репутация: 5069
- Откуда: Жуковский
- Контактная информация:
Re: ihsv57 [РЕШЕНО]
640 имп на мм както мало совсем. я на шаговиках ставлю 1280.
email frezeryga@yandex.ru
instagram https://www.instagram.com/frezeryga
telegram https://t.me/md_cnc_frezeryga https://t.me/frezeryga
instagram https://www.instagram.com/frezeryga
telegram https://t.me/md_cnc_frezeryga https://t.me/frezeryga