Usb плата, подключение концевиков

Контроллеры, драйверы, датчики, управляющие устройства.
SlashXD
Новичок
Сообщения: 16
Зарегистрирован: 08 мар 2018, 07:21
Репутация: 1
Настоящее имя: Шео
Контактная информация:

Usb плата, подключение концевиков

Сообщение SlashXD »

Доброго времени суток, столкнулся с проблемой подключения входных и выходных сигналов на плате опторазвязки RNR Universal USB Card Motion Control.
Ссылка на типовую документацию для этих плат https://drive.google.com/file/d/1bKW2y9 ... sp=sharing\
Проблема заключается в полном игнорировании мачем указанных портов, как входных так и выходных. Судя по пдф файлу для их корректной работы на плату нужно отдельно подводить напряжение, 12-24в. Тут кроется первый непонятный момент, пин подключения силового vcc подписан на плате, пин подключения его же gnd - нет.(пробовал подкидывать землю на пин DCM, это ничего не меняет.) Ладно, земля у платы есть и от юсб порта, подключаю только плюс(12в, питаю от компьютера к которому плата подключена), и сразу же на входных пинах появляется эти 12в. То есть если мерять мультиметром поставив один щуп на землю платы и контакты подписанные как in, на них около 12в. От настроек мача это никак не зависит, они появляются при подключении питания даже без запуска софта. То есть, мне уже непонятно какой входящий сигнал на них должен приходить. Куда в этой схеме нужно подключать концевики? Скрин настроек на всякий случай прилагаю. Еще один момент, я включал эмуляцию кнопки экстренной остановки и простых концевиков клавишами клавиатуры, сам мач никак на них не реагирует.
На выходных сигналах после подключения 12в и указания портов\пинов в маче, снятия с Е-STOP, на них не появляются напряжения.
Вложения
_ymYpYjSz_A.jpg (9178 просмотров) <a class='original' href='./download/file.php?id=138353&mode=view' target=_blank>Загрузить оригинал (174.44 КБ)</a>
BO65hkCGYx8.jpg (9178 просмотров) <a class='original' href='./download/file.php?id=138354&mode=view' target=_blank>Загрузить оригинал (169.55 КБ)</a>
ni6ONab9wnE.jpg (9178 просмотров) <a class='original' href='./download/file.php?id=138355&mode=view' target=_blank>Загрузить оригинал (559.66 КБ)</a>
Без названия (1).jpg (9178 просмотров) <a class='original' href='./download/file.php?id=138356&mode=view' target=_blank>Загрузить оригинал (253.81 КБ)</a>
Евжений
Мастер
Сообщения: 1168
Зарегистрирован: 05 апр 2016, 20:18
Репутация: 136
Настоящее имя: Жэзэрэл
Откуда: Там, сям.
Контактная информация:

Re: Usb плата, подключение концевиков

Сообщение Евжений »

На плате напротив клемм in четыре букашки. На две ноги этих букашек которые смотрят в сторону клем должно подаваться напряжение чтобы сработал вход. Четыре ноги (по одной с каждой букашки) объединены и подключены к одной клемм (хз плюс или минус). Оставшиеся четыре выведены на отдельные клемы. До проверки можно туда ваш блок питания подключить и глянуть в мач.
ВК https://vk.com/id353124059
О Боже, дай мне .... пендель!
Аватара пользователя
Rom327
Почётный участник
Почётный участник
Сообщения: 2989
Зарегистрирован: 03 апр 2015, 13:23
Репутация: 437
Настоящее имя: Роман
Откуда: Подольск
Контактная информация:

Re: Usb плата, подключение концевиков

Сообщение Rom327 »

Вот ветка про аналогичную плату: http://www.cnc-club.ru/forum/viewtopic. ... 3&start=20
Это сугубо мое мнение, могу и ошибаться...
https://vk.com/rom327
GRBL настройки: http://blogandbux.blogspot.com/2018/07/ ... revod.html
G коды: http://3d-stanki.ru/spravochnik/program ... stankov-2/
SlashXD
Новичок
Сообщения: 16
Зарегистрирован: 08 мар 2018, 07:21
Репутация: 1
Настоящее имя: Шео
Контактная информация:

Re: Usb плата, подключение концевиков

Сообщение SlashXD »

Плата хоть и аналогичная пины абсолютно не совпадают, не знаю как я могу использовать информацию из той ветки.
Евжений
Мастер
Сообщения: 1168
Зарегистрирован: 05 апр 2016, 20:18
Репутация: 136
Настоящее имя: Жэзэрэл
Откуда: Там, сям.
Контактная информация:

Re: Usb плата, подключение концевиков

Сообщение Евжений »

SlashXD писал(а):пин подключения силового vcc подписан на плате
Что-то не вижу такого пина.
По ссылке тоже пины не очень совпадают.
SlashXD писал(а): и сразу же на входных пинах появляется эти 12в
Правильно, они там чтобы включить оптопару. Эту клемму, к которой вы щуп приставили надо на минус (DCM) замкнуть.
AVI и ACM это для оборотов шпинделя, их не трогаем.
ВК https://vk.com/id353124059
О Боже, дай мне .... пендель!
SlashXD
Новичок
Сообщения: 16
Зарегистрирован: 08 мар 2018, 07:21
Репутация: 1
Настоящее имя: Шео
Контактная информация:

Re: Usb плата, подключение концевиков

Сообщение SlashXD »

пин +24v, подключил вот таким образом, концевик не оптический, обычные микрухи. Все так же 0 реакции. Пока пробую с одним.
Вложения
2.jpg (9116 просмотров) <a class='original' href='./download/file.php?id=138359&mode=view' target=_blank>Загрузить оригинал (57.52 КБ)</a>
Евжений
Мастер
Сообщения: 1168
Зарегистрирован: 05 апр 2016, 20:18
Репутация: 136
Настоящее имя: Жэзэрэл
Откуда: Там, сям.
Контактная информация:

Re: Usb плата, подключение концевиков

Сообщение Евжений »

А как проверяете работает или нет? В седьмом окне мача?
ВК https://vk.com/id353124059
О Боже, дай мне .... пендель!
SlashXD
Новичок
Сообщения: 16
Зарегистрирован: 08 мар 2018, 07:21
Репутация: 1
Настоящее имя: Шео
Контактная информация:

Re: Usb плата, подключение концевиков

Сообщение SlashXD »

да, + смотрел логи, + пробовал отдавать команду вернуться домой и так же тыкал концевик. В этом же окне мач показывает что у него два выходных сигнала енейбл включены, хотя на плате на них все так же нет напряжения.
******
Думал проблема с самим мачем, пробовал более новый ставить, но с ним сама плата не работает - ошибка типа error trigger спустя несколько секунд после запуска. Хотя до этой ошибки плата вполне управляется.
Аватара пользователя
Rom327
Почётный участник
Почётный участник
Сообщения: 2989
Зарегистрирован: 03 апр 2015, 13:23
Репутация: 437
Настоящее имя: Роман
Откуда: Подольск
Контактная информация:

Re: Usb плата, подключение концевиков

Сообщение Rom327 »

Попробуй этот мануал, может поможет...
Вложения
RNR Universal USB Card Motion Control Mach3 Special Ed. v2.0 Инструкция по монтажу и настройке..pdf
(3.64 МБ) 1341 скачивание
Это сугубо мое мнение, могу и ошибаться...
https://vk.com/rom327
GRBL настройки: http://blogandbux.blogspot.com/2018/07/ ... revod.html
G коды: http://3d-stanki.ru/spravochnik/program ... stankov-2/
SlashXD
Новичок
Сообщения: 16
Зарегистрирован: 08 мар 2018, 07:21
Репутация: 1
Настоящее имя: Шео
Контактная информация:

Re: Usb плата, подключение концевиков

Сообщение SlashXD »

я на него же ссылку в первом посте и оставил)
Аватара пользователя
Rom327
Почётный участник
Почётный участник
Сообщения: 2989
Зарегистрирован: 03 апр 2015, 13:23
Репутация: 437
Настоящее имя: Роман
Откуда: Подольск
Контактная информация:

Re: Usb плата, подключение концевиков

Сообщение Rom327 »

У меня ссылка не открылась...
А почему у тебя Х home.. Y home.. Z home... подключены на 1 порт и пины 13, 10, 15???
http://www.cnc-club.ru/forum/download/f ... =view&mt=1
Должно быть на 3 порт и пин 2
3 порт.jpg (9089 просмотров) <a class='original' href='./download/file.php?id=138362&mode=view' target=_blank>Загрузить оригинал (89.5 КБ)</a>
Это сугубо мое мнение, могу и ошибаться...
https://vk.com/rom327
GRBL настройки: http://blogandbux.blogspot.com/2018/07/ ... revod.html
G коды: http://3d-stanki.ru/spravochnik/program ... stankov-2/
SlashXD
Новичок
Сообщения: 16
Зарегистрирован: 08 мар 2018, 07:21
Репутация: 1
Настоящее имя: Шео
Контактная информация:

Re: Usb плата, подключение концевиков

Сообщение SlashXD »

Кажется заработало. По крайней мере е-стоп точно определяется, нужно было указать порт#3 и реальный физический пин, хотя сам мач говорил что его нельзя использовать. Однако остается нерешенный вопрос с выходными сигналами, так же поставить 3 порт и физический пин не помогает. Вкладка диагностики так же не видит включенные выходы. И не совсем понятно какой сигнал должен поступать с этих пинов, земля или плюс?
********
Rom327 писал(а):У меня ссылка не открылась...
А почему у тебя Х home.. Y home.. Z home... подключены на 1 порт и пины 13, 10, 15???
http://www.cnc-club.ru/forum/download/f ... =view&mt=1
Должно быть на 3 порт и пин 2
3 порт.jpg
Потому что начитался ответов в гугле у людей с такими же проблемами, им говорили ставить реальный физический порт и пины которые в окне мача указаны как разрешенные к использованию.
SlashXD
Новичок
Сообщения: 16
Зарегистрирован: 08 мар 2018, 07:21
Репутация: 1
Настоящее имя: Шео
Контактная информация:

Re: Usb плата, подключение концевиков

Сообщение SlashXD »

Получил выходной сигнал, на выходах #output нужно ставить Active low, enabled и так заработал. Непонятно только, разве там на выходе должно быть 0.6 вольта? где найти реле под такое маленькое напряжение?
Аватара пользователя
Rom327
Почётный участник
Почётный участник
Сообщения: 2989
Зарегистрирован: 03 апр 2015, 13:23
Репутация: 437
Настоящее имя: Роман
Откуда: Подольск
Контактная информация:

Re: Usb плата, подключение концевиков

Сообщение Rom327 »

SlashXD писал(а):И не совсем понятно какой сигнал должен поступать с этих пинов, земля или плюс?
С этих пинов подключается gnd, а плюс берется с бп, по аналогии с этой схемой: http://www.cnc-club.ru/forum/download/f ... &mode=view
Это сугубо мое мнение, могу и ошибаться...
https://vk.com/rom327
GRBL настройки: http://blogandbux.blogspot.com/2018/07/ ... revod.html
G коды: http://3d-stanki.ru/spravochnik/program ... stankov-2/
Аватара пользователя
Rom327
Почётный участник
Почётный участник
Сообщения: 2989
Зарегистрирован: 03 апр 2015, 13:23
Репутация: 437
Настоящее имя: Роман
Откуда: Подольск
Контактная информация:

Re: Usb плата, подключение концевиков

Сообщение Rom327 »

SlashXD писал(а):Потому что начитался ответов в гугле у людей с такими же проблемами, им говорили ставить реальный физический порт и пины которые в окне мача указаны как разрешенные к использованию.
Так реальный физический порт это когда и подключаешься через реальный физический пот, а не через UBS. Или я ошибаюсь?
Это сугубо мое мнение, могу и ошибаться...
https://vk.com/rom327
GRBL настройки: http://blogandbux.blogspot.com/2018/07/ ... revod.html
G коды: http://3d-stanki.ru/spravochnik/program ... stankov-2/
Аватара пользователя
Rom327
Почётный участник
Почётный участник
Сообщения: 2989
Зарегистрирован: 03 апр 2015, 13:23
Репутация: 437
Настоящее имя: Роман
Откуда: Подольск
Контактная информация:

Re: Usb плата, подключение концевиков

Сообщение Rom327 »

SlashXD писал(а):Получил выходной сигнал, на выходах #output нужно ставить Active low, enabled и так заработал. Непонятно только, разве там на выходе должно быть 0.6 вольта? где найти реле под такое маленькое напряжение?
Эти выходы надо мерить относительно + (плюса) 24вольт. А минус придет с платы. Там стоят ключи с открытым коллектором http://image.bubuko.com/info/201509/201 ... 336838.png
Это сугубо мое мнение, могу и ошибаться...
https://vk.com/rom327
GRBL настройки: http://blogandbux.blogspot.com/2018/07/ ... revod.html
G коды: http://3d-stanki.ru/spravochnik/program ... stankov-2/
Аватара пользователя
Rom327
Почётный участник
Почётный участник
Сообщения: 2989
Зарегистрирован: 03 апр 2015, 13:23
Репутация: 437
Настоящее имя: Роман
Откуда: Подольск
Контактная информация:

Re: Usb плата, подключение концевиков

Сообщение Rom327 »

SlashXD писал(а):Возникла пара других вопросов, максимальная нагрузка как пишут - 60Ма, что вообще можно к ней подключить?
Основные параметры ULN2003А, ULN2004А
напряжение коллектор-эмиттер выходного ключа — 50 В,
пиковый ток коллектора — 500 мА,
суммарный ток всех каналов протекающий через общий вывод — 2,5 А,
диапазон рабочих температур -60°C..150°C.
SlashXD писал(а):Землю трех драйверов на один пин, для их включения из софта, потянет?
Это еще зачем? К каждому драйверу от платы надо 3 провода: dir, step(puls) и gnd. Сами драйверы запитаны напрямую от БП.
Я же тебе присылал схему: http://www.cnc-club.ru/forum/download/f ... &mode=view
почти тоже самое...
Это сугубо мое мнение, могу и ошибаться...
https://vk.com/rom327
GRBL настройки: http://blogandbux.blogspot.com/2018/07/ ... revod.html
G коды: http://3d-stanki.ru/spravochnik/program ... stankov-2/
SlashXD
Новичок
Сообщения: 16
Зарегистрирован: 08 мар 2018, 07:21
Репутация: 1
Настоящее имя: Шео
Контактная информация:

Re: Usb плата, подключение концевиков

Сообщение SlashXD »

Rom327 писал(а):
SlashXD писал(а):Землю трех драйверов на один пин, для их включения из софта, потянет?
Это еще зачем? К каждому драйверу от платы надо 3 провода: dir, step(puls) и gnd. Сами драйверы запитаны напрямую от БП.
Я же тебе присылал схему: http://www.cnc-club.ru/forum/download/f ... &mode=view
почти тоже самое...
Я хочу иметь возможность включать и выключать драйверы двигателей(для снятия с режима удержания) из софта. Каким образом это можно реализовать? в их силовую цепь вставить релюху которая будет управляться платой? просто земля которую они от платы получают вообще ни на что не влияет, даже на пине енейбл. Для включения им достаточно дежурных 5в от платы и силового напряжения, от которого они и получают необходимую gnd
Аватара пользователя
Rom327
Почётный участник
Почётный участник
Сообщения: 2989
Зарегистрирован: 03 апр 2015, 13:23
Репутация: 437
Настоящее имя: Роман
Откуда: Подольск
Контактная информация:

Re: Usb плата, подключение концевиков

Сообщение Rom327 »

SlashXD писал(а):
Rom327 писал(а):
SlashXD писал(а):Землю трех драйверов на один пин, для их включения из софта, потянет?
Это еще зачем? К каждому драйверу от платы надо 3 провода: dir, step(puls) и gnd. Сами драйверы запитаны напрямую от БП.
Я же тебе присылал схему: http://www.cnc-club.ru/forum/download/f ... &mode=view
почти тоже самое...
Я хочу иметь возможность включать и выключать драйверы двигателей из софта. Каким образом это можно реализовать? в их силовую цепь вставить релюху которая будет управляться платой?
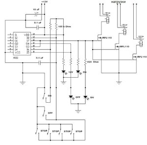
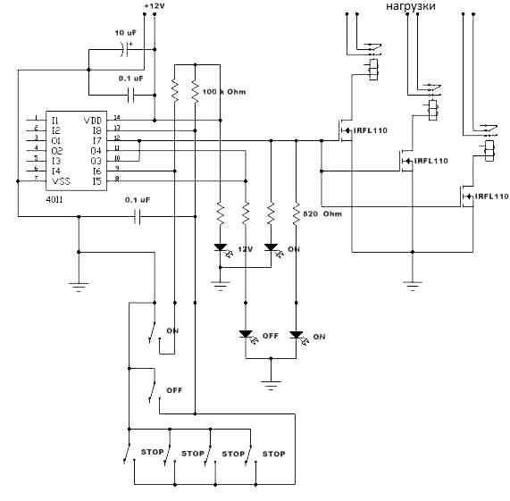
Я себе сделал так: всю силовую часть включаю/выключаю через триггер и реле:
ON_OFF.jpg (9048 просмотров) <a class='original' href='./download/file.php?id=138366&mode=view' target=_blank>Загрузить оригинал (49.23 КБ)</a>
IMG_0864.JPG (9026 просмотров) <a class='original' href='./download/file.php?id=138369&mode=view' target=_blank>Загрузить оригинал (1.82 МБ)</a>
Дополнительно установил по 2 аварийных концевика на каждую ось (у меня Х и У) и подключил к триггеру, чтобы в случае наезда на аварийный концевик, выключалась вся силовая часть и станок останавливался..
Это сугубо мое мнение, могу и ошибаться...
https://vk.com/rom327
GRBL настройки: http://blogandbux.blogspot.com/2018/07/ ... revod.html
G коды: http://3d-stanki.ru/spravochnik/program ... stankov-2/
kostya_t11
Новичок
Сообщения: 3
Зарегистрирован: 04 мар 2020, 13:59
Репутация: 0
Настоящее имя: Константин
Контактная информация:

Re: Usb плата, подключение концевиков

Сообщение kostya_t11 »

Доброго времени суток.
Помогите разобраться с подключением входов.
Имеем 4 входа. Нужно подключить 3 индуктивных датчика (Х-Home, Y-Home, Z-Home), E-stop, Z-probe. Я так понимаю придется что-то запараллелить.
По схеме показано что можно параллелить датчики -Home, но не понимаю как они будут работать, если один датчик сработает, то другой уже не сможет подать сигнал, так как цепь будет уже замкнута. Возможно после "парковки осей делать отвод портала, чтобы цепь была разомкнута и смог сработать следующий -Home.
Возможно проще запараллелить Z-Home и Z-Probe? Подскажите кто настраивал эту плату? Возможно ли подключение не ко входам а к выходам?
Вложения
14.jpg (7316 просмотров) <a class='original' href='./download/file.php?id=177634&mode=view' target=_blank>Загрузить оригинал (156.22 КБ)</a>
Ответить

Вернуться в «Электроника»