Миниконтроллер для автономной проверки ШД и механики
-
nik1
- Мастер
- Сообщения: 8408
- Зарегистрирован: 02 окт 2012, 07:37
- Репутация: 3629
- Откуда: Красногорск
- Контактная информация:
Re: Миниконтроллер для автономной проверки ШД и механики
Однозначно попугаи 
-
ReverS
- Новичок
- Сообщения: 38
- Зарегистрирован: 20 мар 2018, 02:39
- Репутация: -1
- Настоящее имя: Андрей К.
- Контактная информация:
Re: Миниконтроллер для автономной проверки ШД и механики
Ох ёлки.. Да.. У меня впечатление, что мои посты (требования и их обоснование) никто не читает или читают очень невнимательно. Значит, на 90% данный девайс меня удовлетворяет, да? Хорошо..yurayerz писал(а):По запросу "Автономный контроллер ШД" можно найти некий дивайс, на 90% соответствующий требованиям ТС по вполне себе демократичной цене 1400-1700руб.
А если внимательно прочитать неоднократно написанные мною требования к элементной базе, объяснения почему они такие, требования то, то можно понять, что напрямую этот девайс к голой механике с шаговыми не подключишь, стандартные драйвера в панельки на него не поставишь. Следовательно, нужна еще отдельная плата с драйверами. Это снова + к цене 25-30 долл.
Подобная элементарная индикация есть. И это не инструмент для зарабатывания денег, а тестер. Тестер механики для (написано мною ранее), тестер комплектующих (написано мною ранее). Если внимательно прочесть мои все объяснения в этой теме, то можно понять почему такие требования. Ну это если внимательно)) К моим требованиям прилепить сей девайс за 25-30 долл можно только с трудом, плюс дополнительные расходы и в итоге инвалидность с точки зрения моих требований. И меня очень умиляет установка скорости переменным резистором.yurayerz писал(а):Посадите от +5В на эндстоп цепочку светодиод-резистор - вот вам и индикация! Зачем здесь микроконтроллер? ТС правда хочет сэкономить 1,5тыр на своем инструменте зарабатывания денег?
-------------
И разговоры ведутся, но никто еще не написал логику работы по пунктам и требования к органам управления девайса, который хотите вы.
1. На базе чего должен быть собран.
2. Какие кнопки, органы ввода и управления должны быть.
3. Точная и полная логика всех режимов работы.
4. Какие сигналы выходят с него и какие на него должны заводиться.
---
По поводу нужности/ненужности дисплея: если управление и регулировка режимов задается энкодером (или не дай Бог!) переменным резистором, то он нужен. Если режимы задаются джамперами, дип-переключателями, кнопками жестко, то в нем нет необходимости.
--------------
Теперь по поводу ускорения. Раз есть ускорение, значит, должно быть и торможение. Перед чем? Наверное, перед концом каретки? Следовательно, девайс должен знать длину каретки в шагах? Она зашивается жестко? Не подходит, могут подключить к кареткам с разл. длиной. Или он сам должен вычислить ее длину на основании срабатывания двух эндстопов, занести в память и уже разгоняться/тормозиться в зависимости от измеренных значений? Это при условии, что могут подключаться разные по длине. Следовательно, должен быть режим обучения, где он на средней или малой скорости проходит весь путь от срабатывания одного до срабатывания второго эндстопа, запоминает и в др. режимах работы опирается на эти данные? Или как?
Если проблемы и ожесточенную дискуссию вызывает мое предложение написания простого скетча для моей логики работы, то я даже боюсь предположить реакцию на скетч с такой расширенной логикой
Последний раз редактировалось ReverS 24 апр 2018, 15:27, всего редактировалось 2 раза.
Форум - это место, где все делятся своими мыслями, наработками, технологиями ..., задают вопросы, глупые вопросы и очень глупые вопросы. (с) "yurayerz"
- michael-yurov
- Почётный участник

- Сообщения: 11731
- Зарегистрирован: 26 июл 2012, 00:10
- Репутация: 4703
- Настоящее имя: Михаил Львович
- Откуда: Новоуральск
- Контактная информация:
Re: Миниконтроллер для автономной проверки ШД и механики
Я дочитал до предложения "По идее, знающему, с опытом человеку там работы на час))". Прикинул, что мне потребуется еще пол часа на чтение и понимание первого сообщения, а за оставшиеся пол часа я точно не успею соорудить то, что нужно автору. К тому же, учитывая что потребуются какие-то согласования, изменения и доработки, на которые уйдут дни, если не недели переписки, пришел к выводу, что выполнить данную работу, уложившись в отведенные рамки нереально.ReverS писал(а):Ох ёлки.. Да.. У меня впечатление, что мои посты (требования и их обоснование) никто не читает или читают очень невнимательно.
Негодование вызывает слово "простой". Если все так просто - что же не сделали сами?ReverS писал(а):Если проблемы и ожесточенную дискуссию вызывает моя просьба написания простого скетча для моей логики работы
-
ReverS
- Новичок
- Сообщения: 38
- Зарегистрирован: 20 мар 2018, 02:39
- Репутация: -1
- Настоящее имя: Андрей К.
- Контактная информация:
Re: Миниконтроллер для автономной проверки ШД и механики
michael-yurov, я фразу насчет работы на час писал шутя и знал, что кто то обязательно на нее сработает)) Да, не на час. Если по самой логике, что именно не понятно? Скорость задается дип-переключателем, кнопки влево, вправо, цикл. Режим эдстопов задается джампером, либо ноль при замыкании, либо единица. Собственно, все.

Я знаю некоторых неплохих программистов, для которых пайка SMD резистора 0805 выливается в очень большую проблему и лучше бы они это не делали)) Так и я, зачем соваться туда, где ничего не знаешь? Лучше делать то, что хорошо умеешь.
А я не умею писать программное обеспечение. И для того, кто его постоянно пишет, это гораздо проще, чем пробовать написать самому. Намного проще. Тем более, слово "простой" написано применительно к скетчу, который не учитывает разгон/торможение. Тот, который может это учитывать и измерять заранее длину каретки, он "сложный". Примерно такmichael-yurov писал(а):Негодование вызывает слово "простой".
Я знаю некоторых неплохих программистов, для которых пайка SMD резистора 0805 выливается в очень большую проблему и лучше бы они это не делали)) Так и я, зачем соваться туда, где ничего не знаешь? Лучше делать то, что хорошо умеешь.
Форум - это место, где все делятся своими мыслями, наработками, технологиями ..., задают вопросы, глупые вопросы и очень глупые вопросы. (с) "yurayerz"
-
SVP
- Мастер
- Сообщения: 6140
- Зарегистрирован: 19 дек 2012, 15:49
- Репутация: 884
- Откуда: Москва
- Контактная информация:
Re: Миниконтроллер для автономной проверки ШД и механики
Не в первый раз мне попадаются в интернете люди, которые гордятся тем, что чего-то не умеютReverS писал(а):А я не умею писать программное обеспечение.
Зато четко в состоянии оценить, что это простая копеечная работа, которую любой дебил сделает за полчаса.
Золотые слова. Разработка электроники - явно не твое. Не делай всего этого.ReverS писал(а):Лучше делать то, что хорошо умеешь.
Делай то, что умеешь, а на заработанные деньги найми нормальных специалистов, и они тебе сделают то, что нужно...
- selenur
- Почётный участник

- Сообщения: 4605
- Зарегистрирован: 21 авг 2013, 19:44
- Репутация: 1622
- Настоящее имя: Сергей
- Откуда: Новый Уренгой
- Контактная информация:
Re: Миниконтроллер для автономной проверки ШД и механики
Если честно то шутка не удалась,ReverS писал(а):michael-yurov, я фразу насчет работы на час писал шутя и знал, что кто то обязательно на нее сработает)) Да, не на час.
задача конечно простая, но требует не мало времени именно описания логики (составления блок схемы работы), а по ней уже написать код времени действительно немного займет. Без блок схемы, написать программу без изъянов сразу, мало кто может, что-бы потом ещё её не переписывать по несколько раз. В связи с тем что большинство заняты своими задачами, то и время тратить особо не горят.
Вот пример из моей практики:
Как-то знакомый попросил написать прошивку для диспенсера, логика работы вроде простая, а вылилась в то что на составление логики ушло около 15 часов, если интересно то тут: http://selenur.ru/?p=908 можешь по ссылке посмотреть PDF файл полного описания логики. Имея вот такую схему написать код уже действительно можно и за час.
Возможно кто-то и решиться, если будет более подробная описана логика.
Мой сайт: http://selenur.ru
Исходники моих программ: https://github.com/selenur
Instagram https://www.instagram.com/zheigurov/
Исходники моих программ: https://github.com/selenur
Instagram https://www.instagram.com/zheigurov/
-
ReverS
- Новичок
- Сообщения: 38
- Зарегистрирован: 20 мар 2018, 02:39
- Репутация: -1
- Настоящее имя: Андрей К.
- Контактная информация:
Re: Миниконтроллер для автономной проверки ШД и механики
SVP, к сожалению, очень глупо. Мне вот интересно, можете ли вы перекатать (к примеру) чип на инфракрасной станции на bga шарах? Думаю, что далеко нет. И учиться этому не будете. Особенно, когда надо перекатать один или два чипа. А я могу и этим часто занимаюсь. Можете ли вы разобрать саму матрицу ЖК монитора, заменить в нем подсветку на LED, все собрать и чтобы это еще работало? Думаю, что нет. И учиться этому точно не будете)) Значит ли это то, что вы глупее чем я? Абсолютно нет. Просто каждый занимается своим делом. В чем вопрос и горечь вашего поста?
- какой вывод? Что я не дебил? Или что?SVP писал(а): которую любой дебил сделает за полчаса.
Если вы не поняли, я пытаюсь найти людей, которые напишут ПО. Что я не так делаю? И вообще, почему у вас хамский тон?SVP писал(а):Делай то, что умеешь, а на заработанные деньги найми нормальных специалистов
Посмотрел. Интересно. Но впечатление, что ваша работа сложнее по логике, чем то что описал я. Приятно, что вы качественно подошли к этому вопросу, хотя казалось бы, устройство на первый взгляд простейшее.selenur писал(а):знакомый попросил написать прошивку для диспенсера
Форум - это место, где все делятся своими мыслями, наработками, технологиями ..., задают вопросы, глупые вопросы и очень глупые вопросы. (с) "yurayerz"
- michael-yurov
- Почётный участник

- Сообщения: 11731
- Зарегистрирован: 26 июл 2012, 00:10
- Репутация: 4703
- Настоящее имя: Михаил Львович
- Откуда: Новоуральск
- Контактная информация:
Re: Миниконтроллер для автономной проверки ШД и механики
Вообще-то у вас:ReverS писал(а):И вообще, почему у вас хамский тон?
ReverS писал(а):не надо негодующе бросаться банановыми шкурками, читаем подпись к этому посту.
-
SVP
- Мастер
- Сообщения: 6140
- Зарегистрирован: 19 дек 2012, 15:49
- Репутация: 884
- Откуда: Москва
- Контактная информация:
Re: Миниконтроллер для автономной проверки ШД и механики
Плохо думаете. Не тем местом. Начинайте башкой думать. И за себя, а не за других.ReverS писал(а):Мне вот интересно, можете ли вы перекатать (к примеру) чип на инфракрасной станции на bga шарах? Думаю, что далеко нет
Года два назад было надо... "перекатал", фиглиж "не боги горшки обжигают".
Будет надо - сделаю.ReverS писал(а):Можете ли вы разобрать саму матрицу ЖК монитора, заменить в нем подсветку на LED, все собрать и чтобы это еще работало? Думаю, что нет. И учиться этому точно не будете))
Не смогу - заплачу, чтобы сделали другие.
Но топики по 5 страниц на тему "мне тут приспичило - сделайте нашару, это ведь так просто" создавать не буду.
Вы делаете это не в той ветке.ReverS писал(а):Если вы не поняли, я пытаюсь найти людей, которые напишут ПО. Что я не так делаю?
Если вам нужны коммерческие услуги - вам куда-то в барахолку.
Привыкайте, это - интернет.ReverS писал(а): И вообще, почему у вас хамский тон?
Тут людей "с заскоками", которые хотят "бесплатно или за 40$", сами делать не хотят, зато точно знают как просто сделать...
Тут их не любят.
Особенно их не любят, когда они себе позволяют что-то такое в одном сообщении
ReverS писал(а): SVP, к сожалению, очень глупо.
ReverS писал(а): И вообще, почему у вас хамский тон?
-
SVP
- Мастер
- Сообщения: 6140
- Зарегистрирован: 19 дек 2012, 15:49
- Репутация: 884
- Откуда: Москва
- Контактная информация:
Re: Миниконтроллер для автономной проверки ШД и механики
О, пасиб за ссылку. Как-раз собрался собрать себе диспенсер... позырю обязательноselenur писал(а):Как-то знакомый попросил написать прошивку для диспенсера, логика работы вроде простая, а вылилась в то что на составление логики ушло около 15 часов, если интересно то тут: http://selenur.ru/?p=908 можешь по ссылке посмотреть PDF файл полного описания логики. Имея вот такую схему написать код уже действительно можно и за час.
- N1X
- Мастер
- Сообщения: 3653
- Зарегистрирован: 16 фев 2015, 21:19
- Репутация: 1646
- Настоящее имя: Владимир
- Откуда: Беларусь, Гомель
- Контактная информация:
Re: Миниконтроллер для автономной проверки ШД и механики
Возьми с полки пирожокReverS писал(а):А я могу и этим часто занимаюсь.
-
ReverS
- Новичок
- Сообщения: 38
- Зарегистрирован: 20 мар 2018, 02:39
- Репутация: -1
- Настоящее имя: Андрей К.
- Контактная информация:
Re: Миниконтроллер для автономной проверки ШД и механики
SVP, N1X - я ничуть не умаляю ваших несомненных достоинств (пирожки себе, таким умным, с полок возьмете сами). Но подобные посты не несут никакой информации и никому не нужны. Даже вам, если перед ними подумаете. У меня есть более-менее четкое описание вопроса. Если нечего сказать по теме, лучше промолчать. Например, пожевать пирожок. Спасибо за участие, но ничего ценного от вас я не прочел. А превращать тему в срач большого ума не требуется. Еще раз спасибо ))
Форум - это место, где все делятся своими мыслями, наработками, технологиями ..., задают вопросы, глупые вопросы и очень глупые вопросы. (с) "yurayerz"
- yurayerz
- Опытный
- Сообщения: 132
- Зарегистрирован: 04 янв 2015, 02:46
- Репутация: 33
- Настоящее имя: Юрий
- Откуда: Ярославль
- Контактная информация:
Re: Миниконтроллер для автономной проверки ШД и механики
Я тут чиста из любопытства изучения библы AccelStepper запилил этот ваш тестер...https://www.youtube.com/watch?v=mS-mbSyZPXIРолик короткий, бо фототапок никак батарейками не насытится, а искать новые - темно на улице.
Запилил из спичек и желудей, что под руками было. Под руками был ЦНЦ-шылд с нано-ардуиной и степ-стиками на А4988. Удобно же! И драйвер ШД на борту, и контактные гребенки под подключение кнопок и эндстопов. По сути, перезалил скетч - вот тебе и grbl-контроллер.
Для отладки и демонстрации сооружен стенд на NEMA17 с двумя концевиками. Индикацию эндстопов и выбор скорости и ускорения перемычками не делал. Проще в скетче поправить. Ускорение намеренно маленькое, чтобы его было видно. Та чо рассказывать? Все и так видно.
Запилил из спичек и желудей, что под руками было. Под руками был ЦНЦ-шылд с нано-ардуиной и степ-стиками на А4988. Удобно же! И драйвер ШД на борту, и контактные гребенки под подключение кнопок и эндстопов. По сути, перезалил скетч - вот тебе и grbl-контроллер.
Для отладки и демонстрации сооружен стенд на NEMA17 с двумя концевиками. Индикацию эндстопов и выбор скорости и ускорения перемычками не делал. Проще в скетче поправить. Ускорение намеренно маленькое, чтобы его было видно. Та чо рассказывать? Все и так видно.
-
ReverS
- Новичок
- Сообщения: 38
- Зарегистрирован: 20 мар 2018, 02:39
- Репутация: -1
- Настоящее имя: Андрей К.
- Контактная информация:
Re: Миниконтроллер для автономной проверки ШД и механики
yurayerz, интересненько, чудненько)) И хорошо что хоть кого то зацепила тема))
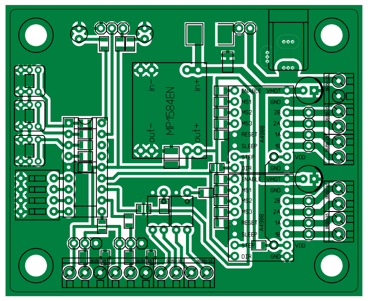
Я в 3-м посту в этой теме писал за вариант подобного устройства на пике. Мне подправили прошивку (спасибо!!!) и по идее, работает (во всяком случае, в протеусе)по той логике, как я описал в ТЗ в 1-м посту. Сейчас вот развел платку под этот вариант, интересно как будет работать в реале. Развел на плате отдельный прямой выход с оптопар (dir/step) напрямую на разъем. Но это всего лишь полушаг на пути к тому, что я описал в первом посту. Вариант с ардуинкой и стандартными драйверами более универсален. ИМХО.
P.S. Платка получилась размером 80х65 мм, вот в этот же размер вполне можно вписаться с ардуино нано, двумя стандартными драйверами, модульком питания и всем набором кнопок, джамперов и переключателей.
Да, удобно. Только меня немного настораживает вариант подключения отдельной платы с кнопками и переключателями. (это отдельная плата, провода, разъемы и вариант что кто то ошибется при подключении)yurayerz писал(а):Под руками был ЦНЦ-шылд с нано-ардуиной и степ-стиками на А4988. Удобно же! И драйвер ШД на борту, и контактные гребенки под подключение кнопок и эндстопов. По сути, перезалил скетч - вот тебе и grbl-контроллер.
Я в 3-м посту в этой теме писал за вариант подобного устройства на пике. Мне подправили прошивку (спасибо!!!) и по идее, работает (во всяком случае, в протеусе)по той логике, как я описал в ТЗ в 1-м посту. Сейчас вот развел платку под этот вариант, интересно как будет работать в реале. Развел на плате отдельный прямой выход с оптопар (dir/step) напрямую на разъем. Но это всего лишь полушаг на пути к тому, что я описал в первом посту. Вариант с ардуинкой и стандартными драйверами более универсален. ИМХО.
P.S. Платка получилась размером 80х65 мм, вот в этот же размер вполне можно вписаться с ардуино нано, двумя стандартными драйверами, модульком питания и всем набором кнопок, джамперов и переключателей.
Форум - это место, где все делятся своими мыслями, наработками, технологиями ..., задают вопросы, глупые вопросы и очень глупые вопросы. (с) "yurayerz"
-
ReverS
- Новичок
- Сообщения: 38
- Зарегистрирован: 20 мар 2018, 02:39
- Репутация: -1
- Настоящее имя: Андрей К.
- Контактная информация:
Re: Миниконтроллер для автономной проверки ШД и механики
Немного фото для оживления процесса мышления)) Все работает согласно логике в в начале темы. Тестер собран на pic16f628a, режимы работы эндстопов задаются джампером (на размыкание, на замыкание, оптические, механические, на Холле и т.д.). На фото плата подключена к стороннему драйверу, просто под рукой нет мелких стандартных, чтобы в разъем засунуть. Ну и движок из тех, что под рукой оказался))
P.S. На мой взгляд, было бы уместней всю конструкцию наваять на ардуино нано, хотя есть плюсы и в этом исполнении. Но никто не повелся помочь в скетче. А так получилась очень удобная штучка для тестирования.
P.S. На мой взгляд, было бы уместней всю конструкцию наваять на ардуино нано, хотя есть плюсы и в этом исполнении. Но никто не повелся помочь в скетче. А так получилась очень удобная штучка для тестирования.
- Вложения
Форум - это место, где все делятся своими мыслями, наработками, технологиями ..., задают вопросы, глупые вопросы и очень глупые вопросы. (с) "yurayerz"