LinuxCNC + Orange Pi (allwincnc)
-
nevkon
- Почётный участник

- Сообщения: 2477
- Зарегистрирован: 17 июл 2015, 10:25
- Репутация: 310
- Настоящее имя: Константин
- Откуда: Балаково (Саратовская обл.)
- Контактная информация:
Re: LinuxCNC + Orange Pi
Извиняюсь за задержку с ответом - увлечения это хорошо, а дела надо двигать.
В общем драйвер пробовал и 542 китайский аналог и на TB67S109AFTG (тот что позиционируют как замену TB6600). Ведут себя одинаково. На драйвере выставлен ток 2.9А для большого ШД (тот что здесь в барахолке от банкоматов продается, у меня один в свободном еще полете) и 1.5А для 17HS4401. БП для питания ШД пробовал и 24В и 36В. Апельсинку питает Robiton EN3000S - он при настроенных 5В может отдавать до 3А.
Пробовал tkemc в конфигурации на 3 оси. Эффект тот же.
При любой скорости наблюдается периодичное постукивание. Особенно заметно на нема23.
Конфигурации пока родные из образа пробую, исправляю только настройки максимальных режимов - скорость заменил на 30 мм/с (было 25), ускорение на 200 (было 750), 800 шагов/мм (было 80). Собственно с 542 драйвером можно попробовать поставить 1/4 микрошаг. Беспокоит именно постукивание. Завтра утром попробую записать видео.
В общем драйвер пробовал и 542 китайский аналог и на TB67S109AFTG (тот что позиционируют как замену TB6600). Ведут себя одинаково. На драйвере выставлен ток 2.9А для большого ШД (тот что здесь в барахолке от банкоматов продается, у меня один в свободном еще полете) и 1.5А для 17HS4401. БП для питания ШД пробовал и 24В и 36В. Апельсинку питает Robiton EN3000S - он при настроенных 5В может отдавать до 3А.
Пробовал tkemc в конфигурации на 3 оси. Эффект тот же.
При любой скорости наблюдается периодичное постукивание. Особенно заметно на нема23.
Конфигурации пока родные из образа пробую, исправляю только настройки максимальных режимов - скорость заменил на 30 мм/с (было 25), ускорение на 200 (было 750), 800 шагов/мм (было 80). Собственно с 542 драйвером можно попробовать поставить 1/4 микрошаг. Беспокоит именно постукивание. Завтра утром попробую записать видео.
- MX_Master
- Мастер
- Сообщения: 7490
- Зарегистрирован: 27 июн 2015, 19:45
- Репутация: 3113
- Настоящее имя: Михаил
- Откуда: Алматы
- Контактная информация:
Re: LinuxCNC + Orange Pi
один шаг = 0.00125 мм?nevkon писал(а):800 шагов/мм
При такой дискретности максимальная подача может быть до 17000/800 = 21.25 мм/с = 1275 мм/мин.
-
nevkon
- Почётный участник

- Сообщения: 2477
- Зарегистрирован: 17 июл 2015, 10:25
- Репутация: 310
- Настоящее имя: Константин
- Откуда: Балаково (Саратовская обл.)
- Контактная информация:
Re: LinuxCNC + Orange Pi
Вот видео:
https://youtu.be/Lk0eDpCD-PI
Качество ужасное - на нормальном батарейка села.
Конфигурацию тоже прикладываю, игрался в основном с осью Z.
В видео не попало - при включении видимо инициализация портов не происходит, X работает нормально, YZA - моргает зеленый светодиод. Стоит пробежаться по осям, сделать смещение в минус-плюс, сразу выходят в рабочий режим.
https://youtu.be/Lk0eDpCD-PI
Качество ужасное - на нормальном батарейка села.
Конфигурацию тоже прикладываю, игрался в основном с осью Z.
В видео не попало - при включении видимо инициализация портов не происходит, X работает нормально, YZA - моргает зеленый светодиод. Стоит пробежаться по осям, сделать смещение в минус-плюс, сразу выходят в рабочий режим.
- Вложения
-
- 4D_axis.hal
- (3.82 КБ) 980 скачиваний
-
- 4D_axis.ini
- (2.17 КБ) 779 скачиваний
- MX_Master
- Мастер
- Сообщения: 7490
- Зарегистрирован: 27 июн 2015, 19:45
- Репутация: 3113
- Настоящее имя: Михаил
- Откуда: Алматы
- Контактная информация:
Re: LinuxCNC + Orange Pi
По звукам слышно, что генератор не справляется с такими режимами. Согласно настроек BASE_PERIOD = 50000, а это всего 10 КГц (1000000000/50000/2). Не забываем, что видеодрайвер у нас не работает и вся графика рисуется тем же процем, что генерирует шаги. Чтобы получить максимальную выходную частоту, надо использовать лёгкий интерфейс tkemc без графики, и BASE_PERIOD выставить на уровне 30000 (для 4-х осей ~ 35000). Тогда максимальная частота будет 1000000000/30000/2 = 16.667 КГц.
Всем, кому нужны большие подачи и AXIS с графикой, ждём нового генератора на сопроцессоре.
Всем, кому нужны большие подачи и AXIS с графикой, ждём нового генератора на сопроцессоре.
Я тут, кстати, искал настройки питания сопроцессора и наткнулся на тесты максимальных рабочих частот. Сопроцессор ведёт себя стабильно на частоте 480 МГц (кэш включен) и на частоте 600 МГц, когда кэш выключен. Вощем, если выходных частот шагового генератора будет не хватать, переключим сопроцессор со стабильных 300 МГц на максимальные 480 МГц.
Дополнительно по сопроцессору хочу сказать, что не стал тыкать пальцем в небо.. Решил взять два стандартных Armbian образа с mainline/legacy ядрами Linux. И во время их работы сниму с чипа полный дамп памяти с настройками (регистрами). Сравнив эти настройки, можно будет однозначно понять, как настроить чип из mainline ядра для работы с сопроцессором. На мой взгляд, так быстрее получится подобраться к цели, нежели пересобирая ядра и uboot.
Дополнительно по сопроцессору хочу сказать, что не стал тыкать пальцем в небо.. Решил взять два стандартных Armbian образа с mainline/legacy ядрами Linux. И во время их работы сниму с чипа полный дамп памяти с настройками (регистрами). Сравнив эти настройки, можно будет однозначно понять, как настроить чип из mainline ядра для работы с сопроцессором. На мой взгляд, так быстрее получится подобраться к цели, нежели пересобирая ядра и uboot.
- selenur
- Почётный участник

- Сообщения: 4605
- Зарегистрирован: 21 авг 2013, 19:44
- Репутация: 1622
- Настоящее имя: Сергей
- Откуда: Новый Уренгой
- Контактная информация:
Re: LinuxCNC + Orange Pi
К стати весомый аргумент...MX_Master писал(а):Не забываем, что видеодрайвер у нас не работает и вся графика рисуется тем же процем
nevkon - а есть монитор поменьше?
Мой сайт: http://selenur.ru
Исходники моих программ: https://github.com/selenur
Instagram https://www.instagram.com/zheigurov/
Исходники моих программ: https://github.com/selenur
Instagram https://www.instagram.com/zheigurov/
-
nevkon
- Почётный участник

- Сообщения: 2477
- Зарегистрирован: 17 июл 2015, 10:25
- Репутация: 310
- Настоящее имя: Константин
- Откуда: Балаково (Саратовская обл.)
- Контактная информация:
Re: LinuxCNC + Orange Pi
Есть. Это я для тестов к телевизору 42" подключил
. Со шнурком HDMI-DVI и штатным в настоящее время 19" монитором вроде работает, но почему-то не всегда, а для 10" матрицы (40 pin шлейф, иначе бы давно попробовал подключить к другому контроллеру) с контроллером жду когда приползет переходник на VGA из Китая (ну как всегда на черепахах воздушных везут). Вот с другим экранчиком с разрешением 800х480 работает нормально, но разрешение подкачало - если только сделать специальный интерфейс под него.
Кстати а что там с генератором? В конце видео когда демонстрировал рывки скорость была 300-400 мм/мин. Чисто визуально вал вращался ровно. И этот стук наблюдается если не во всем, то почти во всем диапазоне скоростей. И от интерфейса и количества осей не зависит. Можно попробовать изменить длительность подачи сигналов, но это когда будет время капитально ковыряться в настройках.
Кстати а что там с генератором? В конце видео когда демонстрировал рывки скорость была 300-400 мм/мин. Чисто визуально вал вращался ровно. И этот стук наблюдается если не во всем, то почти во всем диапазоне скоростей. И от интерфейса и количества осей не зависит. Можно попробовать изменить длительность подачи сигналов, но это когда будет время капитально ковыряться в настройках.
- MX_Master
- Мастер
- Сообщения: 7490
- Зарегистрирован: 27 июн 2015, 19:45
- Репутация: 3113
- Настоящее имя: Михаил
- Откуда: Алматы
- Контактная информация:
Re: LinuxCNC + Orange Pi
Вот здесь были осциллограммы - http://www.cnc-club.ru/forum/viewtopic. ... 40#p392889nevkon писал(а):Кстати а что там с генератором?
-
nevkon
- Почётный участник

- Сообщения: 2477
- Зарегистрирован: 17 июл 2015, 10:25
- Репутация: 310
- Настоящее имя: Константин
- Откуда: Балаково (Саратовская обл.)
- Контактная информация:
Re: LinuxCNC + Orange Pi
Да, кстати там и видно похоже пропуски в полтакта рабочего на самой первой. И видимо с некоторой периодичностью есть пропуски чуть больше.
Придется изучать написание интерфейса наверное, делать минимально необходимый без визуализации пока что.
Ну и буду пробовать теперь на железе (все равно электронику наполовину разобрал), поставлю 1/4 микрошаг, вроде тоже довольно плавно работает, дискретность будет в 2.5 микрона что тоже более чем достаточно и скорость 1500 мм/мин. Можно было бы перейти на полный шаг (дискретность 0.01мм), но и выставлять будет тяжелее инструмент и вибрации будут заметнее (даже на цифровых драйверах).
Придется изучать написание интерфейса наверное, делать минимально необходимый без визуализации пока что.
Ну и буду пробовать теперь на железе (все равно электронику наполовину разобрал), поставлю 1/4 микрошаг, вроде тоже довольно плавно работает, дискретность будет в 2.5 микрона что тоже более чем достаточно и скорость 1500 мм/мин. Можно было бы перейти на полный шаг (дискретность 0.01мм), но и выставлять будет тяжелее инструмент и вибрации будут заметнее (даже на цифровых драйверах).
-
Impartial
- Мастер
- Сообщения: 953
- Зарегистрирован: 23 фев 2011, 01:50
- Репутация: 36
- Контактная информация:
Re: LinuxCNC + Orange Pi
В первом посте есть сборки под OrangePI one.
Нет сборки под OrangePI РС без переключения в режим 1080р?
Нет сборки под OrangePI РС без переключения в режим 1080р?
- MX_Master
- Мастер
- Сообщения: 7490
- Зарегистрирован: 27 июн 2015, 19:45
- Репутация: 3113
- Настоящее имя: Михаил
- Откуда: Алматы
- Контактная информация:
Re: LinuxCNC + Orange Pi
http://www.cnc-club.ru/forum/viewtopic. ... 40#p412905Impartial писал(а):В первом посте есть сборки под OrangePI one.
Нет сборки под OrangePI РС без переключения в режим 1080р?
MX_Master писал(а):Я бы собрал, но в наличии OPI PC у меня нет для проверки и настройки. Да и, скорее, всего OPI PC мне не понадобится, т.к. вышла OPI 1+ c новым мощным процем (до 1.8 ГГц) и 1 ГБ ОЗУ. Как только для неё запилят рабочий конфиг ядра linux, сразу перейду.
Для OPI PC могу собрать только установочный образ Armbian c последним RT ядром. Дальнейшие манипуляции, устанавливаемые программки, драйвера и настройки - могу только подсказать.
-
Impartial
- Мастер
- Сообщения: 953
- Зарегистрирован: 23 фев 2011, 01:50
- Репутация: 36
- Контактная информация:
Re: LinuxCNC + Orange Pi
Я хотел посмотреть результат Вашей работы. Этой платы у меня нет.
Тема интересная. Но я не могу понять почему при Вашей увлеченности и настойчивости пытаетесь идти по пути генерации шагов внутри Н3 ?
За это время можно было изучит 20 операторов Верилога или вообще просто нарисовать схему для плисины в системе проектирования.
Я не знаком с шинной организацией Н3 но могу предположить что она не способна обеспечить абсолютный приоритет доступа к переферии.
При каких то условиях будет пробел в шагах что равнозначно торможению с бесконечным ускорением.
С плисиной в 500 триггеров проблема решается кардинально. И можно забыть об управлении по скорости. Просто передаете позицию по любому доступному интерфейсу не заботясь о детерминировасти системы (в разумных пределах).
Тема интересная. Но я не могу понять почему при Вашей увлеченности и настойчивости пытаетесь идти по пути генерации шагов внутри Н3 ?
За это время можно было изучит 20 операторов Верилога или вообще просто нарисовать схему для плисины в системе проектирования.
Я не знаком с шинной организацией Н3 но могу предположить что она не способна обеспечить абсолютный приоритет доступа к переферии.
При каких то условиях будет пробел в шагах что равнозначно торможению с бесконечным ускорением.
С плисиной в 500 триггеров проблема решается кардинально. И можно забыть об управлении по скорости. Просто передаете позицию по любому доступному интерфейсу не заботясь о детерминировасти системы (в разумных пределах).
- MX_Master
- Мастер
- Сообщения: 7490
- Зарегистрирован: 27 июн 2015, 19:45
- Репутация: 3113
- Настоящее имя: Михаил
- Откуда: Алматы
- Контактная информация:
Re: LinuxCNC + Orange Pi
С самого начала у меня была какая-то тактика и я её придерживалсяImpartial писал(а):Тема интересная. Но я не могу понять почему при Вашей увлеченности и настойчивости пытаетесь идти по пути генерации шагов внутри Н3 ?
За это время можно было изучит 20 операторов Верилога или вообще просто нарисовать схему для плисины в системе проектирования.
Impartial писал(а):Я не знаком с шинной организацией Н3 но могу предположить что она не способна обеспечить абсолютный приоритет доступа к переферии.
- selenur
- Почётный участник

- Сообщения: 4605
- Зарегистрирован: 21 авг 2013, 19:44
- Репутация: 1622
- Настоящее имя: Сергей
- Откуда: Новый Уренгой
- Контактная информация:
Re: LinuxCNC + Orange Pi
В моем случае например большой частоты не нужно ( пользуюсь ардуино контроллером, до этого использовал planet CNC mk1 (8битный), mk2(32-х битный), так-же ArduinoDue(32-х битный), которые на порядок лучше).Impartial писал(а):Но я не могу понять почему при Вашей увлеченности и настойчивости пытаетесь идти по пути генерации шагов внутри Н3 ?
За это время можно было изучит 20 операторов Верилога или вообще просто нарисовать схему для плисины в системе проектирования.
А нужны именно возможности самой Linux, и таких людей может быть не мало
Не всегда нужна кувалда, когда задача требует забить гвоздик.
Мой сайт: http://selenur.ru
Исходники моих программ: https://github.com/selenur
Instagram https://www.instagram.com/zheigurov/
Исходники моих программ: https://github.com/selenur
Instagram https://www.instagram.com/zheigurov/
-
Impartial
- Мастер
- Сообщения: 953
- Зарегистрирован: 23 фев 2011, 01:50
- Репутация: 36
- Контактная информация:
Re: LinuxCNC + Orange Pi
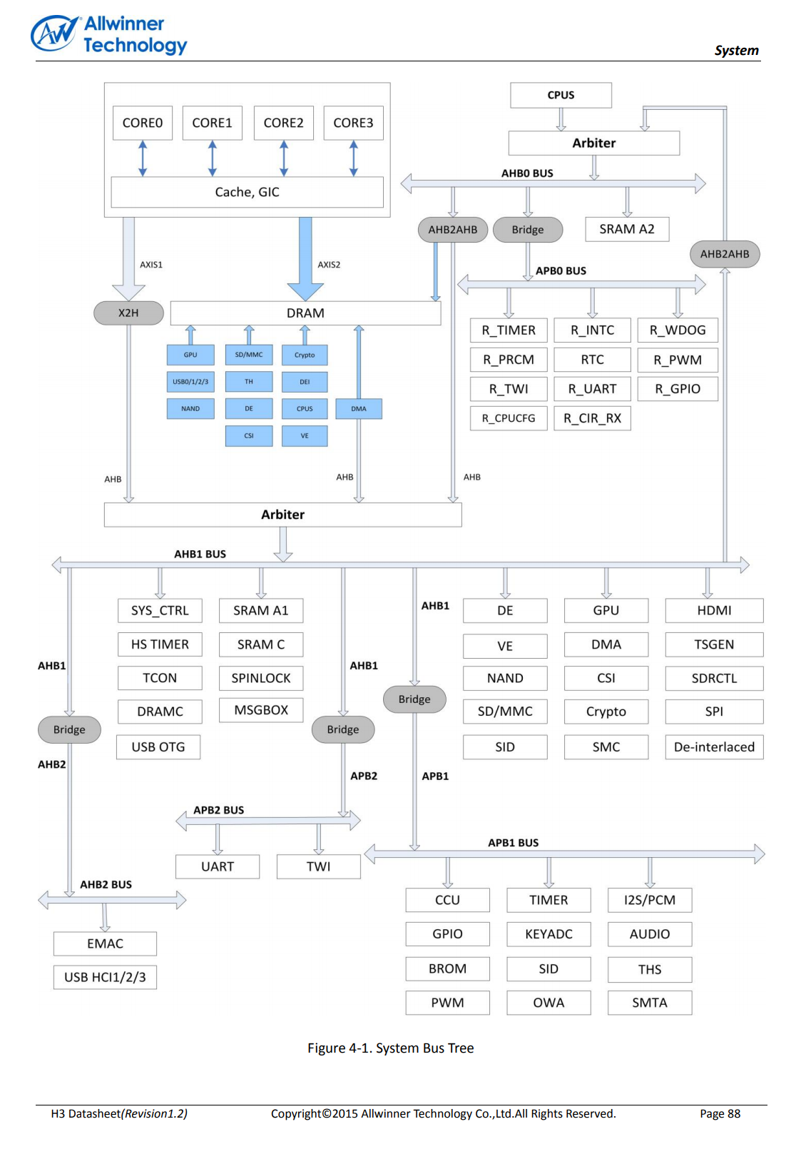
Что здесь кувалда? Неполный и наполовину секретный мануал на 600 страниц из которого взята вышеприведенная блок схема или применение плис в этой задаче?selenur писал(а):Не всегда нужна кувалда, когда задача требует забить гвоздик.
На изучение , копание в исходниках и сборки уйдет не меньше времени чем на изучение плис.
А что это за шины AXIS1 и AXIS2 ?
- MX_Master
- Мастер
- Сообщения: 7490
- Зарегистрирован: 27 июн 2015, 19:45
- Репутация: 3113
- Настоящее имя: Михаил
- Откуда: Алматы
- Контактная информация:
Re: LinuxCNC + Orange Pi
Зимняя и всесезонкаImpartial писал(а):А что это за шины AXIS1 и AXIS2 ?
- selenur
- Почётный участник

- Сообщения: 4605
- Зарегистрирован: 21 авг 2013, 19:44
- Репутация: 1622
- Настоящее имя: Сергей
- Откуда: Новый Уренгой
- Контактная информация:
Re: LinuxCNC + Orange Pi
Если есть возможность попробовать раскопать, то почему-бы нет?Impartial писал(а):Что здесь кувалда? Неполный и наполовину секретный мануал на 600 страниц из которого взята вышеприведенная блок схема или применение плис в этой задаче
Я могу например себе собрать плату с плисиной, подключить, залить... но 99% остальных людей, это отвернет от этого решения.... Если только не будут продаваться готовые платы...
Мой сайт: http://selenur.ru
Исходники моих программ: https://github.com/selenur
Instagram https://www.instagram.com/zheigurov/
Исходники моих программ: https://github.com/selenur
Instagram https://www.instagram.com/zheigurov/
- Serg
- Мастер
- Сообщения: 21923
- Зарегистрирован: 17 апр 2012, 14:58
- Репутация: 5183
- Заслуга: c781c134843e0c1a3de9
- Настоящее имя: Сергей
- Откуда: Москва
- Контактная информация:
Re: LinuxCNC + Orange Pi
Так они продаются...selenur писал(а):Если только не будут продаваться готовые платы...
Я не Христос, рыбу не раздаю, но могу научить, как сделать удочку...
-
Impartial
- Мастер
- Сообщения: 953
- Зарегистрирован: 23 фев 2011, 01:50
- Репутация: 36
- Контактная информация:
Re: LinuxCNC + Orange Pi
Я сейчас собрал линуксцнс на виртуальной машине и получил джиттер серво более 10мс и базовый более 11мс. Базовый даже больше чем серво.
Применив плис с передачей по UDP протоколу и управлением по позиции с внутренним кешем координат на 20мс свободно можно управлять шаговиками без намека на пропуски шагов.
Здесь уже важна скорость канала передачи а не его латентность.
Применив плис с передачей по UDP протоколу и управлением по позиции с внутренним кешем координат на 20мс свободно можно управлять шаговиками без намека на пропуски шагов.
Здесь уже важна скорость канала передачи а не его латентность.
-
nevkon
- Почётный участник

- Сообщения: 2477
- Зарегистрирован: 17 июл 2015, 10:25
- Репутация: 310
- Настоящее имя: Константин
- Откуда: Балаково (Саратовская обл.)
- Контактная информация:
Re: LinuxCNC + Orange Pi
А вы пробовали при этом реальное железо нагрузить? Думаю тогда можете увидеть джиттер даже в секундах на виртуалке. Такие вещи только на реальном железе проверяют.
У меня на реальной то при определенных условиях видел джиттер в секундах.
У меня на реальной то при определенных условиях видел джиттер в секундах.
- MX_Master
- Мастер
- Сообщения: 7490
- Зарегистрирован: 27 июн 2015, 19:45
- Репутация: 3113
- Настоящее имя: Михаил
- Откуда: Алматы
- Контактная информация:
Re: LinuxCNC + Orange Pi
При наличии на борту отдельного realtime процессора, у нас появляется много интересных возможностей. Тот, кто знает про Beaglebone Black PRU не даст соврать. Тоннель, который я копаю в этом направлении - это нечто большее чем просто платформа для LinuxCNC. Например, если мне вдруг понадобиться накатать своё крохотное ЧПУ, я могу юзать абсолютно любой Linux образ безо всяких RT ядер. И это только вершина айсберга новых возможностей. Кроме того, встроенные сопроцессоры есть и в большинстве других современных SoC. Что делает выбор ещё шире.