Доброе время суток! Это мое первое сообщение, так-что особо прошу не наезжать. После выхода на пенсию решил вспомнить радиолюбительскую молодость. В прошлые новогодние каникулы собрал 3Д принтер, но кроме нескольких игрушек для внучек ничего не напечатал. Эти новогодние каникулы решил его немного припахать и собрать выжигатель. Изначально решил использовать автономный контроллер и рассматривал два варианта один с исходниками, а второй ArrSoft. Собрал первый и запустил его на 3Д принтере. В принципе работает, но функционал урезан да и подготовка G кодов не понравилась. Зато получил опыт по работе с Ардуино, и собрать контроллер ArrSoft было делом пары часов. Результат превзошел ожидания и решил остановиться на нем. В результате 30 декабря начал моделировать механику и потихоньку печатать детали. Процесс нудный и пока принтер печатает окультуривал электронику. Делать печатки было лень, да и время мало. Собрал на макетке. Единственное, что не стал доводить до ума это кнопки решил что пора испытывать аппарат. И вот с утра 5 января запустил первые тесты. Вот сам аппарат, мощность лазера 2,5 Вт

- Пирограф
Это первые пробы
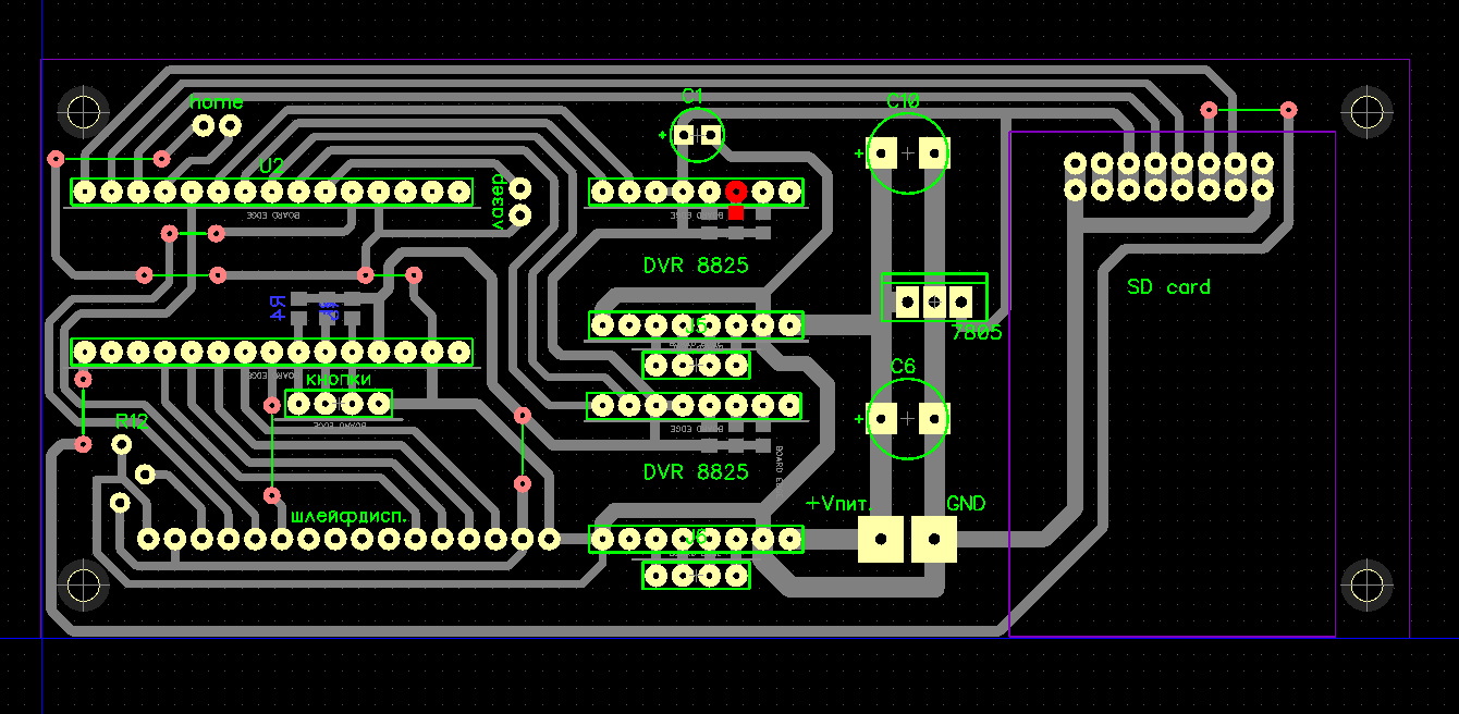
Плата расположение деталей и монтаж
Вот пока и все. Спасибо форуму и создателю контроллера. Если что спрашивайте.
Решил немного окультурить клавиатуру.
Взял кусок стеклотекстолита и вот такой китайский карандаш для рисования ПП
Быстренько нарисовал и опустил в хлорное железо. Вот плата в процессе травления:
А вот что получилось.
Вопрос конечно немного не по теме, но может быть кто-то пользовался такими карандашиками.
В чем дело? Или есть какая-то технология секретная, или хлорное железо из советских времен слишком ядреное?
Ну и результат
Переделывать уже не хочется, хотя практически ни одна дорожка не звонится. Взял тонкие проводочки от оплетки и продублировал все дорожки. Облудить тоже не получается, в результате получилось вот такое безобразие, но работает. Если прикрыть крышечкой с отверстиями под клавиши , то получится нормальная клава.