Управление контроллером MK1 и MK2 (planet-cnc)

Mach, популярные и не очень CAD, CAM. Обсуждение и разработка программ для управления станками.
Аватара пользователя
3DPrinter
Мастер
Сообщения: 254
Зарегистрирован: 27 янв 2014, 23:51
Репутация: 8
Настоящее имя: Мария
Откуда: http://3DPrinter.ua
Контактная информация:

Re: Управление контроллером MK1 и MK2 (planet-cnc)

Сообщение 3DPrinter »

selenur писал(а):можно рулить с помощью джойстика, по 3-м осям
а 4й нельзя? на пульте кнопки есть
https://3DPrinter.ua - купить 3D принтер или заказать 3D печать в Украине.
Аватара пользователя
selenur
Почётный участник
Почётный участник
Сообщения: 4605
Зарегистрирован: 21 авг 2013, 19:44
Репутация: 1622
Настоящее имя: Сергей
Откуда: Новый Уренгой
Контактная информация:

Re: Управление контроллером MK1 и MK2 (planet-cnc)

Сообщение selenur »

3DPrinter писал(а):Спасибо.
А никто не встречал в продаже LCD к этим платкам?
было бы неплохо хоть координаты перемещения видеть при ручном управлении. в инете фотки встречаются, но похожи на самоделки
Тот дисплей что попадался сделан нашим форумчанином, я готовое решение с дисплеем, так и не доделал в свое время...
Мой сайт: http://selenur.ru
Исходники моих программ: https://github.com/selenur
Instagram https://www.instagram.com/zheigurov/
Аватара пользователя
selenur
Почётный участник
Почётный участник
Сообщения: 4605
Зарегистрирован: 21 авг 2013, 19:44
Репутация: 1622
Настоящее имя: Сергей
Откуда: Новый Уренгой
Контактная информация:

Re: Управление контроллером MK1 и MK2 (planet-cnc)

Сообщение selenur »

3DPrinter писал(а):
selenur писал(а):можно рулить с помощью джойстика, по 3-м осям
а 4й нельзя? на пульте кнопки есть
может и можно, я просто себе собирал пульт на 3 канала.
Мой сайт: http://selenur.ru
Исходники моих программ: https://github.com/selenur
Instagram https://www.instagram.com/zheigurov/
Аватара пользователя
3DPrinter
Мастер
Сообщения: 254
Зарегистрирован: 27 янв 2014, 23:51
Репутация: 8
Настоящее имя: Мария
Откуда: http://3DPrinter.ua
Контактная информация:

Re: Управление контроллером MK1 и MK2 (planet-cnc)

Сообщение 3DPrinter »

А мануал по дисплею форумчанина не остался случайно?
https://3DPrinter.ua - купить 3D принтер или заказать 3D печать в Украине.
Аватара пользователя
selenur
Почётный участник
Почётный участник
Сообщения: 4605
Зарегистрирован: 21 авг 2013, 19:44
Репутация: 1622
Настоящее имя: Сергей
Откуда: Новый Уренгой
Контактная информация:

Re: Управление контроллером MK1 и MK2 (planet-cnc)

Сообщение selenur »

3DPrinter писал(а):А мануал по дисплею форумчанина не остался случайно?
ну мануала как такового нет, просто через USART контроллер шлет некоторое количество байт, которые можно преобразовать в координаты, и вывести их на дисплей.
Мой сайт: http://selenur.ru
Исходники моих программ: https://github.com/selenur
Instagram https://www.instagram.com/zheigurov/
Аватара пользователя
3DPrinter
Мастер
Сообщения: 254
Зарегистрирован: 27 янв 2014, 23:51
Репутация: 8
Настоящее имя: Мария
Откуда: http://3DPrinter.ua
Контактная информация:

Re: Управление контроллером MK1 и MK2 (planet-cnc)

Сообщение 3DPrinter »

а кто-то пробовал на планете работать с 4й осью? В чем УП готовить под вращающуюс ось? или ломанная планета тоже умеет подобное УП готовить?
https://3DPrinter.ua - купить 3D принтер или заказать 3D печать в Украине.
Аватара пользователя
Serg
Мастер
Сообщения: 21923
Зарегистрирован: 17 апр 2012, 14:58
Репутация: 5183
Заслуга: c781c134843e0c1a3de9
Настоящее имя: Сергей
Откуда: Москва
Контактная информация:

Re: Управление контроллером MK1 и MK2 (planet-cnc)

Сообщение Serg »

Не советую тут про ломанные продукты... Как модератор не советую...
Я не Христос, рыбу не раздаю, но могу научить, как сделать удочку...
Аватара пользователя
3DPrinter
Мастер
Сообщения: 254
Зарегистрирован: 27 янв 2014, 23:51
Репутация: 8
Настоящее имя: Мария
Откуда: http://3DPrinter.ua
Контактная информация:

Re: Управление контроллером MK1 и MK2 (planet-cnc)

Сообщение 3DPrinter »

Будем считать что я наивная. Китайцы при покупке платы высылают программу и ключ. Поверим в честность китайцев, а значит они честно купили этот ключик :)

Тот же речь не о китайской версии платы, а в целом о работе софта USB СТС Planeta.
Формально контроллер умеет работать с 4й осью, но насколько хорошо это реализовано на уровне софта? Поддерживает ли софт нормальную нарезку УП с STL и какие есть альтернативные версии ПО для работы ч 4й оси на данном контроллере.
https://3DPrinter.ua - купить 3D принтер или заказать 3D печать в Украине.
arkhnchul
Мастер
Сообщения: 1773
Зарегистрирован: 01 фев 2016, 13:56
Репутация: 339
Откуда: москва
Контактная информация:

Re: Управление контроллером MK1 и MK2 (planet-cnc)

Сообщение arkhnchul »

дык мухи отдельно, котлеты отдельно. Он умеет интерпретировать гкод, а в чем вы его будете генерить - вопрос фломастеров, которые на вкус и цвет.
Аватара пользователя
Serg
Мастер
Сообщения: 21923
Зарегистрирован: 17 апр 2012, 14:58
Репутация: 5183
Заслуга: c781c134843e0c1a3de9
Настоящее имя: Сергей
Откуда: Москва
Контактная информация:

Re: Управление контроллером MK1 и MK2 (planet-cnc)

Сообщение Serg »

3DPrinter писал(а):Будем считать что я наивная. Китайцы при покупке платы высылают программу и ключ. Поверим в честность китайцев, а значит они честно купили этот ключик :)
Это ваши личные дела с китайцами, форум к этому приплетать не надо. :)
Я не Христос, рыбу не раздаю, но могу научить, как сделать удочку...
Аватара пользователя
3DPrinter
Мастер
Сообщения: 254
Зарегистрирован: 27 янв 2014, 23:51
Репутация: 8
Настоящее имя: Мария
Откуда: http://3DPrinter.ua
Контактная информация:

Re: Управление контроллером MK1 и MK2 (planet-cnc)

Сообщение 3DPrinter »

Гкод многие умеют делать. Нужно чтобы контроллер умел его кушать. Нужно чтобы генератор имел нужный постпроцессор под конкретный контроллер.
В каком формате готовить гкод под Планету? Матч3?
Никогда не доводилось готовить код под поворотную ось. В чем росоветуеье для чайника? Под 2Д используем Арткам.
https://3DPrinter.ua - купить 3D принтер или заказать 3D печать в Украине.
Аватара пользователя
selenur
Почётный участник
Почётный участник
Сообщения: 4605
Зарегистрирован: 21 авг 2013, 19:44
Репутация: 1622
Настоящее имя: Сергей
Откуда: Новый Уренгой
Контактная информация:

Re: Управление контроллером MK1 и MK2 (planet-cnc)

Сообщение selenur »

Из бесплатных и мощных программ это Fusion 360
Вот первая часть из серии видео как это делать:
https://www.youtube.com/watch?v=EDmFkablCCU
Мой сайт: http://selenur.ru
Исходники моих программ: https://github.com/selenur
Instagram https://www.instagram.com/zheigurov/
Аватара пользователя
xvovanx
Мастер
Сообщения: 3773
Зарегистрирован: 25 фев 2016, 12:27
Репутация: 920
Настоящее имя: Владимир
Откуда: Latvia
Контактная информация:

Re: Управление контроллером MK1 и MK2 (planet-cnc)

Сообщение xvovanx »

3DPrinter писал(а):Гкод многие умеют делать. Нужно чтобы контроллер умел его кушать....
CncPlanet "умеет кушать" коды даже для 9 осей, главное суметь "приготовить" код и "не пропасть в другом измерении параллельного мира" ;) .

P.S. c 4 осью не работал, в моей голове только три измерения помещаются :crazy:
arkhnchul
Мастер
Сообщения: 1773
Зарегистрирован: 01 фев 2016, 13:56
Репутация: 339
Откуда: москва
Контактная информация:

Re: Управление контроллером MK1 и MK2 (planet-cnc)

Сообщение arkhnchul »

опять же - а что хотите делать? если разные декоративные фигурки из STL-ек, то там обычно "честные" многоосевые CAM-ы не очень-то и хотелось, достаточно трех осей (X, Z, A). Я для такого пользую Vectric Aspire, в ем все весьма наглядно. Та вроде и арткам такое умеет.
melgozan
Новичок
Сообщения: 9
Зарегистрирован: 07 окт 2015, 20:28
Репутация: 2
Настоящее имя: Jaroslav
Откуда: Львов
Контактная информация:

Re: Управление контроллером MK1 и MK2 (planet-cnc)

Сообщение melgozan »

3DPrinter писал(а):А мануал по дисплею форумчанина не остался случайно?
Максимально два знака после запятой, Кординаты не обновляются во время движения, только через старт/стоп.
Схема и прошивка осталась (2011 год).
Вложения
P1000896.JPG (3386 просмотров) <a class='original' href='./download/file.php?id=124347&mode=view' target=_blank>Загрузить оригинал (1.16 МБ)</a>
P1000897.JPG (3386 просмотров) <a class='original' href='./download/file.php?id=124348&mode=view' target=_blank>Загрузить оригинал (1.04 МБ)</a>
Ivman
Новичок
Сообщения: 16
Зарегистрирован: 12 фев 2016, 10:49
Репутация: 0
Настоящее имя: Иван
Контактная информация:

Re: Управление контроллером MK1 и MK2 (planet-cnc)

Сообщение Ivman »

Всем привет!
Контроллер МК1 столкнулся с проблемкой; все концевики работают оси останавливаются строка становиться красным цветом но всё это только по отдельности стоит любой оси дойти до концевика то остальные оси начинают проскакивать микруху до механического ограничителя при этом строка состояния оси меняет цвет на оранжевой и.т.п. тобишь МК видит микруху но останавливать не хочет! что я упустил подскажите?
Аватара пользователя
xvovanx
Мастер
Сообщения: 3773
Зарегистрирован: 25 фев 2016, 12:27
Репутация: 920
Настоящее имя: Владимир
Откуда: Latvia
Контактная информация:

Re: Управление контроллером MK1 и MK2 (planet-cnc)

Сообщение xvovanx »

Ничего не понял из вашего одного предложения (каши) в 100 слов. Программа работает следующим образом: в одну сторону при ограничении концевиком окно координаты загорается одним цветом, в другую сторону- другим. Мотор при этом останавливается.
P.S. Относитесь с уважением к форумчанам. Если хотите, чтоб ваc поняли и помогли, то пишите грамотно, используя знаки препинания :problem: .
Ivman
Новичок
Сообщения: 16
Зарегистрирован: 12 фев 2016, 10:49
Репутация: 0
Настоящее имя: Иван
Контактная информация:

Re: Управление контроллером MK1 и MK2 (planet-cnc)

Сообщение Ivman »

Когда любая из осей доходит до ограничения концевиком мотор останавливается а окно координаты загорается красным, оставляю эту ось неподвижно, перемещаю любую другую ось тоже до ограничения концевиком мотор не останавливается а окно координаты при этом загорается красным. Вот в этом и проблема! кто нибудь сталкивался с подобным?
Аватара пользователя
xvovanx
Мастер
Сообщения: 3773
Зарегистрирован: 25 фев 2016, 12:27
Репутация: 920
Настоящее имя: Владимир
Откуда: Latvia
Контактная информация:

Re: Управление контроллером MK1 и MK2 (planet-cnc)

Сообщение xvovanx »

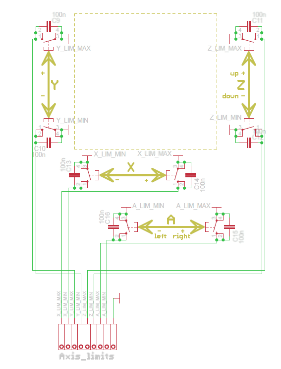
Ivman писал(а):Когда любая из осей доходит до ограничения концевиком мотор останавливается а окно координаты загорается красным, оставляю эту ось неподвижно, перемещаю любую другую ось тоже до ограничения концевиком мотор не останавливается а окно координаты при этом загорается красным. Вот в этом и проблема! кто нибудь сталкивался с подобным?
Как подключали концевики? Какая версия программы? У меня при срабатывании одного концевика моторы всех осей стоят как вкопанные, пока не отъедешь от сработанного концевика в другую сторону. Подключение из мануала
Вложения
k1.png (3089 просмотров) <a class='original' href='./download/file.php?id=126967&mode=view' target=_blank>Загрузить оригинал (42.38 КБ)</a>
k2.PNG (3089 просмотров) <a class='original' href='./download/file.php?id=126968&mode=view' target=_blank>Загрузить оригинал (771.47 КБ)</a>
Аватара пользователя
Lafayette
Мастер
Сообщения: 3514
Зарегистрирован: 11 фев 2017, 21:25
Репутация: 445
Настоящее имя: Михаил
Контактная информация:

Re: Управление контроллером MK1 и MK2 (planet-cnc)

Сообщение Lafayette »

Скажите пожалуйста, как в маче прописываются пины и порты для управления частотником, или дайте ссылку где почитать.
Ответить

Вернуться в «Windows / Mach»