SolidCAM

Обсуждение аспектов работы с CAМ программами, подготовка моделей, настройка постпроцессоров, настройка параметров инструментов, обсуждение стратегий обработки, симуляция обработки. Вопросы по G-коду.
MGG
Мастер
Сообщения: 3673
Зарегистрирован: 08 фев 2016, 16:33
Репутация: 1010
Настоящее имя: Манн Геннадий Геннадьевич
Откуда: Москва
Контактная информация:

Re: SolidCAM

Сообщение MGG »

Товарищи, а никто не пользуется несколькими кординатами сразу в одной уп и возможно ли это?
Ситуация такая, есть деталь обрабатывается с двух сторон, одними и теме же фрезами, поскольку смена ручная, хотелось бы располагать сразу 2 заготовки разными сторонами и для каждой из них сделать свои "нули" (как я понимаю G54, G55....)
Возможно ли такое реализовать в солиде?
http://www.cnc-club.ru/forum/viewtopic. ... 76#p304076 Поставки оборудования для ваших станков
https://www.instagram.com/dtw.moscow/
dtw.moscow@gmail.com
Аватара пользователя
shalek
Почётный участник
Почётный участник
Сообщения: 3023
Зарегистрирован: 25 авг 2014, 10:40
Репутация: 2583
Настоящее имя: Александр
Откуда: РБ Бобруйск
Контактная информация:

Re: SolidCAM

Сообщение shalek »

MGG писал(а):Товарищи, а никто не пользуется несколькими кординатами сразу в одной уп и возможно ли это?
Ситуация такая, есть деталь обрабатывается с двух сторон, одними и теме же фрезами, поскольку смена ручная, хотелось бы располагать сразу 2 заготовки разными сторонами и для каждой из них сделать свои "нули" (как я понимаю G54, G55....)
Возможно ли такое реализовать в солиде?
Возможно.
Делай сборку из деталей, располагай их как удобно и сколько надо. Крути любой стороной и потом сборку в САМ обрабатывай.
Ноль один будет.
Если ты не можешь решить проблему, значит это не твоя проблема!
Мой канал на YouTube: YouTube
ЧПУ "Бобр" 600x500 мм
shalek64@gmail.com
Аватара пользователя
Argon-11
Мастер
Сообщения: 2068
Зарегистрирован: 07 июн 2017, 17:48
Репутация: 461
Контактная информация:

Re: SolidCAM

Сообщение Argon-11 »

MGG писал(а):Возможно ли такое реализовать в солиде?
Конечно!
Я в нужных места изображаю фиктивные эскизы-прямоугольники. В SC в углах этих прямоугольников отмечаю нули соответствующих систем координат.
nik1
Мастер
Сообщения: 8408
Зарегистрирован: 02 окт 2012, 07:37
Репутация: 3629
Откуда: Красногорск
Контактная информация:

Re: SolidCAM

Сообщение nik1 »

Сперва проверь , что выдаст пост
Можно на одной детали задать 2 мака и посмотреть , что выдаст
тока делай мак 1-1
Мак 2-1
Пыс
Бывают которые выдают тока g54
MGG
Мастер
Сообщения: 3673
Зарегистрирован: 08 фев 2016, 16:33
Репутация: 1010
Настоящее имя: Манн Геннадий Геннадьевич
Откуда: Москва
Контактная информация:

Re: SolidCAM

Сообщение MGG »

shalek писал(а):Возможно.
Делай сборку из деталей, располагай их как удобно и сколько надо. Крути любой стороной и потом сборку в САМ обрабатывай.
Ноль один будет.
Не из цельного куска, точно разместить на станине это хоть и возможно но затратно по времени.
nik1 писал(а):Сперва проверь , что выдаст пост
Можно на одной детали задать 2 мака и посмотреть , что выдаст
тока делай мак 1-1
Мак 2-1
Пыс
Бывают которые выдают тока g54
Сейчас попробую, мак 2-... ни разу не делал

UPD выдает, но не правильно. Спасибо, буду копать пост! Косяк что после г55 сразу выдает г54

Код: Выделить всё

(TBX_NB_CONTOUR2.NGC)
( MCV-OP ) (02-OCT-2017)
(SUBROUTINES: O2 .. O0)         
G92.1
(################################)
(Tools used in this file)
(Tool Number=1 Tool Diameter=5.98 -  - Концевая фреза)
G90 G17
(################################)
G80 G49 G40
G55
G92.1
G54
G30
(######################################################)
(DEBUG, Change to  - Концевая фреза with diameter 5.98 then click Resume)
N1 M6 T1
(TOOL -1- MILL DIA 5.98 R0. inches )
 G0 X32.2235 Y37.79 Z120.S12000 M3
M8
http://www.cnc-club.ru/forum/viewtopic. ... 76#p304076 Поставки оборудования для ваших станков
https://www.instagram.com/dtw.moscow/
dtw.moscow@gmail.com
Аватара пользователя
Serg
Мастер
Сообщения: 21923
Зарегистрирован: 17 апр 2012, 14:58
Репутация: 5183
Заслуга: c781c134843e0c1a3de9
Настоящее имя: Сергей
Откуда: Москва
Контактная информация:

Re: SolidCAM

Сообщение Serg »

MGG писал(а):Ситуация такая, есть деталь обрабатывается с двух сторон, одними и теме же фрезами, поскольку смена ручная, хотелось бы располагать сразу 2 заготовки разными сторонами и для каждой из них сделать свои "нули" (как я понимаю G54, G55....)
Возможно ли такое реализовать в солиде?
Солид тут не при делах, разве что его постпроцессор не должен вставлять всякие G54, G55 и т.п. в текст УП. Вобщем-то любые правильные постпроцессоры этого делать не должны.
Ну а дальше всё просто: создаёшь отдельные УП для каждого инструмента, задаёшь нули для каждой заготовки в свой системе координат, потом выбираешь нужную и запускаешь УП, потом выбираешь другую и снова запускаешь УП. Ну или для полной автоматизации собираешь все УП в одну большую перемежая их соответствующими G54, G55...
Я не Христос, рыбу не раздаю, но могу научить, как сделать удочку...
MGG
Мастер
Сообщения: 3673
Зарегистрирован: 08 фев 2016, 16:33
Репутация: 1010
Настоящее имя: Манн Геннадий Геннадьевич
Откуда: Москва
Контактная информация:

Re: SolidCAM

Сообщение MGG »

UAVpilot писал(а):перемежая их соответствующими G54, G55...
Ну вот примерно это я и хотел добиться, надо что-то с постом придумать, или просто лишнее вручную убирать.


UPD, если в одну УП заводить, то все как я и хотел получается. Всем спасибо!
http://www.cnc-club.ru/forum/viewtopic. ... 76#p304076 Поставки оборудования для ваших станков
https://www.instagram.com/dtw.moscow/
dtw.moscow@gmail.com
Аватара пользователя
Hanter
Мастер
Сообщения: 5414
Зарегистрирован: 27 янв 2012, 14:52
Репутация: 4338
Настоящее имя: Алексей
Откуда: Питер
Контактная информация:

Re: SolidCAM

Сообщение Hanter »

Дык солид вроде автоматом для каждой новой системы координат заготовки выдает следующую станочную систему... никаких проблем..
Опыт - это когда на смену вопросам: "Что? Где? Когда? Как? Почему?" Приходит единственный вопрос: "Нахрена?"
==========================================
фрезерная и токарная обработка на станках с чпу.
Резка, гибка, сварка и порошковая окраса.
MGG
Мастер
Сообщения: 3673
Зарегистрирован: 08 фев 2016, 16:33
Репутация: 1010
Настоящее имя: Манн Геннадий Геннадьевич
Откуда: Москва
Контактная информация:

Re: SolidCAM

Сообщение MGG »

Hanter писал(а):Дык солид вроде автоматом для каждой новой системы координат заготовки выдает следующую станочную систему... никаких проблем..
ну так с молоком матери это не впитали, про мак2-.... не думал, так, как никогда не сталкивался :)
http://www.cnc-club.ru/forum/viewtopic. ... 76#p304076 Поставки оборудования для ваших станков
https://www.instagram.com/dtw.moscow/
dtw.moscow@gmail.com
Аватара пользователя
Hanter
Мастер
Сообщения: 5414
Зарегистрирован: 27 янв 2012, 14:52
Репутация: 4338
Настоящее имя: Алексей
Откуда: Питер
Контактная информация:

Re: SolidCAM

Сообщение Hanter »

да я и сам не впитывал... :) просто попробовал когда приперло. ибо два файла делать на одну деталь не комильфо. поглядел как народ делает, допер.. создал второй, третий, четвертый "мак"и.. а на станке смотрю - шот не туда он побежал... давай смотреть - а там 55ая система... я дальше в файлы - так и есть 45, 55, 56, 57.... выводы сделал :)
Опыт - это когда на смену вопросам: "Что? Где? Когда? Как? Почему?" Приходит единственный вопрос: "Нахрена?"
==========================================
фрезерная и токарная обработка на станках с чпу.
Резка, гибка, сварка и порошковая окраса.
nik1
Мастер
Сообщения: 8408
Зарегистрирован: 02 окт 2012, 07:37
Репутация: 3629
Откуда: Красногорск
Контактная информация:

Re: SolidCAM

Сообщение nik1 »

Если не нужно что бы выводило г54, г55 и так далее , то нужно задавать
мак 1-1
Мак1-2
Тогда все стороны будут в г54
Аватара пользователя
Frezer_PU
Мастер
Сообщения: 358
Зарегистрирован: 11 май 2017, 18:06
Репутация: 197
Откуда: Москва
Контактная информация:

Re: SolidCAM

Сообщение Frezer_PU »

MGG писал(а):Товарищи, а никто не пользуется несколькими кординатами сразу в одной уп и возможно ли это?
Ситуация такая, есть деталь обрабатывается с двух сторон, одними и теме же фрезами, поскольку смена ручная, хотелось бы располагать сразу 2 заготовки разными сторонами и для каждой из них сделать свои "нули" (как я понимаю G54, G55....)
Возможно ли такое реализовать в солиде?
Если вы обрабатываете одну и туже деталь а не 3-5 деталей сразу то не надо создавать несколько МАС достаточно создать один материнский МАС и под него позиции для того чтоб не было путаницы с выводом G54-57 !
https://www.youtube.com/watch?v=aDeImLdErdI
ВСЕ ПРИХОДИТ С ОПЫТОМ!
https://www.youtube.com/c/CNCSKILL
https://www.instagram.com/cnc_skill/
* * *
Ошибки это часть успеха,
Тот кто не ошибается не достигает вершин!
* * *
MGG
Мастер
Сообщения: 3673
Зарегистрирован: 08 фев 2016, 16:33
Репутация: 1010
Настоящее имя: Манн Геннадий Геннадьевич
Откуда: Москва
Контактная информация:

Re: SolidCAM

Сообщение MGG »

Вот как раз так я и умел делать, и как раз благодаря этому видео :)
Но тут как раз надо было одновременно в одном месте одну сторону обрабатывать, в другом другую, на потоке, оптимизация под ручную смену и небольшую серию :)
http://www.cnc-club.ru/forum/viewtopic. ... 76#p304076 Поставки оборудования для ваших станков
https://www.instagram.com/dtw.moscow/
dtw.moscow@gmail.com
1240
Мастер
Сообщения: 972
Зарегистрирован: 25 янв 2013, 17:11
Репутация: 278
Откуда: Украина, Харьков.
Контактная информация:

Re: SolidCAM

Сообщение 1240 »

Заготовка - прямоугольник.
Деталь обрабатывается с двух сторон.
МАС1- с одной стороны.
МАС2 -с другой стороны.
Визуализация первой обработки делается правильно.
Визуализация второй обработки неправильная, фреза смотрит на заготовку со стороны МАС1 ( но не всегда).
Как правильно переключатся на визуализацию с другой МАС? (не удаляя МАС1)
Аватара пользователя
Kachik
Мастер
Сообщения: 1413
Зарегистрирован: 13 янв 2017, 16:22
Репутация: 308
Настоящее имя: Сергей
Откуда: Питер
Контактная информация:

Re: SolidCAM

Сообщение Kachik »

Frezer_PU писал(а):
Kachik писал(а):Хорошо - заготовку я нарисую, но получается я не могу использовать любую деталь как заготовку, а только деталь которая так же ориентированна как и изготавливаемая деталь ?
Поясню, при импорте в другие кам программы мы можем вертеть и масштабировать любые элементы... а в связке СВ + СК всё должно быть ориентировано заранее в одну сторону ?
так как вертеть деталь относительно заготовки непонятно как... изменением нулевой точки и системы координат этого не сделать...
хотелось бы понять, я прав или нет ?
Все на самом деле проще чем кажется!
Способов создания и определения заготовки и СК у солидов масса !
По вашему вопросу сделал коротенькое видео одного из вариантов :
https://yadi.sk/i/uJbC3V7R3NMM6Z
Приветствую.
посмотрел видео в мой адрес.
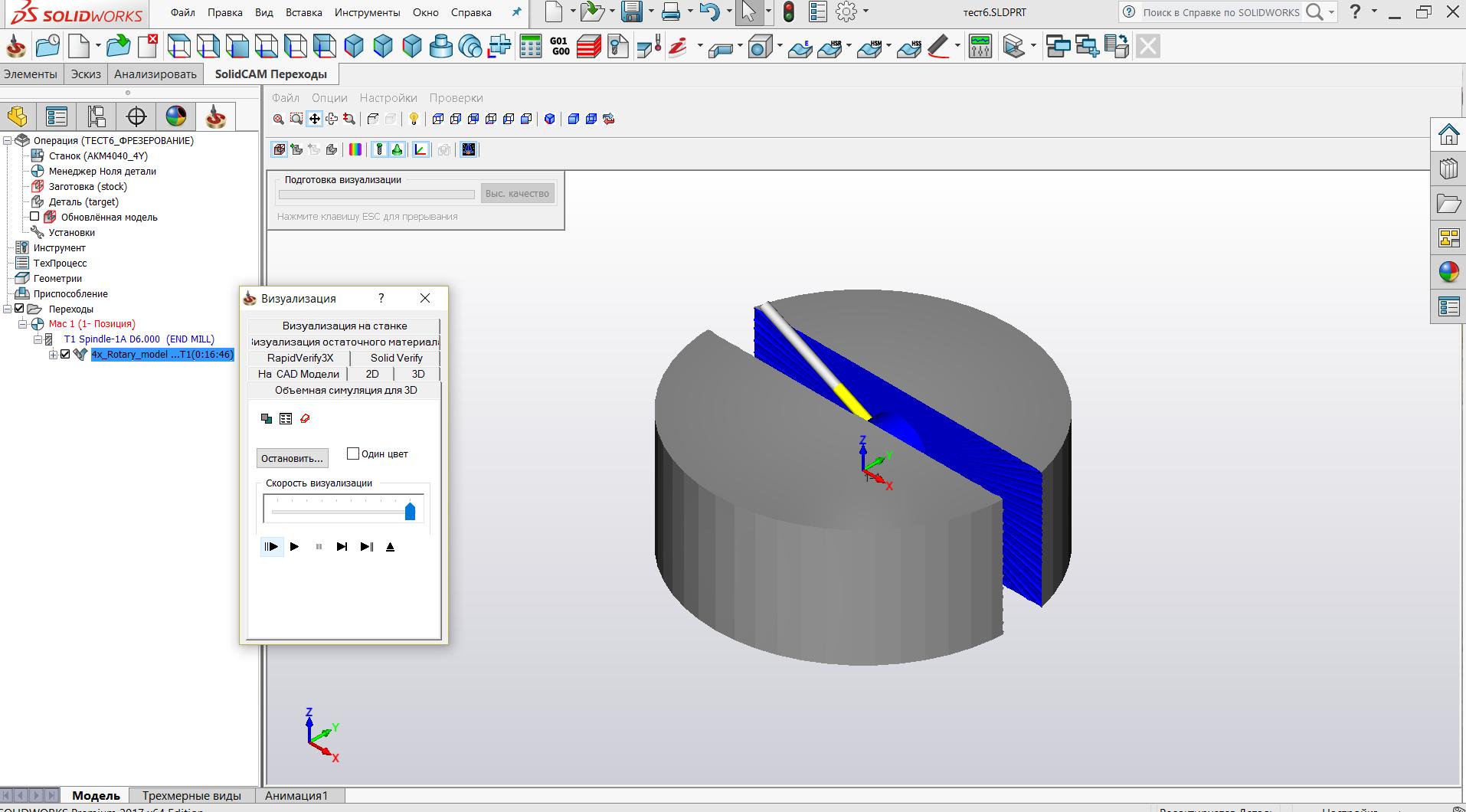
Есть один нюанс - что бы придти к моим печальным результатам - сделайте после создания заготовки как в видео, обработку хотя-бы роторную по спирали, ось вращения Y. дальше визуализация "Объемная симуляция для 3Д" или "Солид Верифи" у меня на визуализации заготовку отрисовывает расплющенную а фреза движется поперёк цилиндра.
Вложения
св0.jpg (3830 просмотров) <a class='original' href='./download/file.php?id=121417&mode=view' target=_blank>Загрузить оригинал (226.55 КБ)</a>
св1.jpg (3830 просмотров) <a class='original' href='./download/file.php?id=121418&mode=view' target=_blank>Загрузить оригинал (173.69 КБ)</a>
Аватара пользователя
Makar32
Опытный
Сообщения: 110
Зарегистрирован: 23 июн 2015, 15:50
Репутация: 47
Настоящее имя: Игорь
Контактная информация:

Re: SolidCAM

Сообщение Makar32 »

Kachik писал(а): у меня на визуализации заготовку отрисовывает расплющенную а фреза движется поперёк цилиндра.
а вы заготовку когда указывали, что выбрали?? 3D model
Аватара пользователя
Kachik
Мастер
Сообщения: 1413
Зарегистрирован: 13 янв 2017, 16:22
Репутация: 308
Настоящее имя: Сергей
Откуда: Питер
Контактная информация:

Re: SolidCAM

Сообщение Kachik »

Специально для чистоты эксперимента - всё делал по видео. 3d model. Единственное, не обратил внимание на ориентировку изначальной модели в солидворкс. Я создавал деталь так же с осью вращения по Y.
Аватара пользователя
Frezer_PU
Мастер
Сообщения: 358
Зарегистрирован: 11 май 2017, 18:06
Репутация: 197
Откуда: Москва
Контактная информация:

Re: SolidCAM

Сообщение Frezer_PU »

Kachik писал(а):Есть один нюанс - что бы придти к моим печальным результатам - сделайте после создания заготовки как в видео, обработку хотя-бы роторную по спирали, ось вращения Y. дальше визуализация "Объемная симуляция для 3Д" или "Солид Верифи" у меня на визуализации заготовку отрисовывает расплющенную а фреза движется поперёк цилиндра.
Поддержу слова коллеги
Makar32 писал(а):а вы заготовку когда указывали, что выбрали?? 3D model
Для того чтобы она определилась правильно в симуляции и не только ее надо переопределить как твердое тело, а именно как 3д модель , более подробно на видео:
https://yadi.sk/i/xSeRj3hw3NSzP4
ВСЕ ПРИХОДИТ С ОПЫТОМ!
https://www.youtube.com/c/CNCSKILL
https://www.instagram.com/cnc_skill/
* * *
Ошибки это часть успеха,
Тот кто не ошибается не достигает вершин!
* * *
Аватара пользователя
Kachik
Мастер
Сообщения: 1413
Зарегистрирован: 13 янв 2017, 16:22
Репутация: 308
Настоящее имя: Сергей
Откуда: Питер
Контактная информация:

Re: SolidCAM

Сообщение Kachik »

Вы в первом виде оставляли заготовку как цилиндр - именно в таком случае Солид Кам глючит и неправильно отрисовывает симуляцию. Если после создания 3д модели меняем во вкладке цилиндр на 3д модель - тогда всё работает как надо. Это у меня глючит ? SW 2017 SP4.1, SC 2017 SP1 HF3. Или общая ошибка SW при назначении заготовки как цилиндр?
Аватара пользователя
Frezer_PU
Мастер
Сообщения: 358
Зарегистрирован: 11 май 2017, 18:06
Репутация: 197
Откуда: Москва
Контактная информация:

Re: SolidCAM

Сообщение Frezer_PU »

Kachik писал(а):Вы в первом виде оставляли заготовку как цилиндр - именно в таком случае Солид Кам глючит и неправильно отрисовывает симуляцию. Если после создания 3д модели меняем во вкладке цилиндр на 3д модель - тогда всё работает как надо. Это у меня глючит ? SW 2017 SP4.1, SC 2017 SP1 HF3. Или общая ошибка SW при назначении заготовки как цилиндр?
Не берите дурного в голову все там у вас работает правильно ! В том то и весь смысл что если вы создали не фонтом а именно 3д модель то ее надо менять во вкладке задать как, а вообще чтоб не заморачиваться с этого рода заготовкой лучше ее предварительно создавать в CAD такую какую надо и после только указывать как 3д модель и будет вам счастье ! :D
ВСЕ ПРИХОДИТ С ОПЫТОМ!
https://www.youtube.com/c/CNCSKILL
https://www.instagram.com/cnc_skill/
* * *
Ошибки это часть успеха,
Тот кто не ошибается не достигает вершин!
* * *
Ответить

Вернуться в «CAM пакеты»