Автономный контроллер для самодельного лазерного гравера

Контроллеры, драйверы, датчики, управляющие устройства.
sergan
Опытный
Сообщения: 106
Зарегистрирован: 30 окт 2014, 16:33
Репутация: 93
Контактная информация:

Re: Автономный контроллер для самодельного лазерного гравера

Сообщение sergan »

ArrSoft писал(а):Лучше после отладки, вдруг что поменять придется, но дисплей будет такой же, и пока используется ардуино-мега.
Дисплей и ардуино MEGA2560 заказал, уже в пути.
Если кому надо, заказывал дисплей ТУТ, дешевле всего и бесплатная доставка. А arduino MEGA2560 взял ТУТ тоже дешевле всего и бесплатная доставка. Тактовые кнопки покупал ранее ТУТ , а их огого как много надо.
MrShine
Новичок
Сообщения: 13
Зарегистрирован: 23 сен 2017, 18:02
Репутация: 22
Контактная информация:

Re: Автономный контроллер для самодельного лазерного гравера

Сообщение MrShine »

ArrSoft писал(а):
MrShine писал(а):Здравствуйте уважаемые. Помогите решить проблему при запуске с флешки выскакивает ошибка error:11 (хотелось бы знать что означают различные ошибки заложенные в прошивке).
Я использую рисовалку с сервомашинкой. Залил прошивку для core XY. В какой проге можно делать УП для такого устройства?
И еще, при нажатии на кнопку Laser т.е. pen up серво начинает непрерывно вращаться. В чем может быть проблема?
Заранее благодарен.
ошибка еррор 11: потому что в какой-то строке кода более 30 символов, где-то длинный комментарий скорее всего.
прошивка соре XY для станка с кинематикой CORE-XY, для обычного станка- обычная прошивка.

Вообще то если почитаете внимательно все страницы, то там где то есть объяснение всему что Вы тут спрашиваете.
Спасибо за ответ.
Генерирую G-code в программе Incskape а в ней радиальные перемещения прописываются командой G2 (круговая интерполяция по часовой стрелке), и строчка больше 30 символов. Как я понял данный контроллер не поддерживает команды G2-G3, вот из-за этого error:11. Буду делать в Арткаме, потому что круги он прописывает без команды G2.
Еще бы разобраться с сервомашинкой и вообще сказка :)
Аватара пользователя
ArrSoft
Мастер
Сообщения: 424
Зарегистрирован: 20 май 2017, 18:31
Репутация: 235
Настоящее имя: добродушненький
Контактная информация:

Re: Автономный контроллер для самодельного лазерного гравера

Сообщение ArrSoft »

MrShine писал(а):
ArrSoft писал(а):
MrShine писал(а):Здравствуйте уважаемые. Помогите решить проблему при запуске с флешки выскакивает ошибка error:11 (хотелось бы знать что означают различные ошибки заложенные в прошивке).
Я использую рисовалку с сервомашинкой. Залил прошивку для core XY. В какой проге можно делать УП для такого устройства?
И еще, при нажатии на кнопку Laser т.е. pen up серво начинает непрерывно вращаться. В чем может быть проблема?
Заранее благодарен.
ошибка еррор 11: потому что в какой-то строке кода более 30 символов, где-то длинный комментарий скорее всего.
прошивка соре XY для станка с кинематикой CORE-XY, для обычного станка- обычная прошивка.

Вообще то если почитаете внимательно все страницы, то там где то есть объяснение всему что Вы тут спрашиваете.
Спасибо за ответ.
Генерирую G-code в программе Incskape а в ней радиальные перемещения прописываются командой G2 (круговая интерполяция по часовой стрелке), и строчка больше 30 символов. Как я понял данный контроллер не поддерживает команды G2-G3, вот из-за этого error:11. Буду делать в Арткаме, потому что круги он прописывает без команды G2.
Еще бы разобраться с сервомашинкой и вообще сказка :)
Да дуги он не поддерживает, автор об этом написал еще в начале темы, насчет сервомашинки: у меня стоит простой моторчик коллекторный . он просто поднимает карандаш, когда напряжение снимается, то карандаш опускается вниз под действием пружинки.
sergan
Опытный
Сообщения: 106
Зарегистрирован: 30 окт 2014, 16:33
Репутация: 93
Контактная информация:

Re: Автономный контроллер для самодельного лазерного гравера

Сообщение sergan »

ArrSoft писал(а):Еще бы разобраться с сервомашинкой и вообще сказка
Я заливал последнюю прошивку. Подключал серву и все работало отлично, серва поворачивалась на определенный угол. Может что то не правильно подключили?
MrShine
Новичок
Сообщения: 13
Зарегистрирован: 23 сен 2017, 18:02
Репутация: 22
Контактная информация:

Re: Автономный контроллер для самодельного лазерного гравера

Сообщение MrShine »

sergan писал(а):Я заливал последнюю прошивку. Подключал серву и все работало отлично, серва поворачивалась на определенный угол. Может что то не правильно подключили?
Возможно какие-то косяки при пайке, собрал в тестовом формате. Хочу добавить LM7805 для понижения с 12В до 5В, ато 5В дополнительно подключать как-то мне не очень нравится. Вот тогда буду тщательно проверять и паять.
4arus
Кандидат
Сообщения: 69
Зарегистрирован: 21 июл 2017, 07:21
Репутация: 126
Настоящее имя: Олег
Контактная информация:

Re: Автономный контроллер для самодельного лазерного гравера

Сообщение 4arus »

MrShine писал(а):Возможно какие-то косяки при пайке, собрал в тестовом формате. Хочу добавить LM7805 для понижения с 12В до 5В, ато 5В дополнительно подключать как-то мне не очень нравится. Вот тогда буду тщательно проверять и паять.
Попробуй программу Vectric Aspire 8.517 [Multi/Ru] легко ищется на определенных ресурсах.
Аватара пользователя
Козёл
Мастер
Сообщения: 252
Зарегистрирован: 15 мар 2017, 12:07
Репутация: 482
Настоящее имя: Артурио
Откуда: Бишкек
Контактная информация:

Re: Автономный контроллер для самодельного лазерного гравера

Сообщение Козёл »

О контроллере для фрезера. Кому интересно, список деталей:
  • ATmega2560 (Arduino Mega);
  • монохромный графический дисплей 128x64 (как в некоторых контроллерах для 3D-принтеров);
  • 16 кнопок (я взял больших, 12x12 мм, SMD);
  • разъем D-SUB 25 (ну или какой-нибудь другой);
Разводка выводов (для ознакомления) (для просмотра содержимого нажмите на ссылку)
Untitled-1.jpg (5477 просмотров) <a class='original' href='./download/file.php?id=121049&mode=view' target=_blank>Загрузить оригинал (951.47 КБ)</a>
Управление шпинделем: S0 - вкл/выкл шпиндель; S1, S2 и S3 задают частоту (только для шпинделей с частотным преобразователем)
На схеме не обозначено, но скорее всего будет еще PWM выход для подключения лазера.

К концу недели постараюсь показать плату, которую только собираюсь сделать.

P.S. Очень важно, как и контроллер для лазера, этот контроллер не будет интерпретатором g-кода!!!
Аватара пользователя
lobzik
Кандидат
Сообщения: 53
Зарегистрирован: 22 ноя 2012, 14:33
Репутация: 32
Контактная информация:

Re: Автономный контроллер для самодельного лазерного гравера

Сообщение lobzik »

Кто выжигает нихромом, подскажите какие скорости и ускорения у вас в настройках?
Аватара пользователя
ArrSoft
Мастер
Сообщения: 424
Зарегистрирован: 20 май 2017, 18:31
Репутация: 235
Настоящее имя: добродушненький
Контактная информация:

Re: Автономный контроллер для самодельного лазерного гравера

Сообщение ArrSoft »

lobzik писал(а):Кто выжигает нихромом, подскажите какие скорости и ускорения у вас в настройках?
ускорение: 18 000мм.мин
скорость: 6000 мм.мин
ось Y :
ускорение: 3000мм.мин
скорость: 4000мм.мин

чем больше ускорение,тем больше разрешение (четкость картинки)
MrShine
Новичок
Сообщения: 13
Зарегистрирован: 23 сен 2017, 18:02
Репутация: 22
Контактная информация:

Re: Автономный контроллер для самодельного лазерного гравера

Сообщение MrShine »

Или я дурак или сани не едут. Перепаял плату и ничего не поменялось, серва так и не поднимается в режиме pen up/pen down. А вот в режиме лазера при включении/отключении лазера вращается/не вращается. Подскажите, кто пользовался сервой, как подключали и какие настройки в проге делали.
Заранее благодарю.
4arus
Кандидат
Сообщения: 69
Зарегистрирован: 21 июл 2017, 07:21
Репутация: 126
Настоящее имя: Олег
Контактная информация:

Re: Автономный контроллер для самодельного лазерного гравера

Сообщение 4arus »

MrShine писал(а):Подскажите, кто пользовался сервой, как подключали и какие настройки в проге делали.
Заранее благодарю.
Ну во первых, хотя бы фото выложили. Что там у вас, да как, а то экстрасенсы все в отпуске. :)
MrShine
Новичок
Сообщения: 13
Зарегистрирован: 23 сен 2017, 18:02
Репутация: 22
Контактная информация:

Re: Автономный контроллер для самодельного лазерного гравера

Сообщение MrShine »

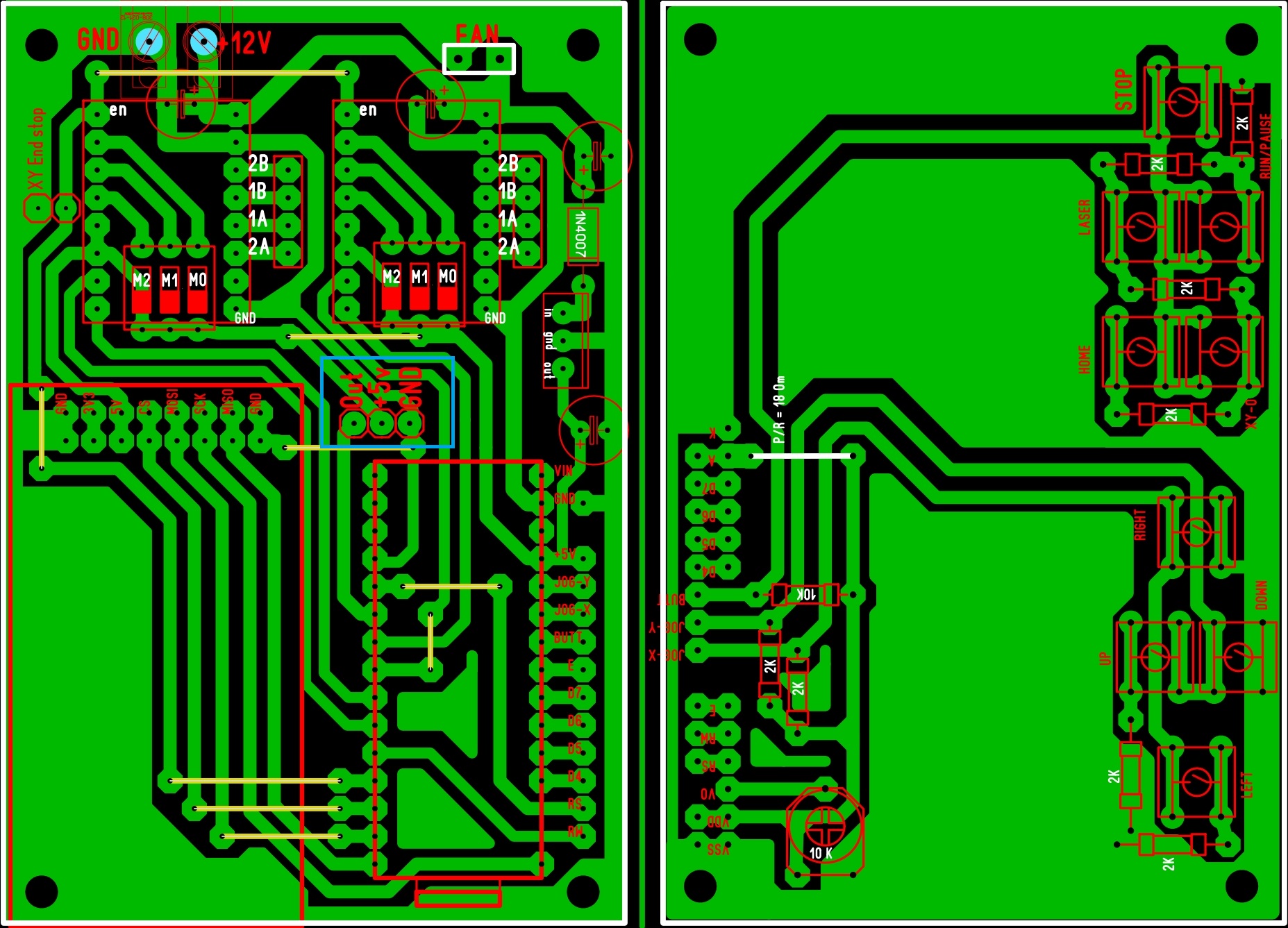
Вот разводка платы и настройки контроллера. В синем квадрате подключение сервы. Подключаю также как и в cnc shield.
01.JPG (5314 просмотров) <a class='original' href='./download/file.php?id=121200&mode=view' target=_blank>Загрузить оригинал (659.71 КБ)</a>
Screenshot_2.jpg (5311 просмотров) <a class='original' href='./download/file.php?id=121201&mode=view' target=_blank>Загрузить оригинал (75.1 КБ)</a>
Аватара пользователя
Козёл
Мастер
Сообщения: 252
Зарегистрирован: 15 мар 2017, 12:07
Репутация: 482
Настоящее имя: Артурио
Откуда: Бишкек
Контактная информация:

Re: Автономный контроллер для самодельного лазерного гравера

Сообщение Козёл »

MrShine писал(а):И еще, при нажатии на кнопку Laser т.е. pen up серво начинает непрерывно вращаться. В чем может быть проблема?
MrShine писал(а):Перепаял плату и ничего не поменялось, серва так и не поднимается в режиме pen up/pen down. А вот в режиме лазера при включении/отключении лазера вращается/не вращается. Подскажите, кто пользовался сервой, как подключали и какие настройки в проге делали.
Серва не может вращаться (у меня). У вас в настройках для SERVO_UP_PWM и SERVO_DOWN_PWM почему-то стоят одинаковые значения, соотвественно серва никуда поворачиваться не будет. Вам нужно опытным путем подобрать значения для SERVO_UP_PWM (когда ручка должна быть поднята) и SERVO_DOWN_PWM (когда опущена). Вы для начала верните прежние значения для этих параметров, затем снимите серву и попробуйте по опускать и по подымать, серва должна менять положение. На дисплее в правом нижнем углу должно быть написано "P UP" или "PDWN".
Аватара пользователя
ArrSoft
Мастер
Сообщения: 424
Зарегистрирован: 20 май 2017, 18:31
Репутация: 235
Настоящее имя: добродушненький
Контактная информация:

Re: Автономный контроллер для самодельного лазерного гравера

Сообщение ArrSoft »

MrShine писал(а):Или я дурак или сани не едут.
лишь бы не оба случая сразу :hehehe:
4arus
Кандидат
Сообщения: 69
Зарегистрирован: 21 июл 2017, 07:21
Репутация: 126
Настоящее имя: Олег
Контактная информация:

Re: Автономный контроллер для самодельного лазерного гравера

Сообщение 4arus »

MrShine писал(а):Вот разводка платы и настройки контроллера. В синем квадрате подключение сервы. Подключаю также как и в cnc shield.
Попробуем разобраться
1) подключение сервы
1 - Подключение сервы (5256 просмотров) <a class='original' href='./download/file.php?id=121223&mode=view' target=_blank>Загрузить оригинал (292.38 КБ)</a>
1 - Подключение сервы
2) на дисплее должно быть так
2.jpg (5256 просмотров) <a class='original' href='./download/file.php?id=121224&mode=view' target=_blank>Загрузить оригинал (59.76 КБ)</a>
3) мои настройки
1.jpg (5256 просмотров) <a class='original' href='./download/file.php?id=121225&mode=view' target=_blank>Загрузить оригинал (191.02 КБ)</a>
4) попробуйте запустить вот этот файл
1.zip
(12.84 КБ) 383 скачивания
Аватара пользователя
санчо
Кандидат
Сообщения: 83
Зарегистрирован: 08 авг 2017, 20:28
Репутация: 71
Настоящее имя: алекс
Контактная информация:

Re: Автономный контроллер для самодельного лазерного гравера

Сообщение санчо »

ArrSoft писал(а):сделал ещё вариант платы под контроллер питание +5В берется с питания двигателей, получено через стабилизатор 7805, оставил место под небольшой теплоотвод, так же проработал простой корпус из 4х деталей , детали корпуса скрепляются стяжными винтами через упорные втулки, винты вкручиваются в деталь из 5мм акрила в котором нарезана резьба М4.
Платы держатся в пазах профрезерованых в 5мм акриле, в боковых деталях пазов нет, глубина пазов 1.5-2мм, ширина 2.2мм.
Платы отличаются от тех что выложил козёл, отличие в расстоянии между отверстиями в платах ( 45мм вместо 47мм. )
извиняюсь за серость но повторяя плату "плата основная низ 7805" наткнулся на контакты подписанные как home (метка U1), хотелось бы узнать для чего они? ведь кнопка с таким названием уже есть на плате кнопок
Аватара пользователя
Козёл
Мастер
Сообщения: 252
Зарегистрирован: 15 мар 2017, 12:07
Репутация: 482
Настоящее имя: Артурио
Откуда: Бишкек
Контактная информация:

Re: Автономный контроллер для самодельного лазерного гравера

Сообщение Козёл »

санчо писал(а):извиняюсь за серость но повторяя плату "плата основная низ 7805" наткнулся на контакты подписанные как home (метка U1), хотелось бы узнать для чего они? ведь кнопка с таким названием уже есть на плате кнопок
Вход для подключения концевиков, или выход для включения/выключения драйверов ШД во время простоя.
MrShine
Новичок
Сообщения: 13
Зарегистрирован: 23 сен 2017, 18:02
Репутация: 22
Контактная информация:

Re: Автономный контроллер для самодельного лазерного гравера

Сообщение MrShine »

Господа, поздравьте меня! Проблема, как и писал Артурио, была в настройках для сервы.
Подобрал методом тыка и все получилось.
Screenshot_2.jpg (5215 просмотров) <a class='original' href='./download/file.php?id=121230&mode=view' target=_blank>Загрузить оригинал (79.7 КБ)</a>
Всем кто откликнулся - спасибо за помощь.
Осталось сделать корпус и я успокоюсь :)
Последний раз редактировалось MrShine 29 сен 2017, 20:01, всего редактировалось 1 раз.
4arus
Кандидат
Сообщения: 69
Зарегистрирован: 21 июл 2017, 07:21
Репутация: 126
Настоящее имя: Олег
Контактная информация:

Re: Автономный контроллер для самодельного лазерного гравера

Сообщение 4arus »

MrShine писал(а):Осталось сделать корпус и я успокоюсь
:thinking:
MrShine
Новичок
Сообщения: 13
Зарегистрирован: 23 сен 2017, 18:02
Репутация: 22
Контактная информация:

Re: Автономный контроллер для самодельного лазерного гравера

Сообщение MrShine »

4arus писал(а):
MrShine писал(а):Осталось сделать корпус и я успокоюсь
:thinking:
Хочу сделать корпус самостоятельно, с нуля. Замоделю в Inventor и напечатаю на 3д принтере. Люблю я это дело :D
Ответить

Вернуться в «Электроника»